从2020年报开始,有赞和微盟将收入分类向Shopify对齐,现在三家的收入均称为「订阅解决方案」和「商家解决方案」,不知道算不算对行业龙头的致敬。
前文传送门:Shopify第1篇 - Shopify出色在哪些方面?
Shopify第2篇,聊聊「订阅解决方案」,核心内容包括
提供了哪些服务?
产品如何收费?
过去收入怎么样?
未来如何增长?
客户数的增长与销售费用
一. 提供了哪些服务?
订阅解决方案解决的问题都是相似的:帮助中小商家、甚至大企业提供数字化解决方案。用简单的话语来讲,就是帮商家搭个网站,再配上管理这个网站的后台 —— 上架商品、处理订单、收款查账等。
网站案例 - allbirds用shopify搭建的网站
*allbirds是近年在美国特别火的一个鞋类品牌
Shopify后台
* https://www.khaoscontrol.com/business-tips/shopify-admin/
对于中小商家,SaaS企业会提供标准化的产品,价格较为便宜;也有针对大企业的解决方案,比如Shopify提供Shopify Plus,2000美金一个月起。
二. 如何收费?
Shopify的基础套餐月度付费为主,高级套餐Shopify Plus是一年或多年的付费模式。
Shopify基础套餐:Shopify基础款最低每月仅需要29刀,而且还有14天的试用期(2020年有段时间是试用90天),对小企业主都不构成财务负担,客户下单会比较容易。
高级套餐:另外Shopify还有Shopify Plus高级套餐,服务大企业的定制化需求,2000刀/月起。
你可以在这个网页找找看有没有你熟悉的品牌
https://www.shopify.com/plus/customers
三. 过去收入怎么样?
过去几年收入在快速增长。
订阅解决方案先收钱,收入要递延计入。SaaS企业与客户签订完合同,一般就能收到现金,但是这笔钱不能立马计为收入,SaaS产品的收入都会随着客户的使用时间,逐渐计为收入。举个例子,一个用户在2020年7月1日签了一笔1万元的合同,有效期1年,因为在2019年有效期只过了一半,那么只有5000元能确认为2019年财报的收入。对于另外5000元,会在资产负债表的负债端记录为一笔「延期收入(deferred revenue)」 ,在未来再变成收入。
「订阅解决方案」有高毛利的天然特性。营业成本包括支持客户运营的人工成本,服务器成本,短信成本等,这部分成本很少。SaaS企业开发这些功能的成本,是不会随着商家增多而线性上升的,反而是卖的越多,开发成本可以摊的更少,毛利会更高。因此这三家SaaS公司的订阅解决方案的毛利都是80%。
虽然是高毛利的生意,但是净利润水平却大相径庭,Shopify可以赚的盆满钵满,有赞和微盟在订阅解决方案这里却只能赚个寂寞。原因主要在于三家企业的销售模式上有很大的差异,销售费用率大相径庭,后文详述。
四. 未来如何增长?
投资是看未来的,而这个收入是过去的成绩,有没有更好的办法看他的未来增长?
MRR (Monthly Recurring Revenue,每月经常性收入)是一个很有用的指标。其算法是用「商户数」乘以最近的「平均订阅的套餐价格」。MRR的数据含义,可以理解成,假设未来客户数和套餐价格都不再增长,未来公司每个月能赚到的收入。如果MRR还在快速增长,说明公司业务发展的就很好。
看Shopify的MRR历年变化,可以明显看出来他是一个受益于疫情的公司。在经历了多年的快速增长之后,其增速在2020年初放缓,但疫情之后,Shopify又恢复了高速增长。
单独看商户数也能看出来,2019年Shopify已经有了100万商户,已经是有赞或微盟的10倍有余了。在2020年仍然快速增长,直接增长到170万。
反观有赞,比较惨的是在2020年快要突破10万客户数之后,客户数开始下降(如下图)。
有赞历年客户数
另外看客单价,Shopify财报披露很好的一点是,他单独披露了Shopify Plus的MRR。从MRR的角度可以看到,基础版贡献3/4,Shopify Plus贡献1/4。
我们做个简单的加减乘除,就可以看到小客户和大客户分别的情况。170多万的小客户,平均每月的客单价是35美金,换算成人民币也才每年2700元;1万大客户,平均每月客单价2100美金,换算成人民币约每年16万元。
* 2020年全年数据,来自财报
可以说Shopify是一个170万商户每月35美金+ 1万商户每月付2千美金的生意。
五. 客户数的增长与销售费用
Shopify的客户数为什么这么高?以及为什么Shopify现在已经盈利了?简单来说:Shopify的销售模型相对来说更容易扩张,销售费用也更低。
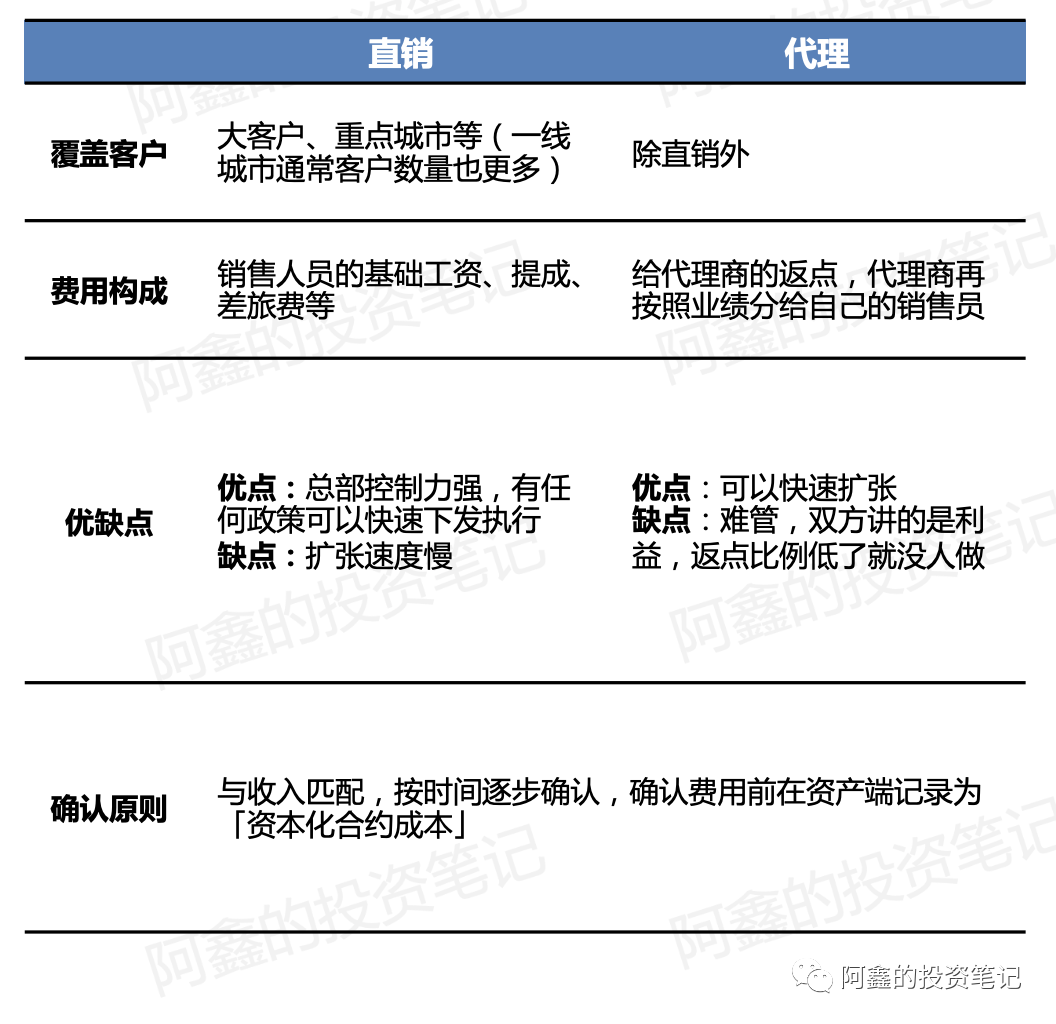
第一,Shopify在标准的订阅产品上,没那么依赖人工销售;而有赞和微盟在标准产品的销售上,仍然比较依赖人工销售。
Shopify的年报提到,他们的销售费用增长主要在搜索引擎广告和社交媒体广告、活动赞助、代理商这几部分。要使用Shopify,商家可以自助在网上上付款使用。
资料来源:Shopify 2019年报
而有赞和微盟的获客方式依靠自有的销售人员(直销)与代理商(代理)。即使你自己在网站上注册,后面的签单也依赖销售员的人工操作。每有一名客户签约,销售人员或代理商可以拿到一定比例的分成,这个分成比例,我听说大约是50%左右。也就是说,有赞和微盟每卖出去一份价值10000元的套餐,销售员就要分走大约5000元。第二年续约的时候会少一些,据说现在也有40%以上。微盟和有赞的销售体系也很复杂,详见:从微盟的组织架构调整聊聊SaaS公司的销售体系
直销与代理的两种销售模式对比如下图。
第二,Shopify价格更亲民
Shopify价格
有赞价格方案
而对于有赞和微盟的客户,即便有试用期,6800元也不是负担不起,但考虑到还有那么多不知名的SaaS服务可以更便宜或者免费使用(详见:电商股系列2:有赞和微盟的竞争格局好不好?),下单花6800元还是需要一番思索的。
可以看到Shopify一方面对小商家足够友好,价格低,容易签单;而国内市场相对来说更恶劣一些,低价市场有很多免费产品。如果有赞和微盟直接跟随Shopify的策略并不定会成功,于是看到有赞和微盟纷纷走上了提价、大客化的方向,一定程度放弃服务最小的客户。
预告:下期聊「商家解决方案」,感兴趣的读者可以加个「关注」。
不想等的读者,也可以翻翻我的历史文章。
历史文章
回复"有赞""微盟"获取SaaS文章
回复"阿里""拼多多"获取电商平台
回复"宝尊""网创"获取代运营文章
回复"南极电商"获取精选文章
回复"吉宏"获取吉宏文章
回复"广告代理"获取行业文章
回复"书单"获取9本书籍推荐
回复"找财报"了解如何找财报
回复"找研报"了解如何找研报
公众号:阿鑫的投资笔记(ID: xin-note)
读完觉得不错看,请点下『在看』支持我,感谢
发送给作者