一年一度撸毛季——双11,撸毛神器平安信用卡怎能缺席?!平安信用卡是全网第一家网付全面累计积分的银行,再配合平安银行信用卡各种网付优惠活动,和双11简直就是绝配!
今年双11,平安银行信用卡又有新花样了——推出了11.11 平安信用卡无所不惠活动。爱浪客仔细研究了一下,延续了简单粗暴易撸的惯例,最懂用户头衔实至名归!
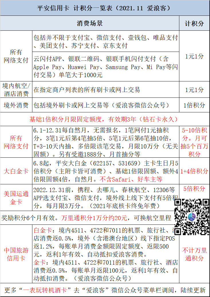
平安银行信用卡多花多赚
这个玩法绝对是卡圈首创!必须给平安银行信用卡的产品经理点赞!
2021年11月10日-2021年12月31日,平安信用卡特邀客户通过信用卡消费可获得1:1体验金(10月11日后消费金额均计入体验金),也可通过完成活动页面上的任务或者抽奖获取体验金。
其中,2021年11月10日-2021年11月18日仅针对持有平安借记卡和平安信用卡的双卡客户开放,2021年11月18日之后向所有平安信用卡主卡持卡人开放(平安一账通卡的借记账户、金通卡、公务卡及花漾卡除外)。
所获体验金可模拟购买天天成长2号理财,收益根据真实天天成长2号当日万份收益计算得出。体验1天后,客户可选择将收益发放至借记卡账户或理财账户购买理财。未在平安银行购买过理财产品的客户,累计体验上限为100万体验金;而已在平安银行购买过理财产品的客户,不限累计额度,每月完成小任务后即可获得一次使用体验金的机会!
按照天天成长2号理财今天的万份收益0.8488计算,100万体验金可拿到84.88元奖励!等于再白送84.88元!平安信用卡特邀持卡人下载“平安口袋银行”APP,注册并绑定平安信用卡,就可以参与活动了。在平安口袋银行APP搜索“多花多赚”即可进入活动页面!
天猫双11满100减10
2021年11月1日-2021年11月22日期间,天猫淘宝购物使用支付宝选择平安信用卡支付,单笔订单实付金额满100元减10元,活动期间每人限1次机会,每日名额有限,先到先得!支付之前可以看到立减优惠,如果没有看到优惠说明当日名额已用完。
双11期间到天猫淘宝剁手已成惯例!这个10元优惠就是个顺手羊毛!亲测有效!
另外,今天早上群里还都薅到了平安美国运通信用卡的100-15和1000-137!真是舒服啊!
平安京喜卡最高满3000元减1111元
这个活动就厉害了,看标题就知道,1111元大羊腿啊!活动玩法很简单,2021年11月1日—2021年11月15日期间,在京东APP或京喜APP购物,京东支付单笔金额满3000元-1111元、满300元-111元、满30元-11元!而且满减可与京东场内优惠券叠加使用!
活动期间每项优惠限享1次!实测,满300元-111元很好抢,大概能持续1-2分钟!满30元-11元基本不用抢!满3000元-1111元羊腿太难抢了,连续抢了9天了,都拼不过朋友们啊!
想要拿下满3000元-1111元羊腿首先得有平安银行京喜联名信用卡!平安银行信用卡信报合一,老用户申卡基本秒批!核批后即可在线激活获取卡号绑定京东参加活动了!速度办卡吧!我已上车!今天申卡,轻松拿到122元优惠,还有4天撸满3000元-1111元羊腿!这么好的活动,必须全家一起上,双11购物优惠折上折!
顺便安利一下平安银行京喜联名信用卡权益:年费终免;每月享2次京喜或京东购物立减10元;新户达标享1分购好礼拉杆箱、锅具套装和蓝牙耳机3选1;每月平安口袋银行app扫码支付1笔满18元兑星巴克、喜茶、腾讯视频月卡3选1。
解读一下,无持卡压力+每月京东/京喜20元羊毛+每月星巴克、喜茶、腾讯视频月卡3选1!如此厚道羊毛卡必须人手一张啊!
抖音支付随机立减最高88元
平安银行信用卡自然不会遗漏抖音这个大V带货的头部平台!11月1日-12月31日期间,抖音支付选择平安信用卡可享随机立减,单笔最高88元!而且,活动期间特邀客户首笔立减8元!经常在抖音购物的朋友们赶紧把平安银行信用卡用起来,用得多省得多!
账单分期四折起
除了上面两个顺手羊毛,考虑到朋友们难免购买大件,开销大,一时周转不开怎么办?平安银行信用卡贴心地推出了账单分期四折起活动!
2021年11月11日—2021年12月31日期间,平安银行信用卡客户在平安口袋银行app等渠道办理12期及以上期数账单分期,可享4折起优惠!
办理1万元账单分期,12期总手续费需要984元。如果打个4折,12期总手续费居然400元不到,即可拿下1万元的12期分期。轻松立省590元!这样的账单分期优惠在商业银行中真的很难见到!这么优惠的账单分期活动值得参加!平安银行信用卡又要引爆卡圈了!
划重点,每个人的账单分期折扣是不一样的,在口袋银行app选择办理账单分期就可看到自己的折扣了!
还款券领起来
消费时选择平安银行信用卡,不管是满减还是抽奖,已经为我们省下一波!对于最懂用户的银行而言,还款优惠活动也必须安排!
2021年8月5日-12月31日期间,完成核卡并激活的平安信用卡新户,核卡后90天内,可在新户专区领取1张8元还款券(有效期内使用)。
即日起-2021年12月31日,平安信用卡用户每人每月有1次免费抽取还款券的机会,最高8.88元!口袋银行app搜【还款券月月抽】!
划重点,使用还款券必须持有平安银行借记卡!还款时可直接抵扣账单。在平安口袋银行APP搜索“还款券月月抽”或者在“一键还款”页面点击“全民抽奖”的小横幅,点击参与活动吧!
笔笔消费最高抽百万积分
购物结束了,可别忘了平安银行信用卡的另一个重量级活动——笔笔消费抽最高百万积分!先晒晒单!
这个活动已经持续很久了,朋友们的积分拿爽了吧!平安银行信用卡的积分好赚更好花!加油、话费充值、口袋商城购物均可抵扣,而且1万积分20元的价值如人民币般坚挺!所以一定记得来抽奖!平安口袋银行app搜索【消费笔笔抽积分】!
此外,还不要忘了参加【月月狂欢8】活动,又是一个低门槛拿大奖的好机会!活动已经开始1年多了,朋友们都在玩,规则不再重复!心动不如行动,消费首选平安银行信用卡!
最后,爱浪客还是一表玩转平安银行信用卡!记得下载收藏!来来来,双11支付选平安银行信用卡,做最惠买的持卡人!
点击阅读原文,可能是4折哦,速度!