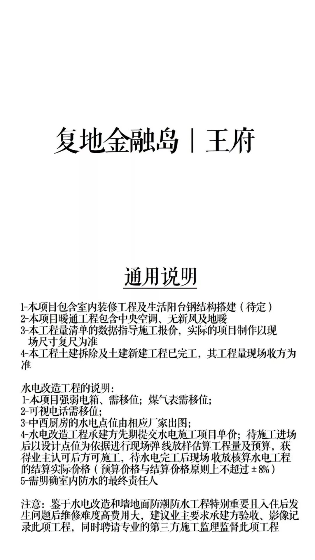
复地金融岛|大平层 141平米|工程量&主材清单

孫岳龍 & 张祺琳 孙岳龙居住空间设计工作室
































































if everyone

is busy making everything

how can anyone perfect anything?


we start to confuse 

convenience with joy

abundance with choice 


designing something requires-focus

the first thing we ask is

what do we want people to feel?

delight,surprise,love,connection


then we begin to craft around our intention

it takes time……

there are a thousand no’s for every yes


we simplify,we perfect

we start over

until every thing we touch 

enhances each life it touches

only then do we sign our work






もしみんなが

あらゆるものを作るのに追われていたら

完璧なものを作り上げることなどできるだろうか


私たちは勘違いし始めている

便利さこそが楽しさだと

種類の多さこそが選択肢の多さだと


何かをデザインするときに求められるのはーフォーカス

私たちが最初に問うことはー人がそこから何を感じるか

歓び、驚き、愛情、つながり……


そして私たちは手を動かし始めるーその意図に沿って

それは時間のかかること

数えきれないほどのノーが

ひとつのイエスの前にある。


シンプルにする、完璧にする

一からやり直す

手がけるすべてのものが

それを手にする人の暮らしを輝かせるまで

そのとき初めて 私たちはサインを刻む。


















孫岳龍居住空间設計工作室@2019