今年春节,
核酸检测成为大多数“打工人”返乡
及出行必经的一道疫情防控程序。
2月18日,春节上班第一天,
就有读者向记者反映,
在国家卫健委规定
单纯核酸检测采样无需挂号、
免收门诊诊查费的背景下,
为何南昌市第九医院
仍要收取16元的诊查费?
对此,2月19日,
记者走访了南昌多家医疗机构。
![1613760574881092550.jpg]()
除第九医院外,南昌市第一医院微信公众号的界面显示,预约核酸检测也要缴纳3元的挂号费。微信截图
“南昌市第九医院做核酸检测为何要收挂号费?”2月18日,南昌市民肖先生(化名)向记者表示,由于春节后回工作地要开具核酸检测证明,于是去了南昌市第九医院做核酸检测。“我又不做其他检查,就是做核酸检测,却还要收挂号费。之前国家都说不用收取挂号费了,为何南昌的医院却要收?”
2月19日上午,
记者来到南昌市第九医院探访。
记者在现场看到,
不少因工作需要的市民
来到南昌市第九医院做核酸检测。
![]()
南昌市第九医院排队取号做核酸检测的市民(大江网)
“我们6个人,都交了16元的挂号费,还有65元的检测费用。”
现场,一名姓张的小伙告诉记者,他们都是刚刚从昌北机场过来的,因工作需要过来做核酸检测的,因为没有南昌市医保卡,只能自己缴纳16元的挂号费。
![]()
小张缴纳的核酸检测挂号费
现场另一名用医保支付核酸检测费用的刘女士则向记者出具了两张收费单,一张收费单上显示,“诊查费16元,其中,医保统筹支付13元,个人账户支付3元”,另一张则显示“卫生材料费15元,检验费50元”。
![]()
刘女士缴纳的核酸检测诊查费
那么,是不是南昌所有医疗机构单纯核酸检测都要收取门诊诊查费呢?随后,记者来到南昌大学第一附属医院、南昌大学第二附属医院、江西省中医院、南昌市第一医院等多家医疗机构了解情况。
“做核酸检测直接去窗口处挂号,交65元就行。”江西省中医院一名工作人员告诉记者,现在单纯做核酸检测不再收取挂号费。
在南昌大学第一附属医院、南昌大学第二附属医院,记者看到不少因工作需要做核酸检测市民,同样只缴纳了65元的检测相关费用,没有任何额外收费。而在南昌市第一医院等医疗机构,记者却发现单纯做核酸检测仍要收取门诊诊查费。南昌市第一医院挂号收费窗口一名工作人员告诉记者,做核酸检测需要到窗口处挂号,要收取挂号费,但是线上挂号不收取费用。记者按照工作人员的说法,进入南昌市第一医院官方公众号预约挂号,仍然显示要收取3元的挂号费。
省医保局、卫健委此前规定
单纯核酸检测不得收取门诊诊察费
为何省直医疗机构单纯核酸检测
不收取门诊诊查费,
而南昌市级医院却要收取呢?
记者梳理发现,
2月4日,国家卫健委就发布通知,
明确单纯核酸检测采样无需挂号、
免收门诊诊查费。
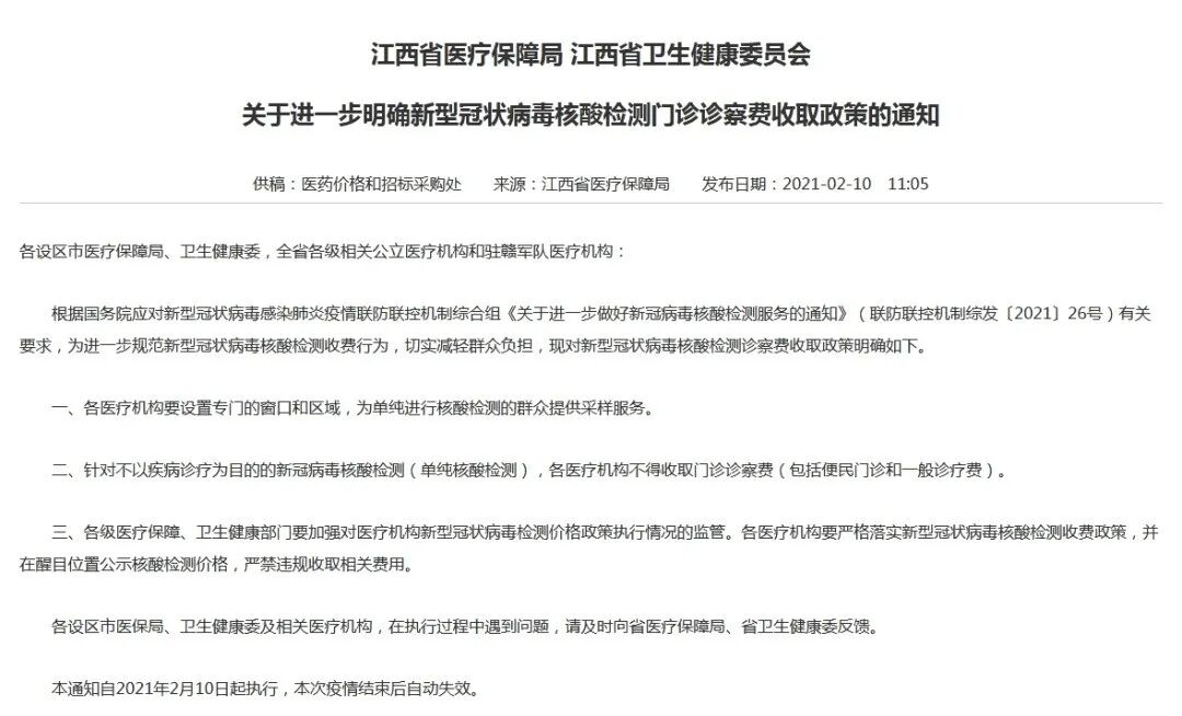
2月10日,江西省医疗保障局、江西省卫生健康委员会也联合发布了《关于进一步明确新型冠状病毒核酸检测门诊诊察费收取政策的通知》,通知明确,2月10日起,针对不以疾病诊疗为目的的新冠病毒核酸检测(单纯核酸检测),各医疗机构不得收取门诊诊察费(包括便民门诊和一般诊疗费)。
![]()
《通知》截图
此外,通知还要求,各医疗机构要设置专门的窗口和区域,为单纯进行核酸检测的群众提供采样服务;各级医疗保障、卫生健康部门要加强对医疗机构新型冠状病毒检测价格政策执行情况的监管;各医疗机构要严格落实新型冠状病毒核酸检测收费政策,并在醒目位置公示核酸检测价格,严禁违规收取相关费用。
截至发稿前,记者已将此情况反映至南昌市卫健委,南昌市卫健委的工作人员向记者表示,上述情况已核查落实,针对部分医院在群众单纯核酸检测中出现收取诊察费的情况,南昌市卫健委将要求对这些医院进行退费处理。
前往“发现”-“看一看”浏览“朋友在看”