微信号 AlibabaMTT
功能介绍 淘系技术官方账号
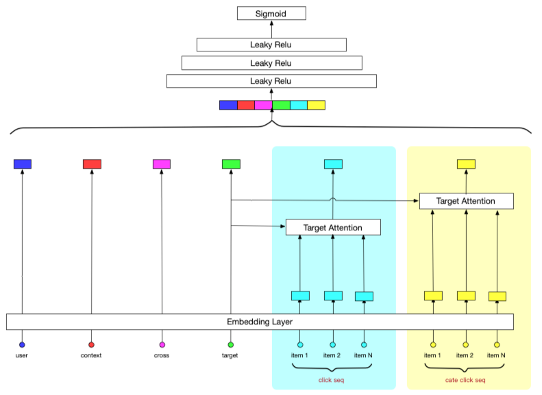
超长序列建模
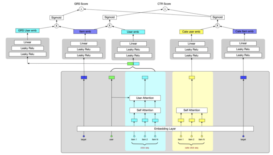
类目检索序列在粗排中的应用
多目标排序
结构优化
Loss优化
LTR
总结
作者|鸿远、孑行、晨良、徐往、从之、肖荣
编辑|橙子君
出品|阿里巴巴新零售淘系技术
前往“发现”-“看一看”浏览“朋友在看”
已发送
发送中
微信扫一扫关注该公众号
前往“发现”-“看一看”浏览“朋友在看”