公众号内回复「嵌入式基地」,即可免费获取更多电赛资料
摘要
本系统由低噪放大器TQP3M9035 、数控衰减器 HMC470、LC椭圆滤波器、固定增益放大器ADL5531和功率放大器AH101构成。系统前级通过低噪放TQP3M9035 实现固定增益 21dB21dB,中间级由两级ADL5531实现44dB固定增益、8dB电阻衰减网络和两级0 31dB数控衰减器HMC470进行增益调整、椭圆带通滤波器进行通频带外衰减,末级由功率放大器AH101实现13dB固定增益,提高输出功率。该系统可实现70dB的总增益,增益可调范围为10 70dB。本系统封装于屏蔽盒内,稳定性好。经测试,该系统能够达到题目要求的全部指标。
关键词:射频放大器 ;增益可调;数控衰减;通频带
一、 方案论证
1、增益设计
方案一:采用场效应管或三极管。开环增益低的三极管为级内反馈,可避免大环反馈且其频率响应较好,但该方案需采用大量分立元件,电路复杂,稳定性差;
方案二:采用高带宽、大压摆率运算放大器实现大于52dB 的增益。运放具备高开环增益、高输入阻抗和低输出阻抗,由运放构成的放大器电路虽然具备良好的线性,但由于其高开环增益以及反馈机制的存在,运放电路的频响一般较差;
方案三:采用内部阻抗为50Ω的固定增益射频放大器,可弥补信号放大的插入损耗,保证整个链路增益的恒定。其特点是结构简单,级联前后阻抗匹配,比较容易设计,多级级联可方便地实现固定增益。因此,根据题目要求和实际情况综合考虑选择方案三。
2、增益可调设计
方案一:采用压控放大器。其增益由外部电压控制,可实现一定范围内增益步进可调。但其控制电压由DA 产生,会引入一定的噪声,调整时波动较大且不易控制;
方案二:采用数字步进衰减器。通过放大器进行固定增益放大后由衰减器进行衰减,其特点是数字式步进且步进精确度高,引入噪声小,通频带内平坦性相对较好,控制方便。
经过两者的比较后选择方案二。
3、方案描述
本系统前级通过低噪放TQP3M9035实现固定增益21dB,中间由两级ADL5531实现44dB固定增益,增益调整由8dB电阻衰减网络和两级0~31dB数控衰减器HMC470实现,通频带外衰减采用椭圆带通滤波器,末级由功率放大器AH101实现13dB固定增益,提高输出功率。系统总增益为70dB,控制范围为10~70dB,其框图如图:
二、理论分析与计算
1、前级放大器设计
由于要求输入信号有效值Uo 小于20mV,发挥部分要求输入信号有效值Uo 小于5mV,该系统对噪声有严格的要求。
多级放大器的总噪声系数计算公式为:
根据公式可以看出, 当网络的额定功率增益远大于1时, 系统的总噪声系数主要取决于第一级的噪声系数。系统所采用的前噪放大器TQP3M9035在低频段的噪声系数低于0.6dB,非常合适用作前级低噪声放大器,其噪声-频率关系如图
2、增益起伏控制
题目要求在通频带40M-200M的最大增益Av≥52dB,50M-160M带内起伏小于2dB,输入信号频率 f≤20MHz 或输入信号频率 f≥270MHz 时,电压增益 Av均不大于 20dB。ADL5531 的P1dBm为20dB左右,其带内增益平坦度小于1dB,噪声系数小于3dB,两级级联可达40dB,其增益—频率关系如图所示
本系统所设计最大增益为70dB,题目要求带外增益小于20dB,带外衰减需大于50dB,为方便调试,采用11阶椭圆低通滤波器级联11阶椭圆高通滤波器,其过度带陡峭且通频带平坦性良好。
3、增益调整
由于 要求 最大 增益控制范围为:12dB 52dB ,动态增益控制范围 至少 为 40dB而所采用的衰减器 HMC470 衰减范围为 0 31dB ,因此采用两级 级联 来调整系统的总增益动态范围达到 0 62dB 。带内波动在 0. 5dB 内,满足题目要求。
4、末级功率推挽
为满足输出信号有效值U oo≥2V即19dBm,本系统采用AH101芯片作为末级功率放大器,最大输出功率可达+26.5 dBm ,并且通频带波动小1dB。
5、射频放大器稳定性
电源的设计 、数字电路和模拟电路的连接设计 、屏蔽性等 在一定程度上影响着放大器的稳定性, 为保证系统的稳定性 ,本系统采取 以下措施:
采用多级稳压方式。
所有芯片电源线均加射频磁珠隔离和高性能钽电容与贴片瓷片电容滤波。磁珠可滤除电流上的毛刺,有效改善射频电路的性能;钽电容滤除较低频率的干扰,它们配合在一起可较好地滤除电路上的串扰。安装时尽量靠近IC 电源和地。
所有信号耦合用高频瓷片电容以避免高频增益下降。
为减少空间电磁波对本电路的干扰,将整体电路封装在屏蔽盒内,同时可以避免放大器自激。
数据控制线多股绕在磁环上,有效的避免了数字电路对模拟电路的影响。
三、电路与程序设计
(一)、电路设计
1、固定增益电路设计
本系统采用TQP3M9035和ADL5531做为固定增益放大器,其内部阻抗均为50Ω,外围电路较少,电路简单。Bias Tee为直流偏置器,具体电路如图所示
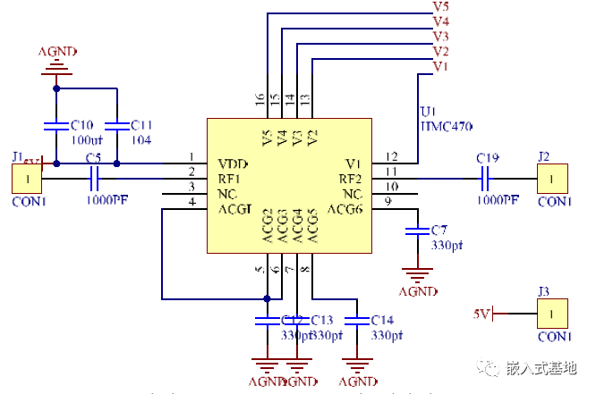
2、增益调节电路设计
本系统采用两级HMC470数控衰减器来实现系统增益的调节,此芯片高度集成,外围电路比较简单,采用钽电容对这部分电路独立滤波,设计电路如图所示
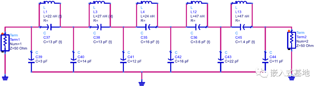
3、滤波器的设计
通过滤波器设计软件Filter Solutions来设计系统所需滤波器,并通过ADS软件调整参数与仿真验证滤波器的性能。
(1)高通滤波器设计参数:
Pass Band Frequency = 30.00MHz,
Stop band ratio = 1.08,
Pass band ripple = 10.00mdB,
Stop band Frequency= 28.7MHz,
Stop band Attenuation = 63.11dB。
使用ADS软件修改参数并仿真滤波器:
(2)低通滤波器设计参数:
Pass Band Frequency = 240.00MHz,
Stop band ratio = 1.1,
Pass band ripple = 10.00mdB,
Stop band Frequency= 269.5MHz,
Stop band Attenuation = 68.01dB。
使用ADS软件修改参数并仿真滤波器:
4、末级功率推挽输出
系统末级采用AH101芯片推动输出功率,为防止电路自激,此部分采用独立的一个屏蔽盒安装,独立的稳压网络,设计出电路如图所示
5、单片机控制电路
本设计采用了超低功耗微处理器MSP430G2553来实现控制,单片机控制电路由复位电路、稳压电路和OLED显示屏组成。由单片机IO口对HMC470衰减器进行控制,具体设计电路如图所示
6、系统电源电路
由于题目只提供+12V电源,系统中增益模块电源电压为+5V,末级放大器电源电压为+9V,单片机电路电源电压为+3.3V,为保证系统稳定工作,本设计采用多级降压,使用78xx系列和AMS1117稳压芯片。
7、程序设计
程序部分主要有OLED显示屏驱动、按键检测、HMC470控制驱动,处理器进行按键检测并控制衰减器的衰减,通过显示屏显示相关参数。程序流程如图所示