为深入贯彻落实党中央、国务院关于加快人工智能产业创新发展的决策部署,进一步激发创新活力,促进人工智能核心技术突破和产业生态建设,2022年7月,工业和信息化部、科学技术部、深圳市人民政府共同主办“兴智杯”全国人工智能创新应用大赛。2023年2月,大赛总决赛在深圳圆满落幕。大赛共吸引1.6万余名选手、9000余支团队参赛,累计提交作品13800余次,参赛团队覆盖全国全部省级行政区域和美、英、德、澳等海外11国,是目前国内规模最大、参赛主体最丰富的人工智能专业赛事。
大赛以“兴智赋能”为主题,设置技术创新、行业赋能和生态构建3项专题赛和1项总决赛,分别在上海、广州和深圳举行。通过专题赛初赛、专题赛决赛、总决赛多轮选拔,最终遴选出143支优秀团队及优秀人员。大赛以需求为牵引,推动了一批关键技术加快突破,加快人工智能与重点行业融合赋能,达到了以赛促研、以赛促用、以赛育人效果,加快推进我国人工智能产业高质量发展。
首届大赛紧贴技术及行业难点、痛点、热点问题,设置16道赛题,体现出三大特点:一是引领性、创新性强,围绕多模态、大模型、可解释性算法等热点研究方向设置赛题,加速我国前沿技术创新;二是与产业紧密结合,聚焦工业、能源、医药医疗、网络通信等市场空间大、受众群体广、转型升级需求强烈的领域,加速人工智能技术与实体经济融合;三是关注技术产业生态发展,围绕国内开发框架工程化应用、软硬件一体化发展等技术基础生态,以及智能城市、可持续创新发展等产业化应用生态构建,促进人工智能产业生态圈蓬勃发展。
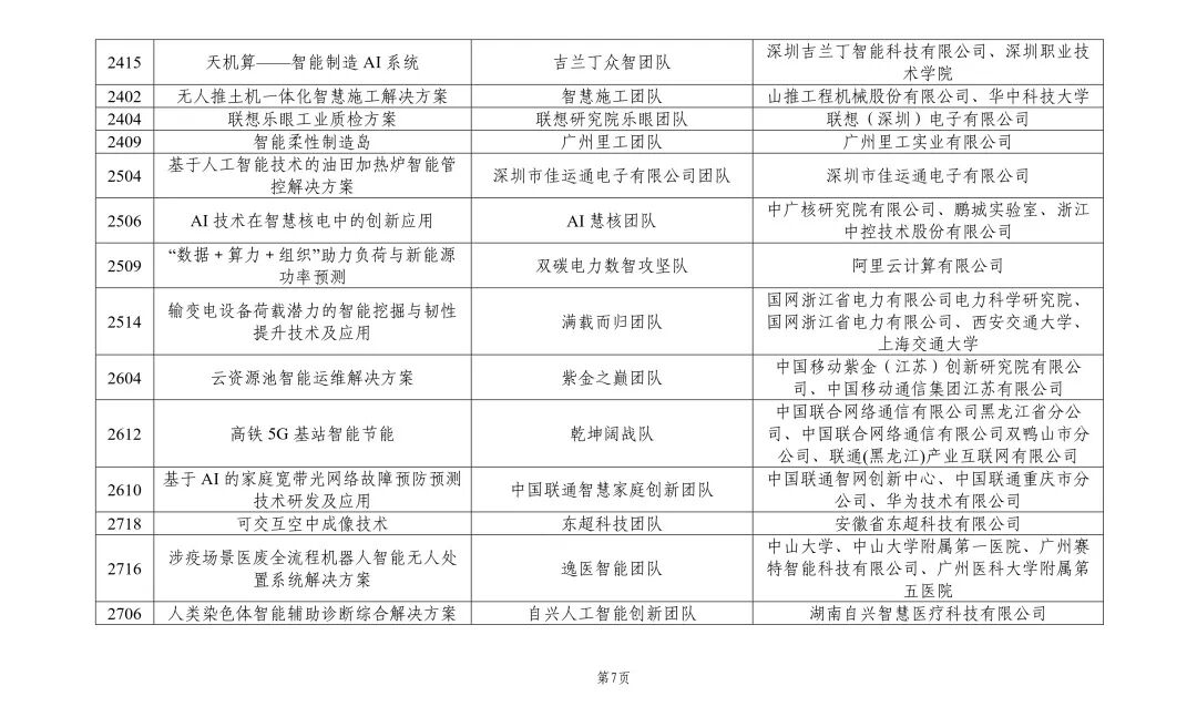
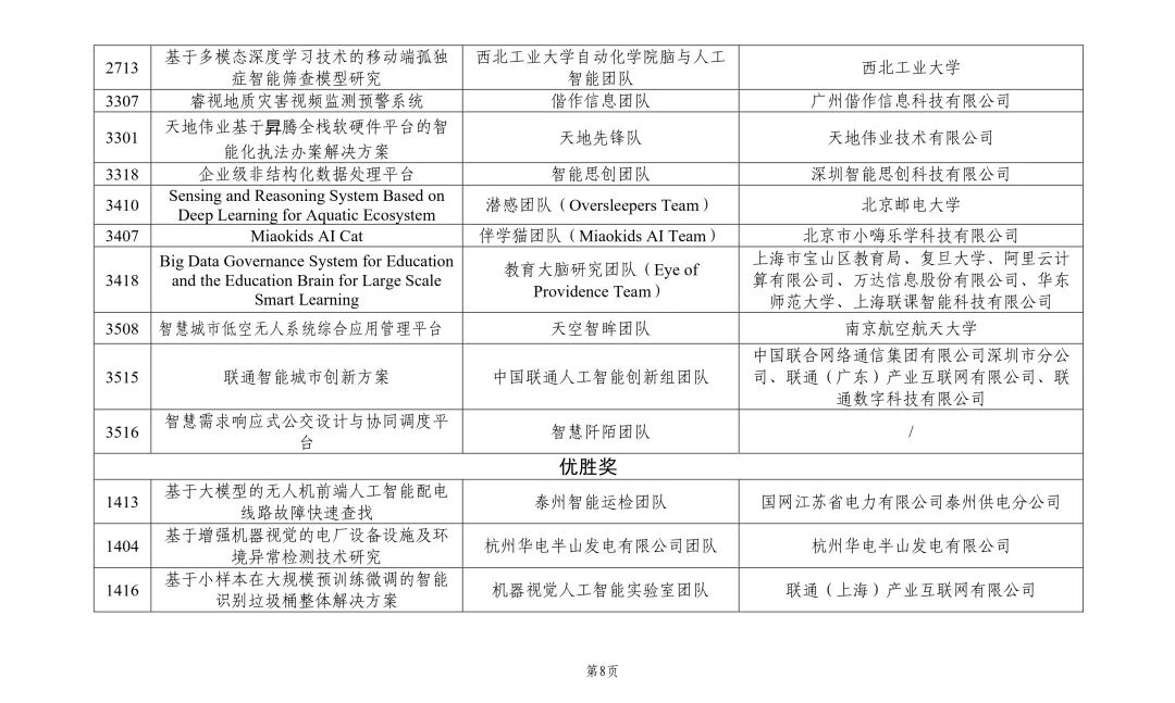
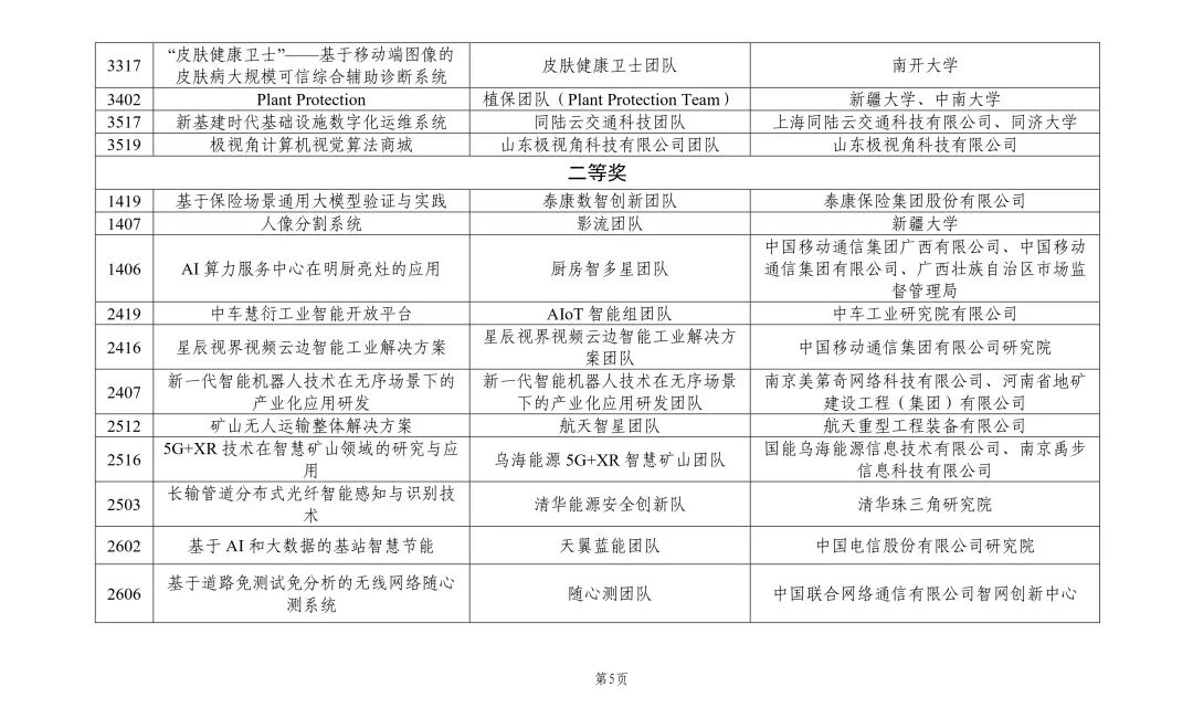
首届“兴智杯”全国人工智能创新应用大赛获奖清单(可左右滑动查看)
首届“兴智杯”全国人工智能创新应用大赛突出贡献单位、优秀支持单位和优秀工作者名单(可上下滑动查看)
其中,为进一步加速大模型的技术创新与产业化落地,大赛设置基于大规模预训练模型的应用创新赛,经过初赛、专题赛决赛、总决赛的激烈比拼,挖掘一批高价值行业场景应用的创新方案,最终11个优秀解决方案脱颖而出,获得总决赛奖项。大赛基于百度文心、武汉人工智能研究院及中科院自动化所紫东太初、联汇科技OmModel等具备一定产业化能力的国产大模型,构建大模型资源服务平台,为参赛团队提供开源模型、开发平台等,促进我国大模型技术及产业生态发展。
校 审 | 谨 言、珊 珊
编 辑 | 凌 霄
推荐阅读