全文 3026 个字,希望可以解决大家的问题
——写了 12 个小时的关哥
甲状腺结节,包括其他甲状腺疾病(比如甲状腺囊肿、甲状腺腺瘤),一!定!会!影响重疾险、医疗险、甚至寿险的承保。
因为得了甲状腺结节,就代表你不再是一个标准意义的「健康体」。而保险条款的基础费率和保险责任的精算基础,都是按照「标准健康体」设计的。不论是「加费」还是「除外责任」,都是针对投保时已经存在的健康缺陷采取的必要措施。
这很公平,清华录取线 680,你孩子考了 690 上了,有些孩子考了 670,好,竞赛加分 10 分上了,这个可以接受。但如果人家靠哭惨耍赖然后也上了,你能接受么?(此处恰不恰当都不允许抬杠,任性!)
有人觉得,医生都告诉我「没事,不用管」,凭什么保险公司要区别对待我?
我说过很多次,「保险医学」和「临床医学」是两回事。「临床医学」看的是近期是否需要医学干预,是否影响生活或者危及生命。但「保险医学」要考虑的是在整个保险期间的发病可能和对寿命预期的影响。
甲状腺结节暂时看起来没什么事,但医生也说了要你定期复查是吧?
所以,已经有了结节,还想在投保时,得到和完全标准体一样的承保结果,本身就是一件不太现实的事情。只能说明,保险买晚了。这种情况,关哥就算专业牛逼到西伯利亚去也帮不了你。
这就是为什么我一直说,小孩子满月了,趁着啥毛病没有,医院记录一片空白,赶紧先买个终身的重疾险。如果你只买了个保 20 年的。刚成年了发现有什么身体问题,这个不能保那个要除责,后不后悔?闹不闹心?
当然了,如果就是不死心,那就一家家保险公司试过去好了,不是没有机会。但是,别拖得太久,再耽误了其它的保障,就舍本逐末了,毕竟,甲状腺癌算是最不「重」的重疾了。
有甲状腺结节不代表买不了保险,而是要「有条件的」买。选择范围、保障责任都会受到一定的限制。具体的影响,各家公司各个具体产品都会有所不同。
整体来看主要有两个因素:
1)具体的病理情况。
你结节是大还是小,是多还是少,是否伴随其他症状,B 超结果是什么,千差万别。光一个「甲状腺结节」,谁也判断不了。
一般来说,普通的小结节,医生明确说了不用干预,也没有明显变化增长的,被排除的承保责任,就只是「甲状腺癌及其转移癌」,其他的保险责任,其实都不影响。
2)投保的产品种类
一般来说,甲状腺的问题,对投保医疗险和重疾险普遍有影响,常见的结果是拒保和除责。投保寿险则比较两极分化,有些直接拒保,有些则可以正常承保,有些产品甚至不需要告知(比如瑞和定期寿)。对投保意外险基本没什么影响。
具体投保结果,还是要以实际核保为准,大家一定要有个概念,不要试图在投保前就想得一个百分百明确的结果。你不去想保险公司申请,不走人工/智能核保的流程,没人能给你肯定答案。
问我八百遍不如自己去试试。
每个公司和每个产品的核保要求会有些差异,我总结了一些常见的情况,具体还是以实际核保结果为准。大家用这个来参考,但是不要完全照搬,该尝试还是要尝试。
顺便解释一个常见的问题:为什么甲状腺结节不可以加费承保医疗险,而是要排除责任呢?我们宁可多交钱也想要这部分保障呀。
我特地去请教了做核保的朋友,回答是这样的:
加费,是基于保险责任不变,对价格进行调整,主要适用于病症不局限于某一部位、某一系统,而是可能导致多系统多器官损害的健康风险因素,比如肥胖、高血压、乙肝病毒携带等。
除责,是基于保费不变,对保险责任进行调整,主要适用于疾病部位比较局限的病症,比如甲状腺结节、乳腺结节、青光眼等。
这两者之间有联系也有区别,一般不会互相代替。
像甲状腺结节这种问题,未来发展的最差情况,明摆着就是甲状腺癌,所以就直接排除了。
至于寿险,一般没有除责的,问题比较严重的就直接拒保了。
好,如果你已经明白以上内容,就可以进入具体的「甲状腺投保」环节了。
如果体检查出甲状腺结节,那你要好好看一下体检报告 上的描述,关键是以下几个点。
发现甲状腺结节多久?
最大直径是多少?
边界是否清晰或光滑?
是否同时有淋巴结肿大等其他症状?
是否已经治疗、穿刺活检或病理检查排除恶性?
是否定期检查?是否有增大?
如果你啥都不知道,可能需要在医院做个 B 超确定一下。因为保险公司的原则是:
如果投保时你的健康状况不确定,不能具体评测风险大小,保险公司会要求你进行一次体检,或者直接「拒保」或「延期」。
好,对以上问题如果心里有数,那就可以开始下一步。
这个图做到我眼瞎
其实线下投保真的没什么技术含量,老老实实按照投保的流程走就行了,反正关键是病理报告或体检报告给到保险公司核保,你要做的就是 —— 配合。
有个误区请大家注意,不存在什么「专门给甲状腺结节准备的保险」,所以大家就不要再问「我甲状腺结节应该买哪个险了」,想买什么就去买好了,只要症状不严重的,大都能排除责任买到。
凡是对除外责任不死心的,你就线下挨家保险公司试,指不定哪一家的核保人员心情一好手一松,就给你过了。
我就这么一说,你就这么一听吧。
线上产品跟线下有一个很大的区别。
线下的产品,不管健康告知什么情况,保单申请都起码可以送到核保部门看一眼,评判一下核保结果。
线上的产品,则比较两极化。
因为风险控制和人力成本的关系,没有条件进行一对一的核保。所以,很多产品,健康告知有任何问题,都会直接拒保,连人工和核保的机会都不给你。
比如康惠保,性价比这么高的险种,关哥自己都想加一份。不好意思,甲状腺结节直接拒保,连除责的机会都没有。
But!线上又有个超级好东西,叫「智能核保」。直接通过完成健康问卷的形式,在线上完成核保过程。所有的问题都只要选择「是」或「否」就可以完成。
智能核保的两大好处:
1)简化核保过程,节省双方的时间。
人工核保,少说也要两三天,如果材料不全,需要补充或者体检,十天半个月,甚至一两个月都有可能。(不要问我为什么知道)
智能核保,如果你对自己的健康状况有充分的了解,两分钟就可以核保完毕,不用提交资料,也不用跑来跑去。
双方都省事,皆大欢喜。
2)帮助了解健康告知的内容和核保原则。
关哥强烈建议所有有投保需求的人,不管你是不是想买这个产品,不管是线上买还是线下卖,都去走一走智能核保的流程。
你完全可以把这个流程中的各项可能挨个试一遍。只要你没最后填写个人信息,点击「确认投保」,都不会留下任何记录。
通过这个系统,你会快速了解核保的内容和标准。比如那些疾病是应该如实告知的,什么标准能承保、什么标准要加费。如果我想投保,我需要知道自己的哪项指标。
比问关哥好用!
这么说吧,自从有智能核保以来,关哥自己各种测试少说百八十次了。
别墨迹,赶紧给我拖到下方去扫二维码试试。
其实年初哆啦 A 保的智能核保上线之后,我已经写过一篇文章教大家怎么用了。
堪称喂饭级别了。别犯懒,没看过的点进去看!
点击看大图
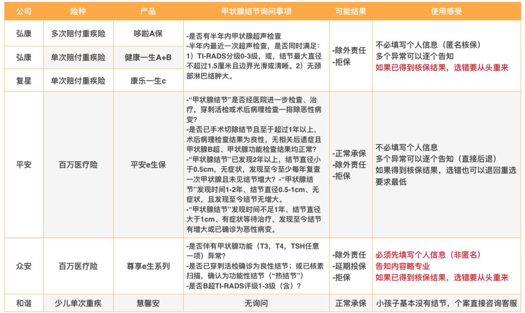
这个测评,我要说几点:
1、目前有智能核保的产品真心不多,开发一个智能核保系统不是那么容易的事情。大部分在这里了,如果大家知道有其他的可以告诉我,我替你们测评。
2、从使用感和友好度上,平安的最好(平安的 IT 领先整个行业起码 5-10 年,平安数科多年前就超过 2000 人了,码农们你们心里应该有数),弘康的两款重疾和复星的一款,用的基本是一个核保系统,用起来也还可以。众安的也还行,但是要先填个人信息这里,就不如其他家匿名的让人舒服。
3、只有「平安 e 生保」是有可能正常承保的!就是稍微贵点,自己衡量就好。
4、每个智能核保的系统,对于甲状腺结节的询问内容各有侧重,但道理是一样的,结节小、无并发症状、复查无变化的,基本都能除责保进去。
写到这基本差不多了,还看不明白甲状腺结节怎么投保的,我就只有最后一招大杀器了。
线下去找代理人,线上预约客服!
其实这篇内容也适用于甲状腺结节以外的其他健康问题。思路都是一样的,不要干坐在那里等别人给你一个确切答案,去试!如果你怕产生拒保记录,就先去智能核保那里认真试几次。
如果实在不清楚你的医疗记录怎么来匹配告知选项,就预约客服咨询,他们经验多,也能跟各家保险公司核保人员沟通。
别只问关哥,我第一不是医学专业,第二不是核保人员,可以给你参考,但给不了你确切答案。
有智能核保的产品,我都列在下面了。试试,没坏处。
哆啦 A 保
健康一生 A+B
康乐一生 C(不含身故)
平安 e 生保
尊享 e 生
微信公众号「众安保险」- 商城
(有没有众安的同学,联系你家市场给我个二位码神马的方便一下人民群众)
慧馨安
(虽然没有甲状腺结节但是小朋友的问题也可以进去看看)
下一篇我要写「教你读懂保险合同」,也是个大活儿。多给我几天时间,不许催!
好了我去瘫倒,债见!