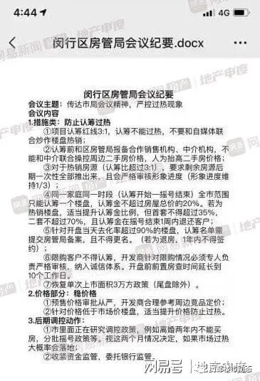
【网传】2021年1月20日,网易房产独家获取了一份《闵行区房管局会议纪要》,纪要显示因传达市局会议精神,严控过热现象,将采取一系列措施来防止新房认筹过热。此后,网易房产又从徐汇、长宁等接近市房管局的人士处了解到,上述两区也都开了类似的会议,并传达了统一的市局会议精神。“确实是市局统一口径下发,为针对全上海的调控措施。”上述人士表示。01设定新房认筹红线3:1根据纪要文件,此次上海设定了新房项目认筹红线为3:1,并表示认筹比不能过热,同时,项目在认筹前需和区房管局报备合作销售机构、中介机构,不能和中介联合操控周边二手房价格,人为抬高二手房价格。此外,针对认筹比超过3:1热销房源,要求剩余房源后期一次性全部推出来,且会严格审核形象进度(形象进度维持1/3)。和2019年底浦东前滩新房认筹火热候所执行过的措施一样,既要显示,对同一家庭同一时段(认筹开始——摇号结束)全市范围只能认筹一个楼盘,且认筹金不超过房屋总价的20%,适当提升认筹金比例,但首套不得超过35%,二套不超过70%,且认筹金在摇号结束1周内退还客户。值得注意的是,针对开盘当天去化率超过90%的楼盘,认筹名单还需要提交房管局备案,且不得更名。(若为退房,1年内不得签约)网易房产就该政策询问了宝山区、奉贤区等新房项目的负责人,上述负责人均表示,目前还未接到相关通知,但宝山区某新盘负责人指出:“每个区的政策都不一样,但预计政策迟早会出,从近期楼市的情况来看,确实能够感受到过热的情况。”02预售价格从严审批 不排除后续调控动作除了对新盘认筹全过程进行调控,在稳价格方面,该纪要文件也指出,将对新房预售价格审批从严,针对价格低于市场价的楼盘,适当提升价格防止过热。根据现在的楼市热度情况,不排除后期继续加码调控的动作。目前,上海市局正在研究相关的调控政策,例如:离婚两年内不能买房,分批摇号政策等等。将视这两个月的情况而定,如果市场过热,大概率会落地。在金融端,将继续收紧资金监管,并委托银行监管。易居研究院智库中心研究总监严跃进指出,此份纪要主要可以从供给端和需求端两个方面来阶段。供应端来说,“恢复单次上市面积3万方政策”这条就是倒逼开发商加快房源的推出,尤其是一些热销的楼盘,防止捂盘等现象,增加整个市场的新房供应量。而从需求端来说,同一家庭同一时间只能认筹一个盘,防范了一个家庭拿着好几个号码去认筹的情况,像此前上海出现的一些500%、600%的超过认筹率的情况,实际上是有些夸大了,干扰了市场预期,并造成了一定的恐慌。“此次政策可以说体现了上海的一个导向,就是积极促进房地产的市场稳定,有助于整个房地产市场稳定,对规范市场健康发展都有积极作用。”严跃进表示。事后,房管局已辟谣该传言。