中国区域能源高质量发展和可持续运营高峰论坛暨CDEA2018第九届区域能年会已于2018年9月13~14日在合肥召开,紧扣“高质量发展和可持续运营”主题,共同探索和梳理中国作为联合国环境规划署全球城市区域能源示范的政策制定和总结行业可持续发展的经验、分享基于市场化运作和精细化管理的区域能源投资运营服务商在商业模式创新、技术路线集成、高能效多方共赢等方面的核心竞争力和案例剖析。共有130位来自地方政府和行业精英参加本次“有高度重实践”高峰论坛。
![]()
本次高峰论坛由中国建筑节能协会主办,该协会区域能源专业委员会和武汉中电节能有限公司联合承办,中国投资协会能源投资专业委员会协办。
9月13日上午由中国建筑节能协会区域能源专业委员会赵建成主任主持
中国建筑节能协会李德英秘书长作为主办方致辞并做了主题为《区域能源输配系统能耗能效分析》专题报告,从系统能效的提升对高质量和可持续进行了分享。中国投资协会能源投资专业委员会孙耀唯主任(原国家能源局法制和体制改革司巡视员)对本次高峰论坛的成功举办表示祝贺,并为与会代表做了《电力改革方向与综合能源服务相关政策解读》的精彩发言,为区域能源的产业提升和可持续发展指明了方向
武汉中电节能有限公司曲滨总经理从市场化和价值共享等角度从项目实践和实施层面进行了分享,强调并指出区域能源经营属性的重要性;与会代表分批现场参观武汉中电节能有限公司合肥金融港区域供冷供热中心项目(补充项目概况)![]()
13日下午的会议由区域能源专委会副主任委员方修睦和陈玮主持广州珠江新城能源有限公司总经理滕林
《广州珠江新城区域集中供冷项目案例解析》
![]()
南京丰盛新能源科技股份有限公司总经理马宏权
《区域能源输配系统能耗能效分析》
重庆市江北嘴水源空调有限公司总经理夏盛
《精细化管理与运行》
武汉中电节能有限公司总监程诗嫚
《区域能源可持续经营的重要环节——DHC运营服务管理》
![]()
武汉中电节能有限公司总监程诗嫚王亦斌
《区域供冷供热能效管理系统》
![]()
东山源能源集团有限公司副总经理李成伟
《供热运营精细化管理》
以上为13日下午上半段专题演讲,结合项目实例从经营、技术、服务、商业模式和价值再造等角度通过详实数据和图表分析等进行了精彩演讲和分享,让参会代表对区域能源有了更加深入的了解和学习。
![]()
![]()
![]()
![]()
13日下午后半段:斯必克(广州)冷却技术有限公司、大连斯频德环境设备有限公司、湖北德卓威机电工程有限公司和湖北经纬人和节能设备有限公司分别做了马利冷却塔在能源中心的节能环保应用、服务提升价值、威乐水泵在区域能源系统中的应用和能源站主设备如何适应区域能源系统的要求的主题演讲。
![]()
本次会议的成功举办得到了湖北德卓威机电工程有限公司、湖北经纬人和节能设备有限公司、武汉市广菱冷气机电设备工程有限责任公司公司、大连斯频德环境设备有限公司、荏原机械(中国)有限公司、格兰富(中国)投资有限公司、武汉高能热力技术有限公司、武汉汉瑞普科技有限公司的大力支持。
![]()
![]()
CDEA·2018答谢晚宴由中国建筑节能协会区域能源专业委员会名誉主任许文发教授致辞,作为区域能源领域创始人为参会人员简要讲述了区域能源评选的意义,随后进行年度优秀人物及优秀项目发布名单公布。
CDEA·2018答谢晚宴&年度优秀人物及优秀项目发布名单:
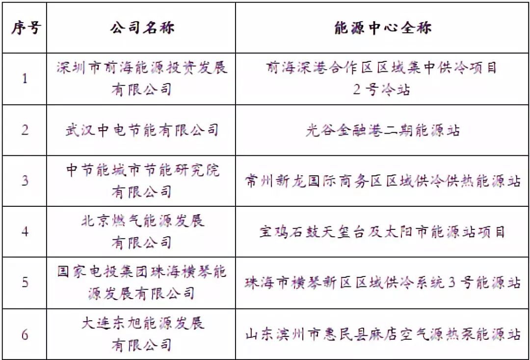
中国区域能源绿色能源中心(试点)名单
![]()
中国区域能源领军人物名单
![]()
深圳市前海能源投资发展有限公司——傅建平总经理(李红梅女士代领)
武汉中电节能有限公司——曲滨总经理
![]()
中节能建筑节能公司——陈玮副总经理
中国区域能源优秀站长名单
![]()
14日上午区域能源专委会主任赵建成主持召开国内首本社团标准《区域能源系统评价标准》(中国建筑节能协会第国建节协【2018】18号文件批准)的研讨会,本标准的主编、副主编和参编单位及各单位负责人参与研讨,对本标准的顶层设计和评价内容及体系等进行意见征集,取得了预期效果,为该评价标准的下一步工作进行部署。本标准的编制将弥补国内鉴于行业评价体系的缺失空白,为中国区域能源产业和行业高质量发展和可持续运营提供科学引导和案例实践支撑。
![]()
中国建筑节能协会区域能源专业委员会赵建成主任主持会议
![]()
中国区域能源系统评价标准研讨会合影留念
![]()
中电节能CDEA2018留念和深圳前海CDEA2019授旗仪式
![]()
两天的会议,组织者的热情和参与者的收获为本届高峰论坛及CDEA2018的成功举办画上了句号;同舟共济,继往开来,由深圳前海能源投资有限公司联合承办的中国区域能源第十届年会暨CDEA2019拟定于2019年9月在中国深圳前海举办,让我们2019在国家级自贸区深圳前海再相聚。
![]()
CDEA·2018年会大合照
中国建筑节能协会区域能源专委会
微信号 : quyunengyuan--ch
前往“发现”-“看一看”浏览“朋友在看”