华东政法大学第5期“东方明珠大讲坛”
编者按
5月9日上午,由华东政法大学科研处主办的第5期“东方明珠大讲坛”成功举行。华东政法大学第5期“东方明珠大讲坛”有幸邀请到加拿大多伦多大学历史文化系、历史系副教授、法学院兼任副教授陈利在线主讲《中国法律史研究的三重困境》。中国艺术研究院艺术与人文高等研究院高级研究员梁治平、中山大学法学院教授徐忠明、耶鲁大学法学院教授张泰苏以及我校科研处处长屈文生教授等专家学者参加本次在线会议。讲座由我校科研处副处长陆宇峰教授主持。
讲座持续近三个半小时,内容丰富,讨论热烈,受到在场师生一致好评。
视频时长3时00分22秒,建议wifi环境下观看
点击视频链接https://v.qq.com/x/page/p0968zpun6u.html可进入“腾讯视频”倍速观看
主持人华东政法大学科研处副处长陆宇峰教授
各位专家、各位老师、各位同学:
大家好!欢迎来到华东政法大学第5期“东方明珠大讲坛”,我是主持人陆宇峰。
“东方明珠大讲坛”是我校立足“学术兴校”发展模式和“多科融合”发展格局,由科研处主办的我校最高级别学术论坛,旨在打造覆盖全校所有学科、具有学界美誉度、产生全国影响力的一流学术殿堂,在华政营造浓厚的科研氛围和高雅的学术氛围。
众所周知,华政是国内法律史研究的重镇,我们第2期“东方明珠大讲坛”已经围绕法律史问题展开过一场讨论,邀请了人民大学尤陈俊副教授主讲《话语/权力分析在法学研究中的运用》,国内法史学多位中青年学者与谈,包括我校屈文生教授、于明教授、复旦大学赖骏楠副教授、北师大马剑银副教授等。第2期大讲坛备受关注,科研处公号“学术华政”刊载研讨实录的文章达到了近5000次的阅读量。昨天赖骏楠还跟我说,没想到法史学现在还能有那么多人关注,看来不功利的学生总是有的。所以我想不要轻易说我们的学生功利,只要真的是一流的主题、能呈现一流的学问,任何学科都会吸引很多学生。
今天的第5期“东方明珠大讲坛”,我们将继续讨论法律史问题。我们非常荣幸地邀请到国际知名的法律史学家陈利老师主讲《中国法律史研究的三重困境》。陈利老师先后毕业于美国伊利诺伊大学法学院和哥伦比亚大学历史系,分别获得J. D.和Ph. D.学位,现任加拿大多伦多大学历史系、历史与文化研究系副教授、法学院兼任副教授,曾任该校历史与文化系主任;他也是注册在美国的“中国法律与历史国际学会”(ISCLH)的创始会长,以及Law and History Review和World History Review的编委。这是我们论坛第二次请海外学者讲座,此前我们请到了康奈尔大学於兴中教授为我们主讲法的自主性问题,清华大学高鸿钧、鲁楠教授,以及部分康奈尔大学访问学者与谈,也是令我们大开眼界。
陈利老师主要研究明清以降法律、政治与文化三者的交叉关系,涉及中国法律文化史、中西比较法研究、中外关系及近代国际法史等方向。他已出版专著Chinese Law in Imperial Eyes: Sovereignty, Justice, and Transcultural Politics(2016),合编有Chinese Law: Knowledge, Practice and Transformation, 1530s-1950s(2015),在Law and History Review、Late Imperial China,Journal of the History of International Law以及《法制史研究》(台湾)等中外学术期刊发表多篇论文。他的专著Chinese Law in Imperial Eyes还获得了“亚洲研究协会”(AAS) 颁发的2018年度中国研究最佳专著列文森奖(Levenson Prize),其中文版将于今年由浙江大学出版社出版。
我们已经预告,今天的讲座主题涉及西方的法律东方主义(legal orientalism)、清末兴起的现代主义(modernizationism)以及儒家的道德理想主义(Confucian moral idealism)三种话语体系。陈利老师的既有研究已经对前两种话语体系进行了反思,他的近期研究则转向清代中国法律文化及制度被传统儒家道德理想主义所掩盖的重要特征和历史意义。目前他计划完成一部关于清代法律专家的专著,暂定名为Invisible Power, Confucian Legal Specialists, and Juridical Capital in Late Imperial China, 1600s-1900s。
今天的与谈人阵容,由两代学术偶像构成,我觉得只能用激动人心来形容。由于是在线会议,老师们没有办法听到我们的掌声,但我们还是发自内心地热烈欢迎你们的光临。热烈欢迎法律文化论的开创者、中国艺术研究院艺术与人文高等研究院高级研究员梁治平先生,热烈欢迎著名法律史家、中山大学法学院徐忠明教授,他们的名字早已享誉学界。也热烈欢迎另外两位学术男神,他们是耶鲁大学法学院张泰苏教授和我校科研处处长屈文生教授。感谢你们撑起“东方明珠大讲坛”这个学术殿堂。今天参加讲座的还有一个特别的群体,那就是中国法律与历史国际学会的40余名会员,在此一并欢迎。现在有请陈利老师。
加拿大多伦多大学历史文化系、历史系副教授、法学院兼任副教授陈利主讲
好,谢谢陆老师介绍,我也再次感谢屈老师和陆老师代表华东政法大学的盛情邀请,非常荣有机会参加贵校高规格的论坛,我希望不要让大家太失望。再次感谢各位在筹备过程中的精心准备,和所花的大量时间及辛苦的工作,也感谢在这个非常时候筹备一个大型的讲座。这可能是我目前为止在学术界20多年以来听众最多的一次会议,所以我感到很荣幸。
而且我也感谢四位评议的嘉宾。当初屈老师邀请我,我当时实际上主要是想着自己有些学术上的疑惑,今天能向四位学术超群的学者请教,我感到这是个宝贵的学习机会。我今天就借这个机会给大家分享一下自己在学术上的一些摸索和困惑,希望和大家在余下的两个多小时里面能有一些有益的交流。我尽量缩短自己的报告时间,看看能否节约出至少二三十分钟左右,给在座的193位老师和同学们一些交流机会。
屈老师他们提前给了我一两个星期时间,不过对于筹备这么一个报告来说,两个星期还是很紧;再加上手边有些其他事情,所以我今天给大家的分享,更多是即兴发挥了。我准备了一个简单的讲稿,但可能不会照着讲。一是我视力不行,二是我经常不太愿意照讲稿说,感觉那样会失去和听众互动的机会。而且说实话,如果我照着讲,半个小时之后,大家可能都睡着了。所以我今天主要是根据PPT来组织我的报告。如果讲的过程不够流畅的话,就是现场发挥的水平问题,请大家见谅。大家可以看到我的PPT图片较多,但我希望腾出些时间给大家。我计划自己的报告控制在60到70分钟之内,也就是大约在10点:10分前结束。
言归正传。刚才陆老师也介绍了,我今天的题目是中国法律史研究的三重困境。实际上如果再长一点的话,题目应该是从近代的角度研究中国法律史的三重困境。今天题目的英文可以表达为The Triple Bind of Chinese Legal History。从我自己的研究体会,这三重困境主要是从研究材料、理论分析思路、和认知或者评价标准上的相互影响来说的。英文的话就是evidential、conceptual和epistemic或者normative三个方面的影响。
这三重困境具体来说,第一个是法律东方主义,第二个是现代主义或者是法律现代主义,第三个就是儒家理想主义或者儒家道德理想主义。我等会儿就这三个困境分别谈。刚才陆老师也提到,我今天的重点是第三个,因为前两个在我第一本专著Chinese Law in Imperial Eyes(翻译成《帝国眼中的中国法》)里面,已经从我的角度对法律东方主义谈得足够多了,关于现代主义也谈了一些,在我后来写的Traditionalizing Chinese Law即《中国法律被传统化》那篇文章里,进一步分析了(法律)现代主义的一些情况。所以我今天的重点,是探讨儒家道德理想主义对明清以降的法律史、法律文化和司法政治这三方面所产生的影响。刚才陆老师也提到,我的研究主要关注法律、政治和文化三者的交叉地带(intersections),考察他们的相互作用和合起来共同对社会其他领域的作用。
为了给讨论留下足够时间,我今天对自己的研究背景就不多谈了。大家有兴趣的话,屈老师和陆老师他们发的海报最底端有两个链接,是“澎湃新闻”2018年采访我的一个新闻稿,由我原来的博士生王雨(现在已经是博士后了)做的访谈,里面对我研究背景有较详细的介绍。
陆老师还提到《帝国眼中的中国法》(Chinese Law in Imperial Eyes)在2016年哥大出版,这本书的中文版本是由听众中的石磊博士翻译的,他花了很多时间,可惜因为我这边各种原因,这个稿子在我手里压了好几个月了,我计划在6月底之前能把中文译稿校对修订完,然后在今年底左右能出版。
回到刚才说的三个困境,我先从法律东方主义开始,接着简单提一下现代主义,然后再谈儒家理想主义。法律东方主义在我《帝国眼中的中国法》一书里谈得比较多。络德睦(Teemu Ruskola)的《法律东方主义》前几年也出了中文版,大家有兴趣可以看看。以后有机会我再细说,这次只简单说一下我的书和他的书之间的关联和区别。他和我是将近20年的老朋友了,我受他的学术影响和帮助很大,但是我的书跟他那本书所研究的范围、角度和结论都有较大的不同。在范围上,他研究的主要是1840年之后中美关系,尤其是美国的治外法权以及相关的美国对中国法律的话语表述。我研究的是1840年之前100年左右的时间内,中国和欧洲的关系,尤其是中国和英国之间的关系,而且我关注的不只是话语。他是作为比较法和当代法学者,而我是作为一个历史学者,所以我和他的分析角度也不一样。第三个算是更大一点的区别,除了更多关注帝国政治运作和文化界限形成(cultural boundary-making)的历史过程外,我对法律东方主义的分析也主要是关注其本身内部的矛盾为主,而他的书则主要是分析东方主义如何作为垄断性或控制性话语(hegemonic discourse)。我不知道我们最后是不是殊途同归,反正有些殊途,以后有机会再跟大家详谈。我的书也探讨了一些他书中提到的人物,比如孟德斯鸠,但是我们在材料、分析角度和结论都有些比较大的不同。
我接下来会从我书中摘选一些关于“法律东方主义”的分析来谈谈,如果大家已经看过我的书,可能觉得稍微有点重复,这也正常。因为我们200个听众的兴趣、知识层面不一样,没法满足所有听众。这儿先谢谢一些朋友的耐心了。
孟德斯鸠非常经典一个观点,就是认为中国是东方专制主义(Oriental despotism)的一个典范,他认为中国是专制/despotism,因为影响其政体根本性的精神,不是道德/virtue,也不是荣耀或者荣誉/honor,而是一种恐惧/fear,是对酷刑和暴政的恐惧。从这个角度上说,他认为中国和其他的专制国家或despotism一样,只有君王一个人是真正自由的,其他人精神上都是奴隶。而统治臣民靠的是严刑峻法,靠的是暴政,不是靠颁布的法律和程序,也就是fixed and established laws。但是我在书里面也分析到,就在他阐述和论证这个非常有名的东方专制主义理论时,他对一些中国司法制度和实践的一些描述却又挑战了他自己的理论。他把中国划分成专制整体,很大程度上是曲解了一位法国耶稣会历史学家杜赫德1735年出版的一本书中的一些信息,包括将后者对中国司法制度的介绍简化成了一个脚注,宣称“中国是靠板子来统治的“(原话翻成英文是“It is the cudgel that governs China”)。这个脚注后来变得举世闻名,成了西方刻画所谓的“专制中国”最为生动而又言简意赅的说法。但是他在讨论到一些具体的中国法律制度和做法时,却在另外一个脚注里承认中国在这些方面更像君主制或共和制。从1748年出版《论法的精神》后,孟德斯鸠 “东方专制主义”的理论,就成为了一个在认知和理论上的范式(paradigmatic framework),影响了此后将近250年间西方对中国法律和政治的理解。
但是孟德斯鸠当然不是法律东方主义中唯一有影响的人,我们可以提到一长串过去这200多年历史里面,西方知识界一些奠基性的人物,包括黑格尔、梅因和韦伯,他们都或多或少推动了法律东方主义的兴起,在影响欧洲(后来还包括美国)对中国法律和社会的认识方面,经常起了非常关键,有时候甚至是根本性的作用。但是,我们如果把东方主义只是当成是误导(misrepresentation),就有点过于简单化了。如果我们把它简单地看成一种误解、误导的话,实际上是低估了它本身的力量和复杂性。相反,我的书实际上主要是分析这种东方主义话语本身内部的矛盾。我等会儿将提到黑格尔、梅因和韦伯对中国法律的表述。虽然他们和孟德斯鸠有些不一样,但是某种意义上最后也是殊途同归,都对法律东方主义这种话语体系和它的历史影响起到了添砖加瓦的作用,即便他们是从不同的方式和不同的角度来进行的。因为我书里面详细分析了,所以就不再赘述了。
图为陈利老师讲座PPT,版权归属作者所有
我的书里面提到,西方对中国法的表述实际上分为四个方面。一是intellectual即知识界的,包括知识分子、哲学家和汉学家之类的表述。二是popular即大众文化方面的,包括大众传媒、水彩画或照片之类的刻画或表述。三是archival即档案方面的,今天的报告里面会提到很多中国档案,但我在那本书里面更多的是研究西方涉华的帝国档案。四是 political的,即官方政治方面的内容。
这是来自一本1801年《中国刑罚》里面的一张图。这张图现在网上已经流传很多,我是十多年前开始研究收集的,书里面从这本画册中选取了几张作为插图。
图为陈利老师讲座PPT,版权归属作者所有
当初西方对中国法的认识,是这几个方面齐头并进和相互影响形成的。比如,知识分子的观点会影响大众看法和情感(sentiments),大众舆论和情感又反过来推动知识分子对中国法、政治和社会的研究或者诠释,然后这几方面的因素又会影响档案形成和官方决策,反之也亦然。另外,为了分析大众舆论和情绪,我书里面涉及了西方100多份报纸期刊上的相关内容,这张PPT里只列出了20来个19世纪最主要的期刊杂志。我前两天在Facebook上和朋友还聊到,在那本书最后出版时,因为出版社限定篇幅,最后不得不将原来的内容压缩了很多,收集到的很多材料和相关细节分析最后都只能在脚注里出现了。
在马戛尔尼大使1793年访华的时候,乔治·伦纳德·司汤东是副大使。他的儿子,当时才11岁左右的一个小孩,跟着作为大使的侍童(page boy)一起访华。他曾经被乾隆皇帝接见,因为会说简单的中文,乾隆皇帝一高兴就摘下自己腰上的一个荷包送给小司汤东。司汤东回去之后又学了几年中文,于1800年回到了广东,开始他在东印度公司的职业生涯。他前后在中国待了十几年,中途回去过一两次,然后于1816年阿美士德大使访华时任副大使。实际上严格说来,阿美士德是英国第三任访华大使。第一任是因为大使死在路上,使团并没到达中国,所以阿美士德在1816年实际上是第三任了。
图为陈利老师讲座PPT,版权归属作者所有
司汤东对于《大清律例》的翻译,我这儿只想说一个地方,这就是他第一次权威性地把中国法和《大清律例》定义成刑法典(penal code)。国内过去曾经有那么一、二十年辩论中国法究竟是只有刑法传统,还是民刑混合一体的传统。实际上司汤东在1810年出版翻译之前,至少在1809年的时候,就已经给他的翻译安上了刑法典(penal code)这个名字了。大家看到PPT上面的code penal、codice penale和codigo penal,是用法语、意大利语和西班牙语把英文版翻译过去时候都用了这个说法,所以刑法典(penal code)变成了中国《大清律例》或者中国法律传统在西方的一个代名词,就是从这儿开始的。甚至在1798年欧洲人出版的书中还认为中国法律是兼有民法和刑法等不同法律体系的。只是从司汤东的翻译出版这时候开始,大家倾向于说中国只有刑法典或者penal code了。但事实上,到了19世纪末的时候,还有少数人意识到这一直是一个误导性的翻译,我书里面有详细探讨,这里略过不提了。
图为陈利老师讲座PPT,版权归属作者所有
现在,我谈谈东方主义怎么向现代主义延伸,二者又如何相互关联和呼应的。东方主义和现代主义并不是泾渭分明的。我认为现代主义是从东方主义里面延伸出来的,但并没从东方主义里面完全剥离出去。有几个在近现代欧洲乃至西方思想史上都非常关键的奠基性人物,他们对中国和中国法的描述,可以给我们展现出东方主义为什么以及如何变成了现代主义,尤其在中国法这个领域。黑格尔在他著名的《历史哲学》里说到,中国缺乏一种历史进步的精神即缺乏the Spirit of History。从他的理论角度来讲,历史是一个辩证往前推进的过程,而中国缺乏这种进步的精神,也就是历史精神。对他来说,中国处在各种过度繁琐和严苛的法规管控之下(即meticulous and excessive laws and regulations),就是说中国是一种无孔不入的专制法制之下,中国人不可能把自己的社会推向历史下一个阶段。所以按照他的话说,“it is the necessary fate to submit to the Europeans of the modern world”。大家请注意,他说的是Europeans of the modern world,他不是说中世纪或18、19世纪的欧洲人,而是说中国人必然的命运就是要臣服于现代欧洲人来引导他们进入所谓的文明社会。他的书是由1822年到1830年的讲座修改而成的,所以他在十九世纪二十年代的时候,就在世界格局或者全球各个民族国家之间的关系中,将欧洲看作已经是一个现代国家了,而中国则必须是仰赖这些“现代”欧洲国家的教化(submitted to the guidance or tutelage of the modern European nations)。所以这个意义上,他已经把当时的中国和现代/西方变成了对立关系。
大家可能都知道约翰·密尔是现代自由主义的奠基人,至少是最有影响的奠基人之一。他也认为中国即便曾经有个辉煌的历史,但中国人没有自由,没有个性和主体性,即缺乏individuality或者individual subjectivity。而这对欧洲意味着什么?他呼吁现代欧洲必须避免成为另外一个中国。要怎么做?欧洲国家必须避免发展成中国专制政府,避免对个人进行全面控制,要警惕包括中国法制和政治体制上问题。他说中国人要改善自己,必须依靠外国人(“foreigners”)。他的观点同黑格尔的理论非常接近。
亨利·梅因是现代人类学和现代比较法研究的奠基人之一。他在1861年出版的《古代法》里面也认为中国因为过多强调或者只有刑法,所以始终没有从身份阶段的社会进入到契约阶段社会,也就是说中国始终停留在前现代的历史阶段。他还认为,在别的国家,文明的进步经常推动了法律的发展,但在中国,法律反而成了文明进步或者发展的枷锁。梅因另外一个重要观点,认为一个社会越落后,对刑法的规定就越详细、越全面。梅因的看法可能是受了司汤东翻译的影响,认为中国唯一的根本性大法,就是一个刑法典。梅因是英属印度殖民地的一个高级官员(legal member of the council of India),他的观点跟英国的殖民扩张有密切关系。司汤东1810年出版《大清律例》的英文翻译,也属于英帝国文化知识生产的一部分。可能不少国内学者都知道,梅因的观点后来影响梁启超也运用法律和文明进化论来评价中国法律的历史地位。梁启超在书里面明确引用了梅因,只是现代读者可能很少从批判性的角度来分析而已。
现在简单说说马克斯·韦伯。不少学者和赖俊楠老师都出版了研究韦伯的著作。我这主要要谈韦伯怎么把中国法典变成了一个跟现代法治文明相背离或者不相通的法律传统。我在专著和《中国法律传统化》那篇文章里面分析过,从韦伯以来甚至在他之前,法律东方主义话语再加上后来的以强调自由,科技、理性、人权和法治这些特征所代表的现代性(modernity)话语结合在一块,把中国变成了一个跟西方现代法律和文明或者伟大法律传统相对立的东西。韦伯所指的伟大法律传统是指英美和德法这几个主要工业国家,即当时主要的世界性大帝国的法律制度。为什么当时觉得这些国家的法律是伟大的,是文明大家族的成员之一?很大原因是因为这些是当时最强大的国家。这和他《新教伦理和资本主义精神》那本书一样,是倒过去分析的,从结果去推测原因。就像中国现在变成了世界上第二大经济体,如果我们回头去寻找中国经济强大的原因,可以找出很多来,然后把某些原因都变成全球性或者普适性的理论。韦伯当时的逻辑推挤和理论假设就存在这个问题。我们这儿不多谈韦伯学说其他的方面,而只谈他对中国法律的定义怎么影响了中国法律改革和中国人对自己法律传统的理解。
刚才说到,韦伯认为中国法律没有达到真正理性化,他得出这些结论的依据和推理过程同孟德斯鸠以及黑格尔、梅因和密尔实际上是截然相反的。后面这几个人认为中国的法律制度是东方专制政府下才可能出现的情况,因为法规过分繁琐和严苛,管制了人们生活的各个方面,包括个人言行以及内心自由。这种法律上的过分理性化(overrationalization),使得中国人缺乏进入现代文明社会所需的个人主体性和权利意识以及历史进步精神,所以中国是一个前现代或者说欠文明的社会。而韦伯则认为帝制中国的法官在判案时,依靠的是儒家伦理价值观和个人主观臆断,而不是理性确立和颁布的成文法典,而且中国法典也不是理性化的法典。虽然双方从不同的角度得出了对中国法律不同的定性,但是同样都极大地影响了西方对中国的印象和刻画。这是我书中一个比较重要的发现,就是这些相互矛盾的观点为什么竟然能够同样而且经常同时享有这么大的全球性影响力?这种现象是东方主义话语非常大的一个悖论。我感觉过去的学者对这方面研究没太注意。从我的角度上说,挖掘东方主义话语本身的内部矛盾,可以帮助我们解构和削弱这种话语所长期拥有的影响力。
事实上,韦伯本来是认为英美法系这种法典化程度较低的法律传统是缺乏理性的,因为法官对一个案子尤其刑事案件的量刑,有很大的裁量权,而且英美的陪审团制度,判例法以及地方治安官的司法权力等等,都和韦伯对现代理性法律或者现代国家制度的理想模式不一致,按照他的理论标准来判断的话,实际上都是不够理性和现代化的制度。但是因为英国是一个庞大的殖民帝国,所以韦伯仍然把英国法律制度放在了现存的伟大法律传统体系中去了。还有一个原因是英国在英属印度制定颁布了印度刑法典,后者在19世纪中后期成了一个现代理性立法的典范。我书里面也提到,实际上英国十九世纪上半期的法律现代化改革和印度法典化过程中,至少一定程度上受到了司汤东翻译的中国法典的影响。因为在十九世纪二十年代领导英国法律改革的国会议员麦肯塔锡(Mackintosh)之前曾经竭力说服了他翻译《大清律例》,而在十九世纪三十年代主持印度法典编撰的麦考利(Macaulay)等人对印度刑法典的构思和设计,也很可能是受到了当时英国人研读《大清律例》的影响,希望借鉴后者的一些优点和实用功效,帮助人数相对很小的殖民官僚体系来有效统治一个人口庞大而且同属“专制主义”的东方国家。
包括黑格尔、梅因、密尔和韦伯的这批人,在欧美乃至全球范围内,对现代性、现代化以及现代主义的话语和概念来说,都属于奠基性的人物。所以他们对中国法律和对中国的定义和表述,后来甚至影响了1870年之后的中国清末儒家知识分子、官绅阶层和受过西方或新式教育的革新派和改革派,改变了后者对中国政治、法律、文化、社会传统的认识。这就是刚才说到的东方主义延伸到现代主义后对中国的影响。
图为陈利老师讲座PPT,版权归属作者所有
现代性,强调德先生(民主)和赛先生(科技),强调理性、进步、发展、自由和人权等等。德先生和赛先生,是二十世纪初中国人认为代表了现代性最重要的两个概念和标志。前一阵看一篇夏勇老师写的文章,说德先生和赛先生外还应该再加上一个何女士,就是人权(human rights)。上面这些概念或者话语,加起来就构成所谓的现代性的要素。在进行所谓的“现代化”过程中,现代性话语体系因为同东方主义结合,把西方尤其是欧美主要工业国家“现代化”进程中所形成的一些政治、法律、社会和文化的经验和制度,变成了全人类文明共有的价值标准和终极历史目标,这种西方中心观的线性历史发展目的论(英文叫technological notion of historical progress),认定人类社会最终都要经历西方主要工业化国家的历史阶段和采取他们的制度,这就是我说的现代主义(modernizationism)的一个主要表现。现代主义跟现代化的区别,就是“现代化”过去曾经被认为是一个价值中性的历史进程,但是在最近二三十年里,已经很多后现代和后殖民学者认为使用这个词必须加引号了。因为它暗含了西方社会的发展过程是其他国家也必须要经历的。所以,现在再用modernization或者现代化这个说法时,在大陆之外或者在欧美很多地方的学术圈里是经常会被人批评。所以从现代性到现代化再到现代主义这个过程是值得分析的;什么东西上升到主义(ism),它就往往成了一种意识形态,就能对人的思想、价值观、和行为做法起很大主导作用,不是说一定会决定后者,但是会起到非常重要的价值导向作用。
现在说说中西交往过程中,东方主义是怎么把中国法经过现代主义话语变成了跟现代法治改革相背离的一个传统体系。一提到1911年或者1930年之前的中国法律文化和制度,就说那是一个传统,而提到之后的法律改革,那就是一个现代化过程。至于改革是否成功了,那是另外一个问题,我这儿暂且不做探讨。但是为什么中国1911年之前的法律,就被放在一个传统的盒子里,1911年之后的就放在一个现代盒子里面了呢?我那篇《中国法律传统化》的文章就是分析这种用标签把一个法律文明框起来的过程是怎么完成的,以及它背后反映了什么样一些认知上的前提假设,这么做的后果是什么?大家在屏幕上可以看见这个转变过程的时间表,因为大家都知道中国历史,所以我就不展开说了。
大家也很熟悉鸦片战争的影响。我书里面提到,鸦片战争的的影响实际上不仅仅是外国强加的一系列丧权辱国的不平等条约,以及后来列强对中国文化、经济和政治上日益加深的控制。我认为鸦片战争很重要的一个后果,就是把之前一、二百年来西方对中国法律、政治和社会的表述,尤其是东方主义为主的表述,变成一个垄断性或者控制性的话语,并通过国际条约和和治外法权等形式将其合法化和制度化了。大家之后再说中国法律是不文明的、野蛮的、残酷的和专断的时候,就会觉得是无容置疑的,也不需要提供证据了。因为这些条约和治外法权的存在,就不停的提醒大家,那是因为中国落后和中西方文明间的鸿沟。我刚才提到1870年之后,因为一连串屈辱性的外交和军事失败,加上1900年左右八国联军为了剿灭义和团武装入侵并强迫签订北京条约,中国有识之士中的亡国危机感变得更强了。从戊戌变法到1902年开始的新政运动,东方主义和现代主义这两种影响很大的全球性话语,对中国社会的影响就更深了,所以中国知识分子和改革人士相对来说受到的影响也就更大。
图为陈利老师讲座PPT,版权归属作者所有
我用了二三十来分钟讲前面两个主义,现在我需要在四十分钟讲完儒家道德理想主义怎么影响了我们对中国法律、政治和文化传统的研究。刚才实际上我在谈东方主义和现代主义的时候,也简单提到了儒家或者中国“传统”社会对法律与政治、法律与社会、法律与个人间关系的论述和表达。中国人自己的论述影响了欧美人包括欧美知识分子对中国法律、政治和社会的理解和定性。我们在余下的时间里把这个问题进一步剖析一下。在座可能很多老师和同学和学界前辈对儒家的研究远远超过我本人,所以我在这儿不是想班门弄斧,而是从个人研究的角度来谈谈儒家道德观或儒家理想主义对法律、法律知识和法律职业人士的理解和定性,是怎么影响了近现代中外论者对中国法律的理解,以及它后来怎么跟东方主义和现代主义这两个近现代以来居主导性的话语体系合流,而三者的互动又如何影响了过去这110年左右中国法律改革进程。
我这儿只提几个最重要或者说最著名的一些例子,是大家研读法律文献时都会碰到的。如孔子所说的:“道之以政,齐之以刑,民免而无耻,道之以德,齐之以礼,有耻且格。”但凡研究中国法律史,我们就不可能不知道这句话,否则就表明法律史还没入门。PPT上包括了朱熹的注解,大家都知道,他是南宋程朱理学即程朱道学创始人之一。他对孔子这段话有著名的解释,大致意思就是说通过德和礼的教育或者教化来改善个人的言行,改善个人跟国家和社会的关系;要避免个人违背法律和社会伦理,最好通过教育而不是通过法律和刑法的方式。如果用国家机器的强制力量,即使民免去了罪罚也是无耻的,就是说即使让老百姓暂时逃脱了法律的制裁,他也是没有羞耻向善之心,是不会自己改正的,所以一旦法律松弛,他就会继续犯法。如果使用法律强制措施,实际上是觉得人性是本恶的,因为人性本恶才会钻一切法规的漏洞。而如果用德和礼来教育和规制人的言行,那么他们不仅可以避免刑法制裁,而且还会培养羞耻之心,可以最终达到自觉向善的境界,也就是朱熹的理想目标。按照朱熹的话,你如果是用政刑,仅能够让人们远离罪罚而已,但使用德和礼的教育,可以使人们日迁善而不自知,他最后告诫道:“治民者不可徒恃其末,而不深探其本也”。所以德礼是国家治理的根本,而德又是礼的本,因而政和刑,作为国家机器的制度和法律,是治理的辅助工具。“德主刑辅”这种思想就是这么引申出来的。
图为陈利老师讲座PPT,版权归属作者所有
我另外想提的是,除了强调德礼之外,孔子提倡的仁政和《书经》中“刑期无刑”的思想,这些观念结合起来,基本勾勒出了儒家哲学中的政治理想目标。所以,作为帝制中后期文化正统的儒家思想,其所憧憬的理想政府和社会状态,可以用两个词来概括:一个是无讼,一个是无刑。无讼按照孔子的说法就是“听讼吾犹人也,必也使无讼”。就是说他听断官司可能跟别的人也没什么区别,但是他的最终目标是让社会不再需要诉讼(litigation)。这种无讼加无刑的理想,对历史上的中国法和中国法律职业人士的地位产生了很大影响。
需要指出的是,我们谈儒家道德理想,不是说就代表了中国政治和社会及法律现实,而是说它反映了一种话语、一种表达和一种理想。理想和现实永远是有脱节的。从西汉董仲舒提倡的所谓独尊儒术、罢黜百家之后,儒家思想及其道德观,尤其政治道德观,就逐渐变成了中国帝制社会两千年左右主流的意识形态和文化正统(cultural orthodoxy)。但这种主流话语,并没有让法家思想和它所带来的制度退出中国政治和社会的历史舞台。相反,从申不害、韩非他们所提倡的人性本恶、严刑峻法和以法为本思维延伸出来的法典化和司法机构,在西汉之后的两千年时间里得到了持续性的发展、巩固和维护。
儒家思想借助于以四书五经为主要教材的科举考试,变成了更为垄断性的国家意识形态,几乎所有中国儒家文人、知识分子都会在某种意义上或多或少受其影响。即使在这种情况下,法家的思想,至少是法家思想所发展出来的法律制度,仍然是维系中国帝制两千年社会和政府运作的一个关键部分。因为时间关系我不详细展开,只是大致列了一些中国历朝历代法律和司法制度中一些里程碑性质的发展,包括一些主要法典,以及唐宋科举考试里专门考核法律知识的明法科进士项目,还有比如说律博士的设立。尤其在宋朝的时候,司法程序发展到了一个高峰。与此同时,很明显的一个现象就是,法律制度的复杂和严密程度从西汉之后有增无减,各种法律条文的数目、种类及其言简意赅的术语,都让人眼花缭乱,对于没有经过多年系统专业训练的人来说变得更加难以理解和运用。
图为陈利老师讲座PPT,版权归属作者所有
而结果就是形成了表面上以儒家道德理想主义为主,但骨子里又以法家制度,至少是广泛依靠刑罚而不是只用德礼来维系基本的社会秩序,可以说是阳儒阴法、儒本法用或者外王内霸。王道就是外部表现的儒家所谓仁政、仁义礼智信,但实际上很多的行为和做法却又是奉行了霸道,是法家的思想和做法。比如明太祖时期的明大诰、明初的酷刑和通过大明律这种法典来管制日常生活各个方面,这些方式在中国各朝各代都有体现。结果就是法律制度本身并没有真正变成一个可有可无的的东西,但在主流话语体系里面却经常会被一些负面的形象和表述笼罩和置换。比如帝制中国两千年,帝王将相和儒家知识分子经常会说他们的理想目标是刑措之风,就是把刑具可以挂起来,即达到把刑具或者刑罚束之高阁而不用的地步。追求这个刑措之风的另一面,还形成了对司法工作人员的一些广为流传的偏见,包括认为这些官吏作为“刀笔吏”,都倾向于舞文懂法和刻薄少恩,认为他们精于钻法律漏洞,经常造成罪轻刑重的情况,即人们犯的过错可能较小,却用严刑峻法来对待他们。唐高祖在《颁定科律诏》里,认为自战国到唐朝之间的各朝各代的统治者都有一些问题,因为礼教败坏或者礼教不振,所以无法达到刑措之风,而法律章程混乱又给了奸吏玩法害民的机会。所以他声称要通过颁定律例,来保证司法公正,不让官吏在执法过程中任意高低。
追求刑措之风的理想还有无数例子,比如在1646年以顺治名义颁发的《大清律集解附例》的序中,也说颁订律例的目的,是为了让内外官员“勿得任意上下低昂”,不能利用律例条文的漏洞来轻重不一地判案子,而且 “使百官万民畏名义而重犯法,冀几刑措之风,以昭我祖宗好生之德”,所以刑措对清朝的统治精英是一个最终目的。而“德礼为政教之本,刑罚为政教之用”这两句话,在《唐律疏议》和此后历朝历代的律典文献中经常见到,变成了一个不言自明的道理,后世文人或者律学书籍一援引,就不需要再找理由解释为什么主张要重德礼、慎用法律手段来管制老百姓。
图为陈利老师讲座PPT,版权归属作者所有
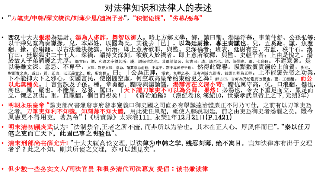
这种官方和社会主流话语体系的影响,表现在至少以下在几个方面:一是对法律或者说立法过程和立法结果,二是对对法律知识及其产生、传播和应用,三是对法律人或法律职业人士的影响。我先简单说一下对法律职业人士的影响。一个非常典型的例子就是西汉时的张汤,是历史上酷吏的典型。在座研究法律史的老师和同学应该都听说过。这段《资治通鉴》的记载,其中最后一句话说:“天下谓刀笔吏不可以为公卿,果然。”这是对中国司法官员预先盖棺定论了,就是说如果你是从事法律工作的官员,是刀笔吏,就不能被提升到公卿的位置。《明实录》中记载永乐皇帝也说,“刀笔吏知利不知义,知刻薄不知大体”,所以不能当御史。为什么?因为刀笔吏道德有问题。一百个刀笔吏里面,是不是可能有些没有问题?这里不存在辩论空间,刀笔吏天生就有道德问题了。还有其他很多例子。这是对法律人本身的一个影响,我等会再具体阐述。
图为陈利老师讲座PPT,版权归属作者所有
现在大家看到的这六个方面,是我概括的儒家道德理想主义对中国法律文化或者法律史研究的影响, 是根据自己这些年的学习和研究过程中总结出的。我2018年在《法律与社会科学》上发表的《史学文献与跨学科方法在中国法律史研究中的运用》那篇文章当时有过一下初步的探讨。现在根据此后进一步的思考简述如下:
一是文献档案产生和存废的影响,就是说哪些档案会存在,哪些档案会被销毁掉。认为哪些档案没有价值,决定最后保存什么文献档案,这些往往都受意识形态和主流话语影响的。
二是在现存文献里面对历史事实的表达或者叙事,也是受主流文化影响。我们可能需要分析一连串的问题:究竟有哪些方面的影响?影响有多大?现存的历史资料里面,涉及的各方的利益关系是什么?他们的利益诉求如何影响了他们的故事?又是怎么受主流话语影响的?所以,就我们所讨论的儒家主流话语或者道德理想主义而言,我们要关注它怎样影响到现存文献里面所讲的故事,所记载的情况,和各种叙事的相对可信度。
三是对当时的司法制度和司法实践的影响。这种影响可能会显示在对立法和司法判决结果上。近年来很多清代法律史研究都集中在这个方面。
四是对犯人和诉讼当事人的影响。比如说为什么有的案子会被认为是值得立案并调查审理?被立案之后具体怎么处理的?哪些案子被划分为“细故”(自理案件)?哪些案子被划分为重案?又有哪些案子被地方官员以所谓“积惯讼棍”挑唆的名义把讼状扔出去的?官方说法经常是觉得很多诉讼是无中生有(frivolous), 是诬告(false accusation), 或者不值得占用官府有限的时间和司法资源。但我们需要深究背后的文化考量,政治动机和司法权力关系。很多这些决定和官方理由,都受到了当时主流话语影响。比如,底层妇女或者游方和尚和光棍这些社会边缘人士,是否会因主流儒家话语体系中的歧视性表述,而在具体的案件里受到影响?
五是对法律人、法律知识和法律场域的影响。我下面会具体在分析这个方面。需要解释一下的是,我所说的法律职业人士,是指接受过法律训练的司法官员,讼师以及司法幕友(不包括其他类型的幕友)。分析正统的儒家道德理想主义对这些法律职业人士的影响,是我手头几个研究项目的主要议题之一。
第六个就是这种儒家理想主义作为意识形态和话语体系,对近现代学者的影响是什么?这个问题是我今天报告的主题,所以这儿就不重复的。
图为陈利老师讲座PPT,版权归属作者所有
图为陈利老师讲座PPT,版权归属作者所有
图为陈利老师讲座PPT,版权归属作者所有
图为陈利老师讲座PPT,版权归属作者所有
图为陈利老师讲座PPT,版权归属作者所有
图为陈利老师讲座PPT,版权归属作者所有
图为陈利老师讲座PPT,版权归属作者所有
图为陈利老师讲座PPT,版权归属作者所有
图为陈利老师讲座PPT,版权归属作者所有
还有两份是葡萄牙东坡塔国家档案馆的,这个是1793年,刚好是马戛尔尼访华的时候,发生了一个凶杀案。这是广东香山县知县给澳门葡萄牙人的理事官下发的传唤葡萄牙杀人凶手的传票。我们可以看到,格式也都一样。
图为陈利老师讲座PPT,版权归属作者所有
图为陈利老师讲座PPT,版权归属作者所有
图为陈利老师讲座PPT,版权归属作者所有
图为陈利老师讲座PPT,版权归属作者所有
显然讼师也有这种不断积累或者更新知识的做法。这是在所谓的讼师秘本的天头上,用手写添加的。
图为陈利老师讲座PPT,版权归属作者所有
下面是由名叫洪弘绪/饶瀚和张光月的司法幕友分别编辑出版的《成案质疑》(1746年)和《例案全集》(1731年)。这两套法律司法案例集,分别得到了两位巡抚大人潘思榘和李馥的支持。如果我们仔细研究这些副文本信息的话,会发现当时不少地方官员都通过赞助出版,或者封面题字,或者作序推荐的方式,来参与或推动法律知识生产。我在《浙江大学学报》上的那篇文章解释过,我所称的副文本(paratext), 在这儿是指这些法律文献正文内容之外的关于文本的生产、出版和消费信息。我那篇文章也指出,这些出版活动和地方官员的支持或者推荐,实际上有助于地增加这些法律职业人士的司法资本。
图为陈利老师讲座PPT,版权归属作者所有
图为陈利老师讲座PPT,版权归属作者所有
比如说,上图中是我在《浙江大学学报》那片文章中提到的一个例子。谢诚钧是清朝19世纪前中期佐理直隶省按察使的刑名幕友,他编纂的《秋审实缓比较条款》,其中很多资料来自于前刑部官员。谢诚钧自己抄写之后没能出版,于是交给了外甥(或者女婿)陶小秀保管,后者又传给了其他不同的人。从图表中,我们可以看这套书的传播,从刑部官员之手再经过谢诚钧编纂增补案例成书之后,该书至少流传到了湖北、直隶、河南和江苏,足以看出当时法律知识的传播范围相当大,参与这种知识传播活动的兴趣不少,而牵涉传播活动的人也较多。儒家道德理想主义话语给我们带来印象往往是,儒家文人出身的官员或者幕友在从事这种活动时,是非常不情愿的,而且干了也不会大张旗鼓,不会到处去推广自己的法律知识。但是,从这些例子可以看到一个很不同的画面,发现当时很多的法律职业人士和不少官员都很活跃地参与进来。包括刑部尚书和地方督抚大员等的不少高官也都经常支持和鼓励这种法律知识生产活动。
图为陈利老师讲座PPT,版权归属作者所有
上述《浙江大学学报》文章中的另外一个例子是白如珍的《刑名一得》。我在2012年关于幕友的一篇英文文章里就提到过,王又槐更为著名的《办案要略》一书的内容,实际上几乎全部来自白如珍这本《刑名一得》。不少学者此前都误以为是王又槐自己写的(我在2005年收集资料时注意到《刑名一得》的传播流变并开始做过梳理,在 2010年的魏丕信教授的官箴书项目中曾分析过一些例子,并将多年的发现于2014年应邀在浙大学报出版)。我在这篇文章中追踪了从白如珍的《刑名一得》延伸出的多个不同版本:包括《办案要略》、《琴堂必读》、《律法须知》、《许葭村作幕笔记》,再到《祥刑管见》。(我当时看见《许葭村作幕笔记》书名时,真以为找到了清代著名司法幕友许葭村(即许思楣)的游幕笔记,结果发现可能是因为他名气大才冠上了他的名,其实还是抄自《刑名一得》)。即便根据这个不完全的已知流通过程,也可以看出参与出版的人也很多,和上面那个例子一样,都显示了当时多个社会群体对法律知识的重视,以及法律知识生产活动的活跃。
这是关于对法律知识影响的一些例子。我想说的是,我们可以通过我所说的研究法律文献的副文本(paratext)和法律知识的生产流通过程,去找出那种垄断性话语所遮掩或者覆盖了的东西。
华东政法大学科研处副处长陆宇峰教授:
陈老师今天非常辛苦,语速那么快,一个多小时的讲座信息量非常巨大,全部都是干货,我是记了满满的笔记。陈老师谈到法律史研究的三种话语体系。一个话语体系既影响到选择什么样的研究材料,又影响到用什么样的理论分析这些研究材料,还影响到依靠什么标准评价由此建构出来的历史,研究材料、理论分析和评价标准相互交织在一起,遮蔽了很多东西。这就是话语体系造成的困境。
为了破除这样的困境,陈老师想到了一个很好的办法,即找出三种话语体系的内部矛盾。在东方主义话语之中,陈老师找到了孟德斯鸠的内部矛盾,即中国的法律到底是工具性的存在,还是能够支撑中国成为一个君主国甚至是共和国的制度性存在?在现代主义的话语之中,陈老师也发现了一个内部矛盾,即到底中国法是因为专制而不够现代,还是像韦伯理解的那样,因为过度随意,并未高度理性化,所以不够现代?在儒家道德理想主义之中,同样存在一个内部张力,即阳儒阴法的现实。
陈利老师还揭示了更复杂的情况,那就是当前这三种研究的思路是交织在一起的。一方面,从东方主义向现代主义的跳跃,把中西问题变成了古今问题,变成了先进和落后之间的差别,鸦片战争对此种“跳跃”起到了辅助作用。另一方面,儒家道德理想主义也强化了类似的认识。
我想,陈利老师付出了非常巨大的努力,要摆脱三种合流的认识路径,把遮蔽的历史显现出来。他去考察中国古代的法律知识是怎样传播的?有哪些个人与家族深陷其中?整个司法场域的现实是怎么样的?所有这一切,都体现了陈利老师作为一位非常严谨的历史学家多年的辛勤付出。
接下来我们把时间交给中国艺术研究院艺术与人文高等研究院高级研究员梁治平先生,有请尊敬的梁老师!
中国艺术研究院艺术与人文高等研究院高级研究员梁治平先生发言
感谢陈利教授,也谢谢宇峰,谢谢华东政法大学组织这样一个非常好的活动。我注意到,今天有四位评论人,最后还有互动环节,时间比较紧,我会简要提出我的几点看法。
刚才陈利教授用很短的时间,讲述了他二十多年的研究。陈利教授的研究跨度非常大,可以说是古今中西之学都有涉猎。而且在最后的部分,他讲到了未来的一些研究,以及一些基础性资料的收集情况。我想,听他的讲述,现在线上的200多位法律学子可能感到大受鼓舞,会有“吾道不孤”的感觉。因为我们了解到,早在清代的时候,法律之学已经非常繁荣,而且有其社会学基础,比如有许多研习律学的家族。所以我们非常期待,在不久的将来能够读到陈利教授的最新研究成果。
就今天的讲座而言,有三个问题可以略加讨论。
第一个问题与我们对过去的认知有关。我想我们大家都会有一个印象,就是陈利教授今天的讲座给了我们一个相当不同的历史观照。我这样说的意思是,我们过去关于中国历史文化,包括中国法律史的认知,都是比较固定的。比如我们熟悉的流行的法制史教科书,尽管名称和作者不同,大概有一些共同特征,即给我们提供了一套关于历史的真实叙述。我们假定存在这么一套客观的历史,而且这种历史是可以被我们所认识和描画出来的,而这又是基于一种自主的、自由的、学术的认知。不过今天陈利教授的报告却告诉我们,客观的历史其实不是那么客观,我们假定的自以为拥有的这种自主的认知,其实是一种幻象。他集中谈了三种重要的话语:儒家道德理想主义、法律东方主义和现代主义。这些话语塑造了我们关于中国法律、社会和文化的认识。而且这套话语后面有一套非常复杂的形成机制,是一个非常人为地建构出来的东西。也就是说,我们关于中国历史、中国文化、中国法律的过去的许多理解,以及由此形成的知识图景,是在一种认知控制下面实现的。而他的研究,通过对这些话语形成的历史分析,揭示出这些话语的内容和机制。从这个意义上来说,他把支配我们的这种认知控制展露出来,让我们意识到原来我们的认知,并不那么自主,通过此种认知得出的结论,也往往有失偏颇。
雕像:孔子
图片来源于网络
这里顺便讲两个与报告主题有关的小问题。
在我看来,陈利教授的报告主题其实有狭义和广义两个层面。狭义层面,就是这个题目讲的“中国法律史研究”。讲中国法律史研究的三重束缚或者说困境,主要限于学者和学术活动,但实际上,这也是全体公众,包括学者、包括官员、包括普通平民所面对的问题。如何理解历史,包括法律史,是一个涉及公众的非常广泛的认知实践。它对我们的影响不会只限于学者,尽管学者可能会强化和传递某些东西,但是最后,真正的影响会发生在一个广泛的社会层面。我认为陈利教授的讨论,在这两层含义上都是有意义的。
另一个问题与题目里面的“困境”这个词有关。
题目讲的“三重困境”,英文原文是“The triple bind”。Bind这个词可以译为“困境”,也可以翻译成“约束”和“束缚”。不过我注意到一个有意思的情况,陈利教授开始时自己提供的翻译是“束缚”。而在我看来,这两个词在中文里面是有区别的,这里的band应该译为“束缚”,而不是“困境”。为什么这样说?作为我们思想的前定条件或者“束缚”,这些和其他一些话语也许构成了某种“困境”,一种或者多重困境。但是,它们也许不是什么困境。至于困境,我们面临的困境可能是由多种原因造成的。“束缚”可能是一个原因,也可能不是。因为“束缚”本身并不等于“困境”。“束缚”可以有两重含义,消极的含义和中性的含义,甚至可以说,“束缚”的存在是一种常态。任何前定的东西都是一种束缚,而我们思想不可能在没有“束缚”的情况下展开,我们总是在各种束缚条件下来观察和思考的,而这并不总是意味着“困境”。所以“triple bind”译为 “三重束缚”可能更确切。按照这样的理解,陈利教授今天报告的主题,确切地说应该是:“关于中国法律、历史、文化、社会认知的三重束缚”。
图片来源于网络
接下来是第二个问题:这三种话语的关系。
在陈利教授的叙述里,这三种话语各有自己的面目,但又互相嵌入,交织、缠绕在一起,具有复杂的关联性。也许可以说,三者之中,东方主义是一个中心点,它把关于东方传统的东方主体的自我表达,和西方主体的东方主义的表达,以及现代性的表达结合在一起。在这种关系中,儒家道德理想主义和现代主义似乎是两个极端,分别代表了传统和现代。而东方主义本身就包含了一个重要的功能,就是它是在西方主体确立其现代主体的过程当中被建构出来的。不过在这三种话语当中,陈利教授今天特别强调的,也是我最感兴趣的,其实是“儒家道德理想主义”这个部分。但由于时间关系,陈利教授在这个部分的展开不太充分,所以我希望就这个方面再提出一些问题。
首先是“道德理想主义”这个词。理想主义这个说法给人一种暗示,似乎它代表了一种非现实的东西,是一种脱离现实的表达。陈利教授刚才谈到儒家道德理想主义时也确实不止一次地用了“表达”这个词,这让我们想到“表达”与“实践”这样一个区分。这种区分应该是前些年一个海外中国法律史研究带到国内来的,那以后很多人都开始讲“表达”与“实践”,似乎中国的法律传统中“表达”和“实践”是断裂开来的,似乎这是中国法律传统的一个基本特征。我一直觉得这样一种区分和概括问题很多,只是没有行诸文字来讨论。其实在一般意义上,表达和实践不一致是个很普遍的问题,不是中国的制度形态所特有的。我们熟悉的“ law in action”和“ law in books”的说法就是在讲表达与实践的差异。
那么我们在讲儒家道德理想主义的时候,到底在讲什么东西?从批评的角度讲,它指的是被这种理想主义扭曲的历史图景:一个被遮蔽的、偏颇的、片面的图景。问题是,这样一幅图景到底是怎么造成的?把它归因于“儒家道德理想主义”是不是合适?这是我比较关心的问题。这里有几个问题。首先,我们讲儒家道德理想主义,马上要从先秦开始,我们如何去处理时代变迁的问题。同样,古代社会地域性的差异也很大,恐怕也不能做简单化的处理。此外,除了时空方面的差异,历史上有不同的人物、不同的群体、不同的观点。有儒家的观点,也有法家的观点,尽管在不同的时代重点不一样。有些观点,比如说“汉承秦制”,其实是比较普遍认可的。整个帝国的制度,政治、法律、行政管理,基本上都建立在法家传统上面。但另外一方面,它又强调“德主刑辅”,要把“德、礼”放在“刑、政”的前面,然后尽力去实现这样一种秩序。这就是所谓的儒家道德理想主义吧,但是这种理想主义并不是虚假的,只不过它不是描述性的,像东方主义那样,而首先是规范性的。它代表了一种真实的努力,一种文化导向,包含了一整套价值层面的、学理层面的、制度层面的、实践层面的东西。当然,这种导向可能会遮蔽一些东西,这种秩序和制度也有它的局限性,但是这些都不是中国文化特有的问题。反过来,西方的现代性里面也有理想主义的东西,比如立宪主义,为什么我们不把它叫做立宪理想主义?从意识形态角度看,法治这个观念毫无疑问也遮蔽了很多东西,为什么我们不讲法治的“表达”与“实践”?这是第二个问题。
图片来源于网络
与此有关的第三个问题是,我们在用“儒家道德理想主义”这种说法指称一种我们觉得不满意的历史图景的时候,这是谁的图景?这个图景是古人提供的,还是今人自己造成的,是我们这些现代的学者在东方主义和现代主义的影响之下想象出来的?如果不是古人造成的,不是所谓道德理想主义本身造成的,或者主要不是这些造成的,那么我们就要找出其他的原因。
具体一点说,造成图景扭曲的原因有多种可能性,比如说,在古人的方面,人们可能有意无意地提供了一些虚假图景,或者,因为某种特定取向,导致了一些忽略和遮蔽。又比如,古代留存的档案和记录可能不完整,当然,判断是不是完整也取决于人们采取的史观;或者,从我们的角度看当时的记录应该是完整的,但没有完整地保留下来。因此导致我们不能很好地了解当时的社会。
从今人的方面讲,有同样多甚至更多的原因造成上面的结果。比如我们看到的材料很有限,或者,我们对已有材料利用不够,而利用不够,可能是因为我们的视角有问题,因为我们的理论兴趣不在这里,也可能是因为我们没有适当的分析工具,包括概念工具。以刚才陈利教授讲到的幕友的研究为例。清代幕友是一个重要的社会群体,这个群体的存在对于法律知识的传播和运用,还有清代地方政府的运作都非常重要。不过以往我们对这个群体的了解不够,对当时的法律教育、法律知识传播和运用的情况知道的也很少,所以很容易忽略和低估当时其实是相当繁盛和丰富的律学发展和法律实践。
其实从陈利教授自己展示的材料看,这方面有大量的记录和资料留存下来。尽管在那个时代,没有类似社会学家那样的人用我们现在熟悉的方式去把这些记录下来,但那些材料是公开流传的,很多在任高官为幕友们编撰的法政图书做序,给这些书和它们的作者很高的赞誉,也都很坦然,没有说要避讳什么。我想,如果是生活在那个时代,我们的观感很可能跟现在的很不一样。
第四个问题,我们讲的这三种话语,它们在今天怎么发生作用?法律东方主义和现代主义都有自己的载体,它们就在那里。一定意义上说,我们都是现代主义者,而且我们还可能“自我东方主义”。这些都是现实的形态。但所谓儒家道德理想主义不一样。因为古人已经不在了,对吧?那套制度、机制甚至话语本身都已经退出历史了。如果它还有影响,也是通过非常间接的方式,结果也非常微弱。总之,这三种话语并列,但形态非常不同,这也是我们在讨论这三种话语的时候需要注意的。
图片来源于网络
最后,回到第三个问题,如何超越这三种话语的束缚?大概有三种做法:
第一种做法,反对或者说拒绝接受某些具体的结论。比如孟德斯鸠把中国看成东方专制主义的典型,或者马克斯•韦伯说中国传统法律属于卡迪司法。今天很多人不同意这些说法,拒绝接受这类结论,并对此提出批评,但是,这有可能是一种话语内部的批评。也就是说,批评者只是反对某些具体结论,但对话语本身没有多少反思和分析。这就存在一种可能,就是他们在反对某些具体结论的同时强化了那后面的话语。这一点已经有很多人指出,陈利教授在他的研究里面也提到了这个问题。
第二种做法,可以称之为对话语的分析和批判。这可以被看成是一种话语的外部批评。陈利教授做的就是这样一种工作,他要揭示出那些话语的形成过程和机制,把人们可能没有意识到的那些认知束缚揭示出来。这个意义上它也有一种解构的和超越的作用。
第三种做法,是在前者的基础之上,通过一种更具建设性的探索,去了解和呈现一个更真实的中国,当然所谓真实总是相对的。这也是陈利教授还有很多学者在做的一件事情。要实现这个目标,研究者首先需要具有批判与反思的意识,包括自我批判与反思,就是要意识到,你进行批判的立足点在哪里,你的理论和方法来自哪里,可能有什么问题?你的观察和研究又是受到什么样的知识和话语的支配,它的限度在哪里?等等。这要求对方法论具有高度的自觉。除了这些,还有其他一些重要的东西,比如掌握和运用材料的能力,就像刚才陈教授展示的那样。更重要的是,研究者要掌握一套合适的概念工具和分析手段。我们现在所有的概念工具和分析手段,也包括理论,都是西方的,我们怎么去建立一套恰当的,既能够呈现更真实的古代中国,同时又可以在今人之间进行有效沟通的概念工具和分析手段,这是一件非常重要但也很困难的事情。我就先讲这些。谢谢大家!
华东政法大学科研处副处长陆宇峰教授:
梁老师对陈利老师的研究做了高度的评价,认为他的研究不仅有助于揭穿历史学的话语幻想,而且还涉及更重要的社会背景。
梁老师认为陈利老师的讲座表明,过去我们对于中国古代历史的认知可能是固化的、存在问题的,有必要去克服简单化的认知,还原一个更加本真的历史。
梁老师提出今天讨论的到底是话语困境还是话语束缚?这个问题我觉得也是非常有意思。确如梁老师所说,我们认识世界肯定不可能摆脱束缚,我们一定要是带着束缚前进的,一定是一种建构主义的认识论。
梁老师还帮陈利老师做了进一步的梳理。东方主义、现代主义、道德理想主义,这三者的关系到底是什么?梁老师提出可能东方主义是其他二者之间的一个连接点,这个提法也是我们必须要重视的。
梁老师也揭示出表达与实践之间的张力,这个问题近年来法史学界的一些老师已经谈到了,但在梁老师这里有更进一步的思考。梁老师认为,这样的张力其实是普遍存在的,不光中国的法律存在,透过诸如law in action与law in books的区分,我们知道西方法律同样存在这样的张力。更重要的是,这样的张力可能是真实的,可能代表一种规范性的诉求,法律一定是规范性和实证性的结合。另外,在谈论中国的表达与实践的时候,可能还要去考虑时代与地域多样性的问题。
最后梁老师带着我们一起去畅想,如何能够超越这样的三重束缚,也给我们提了几个非常精到的想法:第一,我们必须要拒绝具体的结论,但是还要防止在拒绝具体结论的时候,反而强化这种话语。第二,要加强外部的话语分析和批判,也包括加强我们的自我批判和反思。当然梁老师也提到任重道远。如何发展一套分析工具,甚至如何发展一套能够相互沟通的概念工具,都是非常困难的一件事情。下面有请尊敬的中山大学法学院徐忠明教授发言,有请徐老师!
中山大学法学院徐忠明教授发言
非常感谢华政的几位老师邀请我参加这次活动。刚才,听了陈利老师的报告和梁治平老师的评议,很受启发。在听两位报告时,我做了一点笔记。陈利老师的报告,讨论了法律东方主义、现代主义、儒家道德理想主义三种话语。它们的涉及面都很大,在简短的报告里,可能很难得到清晰完整的阐述。对梁老师已经评论过的内容,我不再评论了。下面,仅提一些可能很匆忙、不周全的想法。
第一个问题是法律东方主义。我的困惑是,通过梳理孟德斯鸠、黑格尔、梅因以及其他欧洲思想家或法学家对法律东方主义的话语建构,然后反过头来考察它们是如何影响了中国人对自己传统的自我理解。这时,我们感到比较焦虑的一件事情,也是我现在想问的一个问题,即东方主义学说隐含了一些价值判断,并且影响了我们对传统中国的自我理解。比如刚才陈利老师提到,作为东方主义参照物的西方法律,包含了自由、平等、权利这样一些价值观念;也因此,东方主义断言传统中国只具有专制性,等等。我想追问的一个问题是,我们能否暂时把好与坏、进步与落后、现代与传统这样一些两元主义的概念划分悬置起来,先弄清楚这些思想家对传统中国法律的描述是否准确?解释有无道理?如果准确或有一定道理,我们又应该怎么去重新面对这样的一套说辞?
图片来源于网络
基于这一前提,我们再心平气和回到传统中国的历史场景,而不是在脑子里先存一些价值判断。这种思考问题的姿态,对我们理解传统中国法律是不是会有一点点帮助。我觉得,当我们在批判东方主义时,会不会是另外一种视角的东方主义。也就是说,老的东方主义不妥,必须批判,比如“西方法蕴含了自由平等权利,而传统中国法则没有这类价值”;“西方法是理性主义的,而传统中国法则是非理性主义的”;甚至“西方有法,传统中国无法”;或者“西方是法治,传统中国是人治”等等的一套说辞。实际上,我们也可以倒过头来,暂且悬置这些价值判断,进入传统中国法律内部来作一番考察和分析,弄清楚了传统中国法律体系的内在价值和外在形式的真实面貌之后,再来作出评判。如果我们急于批判法律东方主义的这套东西,那么当我们反思法律东方主义时,会不会因真相不明而仍然在一种西方语境和西方学者影响下进行思考的东方主义?
络德睦 《法律东方主义》
图片来源于网络
所以我感觉,在研究策略上,我们可否以更平和的眼光来看问题。通过分析法律东方主义话语包含的一些实质东西,把它与传统中国法律进行比较,找出异同及其生成原因,然后给出恰如其分的解释。这样,不但有助于理解现代西方法,而且有助于理解传统中国法。因急于批判而放弃理解现代西方法和传统中国法的机会,似乎得不偿失。对其动机,我们然当要去探究和分析,但这是更进一步的工作。换句话说,先作出彻底清理,再分析它们的价值内涵。这是我想说的一个事情。
另外一个问题,是陈利老师提到的韦伯关于传统中国法律的看法。我去年也写过一篇文章,讨论过这个事。我觉得,韦伯对传统中国法律的评判,在某些经验事实上可能不太准确,但在大尺度比较研究上,是否仍有一定道理?他讲现代欧陆法律体系是一种理性的、系统的法律体系,这种理性是一种更偏重于理论理性的、形式理性的东西,从而与传统中国的实践理性、实质理性有所不同。实际上,对传统中国的法律,韦伯也承认它是理性的,是具有实践理性的法律。
第三个问题是关于儒家道德理想主义。所谓儒家的道德理想主义,是指儒家的道德学说是否具有理想的成分?回答是肯定的。
比如“德治”,包括诸如“君子之德风,小人之德草,草上之风必偃”,这种“风吹草动”的说法;或者“其身正,不令而行;其身不正,虽令不从”,这种“榜样感召”的话语;以及“听讼,吾犹人,必也使无讼乎”的话语,都有理想成分或是理想表达。但是,它们还有制度化与实践性的要求和特征。
还有就是,这套理想的观念系统有没有实践性?当然有了。比如“循吏”这个特殊的官僚群体,他们把儒家的道德理想(爱民、勤政、教化)贯彻于日常的行政与司法。二千余年“循吏”的实践,又成为了其他官僚的楷模,从而使他们获得了道德典范的意义,也可以说是为官行政的理想或楷模。我觉得,理想→制度→实践→理想之间的循环,可能是一个比较复杂的过程或系统。
图片来源于网络
陈利老师刚才还特别提到了儒家的“耻”概念。他引述了“道之以政,齐之以刑,民免而无耻;道之以德,齐之以礼,有耻且格”的说法,表达了“耻”的道德内涵。不过,其与西方人的“耻”概念似乎并不完全等同。也就是说,中国人更关注“耻”的关系性情境,而西方人则更强调“耻”的内省性要求。
至于刑罚里面的戴枷示众,实际上就是为了彰显“耻”,让被处罚者感到羞耻,然后反省,然后改过。这种戴枷示众的刑罚,实际上是要使被处罚者在他人的目光注视下产生羞耻感,从而改过自新。他人的凝视,他人的批判话语或者指指点点,就是一种来自社会的压力,可以迫使被惩罚者反思自己。所以,这个概念可以在法律里加以讨论,不过要做一些微观的精细的梳理和分析。当然,在西方法律中也有“示众”的刑罚,这种刑罚同样与“耻”观念相关。
陈利老师刚才提到“刀笔吏”不能做公卿。原因在于,刀笔吏是那些处理日常行政与司法文书的专家,因此不识大体。也就是说,他们缺乏治国理政的大理念或大局观,缺乏政治责任或道德担当的精神。用现在的术语来说,刀笔吏不过是偏重于行政技术的官僚,可谓技术官僚,即事务官,而与政务官不同。
但是在帝制中国,情况实际上很复杂。比如一个儒家官僚,如果无能,也做不了公卿。相反,对一个技术官僚来说,如果他能够处理好所有的事情,就有做公卿的机会,这种例子很多。所以我觉得,“刀笔吏不能做公卿”这种说法,在话语上尽管可行,但在实践中却不一定如此。
打压讼师,是否可以用儒家道德理想话语来解释,恐怕是一个问题。我的理解是,儒家固然讲无讼、讲息讼,由于强调无讼和息讼,所以在逻辑上应该会去压抑讼师。讼师在社会上挑拨离间,激发了更多的诉讼,从而挑战了无讼、息讼的道德理想。就此而言,教唆诉讼在道德上是一种恶、一种不妥当的行为。儒家打压讼师,可以理解。法家又如何呢?实际上,基于极权主义的考量,法家对挑战国家权力的行为,可谓深恶痛绝,绝不容忍。如果有谁敢于挑战这样一种国家的权力和法律,那么帝国官方就要拿出措施来修理他们。在这个意义上,我会觉得儒家可能会更包容一些,而法家的压抑精神则可能更强一些。
图片来源于网络
关于讼师的数量,陈利老师的估算似乎有点保守。我个人认为,实际数量可能会大很多。一个县仅一个讼师,好像太保守了。清代地方社会的助讼者可能有两种人:一种是业余的讼师。这种人只是偶尔去帮人家打官司,水平也比较差。我读到过湖南的一个县,这种人居然有100多个,在每个乡村角落里都有。为了避免他们在乡村里乱窜,该县知县考虑收编他们。收编的办法是通过考试让合格的成为代书,让他们收取一点代书的报酬。另外一种是比较专业的讼师。这种人每个县也不止一个。当然,估算上的保守,可能与“什么是讼师”的界定有关。比如,陈利老师在报告里也提到过“积惯”讼师。什么叫“积惯”?即代理了几个诉状,称得上是“积惯”,实际上法律里并没有明确界定。代理一次两次,可能够不上积惯讼师;代理三次五次,可能就是积惯讼师。在我看到的史料里,代理三次五次,就被定性为积惯讼师。实际上,这是非常随机的一个事情。如果在乡村社会,一个人去帮助左邻右舍或亲戚朋友写了几个状子,一不小心就变成了积惯讼师,成为国家严厉打击的对象。我觉得,讼师的数量和活动范围可能蛮广的,而陈利老师所给出的数量,只能说是一个非常谨慎的估计。
幕友群体,我也觉得应该比较广。陈利老师在考虑幕友数量时,可能更注意到刑名幕友,而排除了其他幕友。另外,还有一种临时性的师爷。学术界好像不大关注临时性的师爷。那什么叫临时性的幕友呢?比如科举考试要改卷了,由于时间紧、任务重,主考官员就会聘请一些临时性的幕友帮忙评卷。至于支付给临时性幕友的费用,则有地方官员自行筹措。
最后一个问题是表达与实践。我的初步想法是,首先厘定表达与实践这两个概念的内涵,然后再来讨论它们之间的复杂关系。在什么意义上,我们在说“表达”这个概念。现在,我们好像是把儒家官僚撰写的思想文本、官府制定的法律条文、官箴书等,都视为表达性文本。有些记录历史实践的人和事的文本,究竟是实录抑或是表达?很难说,比如“起居注”。皇帝的起居注,在一定程度上可以说是别人给皇帝写的日记,一种政务日记。这种政务,日记虽然强调“实录”相关的事和人,但如果仔细推敲起来,我觉得在“起居注”里表达的特性也很明显。因此,在什么意义上的历史文本才是真正的实录,似乎很难判断。
《清嘉庆三年太上皇起居注》
图片来源于网络
什么是实践?同样不容易说清楚。在讨论实践时,我们往往会把档案作为实践的载体。由各种诉讼文书所构成的档案,固然是对诉讼两造、证人证言、书证物证、诉讼程序、官方裁判的文书记录。因为是对诉讼实践的记录,说它们反映了诉讼的实践,似乎没有问题。但是,实际上并不是那么简单的事情。因为出于各种各样的原因,文书会被剪裁,事实和实践随之会被歪曲甚至删除;与此同时,基于裁判预设,又会重组相关的文书。那么,它们是实践吗?当然是了。它们是表达,当然是了。可以说,司法档案实际上是“表达与实践”的混合性文书。关键在于,我们究竟应该怎么对待,怎么理解档案记录的信息。
我刚才提到的这些零零碎碎的问题,不妥之处,请陈利老师多批评多包含。再次感谢华政的校友,感谢陈老师,感谢梁老师,感谢所有在座的老师和听众朋友。谢谢!
华东政法大学科研处副处长陆宇峰教授:
谢谢徐老师,真的是顶尖学者在切磋学问。提出了很多问题。
首先我们为什么要反思三种话语体系?我们怎样反思三种话语体系?我们是不是本来就在西方学者的构造的东方主义语境之下,来对这些话语体系进行反思?
其次我们是不是也要认真对待三种话语的合理性?不去妄测别人的动机,只看他做的具体评价,看看他描述的到底怎么样?徐老师举了韦伯的例子了,韦伯关于中国古代司法是卡迪司法的具体判断不一定对,但是他的大尺度比较是不是有他的道理呢?他在理论理性和实践理性之间的区分对不对?甚至韦伯可能本身的目的就不是要来贬低中国的法律制度,而是要去认识自己的问题,即资本主义怎么兴起?
第三个问题涉及到道德理想主义,它真的纯粹是理想吗?它有没有实践的东西?儒法之间是不是那么清晰、可以割裂的?我们真的可以区分什么是道德理想与法律实践?难道法家的才是实践,而儒家的不是实践?
还有一些问题:怎样解释“耻”?如何认识刀笔吏不能做公卿?讼师遭遇的压抑仅仅来自于儒家还是也来自于法家?讼师数量的估算是否正确?
此前梁治平老师还提出了两个很重要的问题,由于出现了噪音刚才我没有提及,现在我再复述一下。一个问题是,梁老师提出,陈利老师认为中国法律史研究受到了三种话语体系的束缚,但三种话语体系对我们今天的历史认识和社会实践来说,影响的方式、影响的后果都是不一样的。是不是应该做出区分?另一个问题是,如果说我们对历史的认识确有扭曲,那么扭曲的原因还要去分析,到底这个原因是来自于古人的,还是来自于我们自己的。这都是需要考虑的问题。
接下来我们有请耶鲁大学的张泰苏教授。
耶鲁大学法学院张泰苏教授发言
大家好,首先感谢华政的老师们主办这次讲座,然后也感谢陈利给我这个机会来做评议。前面三位老师讲的让我都觉得很受启发。陈利老师这个刑名幕友和讼师的题目,我感觉,从我看第一篇相关的文章到现在,可能已经有七八年了,总体来说感觉已经很熟悉了。整个项目本身,我对它的评价是很高的,觉得这很有可能是今后10年中国法律史研究的重要新方向。而今天陈利这个讲座,我觉得他虽然讲了很多关于这个项目的细节,但其实主要是为了这样一个全新的,关于历史叙事理论的新思路去服务并作铺垫的。那么我今天主要就在“历史叙事”的体系化与概念化整理的层面上,提几个问题。
第一个问题:顺着刚才徐老师讲的那些接着说,我想问到底什么是儒家理想主义的叙事?抛开具体的定义问题,抛开跨朝代的宏观叙事与背景先不谈。有一个基本问题就是,清代的法律系在中国历朝历代中是有一定特殊性的,而当陈利在做这些关于法律职业者的叙事与分析的时候,有多大层面上是考虑到这些特殊性的?
清朝基本上是中国各个大朝代里面,政府最小的一个,也是政府财政能力最弱的一个朝代。相比于明朝,要是按人均算的话,清朝的财政能力恐怕不足明朝的1/4,连宋代的1/10可能都不到。横向比较的话,在前工业化的早期近代世界里,它也基本上是最弱的财政国家。在这种相当极端的小政府主义的制度背景之下,可以想象,这对法律制度,对司法体制的建构与运作都会产生一定影响。比如说,它会使得法律的这强制性功能比较弱,会使得地方官员对本地的社会行为或者经济行为的掌控能力都会比较弱。
The Laws and Economics of Confucianism, Taisu Zhang
图片来源于网络
这种情况之下,即使是纯粹在法律程序内部去看,这些程序本身也会发生一定改变。比如说,它很有可能从一种相对来说比较自上而下管控的制度模式,变成一种自下而上的运作状态。也就是说,因为法院的政治与行政资源很有限,那么它本身没有办法维持细致的取证,或者维持对程序的主动掌控,而更多的需要依赖底下这些诉讼人本身,或者他们的“律师”,去举证,去推动程序。
用美国法学的语言来说,这就等于是从一种自上而下的administrative court,变成一种自下而上的adjudicative court。而如果有这个变化的话,第一,它会自然带动讼师和幕友的法律功能与地位大幅提高,因为这等于迫使讼师在整个法律程序里面占据更主动,更核心的地位。
与此同时,在叙事层面,在意识形态或者政治文化层面,反过来,这种资源局限很有可能会促进你所谓的“儒家理想主义叙事”的产生与推广,政府越小,政府越弱,它就越希望希望民间没有诉讼。它对社会稳定性的需求就会更强,因为没有资源应对动荡与纷争。这样的话,在讼师和幕友的制度功能不断上升的同时,国家对“无讼”或者“息讼”这种道德语言的政治需求可能反而在增大。而这两者都是同样基于清朝的小政府姿态而产生的现象,所以他们俩之间不但没有矛盾,反而是相辅相成的。不知道你考虑过这个可能性没有?这是第一个问题。
第二个问题是关于这三种叙事模式本身的。但凡是法律史这个领域里的人,都确实会对它们觉得很熟悉,也都可以找出心目中符合这三种叙事的学者。比如说儒家理想主义,确实在滋贺秀三那一代的日本学者里面挺常见。而法律东方主义,也确实在,比如说,以昂格尔等人为代表的,七八十年代的欧美法学里面很常见。等等等等。至于现代性理论,这个当然在二三十年前的宏观历史叙事里面经常出现。但在中国法律史圈子内部,我就在想,近15年,乃至近20年以来,当你说有人还在用这种三种叙事的时候,你想到的是谁?
你可以不用指名道姓,但我或多或少有点怀疑:这三种叙事是不是已经被我们这个领域抛弃了?如果是的话,你有没有必要把它们拖出来,再重新打一遍?尤其是儒家理想主义叙事,近15年来,到底还有谁是儒家理想主义叙事的代言人?前些年我写第1本书的时候,确实用到了“儒家”这个概念。而这个决定,当时令我相当紧张,因为我觉得如今的法律史领域对于这个概念的使用是极其不友好的。实际上,我当时真的觉得自己是在顶着挺大的学术压力在用这个概念。在如今这种以解构式的、质疑式的、微观式的、碎片化的历史研究方法为主流的大学术背景之下,“儒家理想主义”这种宏观叙事还真的有多少市场吗?它值不值得被这么大张旗鼓的批判?
图片来源于网络
第三个问题是一个学理问题。你心目中,对于历史叙事的理论建构是怎么看的?在理论层面上,存不存在纯粹客观的历史叙事?可以说,在批评这些老叙事模式时,你的批评肯定都很有道理,这个我不否认。但即使是这样,你的批评是真的在促进叙事朝着更客观的方向发展,还是说,仅仅是在拿一种新的、同样不客观的叙事范式来替代这些旧范式?也就是说,宏观历史叙事的前进途径,是可以从“有偏见”到“没偏见”,从“不客观”到“客观”,还是只能从一种“有偏见的范式”,跳到另外一种“有偏见的范式”里去?
在做宏观叙事的时候,史学家对思维范式和理论假设的依赖是不可避免的。纯在微观叙事的层面上,我们可能可以做得非细致,非常厚重,尽量不带有前提假设。但一旦上升到宏观叙事层面,我们就不可避免地会抽象化,会简化。而这个过程中必然带有一些理论前缀和假设。所以我在想,你所指出的这三个老范式里面的各种问题,它们到底是纯粹的偏见,是不谨慎不客观的学术态度造成的,还是宏观历史叙事所必然带有的问题?
而如果它们必然带有这些问题的话,你到底可以用什么来替代它们,比它们更客观?比如说,现在法律史领域里风头最劲的新范式“法律与帝国”,它本身也带有大量的抽象化理论假设,也有各种它自己的偏见。它对于帝国中央和和边疆怎么制度互动,边疆怎么反哺中央,在宏观层面也都是有很多模式化的假设的,并不是一种纯粹实证化的叙事,甚至并不主要是以实证为基础的。以理论假设多少而论,它未见得比它试图替代的那些老叙事少多少。而这些理论假设对于建构任何像样的宏观叙事,很有可能都是不可避免的。
在我们拿这种新宏观范式去取代旧范式的时候,我们到底是在不可避免地拿偏见替偏见,还是说,可以拿“客观”去替代“不客观”?如果有可能做到后者的话,我们到底该怎么做?
华东政法大学科研处副处长陆宇峰教授:
先给大家预告一下,张泰苏老师已经答应,6月6号还会给我们做一场演讲,题为《政治文化的制度构建》。届时我们还请到了北大的章永乐老师、清华的刘晗老师、复旦的王志强老师和北京大学的戴昕老师。欢迎大家的参与。
张老师也提出很多问题。一是我们在理解儒家理想主义叙事的时候,是不是要去考虑王朝的财政能力的现实?二是陈利老师讨论的三种叙事到底指向什么?是否在学界还有批判的意义?三是是否真的存在客观的历史叙事,或者是否宏观的历史叙事必然有价值预设。
留下了非常多的问题,待会儿只能请陈老师选择一些来回答了。现在有请华东政法大学科研处处长屈文生教授与谈。
华东政法大学科研处处长屈文生教授与谈
今天非常荣幸组织召集这场讲座。这场高端演讲,从计划到成形大概有一个多月的时间,今天到这个点,即将告一段落,我的感觉就是两个字:完美。
特别感谢陈利教授对国内法学界的支持,对华东政法大学的支持。有陈老师的学术背书,我在邀请梁治平教授、我校杰出校友徐忠明教授和耶鲁法学院张泰苏教授时,一切就非常顺畅。这场讲座的规格,目力所及,在国内法学界十分罕见。所以要由衷感谢在线的陈利老师,梁治平老师、徐忠明老师和张泰苏老师!
陈利老师的演讲主要围绕儒家道德理想主义(Confucian moral idealism)的自我认知 、西方的法律东方主义(legal orientalism) 的他者认知以及清末后兴起的现代主义(modernizationism) 域外想象这三种话语体系展开叙事。陈老师将此三者并称为中国法律史研究的三重困境(triple bind),并将其定位为认识论(epistemological)上的束缚,于我而言,启发很大。张泰苏老师在给络德睦(Teemu Ruskola)著、魏磊杰译《法律东方主义》(Legal Orientalism)一书的推荐语中写道:“和萨义德的经典著作《东方主义》(国内翻译为《东方学》)一样,《法律东方主义》的真正研究对象并不是东方,而是西方眼中的东方,以及西方精英们的自我认知。”这句话讲得特别到位,我们可以借此非常好地理解什么是“西方的法律东方主义”。
Orientalism, Edward W. Said
图片来源于网络
我顺便想简单谈两点观察:第一,话语的构建离不开文本、作者和读者。就西方的中国法律史研究而言,从作者来看,与中国文学史研究和中国历史的研究,特别是海外汉学家的相关研究呈现出很大的差异。西方的中国文学史研究蓬勃发展,比如最早的汉学家翟理斯(H· A· Giles)的《中国文学史》,往后再如《剑桥中国文学史》(Cambridge History of Chinese Literature)、《哥伦比亚中国文学史》(The Columbia History of Chinese Literature)、《牛津中国现代文学手册》(The Oxford Handbook of Modern Chinese Literatures, 2016)等几乎是由西方人完成的,比如宇文所安(Stephen Owen)、 柯马丁(Martin Kern)、梅维恒(Victor H. Mair)和罗鹏(Carlos Rojas )等。最近杜甫被BBC誉为最伟大的中国诗人,也是由西方人完成。
History of Chinese Literture, Herbert A. Giles
图片来源于网络
西方的中国史研究,耳熟能详的作者有费正清(John King Fairbank)、史景迁(Jonathan D. Spence)、卜正民(Timothy Brook)等,也有华裔比如徐中约。卜正民主编的“哈佛帝制中国史书系”(History of Imperial China)有六卷之多,是通史研究作品。我思考的问题是,西方作者为何没有人去写大部头的《中国法律史》?自1810年司汤东(George Thomas Staunton)汉译《大清律例》后,第二本法典《唐律疏议》的外译到1979年才由庄为斯(Wallace Johnson)完成,第三部法典《大明律》2005 年华裔学者姜永琳(Jiang Yonglin)完成。
卜正民《哈佛中国史》
图片来源于网络
那么西方人不写中国法律史,仅仅是因为“法律是一种地方性知识”,还是别的原因?中国法律史到底有谁来书写?我们熟悉的曾小萍教授(Madeleine Zelin),华裔的张泰苏教授、陈利教授书写的中国法律史,多是微观史和文化史视角,为什么不是宏观史或全球史视角?
第二,关于陈老师提到的《洗冤录》的西译,我想说以下几句。我们最近仔细研究了该作品在法国、荷兰、英国、美国及德国等主要西方国家的文本旅行史。研究发现《洗冤录》早在1791年即被翻译为法文,但其真正的西译高潮发生在18世纪末至19世纪。西方国家实际上并未将该作品真正视作专业的验尸指南而加以推崇并引进。《洗冤录》多被作为中世纪时期最具标志性的发达司法文化标本和法律文化故事加以看待与传播,只有荷兰人赫莱斯(Carolus Franciscus Martinus de Grijs)等少数译者将其视作实用法医学工具书。《洗冤录》的西译者中有的是传教士,有的是医生,有的是外交官,还有的是法制史教授。这项个案研究表明,译者作为认知主体,在内容回避、词语选择、价值判断、技术导向、观念和思想引进等方面有着特殊而广泛的权力。
几个世纪的“欧洲中心主义”心态和西人总体上形成的对中国的负面描写惯性,使得早期外国译者在译介中文作品时,有时倾向于猎奇并放大中国及中文作品的局限性和陌生性,常将科学作品文学化处理,故而喜欢将扭曲的人性和畸形的社会集中呈现出来。我们不可盲目夸大《洗冤录》在西方的影响力,以为其在国外法医界的地位旷世无匹,其个别译作如布莱滕施泰因德译本,甚至激发欧洲读者对中国和中国人的无序想象和不道德推理。西方研究者的“他者”视角和域外想象,是很有问题的。
《洗冤录》外译这则实例是西方主体的法律东方主义表达,也展现中国法学的自我认知及其所描绘的图景和中国后世知识分子对现代主义的回应。《洗冤录》毕竟是不同于合信(Benjamin Hobson)所译《全体新论》的。
《全体新论》
图片来源于网络
我就讲这么多。再次感谢!
华东政法大学科研处副处长陆宇峰教授:
好的,谢谢屈文生老师。科研处在屈老师带领下,真的是非常认真的准备每场讲座。甚至阅读文献,屈老师都要求我们阅读。科研处不光是做一个管理的工作,而是希望通过办这样的高水平讲坛,也提升自己的科研能力和水平。我们真的感觉收获很大。
屈老师从法律翻译视角提出的问题也很有意思。为什么我们有大部头的中国文学史、中国历史,但是没有大部头的中国法律史?背后的社会原因是什么?当然不是学者不够努力,肯定不是这个原因。它背后潜藏着什么问题?另外,像《洗冤录》这样的作品,屈老师研究了它的海外传播,发现关于它的影响,我们的自我理解和它实际的影响,存在明显的差异。这又是什么原因?
屈老师也代表学校代表科研处,向老师们的高水平的对话表示了诚挚的感谢。
加拿大多伦多大学历史文化系、历史系副教授、法学院兼任副教授陈利发言
梁老师,徐老师、张老师和屈老师都提了很多重要的问题,有的问题我现在可能无法给出满意的回答;有的问题非常复杂,我即便把手头这本书写完或者再写两三本书之后也可能回答不了。所以,有的问题我会私下再跟他们交流。我现在只是捡几个我觉得能够大致回答的问题,然后咱们就开放给听众,我刚才扫了一眼听众提交的问题,大致有四五个,我可以先简短回答,然后剩下看看还有多少时间。
首先非常感谢刚才几位评议老师很有价值的问题。徐老师非常谦虚,说他的都是小问题,但事实上他提的问题都不小,也有高水平的问题,这也是为什么我冒昧的来参加华政最高规格的论坛,因为这是很好的学习机会。
我现在就这三、四个我觉得相对来说非常重要,但我还可以尝试做简短答复的问题。梁老师提了很多宝贵问题,我以后会再单独向他请教。其中一个很重要的问题,可能也是在座的听众朋友们比较感兴趣的问题,就是梁老师提到的,我们关注的历史问题究竟是谁的图景?我们所说的儒家道德理想主义是谁的理想主义?它究竟是我们今人投射回去的,还是说古人自己有的?这是值得深思的问题,我觉得下本书写完了,也不一定能找到很满意的回答。但是有一个方面我可以解释一下,就是说我对这个问题的思考。刚才张老师问我的历史观究竟是什么,他问这是我的宏观叙事,还是说是我觉得领域里别人的宏观叙事,这两个问题是相关的。对我来说,更重要的是,我想研究清朝法律职业人士或者其他评论他们的人,对法律、对法律行业、对法律的社会政治及文化意义是怎么解释的? 我所说的这种儒家道德理想主义,不是说因为我想把它跟东方主义和现代主义并驾齐驱。我刚才在讲座中也谈到了,它对东方主义和现代主义是有影响的。这个影响,不需要我们把它投射回去,这是其一。
其二,对于这究竟是谁的图景的问题,我觉得有今人的图景,但更多是古人的图景。刚才我从西汉或者先秦开始一直追溯到清朝,但我书里分析的焦点还是清朝的官员、幕友和讼师,以及其他清代诉讼当事人和文人等等。我想分析他们对法律与道德,与政治、与社会、与文化,以及法律与人的关系是怎么看待的。我希望从他们的角度来理解,儒家理想主义在清朝发展到什么程度了,在清朝扮演了什么样的作用,这种作用跟这种法律职业人士的理解有什么异同。
其中有些方面涉及到刚才好像是耶鲁大学张泽坤博士还是谁提的问题,问的是司法幕友他们自己是如何理解儒家理想主义的。我研究的目的,不是要把儒家和法家的言行截然分开,实际上就像分析东方主义那样,我不是把东方主义当成一个内部和谐一致的垄断性的话语来分析,相反,我分析的是东方法律主义本身的矛盾和自身的脆弱性及不一致性。我分析儒家道德理想主义也是从这个角度,所以我刚才在报告里面也列了受法家思想影响的政治和司法制度实践的情况,这种制度延续过程是跟儒家思想发展发生在同一个大的政治社会和历史长河中的。也就是说,有儒家的话语表达及制度性发展和实践,同时还有法家的表达及制度性发展和实践。就像梁老师谈到的那样,儒家除了理想主义话语的一面,还有制度和实践层面需要考虑的东西。
我并非想把儒家思想文化本质化(essentialize),变成似乎只有理想主义。实际上,当时不少统治精英和文人官员,在提倡儒家理想的同时,自己经常又同时做相反的事。我在一篇文章中正在研究清代司法幕友如何同法家和儒家思想同时进行评判(negotiate)。他们对儒法关系的理解并不是非此即彼的。我自己是反对这种简单的二分法的。
回到我要分析的儒家理想主义究竟谁的图景这个问题。当然学者不可能完全摆脱自己对历史的投射,这个投射是一个程度大小问题,不是绝对有没有的问题。我相信没人敢称自己是绝对客观的。
这也涉及张老师关于我持什么历史观的问题。我认为,在真正有把握能找到历史真实之前,所谓的客观真实都是相对的。我是尽量想根据自己的能力和思考,多找到一些多元的相关材料,分析出相对来说不是那么有偏见的结论。但不等于这些结论一定更客观真实,只是说自己从专业角度认为不是那么偏颇或者充满偏见的。所以可以说是持有一种历史事实或者真相的相对论。
所以对与 “谁的图景”这个棘手的问题,我认为这个图景不只有我们的,更多是古人的。说是有“我的”图景,是因为我们在选课题时候就已经包含了自己主观因素。所以我肯定不敢说否认自己的主体性(subjectivity),我自己肯定有一些先入为主的偏见。所以刚才有个问题说如果有些材料明显知道不齐全,明显知道可能有些主观因素存在,实际上这种状况并不奇怪,也是我们一直都会面对的。
与此相关的,还有刚才谈到的一个很重要的问题,就是表达与实践的关系。把表达和实践分成两个独立东西,这本身就是个问题。实践某种意义上也是表达;很难说有什么单纯不涉及表达的实践(没有通过表达出来的实践,也就没有真正进入我们的认知世界,所以也就不会成为我们所分析和评价的“实践”了)。同时,如果我们承认,没有一个绝对客观的事实,那么任何文字记录和记载,包括徐老师提到的《实录》和《起居注》,某种意义上都是一种表达(representation)。这种《实录》的表达,和很多其他材料或者野史相比,甚至和后代官修历史相比,可信度是不是就更高,还值得商榷;但如果把表达与实践绝对分开,则问题可能就更大了。就像刚才徐老师提出一个值得探讨的想象:我们现在似乎把司法档案当成了司法实践(的实录)。我个人认为,所有的官方档案在某个层面上也都是一种表达,只是说这个表达和非官方资料相比,有自己的一套文书档案的生成和管理机制。官方有自己的标准,来确定什么是官方,什么是非官方的文献。我幕友的书中有一章是分析“paper reality”,是说文字资料构成的事实真相是相对的。比如,《刑科题本》中的司法审讯报考和结论所构建出来事实真相,实际上是由刑部及下层司法官员看到什么样的文件决定的。如果《刑科题本》在形成过程中,被知县到督抚衙门的幕友层层过滤掉不一致的信息,那么最终刑部看到的《刑科题本》的内容,已经是被严重地筛选、编辑和整理过的事实。除了极少数被驳回重审或者改判的案件外,这个题本中描述的司法叙事对刑部来说就是事实真相。而对我们研究者来说,对后现代学者来说,可能就不一定是事实。所以回到表达与实践的问题,可以认为,实践也是一种表达,只是说是它跟我们平常所说的官方话语表达,和跟档案之外的表达,有多大区别,这是仁者见仁,智者见智的问题。
至于张老师说的历史观,我一时半刻没法完全准确地描绘自己的历史观。但是,我目前为止是力求利用自己有生之年的精力、时间,多收集一些资料,多读一些书,让自己不会得出一些过于简单化的结论。我过一阵可能会给一些学生分享怎么写研究论文的体会。我喜欢打个比方,认为写论文的过程就像是看窗户,有的人只看到窗框,或者看到玻璃上的窗花,有人看到了窗外的一棵树或者树后面的森林,还有人能通过向想象和知识“看到”森林后面的大自然以及大自然与人的关系。每个人的知识层次和视野不同,有的人可能不用看窗户,就能直接联想到大自然,这个人要么是学术天才,要么有超常的思维和视野。但是我是需要一层层跨过去的,初衷还是希望看得远的一些,想得透一些。每个人的学术水平和思想分析角度不同,每个人在治学方法和途径上可能也就有不同的考量和取舍。
图片来源于网络
有些当代学者因为自身学术兴趣和目的,可能会受到一些过去的宏观叙事影响。但我更关注的是这些广泛传播并时常相互关联的宏观叙事,在历史特定时期或者在很长时期内,对历史资料的取舍存废,以及对历史资料本身的内容和性质产生了什么样的影响。这种影响,不管我们使用宏观史还是微观史的研究方法,都是需要重视的。比如,“杨乃武与小白菜”这个有名的案子,一史馆把相关的刑科题本和其他档案出版了,大家拿着同样的资料,但解读出来的意思可能却不一样,这都是正常的。这就是我上面说到的主流话语体系或者个人价值观对现代学者的研究问题、思路和揭露的影响。
我同意梁老师的看法,儒家理想主义话语既有表达的部分,有制度上的表现,也有实践的维度。我要考察的是它在表达、实践和制度化三者之间的互动。但是我更感兴趣的是,这三种方式的存在和运作,又是如何影响了其他人对法律制度和法律实践的理解和利用的。
至于谈到宏观叙事,张老师有一个委婉的批评,说我是不是有“打死马”(beat the dead horse)的嫌疑。就像当初我读张老师那本书时,对于你在书名中使用“儒家”(Confucian)这个词,我刚开始也有些保留(reservation),就跟张老师刚才的感觉一样。但是,张老师书中对儒家的财产和家族观念的分析不是脱离历史实践的,分析得很成功,书也获了奖。所以从这个角度上,认真谨慎的使用或者重新研究这些似乎有点过时的概念或者现象,有时还是值得一试的,也是完全可行的。而对我来说,倒不是说一定要用儒家概念来研究清朝或者来帮助我对历史的理解,而是我分析的清代文人的文本中,他们确实就认为是“儒生”或者儒家文人,这不是我强加给他们的。
有人可能会质疑我这么做是不是又将儒家或者中国文化本质化了(essentialized)。但我实际上要做的,正是要挑战这种把儒家似乎当成中国文明和中国法律传统唯一或者整体垄断性话语的趋势。我希望将这种儒家理想主义话语去神秘化(demystified),把它的理想主义的成分剥掉一些,把它放回到历史现实环境中,再将其实践和制度化的东西跟法家所奉行的东西来比较分析,研究它们之间是否有区别。
有一个同学问:幕友是否是儒家的文人,或者如果是的话,他们对儒家理想主义是什么样的态度?我自己的研究表明,清代幕友在这方面的态度同样是充满了张力。几乎所有的清朝司法幕友都可视为儒家文人,他们绝大部分都是接受过十多二十年的儒家教育,不少还有科举功名。所以从这个意义上,我研究的儒家文人跟其他主张儒家理想主义的没有本质区别。
刚才徐老师评议时,提到我在估算清代法律职业共同体的规模时,对讼师和幕友的计算可能过于保守,那是因为我的研究对象限于经过了相对系统的法律专业训练的人员。因此,清代司法幕友之外的其他各种类型的幕友就不算在内了。另外,对有专业训练的职业讼师的估算,我宁愿做保守估计,也不愿被批评夸大其实,所以我很高兴听到徐老师说我的估计偏于保守。
我这么定义这些职业人士的考虑,是觉得他们的专业训练以及他们的工作性质和几十年沉浸在法学或者司法工作中的经历,对他们的自我认同和主体意识产生了一些我们过去经常忽略了的影响。但是,因为他们是儒家知识分子,所以在他们的家谱和传记里面都很少被提及,他们自己也很少会详细记载他们从事司法幕友或者讼师的经历。我要研究的是这批职业人士如何被儒家理想主义影响的。
我还有很多其他具体问题,我会有时间再与各位评议老师请教和交流,非常感谢。
提问交流环节
华东政法大学硕士研究生翁壮壮:
陈老师您好!我想向您请教关于历史研究的方法问题,话语的产生往往来自于对不同材料的分析。历史研究的基础是对于材料的分析,那么对材料的选用则颇为关键,但是有些材料是否能够诞生便受到一定程度的制约,而研究者的个人精力往往有限,又难以关注到全部的文献。如何保证历史研究的相对客观性的问题。研究者自己的价值偏好是否会体现在对材料的选用与排列之中,这种价值偏好的影响对于历史研究的利弊或者影响如何,是否在研究之中应该保持一种价值中立的立场?
以礼法关系的分析为例子,黄宗智先生指出,过去西方学者、日本学者与中国学者对清代法律制度的研究,注重对于法条的角度,而忽视系统性的,对大量案例的分析,继而结论可能存在一定偏差,黄宗智先生运用刚刚陈老师您刚刚列举的巴县、顺天府和淡水府。昂格尔在《现代社会中的法律》和华裔学者李浩先生的《没有律师的法》(1978年)都运用材料指出礼和习俗在古代与建国后都占据重要地位,而实证法尽管存在,但并不占据主导地位。类似论述像您刚刚列举到的孟德斯鸠、梅因、韦伯、包括比较法学者达维徳、茨维克特对于远东法的描述,以及法理学者昂格尔的论断。但同样有一些西方学者注意到了这点,却得出了相反的结论,比如安守廉指出昂格尔对中国实证法理解的谬误、史华兹也指出礼法关系的问题更加复杂。那么如何才能更好地利用材料,来思考礼法关系,谢谢陈老师!
陈利老师:
这位同学提到资料的问题,如果说一批学者对同一批资料得出跟另外一批学者完全不同的结论或印象的话,这是值得研究的,即可以研究学者他的意识形态如何影响他的研究结果。如果我去研究,我会研究这个资料有哪些地方被我们投射回去的图景影响了,如果你们找到另外一个解说,摆脱此前两派学者的说法的话, 您可能就变成大咖之一了。从这个意义上说,对同一批材料得出不同甚至相反的结论也是正常的,学术界就是这么进步的。所以在座的老师同学对我的研究进行批评指正都很正常,因为我们每个人做的东西都是从自己的感受和自己的角度出发的。包括“休斯夫人号”这个案子我研究了快20年,现在如果有人找到新的资料来反驳我的分析,那也是有可能的。历史学家经常被资料绑架了。
伯克利大学llm王朝睿:
幕友群体怎么看待无讼、礼优位于法等“儒家理想主义”?有什么材料吗?
陈利老师:
如果你有耐心的话,我那本书出版之后,你会发现很多这方面的材料。幕友群体也是用儒家文人的角度在做法家的事,然后反过来又用儒家和法家兼而有之的角度,来评论这些话语和实践。
华东政法大学硕士研究生何伟:
陈老师您好,您在讲座中提到,近代西方关于中国法律的表述存在很多矛盾的地方,例如黑格尔和密尔认为,中国的政治和法律制度过于理性化,导致中国人没有个性和自由;而韦伯认为,帝制中国的法律制度是非理性的,因为它的司法裁判不是靠成文法,而是靠儒家知识分子的道德良心。那么,为什么不同西方学者对同样的中国法律会存在截然不同的观点表述呢?
陈利老师:
一种说法认为中国政治法律制度过于理性化,导致中国人没有个性和自由,而为什么与之相反的观点,在他们并存的时间内,也同样都具有国际影响的地位?这是我书里面想阐明的一个我认为比较重要的观点,也是东方主义一个悖论。过去没有意识到,可能不同时期不同角度,大家觉得韦伯很有影响,黑格尔也很有影响,某种意义上我们现在都受他们影响。但是他们至少在关于中国法的观点上其实是相互矛盾的,那他们为什么能都拥有这么大的影响?我书中研究表明,东方主义骨子里面就经常是由自相矛盾的不同的话语或者矛盾的利益目标构成的。我认为,与其强调这些强势话语的无处不在和无所不包的垄断性影响,不如从这些话语内部揭露他们自身的矛盾、缺陷和缝隙,从而给我们找到发声和批评的机会,说不定这样我们得出的结论就会不那么东方主义了。赛义德对东方主义的定义被批评,原因之一就在于他认为东方主义是内部一致而且具有无所不包(totalizing)力量。但是如果东方主义真的无处不在无所不包的话,那赛义德自己就不可能外置于东方主义去批判东方主义。所以,我的研究和分析路径和他在这个方面是有很大不同的,虽然我的研究方法也受益于他的很多洞见。
图片来源于网络
屈文生老师:
学界有学者批评现在的宏观史研究不足,微观史研究过多,史学研究呈现出来太多的碎片化研究,但我认为碎片化还不够碎。
陈利老师:
不好意思,屈老师刚才那个问题我还没来得及回答,不过我在这方面可能跟张老师的感觉一样。张老师也提到了,现代学术比较讲究微观叙事,宏观叙事比较容易引起争议(provocative),比较容易出问题和被人批评。说白了,要从细节中提炼出大的叙事,就容易过于简单化,简单化就容易挂一漏万,不可能说得详细和全面。刚才徐老师和梁老师实际上也就我关于儒家道德理想主义的表述上委婉地指出了这个问题。要研究儒家道德理想主义,肯定得追溯到更早的时期,不能只谈清朝。只讨论清朝的,只能说是清朝的儒家理想主义。我确实也可以这么做,这是一个捷径。但是,即便我不是想发展出一个宏观叙事,我的着眼点是清朝儒家道德思想,但是我的分析仍然不得不回顾这种思潮的来源。这就像我当初本来是准备写清末法律改革的博士论文,结果却写了鸦片战争之前一百余年的中外关系史。因为我发现之前的脉络没法放在研究清朝法律改革项目里面,所以我就单独写一本书。但是,有的学者可能直接跳到清末之前,大部分书都是这么写的,直接从鸦片战争之后开始,或者说一八七几年或一八八几年开始,然后写到一九一一年或者一九三几年。这样写,有它的好处,比较集中,不会被人批。我不是要质疑之前这方面研究,但我自己感觉,我如果这么做就没法理解为什么“法律改革”到了清朝变成一个被人普遍假设必须要做的事?这个假设背后暗示了什么?大家可能说东方主义。但什么是东方主义?东方主义怎么形成的?东方主义本身为什么能够不仅在西方人里面有影响,而且在东方人里面也有影响?这些问题后来促使我去重新研究,写了另一本书。我想回去看看东方主义话语的形成、演变和运作的特定历史环境和过程(historicity或者historical specificity),以及这种话语体系在全球史的背景下如何同国际政治和跨文化交往及冲突交织在一起的。比如,我研究 “休斯夫人号”案件,不是痴迷于所谓的案件真相本身,而是更多地去分析它怎么变成了一个近代西方在中国索取治外法权的话语起源?似乎一说到治外法权就几乎离不开“休斯夫人号”案。我想知道这个案件如何从一个最初的话语表达变成了原始资料,也就是如何从primary discourse变成了primary source。包括Jonathan Spence等学术上成就很高的的学者都是直接援引这个案子的传统表述,为什么?原因是200多年来很多学者早已谈过这个案子了,我们还有必要讨论吗?但我后来发现,不仅关于这个案件的很多所谓的原始资料自身就有矛盾,包括英国东印度公司伦敦总部的上司都否认了他们驻华代表关于此案的报告。如果连他们的上司都觉得他们对这个案情的表述有问题,那为什么20世纪末、21世纪的著名历史学家们反而相信了他们的说法?这些问题是更让我感兴趣的。
我为什么会分析儒家理想主义?某种意义上可以说是我需要找到清朝这些人对法律知识概述的根源在何处?我分析这个概念的历史演变时,会对早期的分析更简单,时间上会有些跳跃,但落脚之点仍然是清朝,分析清朝文人和法律职业人士怎么理解儒家道德观对法律、社会、政治和文化的意义和影响。所以从这个意义上,我不敢说我在发展一个宏观叙事,我也不觉得我是在发展宏观叙事,但不可能会避免所有的批评。
张泰苏老师:
但是你面临的学术环境和屈老师所说的国内那种学术环境其实不一样。国内的宏观叙事如果有什么问题的话,是指国内的“宏观”更多的是在被某种特定的意识形态掌控着。至今为止,国内的宏观叙事还没有太跳出这种政治需求。而西方的问题,首先是说它就是过去30年已经通过各种各样的后现代语的方式,把任何在史学领域里头用理论框架的可能性基本上都已经给搞死了。其次,当然宏观叙事不可能没有理论,所以一旦把所有的理论体系都写够之后,剩下的就是你只能作为亡史,以至于现在西方别的领域可能还偶尔有点苗头蹦出来,似乎还有一定理论复苏的趋势。至于汉学系,我当年开始读博士的时候,老师给我们的第一堂课,说什么是好的博士论文?好的博士论文是你找一个别人从来没有写过的,与世无争的小话题把它写透,是所谓的好的博士论文。说白了西方史学系列从理论层面上基本上已经把自己给自宫了。所以实际上,国外面临的问题和国内大家面临的过度意识形态化的宏观叙事不太一样。
梁治平老师:
对,因为刚才泰苏讲的,陈利有没有把一些问题拿出来重新提一遍,其实已经没有了。这跟刚才泰苏讲的语境确实有关联。我个人的看法还是法律东方主义这种基本的思想方法,或者说把这一套东西自我东方主义化了以后构成了各种“亚叙事”。国内尽管这些年视野开阔了,有一些反省批判,但总的来说还是相当普遍的。比如说80年代以来,跟自由主义的叙事其实是非常密切,而且不光限于法学界,包括一般受过大学教育的。80年代以来,很多人都是持这样一种观点。所以在这个意义上,它确实是一个问题,而且是今天仍然需要去清理、去面对的一个问题,当然这个问题涉及到其他的问题就比较复杂,不是简单地去否定。如果简单地否定就会带出很多别的问题。
相对这个问题来说还有两个问题。第一,儒家道德理想主义在今天没有一个对应性的东西。有一个事情倒是给我们一个生动的事例,你可以透过这个角度去看。大陆新儒家的出现,比如说你听过的蒋庆,我们曾经多年前同台讲中国《民法典》的事情,那时距《民法典》还好久,他从儒家的角度去批评《民法典》或者西方法治的很多内在问题。而且他的儒家角度是一个相对来说比较保守,或者说比较原教旨的角度。所以你透过这个群体看到,虽然它的影响有限,但是它在思想界也是不容忽视的一个存在,它把思想生态改变了,你通过这个群体能看到当代的儒家道德理想主义如何重塑历史,如何回应东方主义的东西。而且他们其实很有意思,你要完全更新东方主义里面带进来的参照系,这是一个可以注意的问题。第二,东方主义的表现除了在一个比较意识形态化的、政治化的、简单化的层面上被很多人接受之外,还被他们所运用。除此之外,学术上在涉及到理论方法论、概念、分析等层面上,包括比如教科书的撰写等,所有这些方面它都有一个更微妙的表达。这些方面其实对学者来说,工作挑战性更大。因为你用一些概念,比如,滋贺秀三用了一些概念,然后黄宗智又提出一种不同的解释,然后比如说马克斯·韦伯的批评,现在还有很多对于古代的民法的重新发现等等,这里面涉及的问题,普通人只是接受一个图像,不用考虑这些问题,但学者需要做非常有说服性的工作,你要去批评,去接受,去建立,最后完成你这套有说服力的叙述,这在理论上的挑战是比较难的。在这个层面上,这是东方主义带来的更看不见的,但是更根深蒂固的东西。
张泰苏老师:
我澄清一点,梁老师说的很对,即使在西方,东方主义在法学界也活得好好的,它值得被不断地去骂。因为至今为止,西方人对自己法治的很多核心认知是建立在对别人的鄙视基础上,所以它只要还坚持我们是法治社会,它就不可避免地会说别人不是法治社会。这是法学界的一个特殊需求,因为法学界它必然是个理论,它必然是个理,就等于是以理论为主的学界。但史学界这种批判过度的问题,基本上是史学界,可能还有人类学界特有的东西,基本它们已经彻底摒弃了任何理论化的可能性,纯粹搞所谓的“厚叙事”。所以其实即使在西方骂东方主义,在法学、经济学、政治学等很多领域都还是有价值的,唯独在历史学界,似乎就是史学界的问题,它并非还在东方主义模式下,而是已经矫枉过正了。
陈利老师:
我觉得这个问题需考虑两个方面:一方面,刚才梁老师和张老师说的挺好,而且也回到刚才徐老师谈的一个问题上。对于屈老师问的宏观叙事这个问题。宏观叙事有它的好处,有的人善于做宏观叙事,但我个人不善长。我自己是倾向从微观史开始,先做一系列相关的微观研究,然后再看看是否能够拼出大点的图景或者对更大课题的理解。刚才张老师说到东方主义,如果我们把萨义德较为激进的一个观点拿来讨论一下,就是他认为西方对自己的理解,是借助对“东方”的定义或想象来做到的。照此说来,只要西方需要寻找自我意识和认同感,他们那个想象中的东方就必然为此而继续存在,不管是否是一个被夸张或被歪曲了的东方。从这个意义上说,东方主义会永远存在。萨义德《东方主义》那本书中可能最重要的观点之一就是这个,即认为西方构建自己是依靠构建东方来完成的。我不一定全盘接受他的这个观点。但是某种意义上,尤其是从法律角度来研究,这个观点还是有一定的道理。与此同时,我们也必须考虑到东方主义的运作方式很复杂,而中国作为一个他者(other)所扮演的作用也是多样的,甚至是矛盾的。当我们谈到中国对西方现代转变过程中的影响时,往往只关注所谓的“正面”影响。我《帝国眼中的中国法》一书中也确实提到了一些这方面的例子。但是,有的人可能看了我的书后会说,这书里面好像并没有很多中国法律直接正面影响西方法律的例子。比如,不像法国《拿破仑法典》那样直接援引孟德斯鸠和边沁等人,承认受到他们的影响。西方在法律改革中确实经常不直接说受中国的正面启发,找到这样的证据并不容易。但是,如果认为中国似乎对西方的影响只能是正面的,那就是一种误解了。我书里面在探讨“正面”例子的同时,还指出,中国对西方的影响,有时作为一个负面的影响来得更深远长久。比如,现代法制的构建是以(东方)专制国家作为主要负面参照物的,经常意味着:中国有什么,我们就不能有什么。这种负面的影响或者负面灵感(negative inspiration)对西方的影响,可能超过了西方人自己意识到的程度。前面提到过,包括孟德斯鸠,黑格尔,密尔和韦伯等人在内的近现代哲学界或知识界领袖,他们一边批评东方,一边又将其作为自己理论框架而量身定制的负面参照物(foil)。他们对现代文明和制度的理想化设计,都是在不同方面或不同程度上把中国作为一个负面的参照物之一。这种意义上的影响非常深远,直到现在。中国为什么很难摆脱掉西方这种做法?这跟东方主义有关系,但不是完全按照萨义德认为的似乎东方主义一直是由西方垄断和被西方控制的。中国实力上升越高,对西方造成的生存危机感就越大,负面中国的重要性可能就越凸显出来。也就是刚才提到的,缺了对中国负面的构建或想象,西方对自我的认识就会有缺陷。这不是说它就完全不能认识自己,而是这种认识是不完整的。这是从萨义德的理论延伸过来的,但是萨义德忽略了东西方实力上此长彼消的变化以及这种变化对东方主义的影响,在他的分析中,东方主义是一个强势西方企图控制弱势东方的一种话语体系。
另一方面,我书中还探讨的另外一个问题,就是当时(即十八世纪和十九世纪初)为什么西方对中国法律和政治描述那么黑暗?其原因不是因为西方占优势地位,而是西方觉得自己处于优势地位,但实际上却又在中西关系受中国政府控制,而这种情况给西方人士带来的危机感和羞辱感(他们经常说的insecurity 和insult)是不一样的。就像美国总统川普经常说美国(在经济利益上)被中国强奸(raped)了。世界头号强国说自己被另一个国家强奸了,和一个弱小国家说被一个大国欺负了,其宣传效果和煽动性是完全不一样的。所以,随着中国实力的上升,不管是正面的还是负面的,东方主义对中国的刻画可能影响会更大。
张泰苏老师:
所以我想问的是,你写的这是个西方特有的现象吗?还是说它仅仅是现代政治的必然性?
陈利老师:
第一,不能说是特别现象,因为中国也需要找一个外在自我,历史上常说的“华夷之辨”,有“夷”才有“华”,否则为什么用“华”和“夷”来区分?所以从某种意义上,中国也是需要一个参照物的。但是我不想把这个东西弄成我自己的观点,只是一个观察,我不觉得这在学术上是我能够或者想要证明的,因为这种观点听起来是先验的和跨越历史(transcendental or transhistorical)。我想说的是,东方主义至少在当代的存在和延续下去,不是因为或者需要西方占据强势地位;相反,西方变得越弱势,可能这种实力转化造成的绝望感就越大,给西方社会或者政客带来的危机感可能也就更大。 第二,至于说这个是否吻合了萨义德对东方主义的定义?实际上,他的理论分析上有很多有价值的和可取的地方,但在具体的运用及结论上,还是有需要修改和重新考虑的地方;我的书本身也对萨义德理论提出了修正。
张泰苏老师:
至少有一点是同样性质的偏见:在西方叫“东方主义”,在中国就会被人叫“国家主义”或者“民粹主义”。感觉意思是非西方的人不配以文化体系单位说话,非西方的人只配在国家或者民粹这种层面上跟西方人说话,而西方人是可以谈所谓的“东方主义”。
陈利老师:
第一,这就回到了刚才张,梁,徐三位老师提到的问题。就是说,比如,在比较中国和西方的法律或政治制度时,我们就说西方的观点是东方主义,然后我们就不没话说了?如果要说,按照徐老师的建议把价值评判先放一边,然后考虑我们该怎么谈? 比如我们应该怎们看待孟德斯鸠和韦伯对中国政治和法律的描述?我个人觉得,这完全可以谈。我觉的徐老师的问题问得非常好。经常有人批评说后现代主义或者后殖民主义学者只会解构,不会或者不愿意重建,张泰苏老师可能也有这疑问,认为我们如果把它(东方主义或者旧的理论框架)打烂了,还得想着怎么重建。否则,不能说打烂了就散伙了,毕竟我们学术圈还得继续下去。那么,我们怎么去重建?徐老师建议非常中肯。对于像我这种受后殖民主义理论影响比较大的人来说,更是如此。当然,在我第一本书里面,尤其是第二本书,都表明了我不是要打烂不重建,而是要在重建之前,先要搞清楚那些影响了我们重建的东西,搞清楚它对我们的影响是什么?我们能不能跳出它对我们的影响?
第二,就是回到之前的问题:我们能否跳出自己对资料的偏见?我个人觉得我们不可能完全跳出来。但是,可以按梁老师的建议,我们每个人都保持自我反省精神,那么这种偏见就会小很多,至少这个偏见可能不会像被我们所批判的人的偏见那么大。就像刚才张老师所言,现在,有的表述由中国人来说,可能就被视为民粹,在国外可能就认为是言论自由或者自由社会的表现。有的时候情况可能确实有区别,但是如果作出如此绝对的划分,就要么是东方主义,要么是种族主义。因为不可能国内所有的东西都一定是民粹,就一定没有自身的合理性,外国的言论也不可能都是是理性合理的。《纽约时报》或者《华尔街日报》文章下面的一些评论中,经常10个有8个比我看到的民族还民粹,但是因为美国是多元政治主张的社会,大家不会把这些言论当成代表了所有美国人或者美国政府。但是中国为什么一个人说的或者一个官员说的就经常被视为代表了全中国呢?至少我会认为,这种思维需要回到孟德斯鸠的东方专制主义这个概念上去:认为东方只有皇帝一人的意见才是自由表达的意见,其他人的意见都不是个人自由意志的表现。正是在这种思维下,一个官员的意见经常就被当作代表了整个政府或者国家的意见。可以说这是非常典型的东方主义的遗毒或流毒。在这种流毒的情况下,我们可以借鉴一些确实有优势的制度方面的东西,但不是必须承认它后面的价值判断和优劣标准,不一定承认它后面的文明或者文化土壤就一定好。同样,我们批评东方主义,不等于说西方就一定差,东方或者中国的就一定好。我现在关注的是三种困境,但实际上我们可以说至少有四重困境,另外一重困境就是民族主义或者本土主义,凡事变成“主义”之后,就可能变成一种意识形态,排斥其他的想法和观点了。但因为它不是我现在的研究对象,所以我对这个方面就不多说了。
所以回应刚才徐老师和梁老师的评议和问题,就是我们在这种情况下怎么研究中国法律和中国社会?一方面,我们至少应该有自我觉醒和自我反省意识,对于东方主义这种话语和研究模式,不应该对它背后的价值判断不加拷问和分析地就接受。比如,判断清末法律改革是失败还是成功?清末之后的法律改革究竟是否是一种民主的、先进的和进步的或者代表现代文明的发展趋势?我不说它一定不是现代文明的发展趋势,但是至少我不会想当然地就觉得只要是跟着西方做的,或者只要是20世纪做的,就一定是比19世纪的更先进的。相仿,我首先觉得这种前提假设是值得批判性分析和研究的。时间太晚了,我们就到此结束吧。
谢谢各位老师和同学!
注:文章内容如有不当之处,敬请指正。
往期相关推送
来源 | 华东政法大学科研处
责任编辑 | 任缘 翁壮壮 吴术豪 林沁然
学术华政
华东政法大学科研处
长按识别二维码关注我们
Go to "Discover" > "Top Stories" > "Wow"