下文中会用到比较多关于LMI和EPL的简称,对应的释义如下:
LMI: Leadership Management International(美国领导管理发展中心)
EPL: Effective Personal Leadership (有效的个人特质领导)
![]()
和LMI以及Sandy结缘是一件很奇妙的事情。
其实一开始我参加LMI的EPL学习是一个比较被动的决定。那是2019年初,机构发展较为迅速,团队成员从2018年底的19人发展至24人,团队管理压力也日益增大。我们经常发现不少80后、90后的伙伴们在职业发展过程中感到迷茫,他们很渴望成长。
作为机构的管理者和领导者,我能体会到那种无力感,却又限于自己当下的能力不足和组织的资源不足感到有点无计可施。
我们的理事兼顾问Rachel了解了我们的困境,她极力推荐我和首席运营官Pink去参加LMI的领导力培训。当时我内心很犹豫,一方面我特别渴望可以突破自身的瓶颈获得成长以支持到团队的成长,但另一方面我觉得这个培训需要投入太多时间并且还要花机构一大笔管理费,这对于我们来说有点太奢侈了。
![]()
加入满天星月捐计划,选择“非限定性经费”支持我们的团队有更好的成长
Rachel很严肃地告诉我们,我和Pink作为机构的管理层必须要对机构的发展和团队的成长负责,机构未来能走多远很大程度上取决于我们的领导能力,而我们的思维往往决定了机构发展的天花板。Rachel也很负责任地游说了其他理事批准了这笔数额不菲的培训费。于是我们便有幸参与了LMI的长达半年EPL的学习之旅并且与Sandy结缘了。
在课程开始之前,Sandy给我们布置了作业,让我们把目前在工作和生活中面临的挑战(困难、障碍、问题)的现状写下来:
1. 随着机构的发展,机构对人才需求增加,但目前的薪酬体系和发展通道如何能吸引和留住人才?2. 随着机构人员的增加,员工的需求和期望也在增加,管理难度增大。3. 在公益组织,应该如何设定制度、开展绩效管理和激励才能达到最大绩效。4. 机构当前的业务模式下,如何实现项目规模和项目成效的平衡?5. 在中国当前大多数国民没有捐赠习惯的情况下,如何实现机构多元、稳定和可持续的资金来源?6. 在当前同事能力未达预期的情况下,管理者应该如何合理授权?7. 我有避免冲突的个性,但日常工作中团队难免会遇到冲突,我应该如何进行有效沟通和冲突处理?8. 如何让每一位同事和我一样有更强的使命感、目标感和驱动力?9. 民主决策还是效率优先?这个在公益机构如何平衡?10. 对于机构未来发展的战略目标,团队内部还没有完全达成共识。11. 机构的文化(使命、愿景、价值观、原则和行为准则)已经很久没有更新,不能很好指导员工的思想和行为。12. 家庭对于我收入的期待与实际情况可能较大的差距,在日常生活中遇到较大的投入部分可能会和家人尤其是妻子有分歧或冲突。然后sandy问我,针对以上的挑战,思考你想得到的理想结果是什么?1. 机构在3-5年内可以为员工提供体面、合理的薪酬,在行业内乃至与企业相比也有一定的竞争力;同时,我们的员工成长体系和发展通道可以更加完善,从而可以吸引到更加优秀的人才愿意加入。2. 每个部门的中层管理者能稳定下来,同时有较强的管理能力和领导能力,能带领和成就每一位基层的员工。3. 制度和流程建设会越来越完善但不会导致机构复杂臃肿、效率低下;机构能建立简单有效的绩效管理制度,作为员工的绩效反馈,帮助员工持续改进。4. 我们将现有业务模式和项目活动跑通并验证其成效,我们除了自身不断投入人力和财力资源拓展新的项目区域外,我们可以赋能更多合作伙伴,帮助更多希望推动乡村儿童阅读推广的人和组织获得成功。5. 在5年内实现年度捐赠收入规模达1500万,60%以上都来自公众捐赠,并且月捐和年捐收入占比超过50%。6. 为现有团队成员提供持续的能力建设培训,同时不断提高团队管理者的授权能力。7. 我能更自信、更从容、更有技巧的面对冲突和处理冲突。8. 在工作中能有目标感和计划性,有较强的学习能力和自我驱动力,遇到问题不抱怨,主动寻找解决方案。9. 在机构内部,既能让大家有较强的参与感和主人翁意识,也能够保持机构的运营效率。10. 大家对于机构的战略目标有共识,明确后坚定地朝着目标前行、投入资源、坚定执行,遇到问题及时复盘和调整。11. 大家对于机构的文化(使命、愿景、价值观、原则和行为准则)有深入的共识,并且因此为傲,愿意作为机构文化的守门人。12. 一方面个人的收入能够稳步提高到合理水平满足家庭生活的需要,另一方面家人对于我的事业的价值产生更大的认同感。考虑到每个人的时间和精力都是有限的,Sandy说,目标设定很重要的一个原则就是要聚焦,因为没有重点就相当于没有目标。随后,Sandy设计了一个三角沟通,让理事长Cherry和我一起就我设定最重要的3个挑战以及我在课程期间要达成的三个目标进行了充分沟通并达成共识:![]()
![]()
回想起来,我特别感恩当初自己有勇气写下并决心要达成的这三个目标。在随后的半年时间里,我推动了理事会和全职团队开展了多次参与式的文化共创工作坊并就机构文化理念更新达成共识;我重读了《非暴力沟通》和《团队协作的五大障碍》;我向家人和同事坦白了自己性格的弱点以及我希望努力改进的方向,期待得到他们的理解和支持;我发现在沟通中增强了同理心并敢于表达自己的需要和请求后,事情往往会朝着更好的方向发展了。
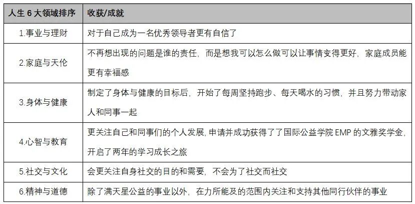
略为遗憾的是,机构的战略研讨因为当时没有找到合适的协作者而没能在既定的时间内完成,所幸现在我们已经找到专业的协作者Ivy老师并且在持续推进中,预计会在上半年完成这个目标。其实这三个目标看起来都不是特别紧急但却非常重要的,我不敢想象,如果我没有参加这次EPL的学习,这三个目标什么时候才会被我提到任务列表中来。在整个EPL的学习中,6大领域的学习让我更好的了解了自己。这六大领域包括了:![]()
通过课程的学习、问卷自测和目标设定,我发现在过去这么多年来,我常常会把六大领域中我认为重要却不紧急的事情抛诸脑后,而出现在我的日程和任务列表上的通常都是那些较为重要且紧急的事情,而且很大一部分是由于拖延症造成的紧急的局面的。比如说,我常常专注于工作一天都忘了喝水,导致过去几年每次体检结果都不太好;我的驾照考试已经报考了2年半的时间,直到快过期了我才下定决心要去练车和考试。借助目标设定工作单这个小工具,我们可以把每个领域自己希望达成的目标写下来,然后做进一步的分解,接着定期检视目标达成的情况并根据实际情况进行修正,最后我们会惊喜的发现,我们每天都会活得很充实,并且会朝着自己设定的人生方向在不断的进步前行,这种感觉真的特别棒!1. 2019年带领团队完成年度800万的筹款目标,其中月捐收入达10%;2. 每个月投入不少于10个小时与同事交流他们需要的支持以及目标和关键结果达成情况;3. 每年做10场或以上公开演讲,提高公众演讲能力以及机构的知名度和影响力;4. 带领团队完成机构年度目标,团队成员平均收入提升10%以上;5. 学习理财知识,给全体家庭成员买保险,年度理财收益率不低于6%;4. 每个至少有一个家庭日,和家人一起陪伴孩子玩和学;5. 2019年10月份之前达成和家人去厦门旅行;2. 每天坚持运动15~30分钟,一年内跑一次半马或全马;4. 学习食育知识,尝试通过食育方式调理儿子肠胃;5. 学习教育和儿童阅读推广理论知识和了解最新动态,持续向师友学习;1. 坚持抽空给亲友、同事发真诚的生日祝福和节日祝福;2. 每年参加3-5次有影响力的行业论坛/大会/校友会;3. 保持写作习惯,记录生活小美好和表达对时事的看法/态度,和朋友们分享交流;4. 每个月至少带孩子去一次图书馆/科学馆/博物馆/剧院/书店/艺术馆/音乐厅;1. 坚持给3~5家自己喜欢并认可的公益机构月捐;2. 为3-5家公益机构的发展持续提供意见、建议和资源;3. 耐心、友善、真诚地为有需要的亲朋好友、同行伙伴答疑解惑。EPL有一个很棒的理念,我特别认同:“写下(计划及完成目标期限)来可以使你的思想澄澈,而澄澈的思想则有利于激励行动,将目标书写于纸上,更是一种坚持的承诺。”在以前,我通常是想法多,行动少,很多时候是想到或者说出来很快就忘了。学习了EPL后,我习惯了有想法就写下来,然后结合现实情况确定要不要变成目标和行动计划。当我回顾上面制定的这些目标的时候,我很开心的发现,当初制定的绝大部分的目标都已经达成或者正在进行中,这让我有满满的成就感!![]()
以上是我人生6大领域的重要性排序和阶段的收获/成就
EPL还有一系列的工具,教会我们如何探寻自己的人生使命、描绘人生的愿景,并深入思考自己的核心价值观,从而更好的了解自己,成为更好的自己。在学习过程中,我更深刻的认识到我只有清晰自己想要什么,我才能知道怎么去做,我也才能拥有我想要拥有的所有的一切,从而找到属于自己的幸福人生。所以我在学习EPL的过程中,我更新了自己的人生使命:1. 致力于改变中国的儿童阅读生态,帮助更多儿童享受阅读的乐趣,学会自由自主阅读,成为终身的阅读者。2. 成为公益领域中青年人的导师及伙伴,帮助更多青年人找到人生的价值并获得成功。3. 促使组织和家庭的每一位成员成功及成就,陪伴他们找到人生的价值感和幸福感。写下我的人生使命这几句话后,我的内心反倒变得更加平和而有力量了,我对自己有了更大的自信和勇气去实现它。我想起了LMI的创办人保罗·麦尔的一句名言:“你所清楚预见的、热切渴望的、真诚追求的、全心全意争取的,都会自然而然的实现。”
回顾整个学习过程,我发现当我梳理完了人生六大领域的目标,建立了优先级排序和行动计划,然后开始执行后,LMI的整个体系的价值就逐渐凸显出来了。其实以前我也有写过自己的人生使命,总体来说也知道自己在朝着这个方向在走,但总是缺少一个持续渐进可以衡量的目标以及相应的行动计划,所以难以获得实现阶段目标的成就感和离远期目标越来越近的方向感,所以难以长期坚持。但LMI的课程建立了这样一个完整的体系,当我们深入人生的各个领域,将优先级聚焦,将目标分为长期,中期和短期,一切都变成了可衡量的,只要我们认准了这些目标去执行,就在逐步朝着实现人生使命的方向前进。![]()
愿你也能找到自己人生的使命并努力追寻人生的幸福
末了,我认为EPL的每一课都有很多很棒的理念,这些理念深深的影响了我。借着这边文章,我想和大家分享EPL的每一课学习中,我认为最棒的理念,希望对你也有启发:第1课:个人特质领导是一种自信能力,让你的思路澄明,建立正确的人生方向,朝目标勇往迈进,以坚定的行动达成目标。第2课:意见是别人的,抉择则是你自己的,你比任何人都有资格为自己做决定什么对自己好,选择什么样的路,成就什么样的人生。第3课:其实畏惧失败的重点不在失败本身,而是态度的问题。你的态度可以强化你,也能够摧毁你。不犯错比犯错更可怕。第4课:安定感的追求责任完全是要靠你自己,你必须增加及强化你在个人特质领导方向的力量及才能,并对自己及别人发展出一个良好的态度。第5课:你每天所作所为几乎有95%是来自于习惯的驱使。习惯的影响不仅止于所作所为,它还包括态度,并控制你的行动和思考的方式。第6课:没有任何一个人能够长期牺牲合理的生活方式,以便全心的追求个人的自我实现。而同样的道理,一个能将全世界财务握在指掌之间的人,可能会发现自己是个没有目标、理想的悲哀及沮丧的人。第7课:写下(计划及完成目标期限)来可以使你的思想澄澈,而澄澈的思想则有利于激励行动,将目标书写于纸上,更是一种坚持的承诺。第8课:明确而有决心的计划就会有明确的结果,而不明确的计划虽然不见得会产生不明确的结果,但它们通常不会产生任何结果。第9课:我们必须用成熟而了解的态度面对期限,要能运用期限而不要被期限所役使。第10课:在自我肯定之后一定要有所行动,而且要在正面想法仍停留在意识里时便开展。第11课:要管理实践的首要先决条件就是管理自己。如果你能使自己依据妥善规划的计划,朝正确的方向前进,那你就能轻易的使周遭的人更有效率的加入你的计划中。第12课:当你学会看你的强处而非弱处、看你的能力而非限制时,你就会明白只要透过自信心、自我激励和个人领导的练习,那么没有任何一项加诸在你身上的限制是你无法克服的。第13课:良好的沟通不只是意见的交换而已,它是情感和态度的交换。第14课:要有效的领导别人、激励别人,绝不是经由威胁、需要或利诱施以外在的控制,而是要去影响别人的态度。第15课:学着去接受你自己最真实的自我——你的优点、你的缺点、你的责任和义务——是你所能做的个人发展中最重要的一件事。Sandy说,她之前也有参与志愿者活动和公益捐赠,但这是她是第一次通过我和Pink的学习交流近近距离了解一家公益机构。因为这份难得的缘分以及对满天星公益的认可,Sandy成为了满天星的月捐人和我们机构的顾问。截止今日,Sandy已经义务为满天星公益的近20位同事开展了2期目标设定与达成工作坊,帮助我们的同事更好的找到自己工作和生活的目标和方向。和Sandy一起学习和成长这一年来,我深感她是一位极富同理心、善于发现问题、提出问题和引导我们找到解决问题方法的领导力教练。如果你在成长过程中遇到困惑或者处于职业成长的瓶颈期,也许你需要一位像Sandy这样一位尽职尽责的领导力教练。如果你也希望认识Sandy,我很乐意为你引荐。![]()
◇曾辅导的超过500名C-level和高层中层领导者来自IT、能源、家居、汽车、展览、时尚、公益等世界500强外企、民企、国有企业和机构。◇过往事业经历:IBM大中华区人力资源组织能力发展,英国BP石油公司。
Long-press QR code to transfer me a reward
As required by Apple's new policy, the Reward feature has been disabled on WeChat for iOS. You can still reward an Official Account by transferring money via QR code.
Send to Author