杭州的雪终于停了
可这气温
真是要冻死人的节奏啊
本周,杭城的冷将开启“超长待机模式”——
今天早晨杭州市区最低气温-4℃到-6℃
山区-6℃到-8℃,有严重冰冻。
接下来的日子
杭城最低气温均在-2℃到-4℃
白天最高气温也仅为3℃到4℃
值得安慰的是,
周四开始阳光满满地日子又要上线了
只是今天夜里到明天早上
有一次弱的雨雪天气
不过大家不用太担心
这场雪冷的小编都快忘记
年越来越近了...
马上就要
放!假!了!
春节前,可能拿到年终奖!
于上班族来讲,每年元旦一过,直到农历春节前的这段时间里,最牵肠挂肚的事情就是年终奖的多少了。
据一项调查显示,2017年全国白领年终奖总体均值为7278元人民币。
你拿到年终奖了吗?达到平均值了吗?
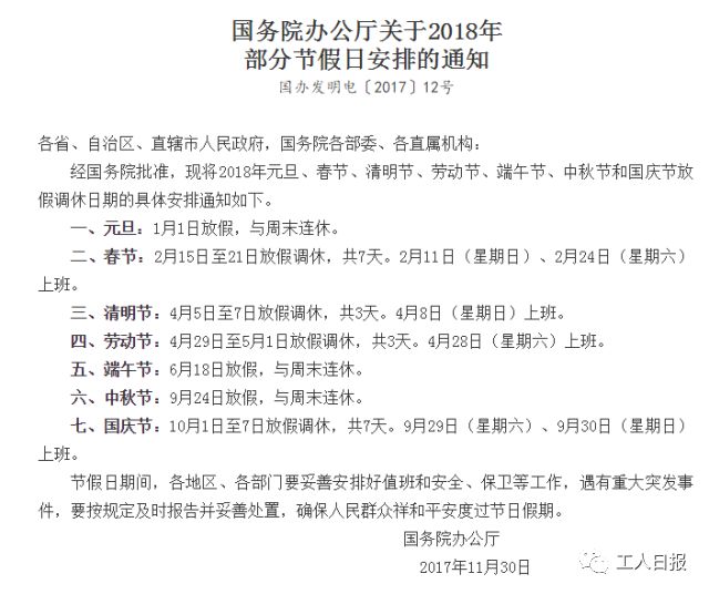
春节假期,高速公路免费通行!
2月15日0时起至2月21日24时止,也就是农历除夕至正月初六,高速公路对7座及7座以下小型客车实行免费通行。
春节加班,别忘拿加班工资!
春节虽然是法定节假日,但有些人还需要在岗工作。
值得注意的是,春节初一、初二、初三(2月16-18日)当天加班须另行支付3倍日加班工资!
2月15日(除夕),2月19-21日,用人单位可选择给予补休,或另支付双倍日工资。
年后,还有很多假期在等着你!
2月的春节过后,4月有清明节,5月有劳动节,6月有端午节......
单是看看上半年的假期,就很期待!
雪即将成为过去式没错
但天气……
小编已经心塞得不想说话了~
“下雪不冷,化雪冷”的痛感体验
小伙伴们马上就能领略到
“不冻哭你算我输”
就连央视手语播音员“最讨厌”的主持人
都又双叒叕来了!
↓
我们的广权儿老师
被冻得又开始讲段子了
近日
我国多地迎来今冬以来
范围最广、持续时间最长的雨雪冰冻天气
北方是速冻区
江南是冷冻区
华南是冷藏区
我国的冰箱功能齐了
“以前,被窝以外都是远方;
现在,被窝以内也是冰箱。
如果你打算去海南避寒,
那么不过是从一个冰箱迈进另一个冰箱…”
还要告诉你一个重大消息
今年春节很可能要泡汤啦!!!
今年春节杭州的天气大概是这个样子的!
除了除夕当天和年初二
太阳给面子露了个脸
之后就基本
雨雨雨雨雨雨雨???
雨露均沾的很是到位啊~
春节难道就这样彻底泡汤了?
盼了300多天的春节
本来想要到处浪
没想到却只能宅在家
还要面对七大姑八大姨的询问
准备和心仪的妹纸一起见个家长
应该会是这样
不过小编始终记得气象台老师一句话
预报时间越长,准确度越低,
差不多半个月以后的天气了
也是存在很大变数!
现在只能祈祷
假期能有大晴天!
你以为这样就结束了
疯狂远还没有结束
1.节前事情一大堆
对于上班族来说
春节不仅意味着可以放假
也意味着
。
。
。
要开始写年终总结了
要担心年终奖了
要开始永无止境地加!班!了!
今年的小目标完成了没?
优秀员工能不能评得上?
别人家的年终奖到底发多少?
头好疼...
2.买冬装还是得买春装?
最近杭州的温度真让人头疼!
不买点衣服怎么对得起自己?
衣柜里衣服千千万,还是新买的最好看!
但是眼看这气温忽上忽下
到底是继续买冬装还是早早买春装呢??
不论怎么纠结,
钱还要花花花!
3.情人节即将进入倒计时!
这一天,如果各位男生朋友们
你们没有准备烛光晚餐
你们没有准备情人节礼物
那么
请准备好你要开始的单身生活吧
最要命的是,第二天就是除夕…
不想一个人回家,个么你们的钱包准备好了吗?
4.熊孩子放假,噩梦开始了!
熊孩子们都已经放寒假了!
当爸妈的小伙伴儿你们这几天
是不是已经感受到
什么是真正的噩梦!!
这对于很多人来说只是噩梦的开始
所以接下来的春节你可能会看到
☟
灾难片:《熊孩子到我家》
恐怖片:《暴力爹妈熊孩子》
悬疑片:《神秘的玩具消失之迷》
励志片:《与熊孩子的较量》
苦情片:《不舍的手机》
侦探片:《他抄了谁的作业》
5.钱包准备好了吗?!
就快过年了
各种结婚、生孩子、百日宴…
同学聚会、朋友聚会、家庭聚会…
还有春节压岁钱…
人情债汹涌奔来!
一句话,你的钱包准备好了吗?
猜你喜欢
1.开路虎的杭州潮妈,在星巴克当着儿子面偷杯子!还送给老师!被抓后她竟说……