交通运输部联合公安部等单位约谈滴滴:从现在即日起,不得再新接入未经许可的车辆和人员,并加快清退已接入的不合规车辆和人员。
据东方网8月26日报道,离上一起郑州空姐遭滴滴顺风车司机杀害案,仅仅过去三个多月。
滴滴,又出事了!
整改期内再出事
如果说郑州空姐遇害是小概率案件,那整改期内再次发生骇人命案,就不是偶然。
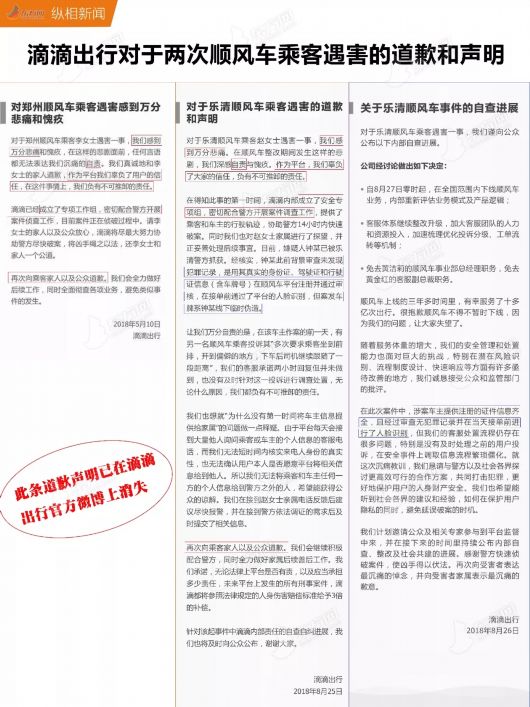
在两起案件发生之后,滴滴总是不慌不忙发出一张道歉声明,内容是如此相似。
上一份声明已不见踪影
令人难以置信的是,记者在滴滴出行的官方微博或是微信渠道查询5月10日的这则道歉声明,发现已悄然消失了。
滴滴出行官方微博截图
滴滴出行官方微信截图
同时在滴滴的官方微博输入[声明],你会看到滴滴辟谣声明、战略合作声明、裁员声明,就是没有任何关于任何乐清女孩遇难之前所有滴滴发布的道歉声明。
仿佛只要删了,所有的事件就不存在了。
仿佛删了,滴滴就能把生意路上那些坏名声过滤掉。
但,声明删了,惨痛的事故终究发生过,亡者的笑貌记忆犹在。
最讽刺的是,东方网·纵相新闻记者发现,5月24日滴滴出行还发了这样一条微博:
滴滴出行官方微博配图
好像滴滴在自我催眠:作为龙头老大,我很勇敢、坚强、幸福。
生命的消逝是永远无法挽回的伤痛,但活人的歉意却可以“吃了吐”,我们不由地要问一句,对于此次乘坐顺风车遇害的女孩,滴滴的致歉“有效期”又将是多久?
如果企业的道歉和赔偿只是为了“避风头”,以一时的低姿势逃过舆论的谴责,那么事故所曝光的安全漏洞就永远不会真正得到弥补。“空姐案”是否让滴滴吸取了教训,此次罹难的女孩可能就是明证。
令人担心的是,这样的“自我催眠”若成风,企业在骇人命案之后用“道歉”和“配合警方”了了收场屡教不改,那整个行业的风气和规范该由谁来带领和净化?
乐清女孩遇难,滴滴你告诉我!
1.为何对紧急事件始终没有一套快速且完整的应对机制?
滴滴客服已获悉女孩处于极度危险的情况下,仍必须层级上报走流程,硬生生将黄金救援时间拖没了。
2.在明知受害者处于极度危险之中,为何坚持保护司机的个人隐私不配合警方?
来源网络
3.为何投诉平台形同虚设,涉案司机继续被派单?
在乐清女孩出事前一天,同在乐清的林女士险遭这位司机毒手,惊魂未定的林女士投诉到滴滴平台,但涉案司机不仅不被处罚禁行,还仍被派单。
4.为何不利用原有大数据资源监督司机群体,反而助长淫秽风气?
来源微博网友截图
从武汉滴滴司机QQ群被曝光,到其他地区相似的淫秽聊天内容,滴滴始终在纵容。
就在东方网·纵相新闻在发稿前,滴滴已经发布自查进展并宣布从8月27日凌晨起,在全国范围内下线顺风车业务。
这,是和之前空姐遇害一样的危机对策。
番外
交通运输部联合公安部等单位约谈滴滴:立即对顺风车全面整改
8月24日,浙江省温州市女孩乘坐滴滴顺风车途中被害,从警方公布的情况看,滴滴公司在此次恶性事件中,负有不可推卸的重大责任。8月26日下午,交通运输部联合公安部以及北京市、天津市交通运输、公安部门,针对上述事件,对滴滴公司开展联合约谈,责令其立即对顺风车业务进行全面整改,加快推进合规化进程,严守安全底线,切实落实承运人安全稳定管理主体责任,保障乘客出行安全和合法权益,及时向社会公布有关整改情况。
部运输服务司司长徐亚华在约谈中指出,今年5月初,空姐李某在郑州搭乘滴滴顺风车,途中遭司机残忍杀害,短短三个月时间,又再次发生“8·24”温州恶性事件,引起社会各界广泛关注。两起侵害乘客生命安全的恶性事件,暴露出滴滴出行平台存在的重大经营管理漏洞和安全隐患,企业主体责任落实不到位,严重威胁人民群众出行安全和合法权益,社会影响非常恶劣。
对此,交通运输部要求滴滴公司切实落实企业安全管理主体责任,切实改变承诺多、整改少的工作方式,加强整改,规范经营,切实保障乘客安全和社会稳定。
一要严守安全底线,按照国家安全生产有关法律法规要求,严格落实安全生产主体责任,把乘客安全放在首位,对近期发生的安全事件,要认真开展调查,严肃处理相关责任人员。交通运输部将密切关注此次事件调查处理情况,对经公安部门调查确实存在渎职失职的人员,将提请有关部门依法依规处理。
二要立即按照“应以合乘服务提供者自身出行需求为前提事先发布出行信息、由出行线路相同的人选择车辆、不以赢利为目的分担部分出行成本或者免费互助、每车每日合乘次数应有一定限制”的原则,对顺风车业务进行全面整改,堵塞安全管理漏洞,建立保障乘客安全的长效机制;要举一反三,吸取教训,全面排查整改网约车平台存在的安全隐患,坚决杜绝以顺风车名义组织非法网约车的经营行为;从现在即日起,不得再新接入未经许可的车辆和人员,并加快清退已接入的不合规车辆和人员。
三要落实承运人安全稳定管理主体责任,积极配合公安部门办理案件,同时要加强对接入驾驶员的教育管理。四要严格依法依规运营,严格按照政策要求以及地方实施细则规定,全面推进网约车合规化工作,确保平台、车辆和人员均符合有关规定;网约车运营信息数据要实时、全量、真实地接入全国网约车监管信息交互平台,并确保数据质量。公安部对滴滴公司安全管理、规范经营、严格遵守地方实施细则等提出了要求。
滴滴公司注册所在地的天津市交通委有关负责同志要求,滴滴公司要认真反思整改,进一步落实企业安全生产主体责任,加快办理网约车平台、车辆和人员的行政许可手续,停止接入不合规车辆、人员,并清除平台上所有不合规车辆、驾驶员,不得以低于运营成本的价格扰乱正常市场秩序,严格规范顺风车业务的开展,禁止利用合乘名义从事非法网约车经营服务。
会上,滴滴公司负责人表示,对此次事件深感自责和愧疚,滴滴公司负有不可推卸的重大责任,并承诺:一是自8月27日起,在全国范围内下线顺风车业务,重新评估业务模式;二是9月1日前完成合规化运营工作方案,报送有关部门并接受社会监督;三是落实安全生产责任制,开展安全隐患自查工作,完善隐患监察机制,通过线上、线下手段,查找整改存在的问题;四是整改升级客服体系,加大客服团队的人力和资源投入;五是开拓平台用户紧急情况报警通道,完善配合公安机关证据调取机制。
来源:东方网、交通运输部微信公号
还记得“生死时速”的美国大豆船吗?一个月了,它还在海上绕圈圈呢……
觉得不错,请点赞↓↓↓