编者按:今天是国际不再恐同日,全称为国际不再恐惧同性恋、跨性别与双性恋日(International Day Against Homophobia)。
如今,国际上不再将跨性别划分为疾病。但在国内,其引起的性别焦虑状态,仍旧迫切需要医学的帮助。
今天,我们一起来聊聊中国跨性别医疗领域数十年来的努力和成果、以及这个群体仍然面临的医疗困境。
几年前,53 岁的农村男子老李,在无意间得知上海长海医院虹口院区整形外科的赵烨德教授可以进行性别重置手术,欣喜若狂。
老李是一名跨性别女性。藏着掖着活了一辈子,他一直盼望通过手术成为真正的自己,将身份证的「性别」那一栏,改为「女」。
几经打听,他终于联系上了赵烨德。接下来的几年里一边外出打工攒钱,一边准备着各式材料。他哀求卧病在床的 89 岁老父手写一份知情同意书,还和老婆离了婚、孩子断了联系。
赵烨德拖延了整整 3 年。「我劝他何必呢?你都 50 多年熬过来了。在农村里面要做这件事,会招来多大的非议?」
「不做这个手术,我死不瞑目。」老李的反问让赵烨德沉默,「我都这个年纪了,你担心的是什么?我还是一个人过,但是后面几十年我过得心里踏实。我也不会去危害社会,对不对?」
最后,老李在 58 岁这一年变回了女人。他的内心终于获得了统一。
看见边缘群体,他们在冷门领域探索
跨性别者(Trans/Transgender):指的是性别认同或性别表达不同于其出生时被指派的生理性别的人。这种性别的「错位感」,常常给他们带来巨大的心理压力,会因此焦虑、抑郁、自杀。
据联合国统计数据,亚太地区约有 0.3% 的人口是跨性别者。按照这个比例计算,在中国,跨性别群体就有约 400 万人。但是在中国,只有 5% 的性少数人士公开了他们的性身份。
换言之,这个群体,不在少数,却很边缘。
基于我国相对保守的社会文化和稀缺的医疗资源,跨性别群体的性别肯定愿望往往难以实现。
《2017 年中国跨性别群体生存现状调查报告》显示,跨性别女性和跨性别男性的手术需求达 77.8% 和 56.2%,但仅有 14.8% 进行过性别重置手术。
类似地,在激素治疗需求方面,跨性别女性和跨性别男性的需求分别是 88% 和 71%,6% 的人对目前国内激素治疗情况表示满意。
跨性别群体对激素治疗的高需求、低满意度
来源:2017 年中国跨性别群体生存现状调查报告
「庞大的跨性别群体背后,其实是同样庞大的性别认定、心理干预、激素和手术治疗等医疗需求。我现在做的手术大多数都是几年前联系预约的人。」赵烨德老师这样告诉丁香园。
上世纪 90 年代初,赵烨德师从「中国变性手术之父」何清濂教授学习整形外科。在博后期间,赵烨德接触到了跨性别群体,并逐渐从了解到理解。
「这些孩子在 90 年代求医无门的时候,跟我的老师是写血书的。他们自己把手指头拿针扎破了,写『救救我、救救我』,我是亲眼见。」
被这一幕场景深深触动的赵烨德,自 1998 年成功开展第一例性别重置手术后,就将科室的发展方向定为了性别重置术。从业三十余年来,他几乎每天都在思考如何完善或改善跨性别相关手术方法。至今,赵烨德团队已进行了近万例手术,完成全程手术的有 2000 多例。
赵烨德团队与恩师何清濂教授
因为跨性别的社会能见度和接纳度都很低,很长一段时间,我国医生在跨性别医疗领域都是单兵作战。
赵烨德老师形容,「即使是现在,三十多年过去了,从事跨性别医疗的医生也十分稀少。在国内扳着手指头就那么几个团队,大家彼此也都熟识。很明显的,各个会议上碰到的都是这些老面孔。」
近几年来,通过一系列跨性别医疗讲座和学术会议慢慢聚拢起来一批跨性别友善的医生。
北京开创国内首个跨性别综合序列医疗团队、上海有了青少年性别认知多学科会诊,几位先行者集结了整形外科、精神科、内分泌科、耳鼻喉科等各科医生,带领我国跨性别医疗领域谨慎地小步向前。
2017 年,性别重置手术被正式纳入限制类医疗技术备案进行规范管理。北京大学第三医院的整形外科医师潘柏林以此为契机,开创国内首个跨性别综合序列医疗团队,为跨儿提供友善、安全、有效的一站式的规范系列医疗,包括诊断后的心理支持、家庭宣教、生活方式的探讨,还有后续的激素、手术治疗。
成立 5 年以来,潘柏林看见越来越多的跨性别群体愿意来到医院就诊。来诊者数量逐年上升,2021 年线下门诊就诊者数量大约是 600 多人,总共是 1100 多余次。这其中大约有 80% 的人提出激素治疗需求,20% 左右有手术需求。
在南方,上海九院整复外科具有悠久的性器官再造历史。1984 年,我国整复外科奠基人张涤生院士的前臂游离皮瓣阴茎再造术至今仍是国际上最常用的术式。几十年来,程开祥教授发明了「程氏阴茎再造」、串联皮瓣重建、阴道黏膜预制重建阴茎等术式来适应不同的患者。
2019 年,团队在刘阳教授带领下系统开展跨性别医疗服务,设立了跨性别专科门诊,根据来诊者需求进行外生殖器、胸部、面部的整形和再造,并与九院其他科室组建多学科团队,提供全方位医疗照护。
2021 年 10 月,复旦大学附属儿科医院的罗飞宏教授牵头发起成立了青少年跨性别 MDT 团队,填补了儿童期和青春期跨性别诊疗的空白。
心理科医师朱大倩告诉丁香园,每周四下午有半天的时间,她会和内分泌遗传代谢科、泌尿外科同事以及社工组成一个 4 人小组坐诊。「半年时间内接诊了大约 30 个孩子,每个孩子可能会花两个小时左右。因为都是从别的科室转介过来,材料和检查都齐全,所以我们一般确认后会讨论后续的干预和家庭心理治疗。」
医疗资源稀缺,医生们不愿、不能或不敢
「他们已经做得很好了,但是相比于全社会跨性别者的需求来说,还远远不够。」
跨性别女性、全国跨性别热线接线员程程(化名),常年倾听来自全国各地跨儿的苦恼和困惑,活跃在各大跨性别医疗讲座的平台上。她认为,国内现有的医疗环境尚不能称之为「友好」。
2017 年报告显示,在医疗卫生服务和其他社会服务环境下,分别只有不到五分之一和不到十分之一的人表示不介意在接受服务过程中披露自己的性少数身份。其中,71% 有激素治疗需求的跨性别者认为,在医生的指导下科学地进行激素治疗十分困难;77% 的跨性别者对医疗机构感到不适。
除了跨性别群体的就诊体验,从事该领域的医生也会有相似的感受。出于种种顾虑,这些医疗团队在公共资源上没有进行大幅度的报道和宣传。即使在医生群体内部,也存在不理解的声音。
「在这件事上,医生脱去白大褂,与普通群体的观念差别并不大。他们更多还是一种好奇的心态。」对于同行的不理解,上海九院整复外科的周怡雯表示接受,「甚至是一些医疗从业者,可能都没有办法完全理解到这部分工作。毕竟这个领域在国内还很小众,跨性别友善的态度也需要慢慢培养。」
小圈层很难荡起大的涟漪。
潘柏林讲述了团队扩张的难处,「跨性别的学术论坛,其实从 16 年开始就每年举办一次,每一次都会邀请相关专业的从业者,主要是精神科、外科、另外其还有妇科、生殖医学、耳鼻喉科、普通外科等。这都是我们经过几年的业务上的邀请合作,通过长时间接触和互相感染,才逐渐找到一些有意愿也有精力的同道。」
从事该项事业的医生太少,医疗资源都集中在北京、上海这样的一线城市,偏远地区的跨儿想获得医疗资源难上加难。疫情之下,潘柏林老师团队接诊的体量缩减至以前的一半左右。
另一方面,从医疗政策角度出发,我国对性别重置手术的材料准备要求苛刻,对医生手术准入条件的门槛非常高。
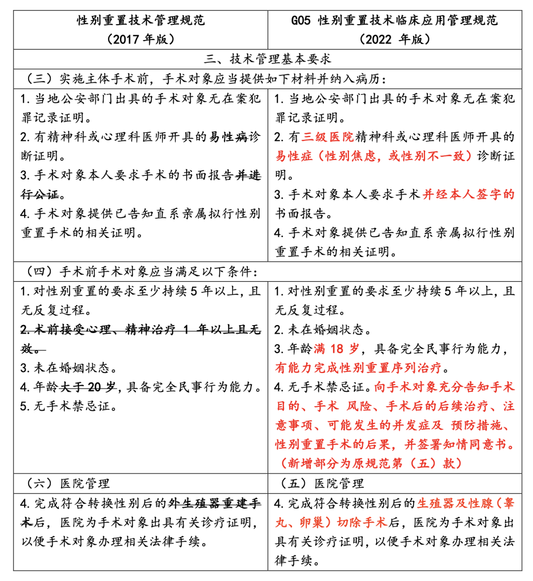
首先对于跨性别群体,在 2009~2017 年间,根据我国《变性手术规范》的要求,需要满足以下条件才能进行手术:
• 对变性的要求至少持续 5 年以上,且无反复过程;
•「患者」以其选择的性别公开地生活和工作至少 2 年;
• 术前接受心理、精神治疗不少于 1 年且无效;
• 未在婚姻状态;年龄大于 20 岁,是完全民事行为能力人;
• 无外科手术禁忌症。
2017 年、2022 年国家卫健委两次调整政策,降低了针对手术对象的部分门槛要求,但依旧谨慎、严格。
2017、2022 年手术对象条件对比
根据今年 3 月最新一版《G05 性别重置技术临床应用管理规范》,将手术年龄下调至 18 周岁,无需公证,仍需 5 年以上性别重置需求、出具易性症证明、本人签字和直系家属告知书等。
2022 年最新版本提高了对手术医生的要求
在手术准入条件上,对医生的要求比较高。医生需要有 15 年以上整形外科诊疗工作经验、主任医师职称、近 5 年独立完成手术 5~10 例,提供相关资质证明。
根据赵烨德估算,「比如对独立完成手术的数量要求,全国阴茎再造手术一年不超过 500 例,而且都集中在几位医生手上,很多医生在这一部分就被筛除了。再者你没有一个生殖器官再造基础的话,还需要到国家卫健委审核过的医疗机构去培训后才可以开展。」
部分医生缺乏意愿,或者政策限制无法从事该领域,而手术本身难度大、风险高,也使得很多该领域的医生不敢对跨性别者进行手术治疗。
性别重置手术并非只是一次手术,而是一系列手术。
男跨女性别重置手术主要包括阴茎阴囊切除、阴道成形、尿道截短、阴蒂成形和隆乳手术,大概需耗时 3 个半月到半年左右,相对来说比较安全,术后可能出现愈合不良、皮瓣坏死、阴道挛缩及排尿困难等情况。
女跨男性别重置手术则更加复杂,周期长、风险更高,包括子宫+附件切除、阴道闭锁、阴茎成型、尿道延长、支撑体植入、阴囊睾丸成形、乳房切除等手术,需要耗时 1~2 年左右。因为需要进行皮瓣移植,可能会出现皮瓣存活不良甚至坏死、尿道狭窄、尿瘘等。
手术的另一大特点是不可逆性。当满意度低、患者反悔的情况发生,医生无计可施。这样的情况对于医患双方,都存在巨大的风险。
即使像赵烨德这样经验丰富的前辈,2006 年也曾经拒绝过一位外院术后尿道阴道瘘的跨性别女性。
「外院医生做完手术以后,把孩子的尿道给弄破了,结果小便每次都从阴道里出来,给这个孩子带来了无穷无尽的不便乃至痛苦。那家医院 9 次修复都未成功,想转到我这里来。不是说我不想帮他,或者爱惜自己的羽毛。没有那个金刚钻,怎么去揽瓷器活儿呢?」
类似的情况不胜枚举。周怡雯在今年 4 月跨性别友好讲座中提及一位 39 岁的来诊者,在 2005 年在泰国进行了全套的男变女性别重置术,现要求恢复男性性别与身份。「TA 说 TA 年轻的时候不懂事,受人蛊惑,想在泰国赚钱。后来发现自己的性别认同其实是男性,但想要恢复已经是不可能了。」
家长试图扭转治疗、孩子想跳楼,医生陷入沟通困境
「大多数时候孩子带着家长来,个别时候家长带着孩子来。他们的想法是截然不同的,都希望通过医生来劝说对方。」
潘柏林在诊疗过程中,花在与家长、孩子沟通上的时间非常久。初诊沟通时间可能在一个小时左右,导致门诊常常会拖出两三个小时。
「孩子带着父亲来到医院,听到父亲说了一句我们不做了,转身就要跳楼。还有的家长表面答应,甚至连字都签好了,背地里却和我说,千万用各种借口让孩子打退堂鼓。」
面对这种矛盾尖锐的家庭,赵烨德别无他法,只能两头劝,时常夜里十一二点还在和家长语音。「我两个微信号码,一共有 9000 多个家长孩子,就接你电话这一会儿,还在不停地跳出好友申请。」
跨性别群体在社会遭受方方面面的歧视,尤其是原生家庭。后者对前者的接受度、支持率都极低,知晓后家庭暴力情况极为普遍,且暴力形式严重。
数据显示,近九成的原生家庭不能完全接受跨性别孩子。853 位曾向父母或监护人表达自己身份诉求的受访者中,完全不被父母或监护人接受的比例为 38.9%。其中最不能接受的是跨性别女性,在完全不被家人接受的跨性别者中,近五成为跨性别女性。
跨性别群体遭受不同形式家庭暴力的概率
1640 位可能或确定被父母或监护人知道身份的受访者中,仅有 6 位在从未受到来自原生家庭的暴力。
在暴力形式上,跨性别群体的遭遇极端暴力的比例,如「强制进行扭转治疗」(11.9%)和「强迫与别人发生性关系」(1.9%),几乎是中国其他性少数群体的两倍。
这样的家庭内部环境,使得医生在沟通中遭受了很多无形的压力,有时候还可能遭受生命威胁。
一位在外地出差的父亲得知自己的儿子变成了女孩,立刻给赵烨德打电话说「我明天飞过来把你杀了」,当天晚上这位父亲就到了上海。「其实他一到我办公室眼泪就下来了,我知道他只是需要一个情绪的宣泄。当时他弟弟怕他冲动还跟着过来,我们科室的人都吓坏了。」
赵烨德感慨,30 年来其实这个技术并没有发生翻天覆地的变化,更多的是革新与完善,解决所遇到的问题。「现在更需要的是对这些孩子早一点的发现,和多一点的关怀。」
大多数人在 18 岁之前就开始对性别认同产生自我觉察,而这段时间恰恰是最需要关怀的时候。如果不加以沟通和引导,可能会对青春期发育感到强烈痛苦和焦虑,厌恶自己的生理性别,甚至试图阻止发育、掩盖或改变自己的性征。
由于缺乏沟通,许多跨儿就诊前就私自网购激素药物、甚至自行切割生殖器官,带来终身危害。
跨性别群体不规范用药情况
「一方面药品来源是否可靠,另外一方面他们用药的过程中,很多人是很随意的,并且缺乏安全监测。有一次一个孩子过来,他说自己焦虑的时候就吃,吃的量还非常大。我们查了一下他的性激素水平,高出了常规水平的 20 倍左右。」
「正是出于这种焦虑,这些孩子会寻找一些不正规的机构,甚至自己操刀给自己做手术,可怕的是网上竟然还有这样的一个教学视频。」
潘柏林向我们分享部分跨儿不规范用药的经历,并谈及这些事情的诱因,「可以看到,在不被宽容和理解的环境里,尤其是无法获得体面的医疗帮助时,更容易催生这样的极端事件。」
赵烨德甚至遇到过家长急着做手术、孩子不愿做的情况。「孩子父亲很着急,强制着赶紧把手术做了,结果孩子术前一晚上说害怕,我立刻安慰她说不做了。」
医生在沟通中要让跨儿和家长明白的很重要的一点是,性别肯定不一定需要通过手术。跨性别治疗的目的,是为了让自己心里能够达到一个舒适的、自我接纳且适应社会生活的状态。
需要去病化,更需要指南和标准
2019 年,世界卫生组织在《国际疾病统计分类》第 11 版(ICD-11)已经将涉及跨性别者的「性别认同障碍」(Gender Identity Disorder)重新定义为「性别不一致」(Gender Incongruence),并将其从精神健康类别删除,转移到性健康分类。
在我国,根据国家卫健委 2020 年 11 月发布的《精神障碍诊疗规范(2020)》,仍将跨性别描述为作为一种精神疾病的「易性症」,并给出了治疗方案。
《精神障碍诊疗规范(2020)》对易性症的描述
「国际上不再将跨性别划分为疾病,这是我们能理解的。但在国内,其引起的性别焦虑状态,仍旧迫切需要医学的帮助。要达成跨性别群体去病化的社会共识,更要给到中国医生更加规范、明确的指南。」
谈及对跨性别群体去病化的话题,赵烨德表达了自己的观点:
「其实从医疗规范角度、我国国情来看,我个人是不太赞同这么快去病化的。目前大部分家庭对这个问题是不理解的,去病化了以后,医生的诊疗标准是什么呢?如果他不算一种疾病,就像做双眼皮一样,治疗就变成了一个很主观的东西,那国家相关部门颁布的诊疗指南和管理规范还适用吗?」
潘柏林也担心如果去病化的步伐走得太快,会和医生的临床工作存在一定程度脱节。他建议,「后续当有相应的医疗共识或者指南跟进。但前期,医生需要斟酌如何平衡去病化和医疗制度的衔接。」
至今,国内还没有相关诊疗共识或者指南,上海九院刘阳教授牵头成立了中国整形美容协会性别医学与性器官整形分会,原定于今年 3 月举行论坛会议,并邀请所有在跨性别领域的医疗工作者共同撰写制定一份适合我国国情的跨性别诊疗指南。目前由于疫情原因延期举行。
对于国内医疗环境的展望,潘柏林聊到希望未来国内能够多一些实体的跨性别医疗中心。
「从业人员对跨性别者都是理解的、友善的,具备多元文化胜任力的。拥有相对隐私、独立的就诊空间,让无论是来访者也好,医生也好,能够在一个更加体面、安全的环境里就诊。」
当然,跨性别群体所面临的远不止医疗环境这一项,家庭和校园暴力、职场歧视、社会舆论,他们还需要更多的社会和医疗力量来共同改善生存环境。
跨性别去病化,还有很长的路要走。(策划:beatrice;监制:gyouza)
注:文中照片为本人提供,数据图来源为《2017 年中国跨性别群体生存现状调查报告》
题图来源:视觉中国