近期
空客赢得了其史上最大规模的订单之一
7月1日晚间
南方航空、中国国航和中国东航
先后官宣与空客签订订单
将分别购买96、96、100架
A320NEO系列飞机,总计292架
按照2020年1月目录价
总价约为372.57亿美元
换算成人民币超过2400亿元
中国国航7月1日公告,公司及国航进出口公司与空客公司签订协议,公司向空客公司购买64架空客A320NEO系列飞机。深圳航空与空客公司签订协议,深圳航空向空客公司购买32架空客A320NEO系列飞机。前述96架空客A320NEO飞机的基本价格合计约为122.13亿美元(2020年1月价格),飞机价格需按公式计算后予以调整。
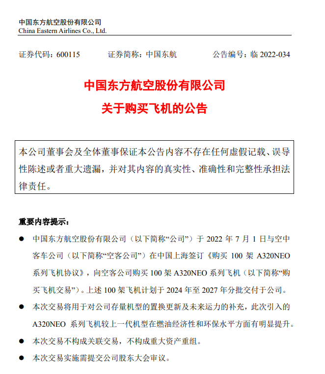
中国东航也宣布与空客公司在中国上海签订《购买100架A320NEO系列飞机协议》,向空客公司购买100架A320NEO系列飞机。上述100架飞机计划于2024年至2027年分批交付于公司。本次购买的100架A320NEO系列飞机的基本价格合计约为127.96亿美元。
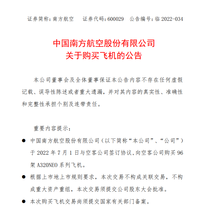
7月1日晚,南方航空发布公告称与空客公司签订协议,向空客公司购买96架A320NEO系列飞机,基本价格约为122.48亿美元。
三大航公告均显示,飞机购买合同交易金额是经合同签订双方以公平磋商厘定。实际交易中空客公司会给予航司较大优惠幅度,因此本次购买飞机的实际价格将低于上述基本价格。
据澎湃新闻,此次交易均为三大航有史以来数量最大和金额最高的单笔订单。
三家公司也均给出了各自的购机理由,在公告中,东方航空提到,基于对于民航业未来发展的信心,公司需提前对机队运力进行规划和储备。中国国航及南方航空均提到,本次飞机交易符合本公司“十四五”规划制定的机队发展策略,有助于增强本公司市场竞争力。
东方航空称,新冠肺炎疫情全球大流行给社会经济发展带来巨大冲击,并给全球航空业造成重创,但是“十四五”时期我国发展仍处于重要战略机遇期,随着我国人均收入增长以及中产阶级规模增加,中国航空市场仍将保持长期向好的趋势。
基于对于民航业未来发展的信心,东方航空认为,公司需提前对机队运力进行规划和储备,而在本次引进飞机交付期间,公司部分存量窄体飞机因机龄较大以及租赁到期等原因将陆续退出,因此公司本次购买的100架飞机将部分起到对存量机型的置换更新作用。
中国国航称,本次交易符合公司“十四五”规划发展和市场需求,有利于本公司及本公司控股子公司优化机队结构和长期运力补充。本次交易将扩大本集团机队的运载能力。新飞机引进将集中在2024年以后,部分为满足机队老旧飞机退出的更新需求,实际净增速度将维持在可控范围内。本集团预计本次交易可使得本集团运营成本更具市场竞争力,同时有利于为乘客提供安全和舒适的高水准服务。
南方航空称,董事会认为,本次飞机交易符合本公司“十四五”规划制定的机队发展策略,经公司综合评估,当前是飞机引进谈判的有利窗口期,公司利用当前时机有利于争取更佳购机条件,本次飞机交易有助于增强本公司市场竞争力;本次飞机交易的条款是公平合理的,符合本公司和全体股东的整体利益。
公开资料显示,A320NEO是空客A320系列飞机的改进机型,飞机客舱标准150座(两级客舱),最大180座。从产品性能角度来看,A320NEO系列集成了新一代发动机等新技术,可以减少20%的燃料消耗,大幅降低航空公司的成本。
图片来源:视觉中国
中国市场是空客及其美国竞争对手波音的一个关键市场,两家公司都在努力扩大在华业务。
自从Max停飞以来,空客在争夺客机订单和市场份额方面已经遥遥领先于波音,这家欧洲飞机制造商正在努力提高产量以满足激增的需求。
国内防疫措施不断调整
民航行业复苏在即
据新华社报道,民航局有关司局负责人介绍,受疫情影响,今年3月以来,民航航班量持续下降。5月以来,随着多轮民航纾困政策落地及国家疫情防控形势总体向好,民航生产运行逐步恢复。
而6月以来,随着复工复产,利好民航业的政策一一出台。
6月24日国务院联防联控机制再次重申九不准,要求各地严格落实疫情防控九不准要求,不准随意延长中高风险地区管控时间。
6月28日出台的第九版新冠防控方案缩短了对密接人员、入境隔离人员的隔离管控期时间,从“14天集中隔离医学观察+7天居家健康监测”调整为“7天集中隔离医学观察+3天居家健康监测”。对于出行的信心提振强。
6月29日,据工信部网站,即日起取消通信行程卡“星号”标记。消息发布半小时内,去哪儿平台国际机票瞬时搜索量翻倍,平台机票搜索量在30分钟内上升60%,酒店搜索量翻番,火车票搜索量上涨最多达到1.5倍;同程旅行机票搜索量较前日同一时段上涨180%,酒店搜索量较前日同一时段上涨220%。
据介绍,进入6月后,民航运输生产恢复速度加快,单日航班量由月初的6489班增加至最高10609班,单日旅客运输量由月初的44.5万人次增加至最高89.6万人次。
特别是6月24日至26日,全国民航单日航班量连续3日突破1万班,分别达到10609班、10083班、10198班;单日旅客运输量分别达89.6万人次、83万人次、85.1万人次。航空运输市场复苏态势明显,市场信心进一步提振。
上海证券报援引飞友科技创始人兼CEO郑洪峰表示:“随着各地疫情稳定,在2022年6月初,全国民航业在高考结束后呈现第一个小高峰。”
目前航空公司也在积极恢复航线,多家航空公司在加速恢复国际航班。此前,南方航空陆续恢复7条国际航线,国际航班将由原来的每周36班增加至每周48班,通航国家由原来的20个增加至27个;厦门航空将新增7月22日MF829 厦门—洛杉矶航班,7月23日MF830 洛杉矶—厦门航班;海南航空获得往返意大利的新增航班额度;四川航空成都双流—开罗航班将增至每周两班。
与此同时,航空货运也在恢复中。
据财联社,“长期来看,疫情的影响终将过去,未来我们终将见到民航业再度绽放,如有朝一日选择放开,民航需求有望迅猛恢复。”国信证券在6月29日的研报中这样表示。
News
南方精选