近日,新冠保险理赔难引起热议。
据红星新闻报道,新冠保险理赔难的情况屡屡发生。15日,红星资本局在黑猫投诉平台以“新冠保险”为关键字搜索,得到769条相关投诉信息,其中大部分都是因为新冠保险理赔失败引起的投诉案例。
值得一提的是,“新十条”发布后,多家保险公司对包含新冠确诊责任的保险产品采取了紧急下架的调整处理;在微博、微信、豆瓣、小红书等社交平台,“如何购买新冠保险”、“新冠保险理赔条件”等词条均引发热议。
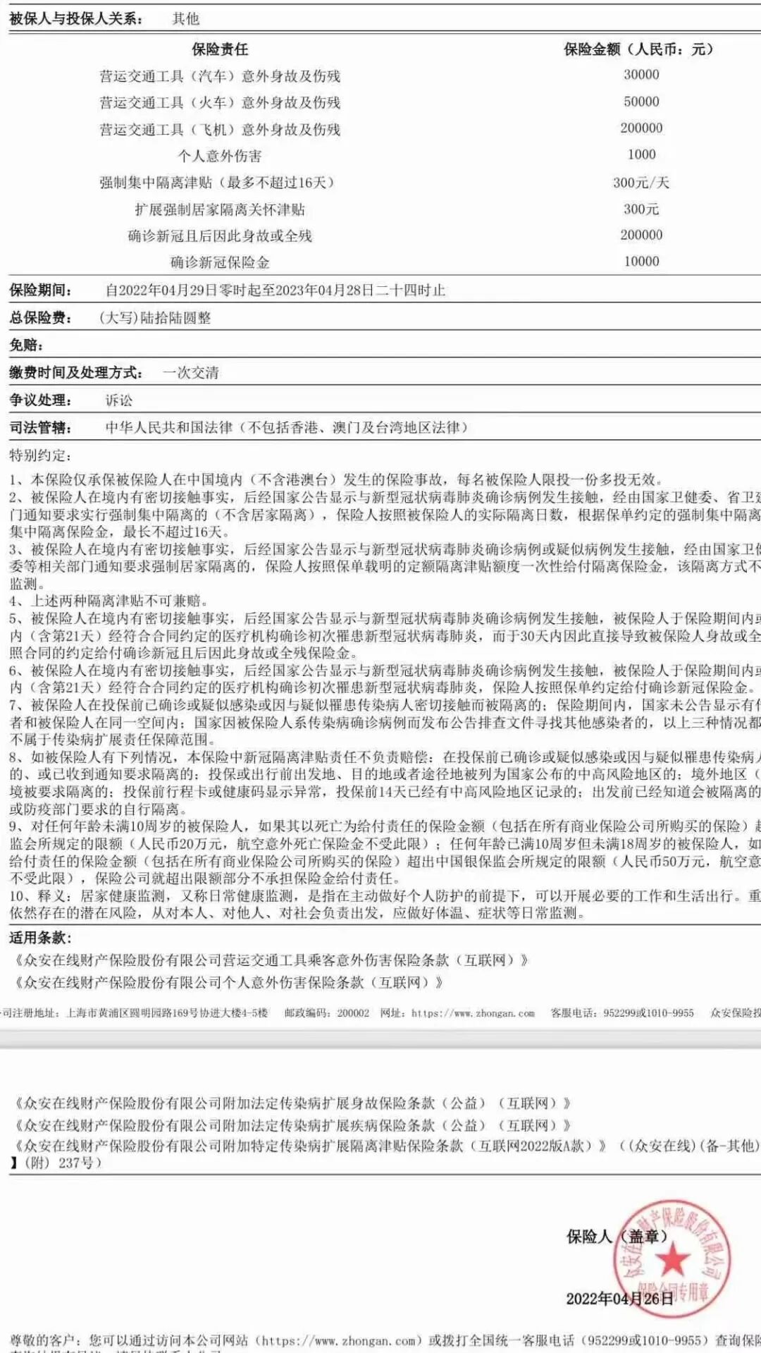
女子购买众安保险的新冠保险
感染后理赔遭拒
据红星新闻报道,12月15日,消费者王女士(化名)爆料称,自己购买了众安保险的一款新冠保险,在感染新冠后申请理赔时,却遭遇了拒赔的情形。消费者称,众安保险拒赔的理由是“没有感染到肺部”。
王女士告诉记者,自己是在今年4月26日购买了众安保险的“疫情隔离津贴险”,保险期限为2022年4月至2023年4月,保险费为66元。保单显示,保险责任中有“确诊新冠保险金”,保险金额为10000元。
图片来自受访者
12月12日,王女士感染了新冠,核酸检测呈阳性。可当她去找众安保险理赔时,保险专员却告知她,保险约定的责任前提是“确诊”,根据我国《新型冠状病毒肺炎诊疗方案》的诊断标准,核酸检测阳性,并不能直接定性为“确诊”,需要正式入院后结合临床表现、胸部CT以及血液检查进一步判断。
图片来自受访者
之后,王女士做了血检和CT,医生也开了诊断证明,写明“确诊新型冠状病毒感染轻型”。但众安保险的保险专员还是不予理赔,电话告知她要感染到肺部才行。“我没有感染到肺部,他们也一直没有理赔。”王女士说。
遭遇新冠保险理赔难的不止王女士。12月15日,记者进入了一个保险理赔分享群,群里有80多人,都遇到了众安保险新冠保险理赔难的情况。
15日晚间,记者致电众安保险,对方工作人员表示“疫情隔离津贴险”的理赔专员电话线路正排队,会在3个工作日内给予回复。在众安保险小程序内已搜索不到疫情相关保险。
“阳”后保险公司拒赔
中国人寿紧急回应
12月15日,有微博网友爆料称自己买了中国人寿新冠保险,但“阳性”后却遭到保险公司拒不赔付。事情曝光后,很快引起了网友热议,甚至一度登上微博热搜第一。
12月15号,有网友视频分享了他的一段遭遇。该网友称他买保险比较早了,在2020年新冠一开始暴发的时候,他就买了。现在他已经阳了,对方说奥密克戎不属于新冠,现在也定义为流感了,因此保险公司不予理赔,该网友认为这种说法是强词夺理。
网上陆续有很多网友曝光了购买了其他种类的新冠保险后,也同样遭遇理赔难的问题。很多网友被告知需要提供阳性诊断证明,有的费尽心思获得相关材料后,还是被告知资料不全,甚至出现理赔员不接听电话的现象。
16日早间,据《中国银行保险报》报道,中国人寿保险股份有限公司(以下简称“中国人寿寿险公司”)回应,该公司第一时间针对此事展开了调查核实。该客户在中国人寿寿险公司投保了重大疾病保险和医疗保险等多个产品,其中部分产品扩展了新冠责任。
中国人寿寿险公司表示,已联系到客户家属,并进一步加强与客户的沟通,后续将根据客户提交的相关资料,按照合同约定快速启动相应的理赔程序和服务。
中国人寿寿险公司介绍,自2020年新冠肺炎疫情暴发以来,公司积极响应国家号召,履行央企责任,已陆续对50余款保险产品扩展了新冠肺炎重型、危重型的保险责任。
购买了上述保险产品的新老客户,无需再行支出额外成本,在扩展责任有效期内经医院确诊初次发生新冠肺炎,且临床分型为重型或危重型,该公司就可按被保险人确诊当时合同基本保险金额(或保险金额)的25%给付新冠肺炎保险金,每份保单针对扩展责任给付以一次为限且最高为人民币100万元,原保险合同的保险责任不变。
该公司表示,如果被保险人首次确诊感染奥密克戎,且临床分型为重型、危重型病症,属于上述保险产品扩展责任范围。
律师:保存“阳性”证据
康复后仍可起诉索赔
据现代快报报道,“新冠险”理赔难现象不是少数。记者在新浪旗下消费者服务平台“黑猫投诉”中搜索“新冠险”,发现相关投诉有1900多条,其中有不少投诉者上传了电子保单作为证据。中国银保监会消费者权益保护局发布的数据显示,2022年第二季度,涉及新冠疫情隔离相关保险等财产险其他保险纠纷投诉2434 件,占比24.22%。
江苏钟山明镜律师事务所律师吕金艳称,当遇到保险公司拒赔时,要先了解清楚对方拒赔的理由,依据保险合同条款进行协商。若问题无法协商解决,投保人可以投诉至银保监会,或者到法院起诉。
吕金艳表示,若保险公司称,合同中具有“阳性”要医院开相关证明,没有就不理赔这种免责条款,那就要看他们在订立合同时,是否对投保人尽到了提示和明确说明义务,否则,此类格式合同中的免责条款是不产生效力的。保险公司需要在诉讼过程中证明这一点,若证据不足以说明,就应当按照合同约定理赔。“投保人在遇到拒赔‘新冠险’时,要注意收集、保存证据,如电子保单、核酸证明、抗原试剂等。即便是康复了,仍然可以带着这些证据去起诉理赔。”
12月15日,记者从南京多家区级法院了解到,目前,他们暂未收到与“新冠险”相关的立案申请。
多家公司紧急下架新冠保险产品
2020年,随着新冠疫情的暴发,市面上涌出不少新冠确诊保险金、新冠住院津贴、隔离津贴等产品,成为保险业的头号“网红”。但是,赔付难的问题也日渐突出。
近期,随着疫情防控政策优化,人们生活逐渐回归便利,新冠病毒新变异株奥密克戎的感染风险升高。不少保险公司也紧急下架多款与新冠疫情相关的产品。
截至12月13日,各大中介平台所售“防疫”医疗险已仅剩“疫安心·防疫保(含新冠)”一款。该产品在支付宝“蚂蚁保”平台上销售,由人保健康承保,保费为2.61元/月,保障内容包括新冠重症/危重症住院津贴10万元和传染病(含新冠)住院(含方舱)津贴100元/天。
“水滴保”小程序中,由永安财险承保,保障内容包括最高30万元新冠身故/伤残保障、最高1万元新冠确诊保险金以及200元/天新冠集中隔离津贴的“水滴新冠防疫险”已处于售空状态;美团平台上,由大地保险承保的新冠抗疫保也已下架。此前,华泰财险曾推出新冠疫情保障险,保障内容包括新冠病毒肺炎身故/伤残保障、确诊津贴、隔离津贴、预防接种意外身故/伤残责任等,目前,该产品同样作下架处理。
一位中介机构代理人对记者表示,公司平台曾售新冠病毒传染病相关保险产品已全面下架,经查询,当前市场中仅剩人保健康承保的“疫安心·防疫保(含新冠)”一款产品仍在“蚂蚁保”平台销售。
“这款产品无症状、轻症都是不赔付的,同时有十五天等待期。”上述代理人表示,“产品重点是重症,遇到问题需要住院,它可以提供充足的治疗费。”
记者注意到,除“防疫”医疗险外,不少拓展新冠保障责任的重疾险、意外险及寿险产品也已停售。如昨日市场中仅剩的一款保障范围涵盖新冠肺炎、新冠疫苗导致的身故、伤残的“中国人保大护甲3号成人意外险”,也于13日显示“迭代中”,已关停购买通道。
中央财经大学保险学院教授周渭兵指出,此次产品的下架与防疫政策的调整有关。“解封了,不需要隔离,所以原来的隔离津贴、确诊津贴等险种部分失去了意义;而由于疫苗的成熟和非强制性的接种,疫苗接种异常保障的需求也会减少。但保障新冠病毒导致的重症、危重症和死亡导致的风险依然具有保险的意义。”
保障内容向重症、危重症及身故转移
对外经济贸易大学保险学院系主任何小伟指出,市场中,新冠病毒传染病相关责任险种的发展与疫情可能对消费者身体造成的影响紧密相关。
周渭兵表示,从整个新冠病毒产生、传染和防疫、治疗的过程和影响的人群看,涉及新冠的保险在老年人群和从事特定工种的特殊群体中会有持续的需求,近期需求较大但过了高峰期后会逐渐减少。
“保险能够发挥作用的领域一定是小概率事件。当比例过高,确诊就不可能作为事件进行赔付。保险公司在以往疾病相关保险的测算、定价上都有稳定的统计数据支持,新冠亦然。”何小伟表示,“需要注意的是,病毒的变化本身就是一个变数,保险公司在产品的设计、定价时更应审慎推进。”
12月9日,北京银保监局印发《关于加强金融支持复工复产相关工作的通知》,要求保险公司加快设计开发价格普惠、适宜人群广泛的新冠病毒传染病相关责任险种,保障新冠病毒导致的重症、危重症和死亡风险。同时,提升“北京普惠健康保”参保人的保障水平,支持保险机构在不提升费率的情况下扩展产品保险责任,提高对新冠病毒导致的重症、危重症和死亡风险的保障能力。
“北京银保监局的态度是科学、准确的——未来保险能发挥作用的方向主要集中在重症、危重症及身故三类。”何小伟表示,“‘北京普惠健康保’要做到提供高质量保障,就必须考虑产品可能面临的风险。如果将隔离、无症状等情况加入保障范围,势必面临大量的赔付支出,企业经营压力增加,产品将面临可持续风险。”何小伟称。
周渭兵则指出,对于传染病防疫险,要考虑的因素包括参保人群、参保人数、疾病的发病率、医疗费用以及人体的伤害程度五项。“未来,随着人们对新冠病毒认识深入,参保人群和参保愿望有可能大幅度减少,这时必须提高费率,即提高进入门槛,才能确保保险产品不出现亏损。”
同时,亦有业内人士表示,此轮新冠病毒传染病相关保险的下架调整也是产品设计、开发及销售持续规范化的体现。记者注意到,此前,在微博、微信、豆瓣、小红书等社交平台均有大量因新冠病毒传染病相关保险理赔而产生的纠纷。
如部分保险产品宣传语较为模糊。此前,有新冠病毒传染病相关保险产品宣传页面表示“隔离即赔付”,但实际条款中则强调区分居家隔离、集中隔离、强制集中隔离等概念,消费者理赔时发现不满足要求;有产品宣传页面表示“确诊即赔付”,但实际理赔中要求上交材料复杂、且脱离实际,除核酸检测结果外还需出具医师报告、肺部ct等集中隔离时难以提供的证明材料。
“一方面,部分机构有博眼球、炒噱头的倾向。”何小伟指出,“部分机构通过模糊语义打‘擦边球’,吸引消费者投保。实际上此类产品定价不科学,若依照宣传语赔付,势必产生亏损,无法持续发展;若按照具体条款和保险公司的释义执行,则产品对消费者实际提供的保障作用不大。”
“另一方面,消费者也应当主动提升认知。”何小伟表示,“日常语境和专业语境可能存在区别,购买保险产品时消费者可以主动对比、阅读条款,避免此类情况发生,增加理赔难度。”
此外,何小伟表示,监管层在审核保险机构提供的产品备案时,也应当强化对相关标语的关注,避免保险机构与消费者间因认知差异产生理赔纠纷。“目前,大部分机构态度仍是谨慎、保守、合规的。信息差有时候是被误导产生的,这时更大的责任在产品提供方,保险公司在这一过程中更应爱惜羽毛,避免引发舆情。近年来,监管层在人身险方面对误导销售、消费者权益的保护持续强化,这样的倡导也有利于消除误导,引导行业高质量、可持续发展。”
来源丨21世纪经济报道(郑嘉意)、红星新闻、南方都市报、现代块报
更多疫情防护科普,请戳下图↓↓
本期编辑 黎雨桐