隔离必需品清单
居家/酒店/儿童
//
防疫不在一朝一夕
做好健康防护的同时
隔离必需品的充分准备也很重要
以下总结,朋友们按需保存
三份清单,供你查缺补漏
/
1
/
戳图文下单囤货
👇
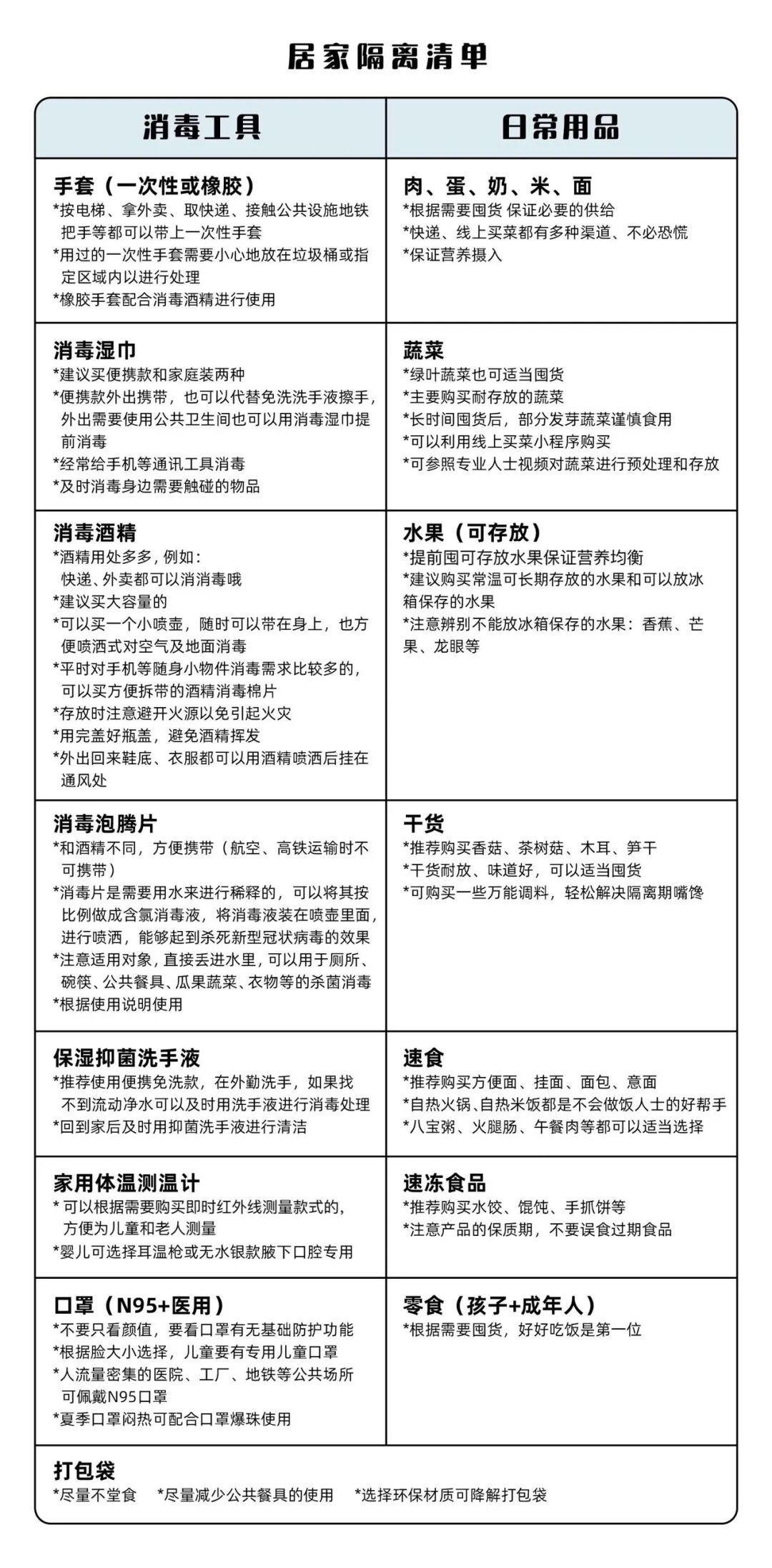
居家隔离 注意事项
1、减少不必要的外出聚集,提前线上预订食材。
2、加强个人防护,限制活动区域。
3、拿快递和外卖时戴好口罩、手套等,尽量选择无接触配送,物品带回家后及时用酒精消毒清洁。
4、积极配合疫情防控,出门戴口罩、进门勤洗手。
5、出现情况及时就医,就医途中避免乘坐公共交通工具,佩戴N95口罩。
/
2
/
酒店隔离 注意事项
1、统一按照规定办理入住,配合防疫人员做好流行病学调查工作,如实申报活动轨迹,了解集中隔离医学观察的目的,熟悉隔离要求和注意事项,及时保存工作人员的联系方式,并且加入酒店相关信息交流群。
2、进入房间及时关门,开窗通风。
3、擦净行李物品外表面残留的消毒剂、更换干净衣物鞋子。把外穿鞋,行李箱和待清洁物品放置在远离床和用餐区域。
4、及时检查房间内电话、电视、网络连接等设施设备是否正常,以及房间内是否备足足量垃圾袋。
5、使用消毒湿巾或用消毒液蘸湿毛巾,擦拭房间内各类电器开关按键、遥控器、电话机表面、门窗把手、床头柜、便器和水龙头开关等,30分钟后再用清水擦净。
6、隔离期间,配合工作人员进行核酸检测采样、体温和其他症状监测。如有发热、咳嗽、咽痛、嗅觉味觉减退、腹痛、头痛、呕吐等症状,要及时报告工作人员。
/
3
/
儿童隔离 注意事项
1、根据孩子的年龄,用孩子理解的方式(绘本、视频等)向孩子解释新冠疫情,做好防护。
2、及时关注孩子情绪,进行安抚和引导配合防疫工作。
3、家长尽可能安排好孩子的学习生活作息,进行适当的室内运动。
4、适当与同学朋友进行线上交流。
5、家长的情绪会影响孩子,家长要保持好心态,平衡好工作和教育。
一起加油!隔离不emo!
心理咨询热线电话:
北京市心理援助热线:8008101117/010-82951332
北京市卫生计生热线:12320
北京安定医院心理援助热线:010-58303286
市总工会职工心理援助热线:4000151123/4000251123
北京师范大学心理援助热线:4001888976
北京疫情报备可拨打:
北京市民服务热线:12345
北京市疾控中心联系电话:010-64212461
做好客观物资条件准备的同时,心里健康也不容忽视,特殊时期照顾好自己和家人。如果真的被隔离,也不要害怕,保持好心态,做好必要防护,好好生活。希望疫情早日过去,希望大家都健康平安。
*
目前北京生活必需品货源供应充足
请大家无需过度紧张大量囤货
按家庭实际需求合理采购即可
-
如您所处地区遇到短时间供应不足
可以拨打市民热线12345反馈求助
作者丨饿黑 设计丨包包
*文中图片及文字为小分队原创
请勿盗用
商务合作请联系微信:xfdznb