重要提示:《证券期货投资者适当性管理办法》于2017年7月1日起正式实施,通过本微信订阅号发布的观点和信息仅供海通证券的专业投资者参考,完整的投资观点应以海通证券研究所发布的完整报告为准。若您并非海通证券客户中的专业投资者,为控制投资风险,请取消订阅、接收或使用本订阅号中的任何信息。本订阅号难以设置访问权限,若给您造成不便,敬请谅解。我司不会因为关注、收到或阅读本订阅号推送内容而视相关人员为客户;市场有风险,投资需谨慎。
(海通固收 姜珮珊、孙丽萍)
概要
债市走向熊平,股债轮动加剧。8月以来,由于超储率偏低、缴税缴款因素导致资金面偏紧,资金利率中枢继续抬升,经济复苏持续、社融稳中略升,债市熊平行情。9月9日10-1Y国债期限利差收窄至48BP、创近一年新低。随着理财产品净值型转型,资金轮动效应强化此轮债市调整。我国疫情拐点和复工拐点远早于欧美,叠加货币政策边际有所收紧,本轮债市我国调整幅度远高于海外。
经济延续复苏,社融拐点未现。二季度以来的经济改善主要靠地产和基建拉动。(1)受益于地方债重新加速发行,后续基建投资增速回升仍有支撑;销售支撑下,融资收紧对地产投资影响较小,房贷利率下行、城镇化率不高及货币超发下下半年地产投资增速依然趋升;虽前期需求疲弱、盈利低迷,但库存从被动去到主动补,制造业投资增速有望持续改善。(2)消费持续低于预期。主因疫情降低居民收入和消费意愿、失业率依然位于高位,以及居民杠杆率高企。8月社零同比增速由负转正,预计后续持续回升,但Q4增速难回疫情前7.5%以上的水平。(3)出口缓慢修复,随着海外生产生活的持续恢复,年内外需有望延续修复态势。(4)预计下半年社融增速将继续回升、支撑经济复苏持续到明年上半年,三季度经济增速有望回升至4.8%左右水平,全年GDP增速或为2.0%左右。
再通胀或重启,通胀预期重燃。短期来看,洪灾或扰动三季度CPI走势,当前消费恢复依然偏慢、CPI翘尾在下半年将快速下行,预计PPI和非食品CPI同比分别在5月和7月见底后缓慢回升,下半年或将处于通缩和通胀的转换期,明年上半年通胀压力逐渐显现。长期来看,全球长期通胀风险升温,主因是本轮金融监管放松、逆全球化加速、油价见底回升,以及本轮全球央行前所未有的宽松力度。
货币回归中性,防风险常态化。预计下半年我国经济将继续复苏,再加上地产融资分档调控、上半年宏观杠杆率明显回升、就业依然承压,四季度货币政策难以放松。总体来看货币政策将维持中性,但也不至于紧缩加息,预计四季度资金面维持紧平衡,DR007中枢为2.2%。后续结构性存款将继续压降,因此存单发行需求仍高,预计其量价抬升趋势或延续;此外,流动性分层现象加剧,R与DR的利差有走扩风险。
供给压力缓解,需求分化加剧。我们预计全年利率债净融资额10.5万亿,其中,四季度利率债净融资额2万亿,显著低于2、3季度的供给量,供给压力将有所缓解。需求侧来看,政府债压力主要由银行承接,我们预计四季度信贷增速放缓,结构性存款压缩使得银行扩表速度趋降,预计9-10月银行债券投资增速先趋升而后放缓,年底供需格局才能弱改善;在中美利差高位、人民币汇率长期有支撑、我国资本开放力度加大背景下,境外机构大笔加仓,加上摊余定开债基大量成立有利于消化部分供给压力。
债市行稳致远,耐心等待拐点。债市股债性价比提升至历史中枢位置;表内比价有所提升但依然略偏低;且我国国债利率未达到低档或零利率要求。我们预计本轮社融-M2增速差顶点将出现在今年3季度,按照过去两轮熊市领先7-8月的规律,则债熊结束要等到明年上半年;截至9月10日,隐含税率稳定在15%(熊转牛信号21%+)左右,十年国债收益率3.13%(距离02年以来均值有40BP的距离),当前债市离熊尾信号还有较大差距。
总结:我们预计名义GDP增速持续回升至明年一季度,此外,债市拐点远未到来,熊尾信号仍需耐心等待,我们预计今年四季度债熊仍将延续,依然建议缩短久期、以票息策略为主。
------------------------------------
1. 债市走向熊平,股债轮动加剧
1.1 债市从牛陡走向熊平
1月至4月,受新冠疫情影响,国内外宽松不断,债券大牛市开启。4月末~7月上旬债市持续下跌。4月末海内外复工预期抬升风险偏好,央行持续暂停投放抬升资金中枢,5月供给冲击到来,7月上旬资金面继续收紧,股市大涨带来股债跷跷板效应。7月下旬股市大涨告一段落,资金面紧平衡,债市步入震荡。
8月以来,由于超储率偏低、缴税缴款因素导致资金面偏紧,资金利率中枢继续抬升,经济复苏持续、社融稳中略升,债市熊平行情。10-1Y国债期限利差在5月中旬最大走扩至147BP,创2015年8月以来最大值。4月30日以来牛陡切换至熊平,9月9日期限利差收窄至48BP、创近一年新低。
1.2 理财净值化加剧股债跷跷板效应
随着理财产品净值型转型,股债之间的资金流动有所增强,资金轮动效应强化此轮债市调整。净值型理财产品每个季度甚至每月都有开放日,申购和赎回相对灵活,净值型产品余额占比已由资管新规前的15%大幅提高到一季度的51.4%。
股市上涨导致货基、债基和理财被赎回,固收类产品赎回又加剧了债券资产抛售,导致流动性较好的债券价格快速下跌,这反过来又推动理财净值下跌,加速理财产品赎回。
1.3 本轮债市调整幅度远高于海外
2季度以来,中国10年期国债利率大幅上行58BP,而同期日本、美国十年国债利率仅上行8BP、5BP,英国和德国利率下行9BP和1BP。美日欧1年期国债利率变动幅度仅仅在6BP以内,而我国短端利率大幅上行146BP。这源于我国货币政策边际有所收紧,背后原因是我国疫情拐点和复工拐点远早于欧美。后续债市走势还是要看基本面与货币政策的边际变化。
2. 经济延续复苏,社融拐点未现
2.1 地方债发力基建
二季度以来的经济改善主要靠地产和基建拉动。受益于地方债放量并大幅投向基建(占比在70%以上),我们预判2020年基建投资增速(旧口径)或明显回升。6-7月地方债发行放缓导致7-8月基建投资增速放缓,但8月以来地方债重新加速发行,预计9-12月基建投资增速将重新回升。
地产融资收紧影响或弱于19年。占房地产资金来源比重接近50%左右的定金预收款+个人按揭贷款增速回升。今年地产融资收紧政策可能是分档调控,但短期全面铺开难度较大,或以试点先行,加上结构上的优化会部分抵消收紧带来的影响,销售支撑地产资金来源,预计行业整体承压或不大。
较16年对房企公司债发行和理财、同业、资管资金流入房地产领域收严政策、17年私募资管资金流向地产监管收严和针对虚假违规股债融资的监管政策、19年信托和贷款收严政策,今年或更为温和良性,预计行业整体影响或弱于17年和19年。
下半年地产投资增速依然趋升。短期来看,建筑工程继续回升态势以及土地成交价款的滞后效应有助于短期地产投资增速保持向上趋势,房贷利率有望跟随贷款利率下行也将支撑商品房销售额继续回升。
中长期看,城镇化率不高及货币超发使房地产继续受益,商品房销售额增速仍有上行基础。整体来看,下半年地产投资增速依然趋升。
2.2 制造业投资回升,库存从被动去到主动补
1-8月制造业投资增速负增长,受前期需求疲弱、盈利低迷拖累,但8月单月增速大幅回升。本轮库存周期的起点在19年年中,但新冠疫情短期中断了库存周期的回升。目前企业收入回升、库存回落,制造业PMI的原材料库存和产成品库存双双下滑,都指向目前正在被动去库存。考虑到库销比依然位于历年同期高位,意味着去库存仍将延续一段时间。但需求(营业收入增速)、价格(PPI增速)等库存领先指标纷纷见底回升,这意味着在经历一段时间的被动去库存后,补库存有望启动,制造业投资增速有望持续改善。综合而言,在基建和地产投资的带动下,我们预计下半年投资增速稳步回升。
2.3 消费增速由负转正
二季度消费恢复持续弱于生产,主因疫情降低居民收入和消费意愿、失业率依然位于高位,以及居民杠杆率高企。央行《区域金融运行报告(2019)》指出“居民杠杆率水平每上升1个百分点,社会零售品消费总额增速会下降0.3个百分点左右”,6月份居民杠杆率高达59.7%,相较于19年末上升4个百分点,对消费影响较大。8月社零同比增速由负转正,预计而后持续回升,但Q4增速较难回到疫情前7.5%以上的水平。
2.4 全球经济复苏,出口缓慢修复
从死亡率的角度来观察,新冠病毒的影响正在逐渐减弱。5月以来,各国人口流动性出现了明显改善,各国制造业和服务业PMI开始重新扩张,中韩德出口增速明显回升。7月以来美国的就业和消费持续改善,预示着3季度美国经济有望明显复苏。我们预计随着海外生产生活的持续恢复,年内外需有望延续修复态势。
2.5 货币和社融增速回升的趋势并没有结束
首先,9-12月的政府融资有望继续明显增加。虽然今年前7个月的社融同比大幅多增了6.6万亿,但其中来自于政府债券的贡献仅1.2万亿,7月份的社融和货币增速低于预期,一个重要原因就是政府债券的拖累。8月份政府债券净融资1.38万亿,同比多增0.9万亿。按照全年政府债券发行8.5万亿的计划,未来4个月剩余的政府债券发行额度为2.8万亿,比去年同期多增1.5万亿,政府融资的发力将推动社融增速继续回升。
其次, 6月末的房贷平均利率从去年末的5.62%降至5.42%,居民房贷利率的下降有助于居民中长期贷款增速的止跌回升,居民中长期贷款增速从去年末的1.2%回升至1.5%。
最后,企业中长期贷款增速与库存周期高度相关,本轮库存周期的起点在19年年中,虽然新冠疫情短期中断了库存周期的回升,但疫情得到控制之后,库存周期有望恢复,从而支撑企业中长期贷款的回升。总体来看,房贷利率与库存周期支撑中长期贷款回升。
随着政府债券发行的加速,以及私人部门融资需求的回升,并依据易纲行长“全年人民币贷款新增近20万亿元,社会融资规模增量将超过30万亿元”的表述,我们测算四季度社融增速趋升,明年趋于回落。
货币支撑下半年经济复苏。历史经验来看,社融增速领先经济增速1~2个季度,下半年预计社融增速将继续回升,因此有望支撑经济复苏持续到明年上半年。我们预计三季度经济增速有望回升至4.8%左右水平,预计全年GDP增速为2.0%左右。
3. 再通胀或重启,通胀预期重燃
3.1 下半年或将处于通缩和通胀的转换期
洪灾或扰动三季度CPI走势,但短期CPI反弹主要是洪灾对食品供给侧的影响,当前消费恢复依然偏慢、CPI翘尾在下半年将快速下行,CPI短期回升对货币政策、债市影响较为有限。
更需要关注工业价格的持续回升,我们预计PPI和非食品CPI同比分别在5月和7月见底,之后缓慢回升。下半年或将处于通缩和通胀的转换期,明年上半年通胀压力逐渐显现。
3.2 为何通胀压力将逐渐显现
首先,次贷危机以来的货币超发未引起通胀的四大原因包括:(1)人口老龄化、贫富差距扩大等原因导致有效需求不足。(2)货币宽松下信贷流向僵尸企业,资源错配加剧,供给过剩加剧通缩。(3)全球化使得可贸易品价格走低。(4)金融危机+金融监管加强,货币乘数大幅下滑。
但新冠疫情以来,有两个原因正在发生变化。一是金融监管放松(美联储暂时性放松了部分金融监管政策,欧央行也临时放松了对银行资本金及流动性比率等方面的监管要求)。二是逆全球化风声再起,产业链的重构将推升成本。
此外,长期通胀风险升温。主要央行启动了大规模的量化宽松、幅度远超金融危机时期,同时配合财政大幅举债,即财政赤字货币化。根据IMF的预测,今年发达经济体的整体财政赤字率将从19年的3%升至10.7%,超过上一轮金融危机时期09年最高的8.9%,创下近30年的新高。
总结而言,由于本轮金融监管放松、逆全球化加速、油价见底回升,再加上本轮全球央行前所未有的宽松力度,全球长期通胀风险升温,需关注明年商品价格上涨的风险。
4. 货币回归中性,防风险常态化
4.1 政策重心变化:宽货币—宽信用—防风险
2-4月为应对冲疫情影响,财政积极有为,货币灵活适度,央行宽松政策不断。5-6月政策的结构性和精准直达性开始被更多强调,以及央行新创设两个直达实体经济的货币政策工具,通过SPV向银行提供资金用于普惠小微企业信用贷款和延期贷款,相当于绕开宽货币直接宽信用。自此,宽货币逐渐转向宽信用。
8月以来,货币维持中性,风险防范常态化。8月17日国常会会议要求深化市场报价利率改革,引导贷款利率继续下行;人民银行货币政策司司长孙国峰表示,促进市场利率围绕作为中枢的央行政策利率波动。以上均表明货币政策回归中性,后续总量政策或继续缺席,而风险防范常态化。
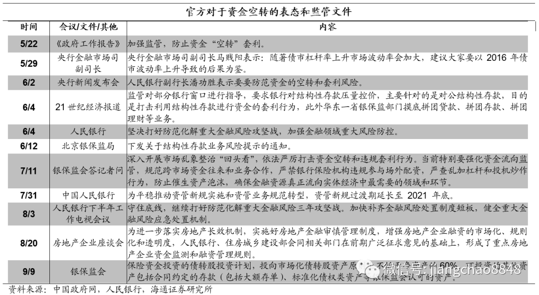
此外,打击资金空转,防风险常态化。随着基本面改善和“金融风险苗头隐现”,央行引导货币利率回归政策利率区间。4月中旬至5月连续37个交易日暂停逆回购操作,创2015年下半年以来最长暂停操作天数。为了防止信贷盲目扩张引发后遗症,央行提前考虑相关工具的适时退出,多次提示资金空转的风险,银保监会打击结构性存款过快扩张。7月以来监管文件发布进度明显加快,关注后续金融监管是否边际收紧。
4.2 四季度:货币回归中性,但不至于收紧
央行2季度货政报告定调货币政策更加灵活适度,精准导向,完善跨周期设计和调节,保持货币供应量和社会融资规模合理增长,转入常态化风险防控和风险处置。预计下半年我国经济将继续复苏,再加上地产融资分档调控、上半年宏观杠杆率明显回升,四季度货币政策难以放松。
另一方面,疫情对服务业和消费的影响明显大于工业,且目前仍未消退,这导致就业依然承压。因而我们预计,在就业尚未出现明显改善的背景下,货币政策也不会立刻收紧。
投放14天资金,央行并非锁短放长。央行在8月21日开始投放14天资金,我们认为这次操作与今年6月18日~23日是同样的操作,主要为了提供跨月/季资金,以及为政府债券发行提供良好的流动性环境。
从操作目的来看,16年锁短放长是为了去杠杆、避免过度期限错配、化解季节性因素对流动性供求的扰动。今年8月份,央行14天投放操作并非锁短放长去杠杆,对比16年7月杠杆率,目前债市杠杆率、同业扩张速度远不及当时。
超储率低位,DR007围绕政策利率震荡。8月央行公开市场净投放6500亿元,规模创年内新高,主要原因在于超储率偏低、缴税缴款因素导致资金面偏紧。我们测算的7月超储率降至1%、创18年3月以来新低。
总体来看货币政策将维持中性,但也不至于紧缩加息,这意味着央行7天逆回购利率稳定在2.2%,四季度资金面维持紧平衡,DR007中枢为2.2%。
4.3 存单发行需求仍高,流动性分层或加剧
结构性存款压降+货基规模收缩+货币边际收紧=7月以来存单放量价升。按照9月末压降至年初规模、年底压降至年初规模2/3来测算,8-9月全国性大行和中小行需要月均压降结构性存款1400亿元,压力短期有所缓和,但四季度每月需要分别压降3800亿元和6900亿元,压力依然较大,预计存单量价抬升趋势可能还要维持,存单利率击穿MLF利率后,将围绕MLF波动。
存单替换结构性存款的行为会恶化部分中小行的流动性指标,叠加超储率低位,流动性分层现象加剧,R与DR的利差可能有走扩风险。
5. 供给压力缓解,需求分化加剧
5.1 预计全年利率债净融资额10.5万亿
今年新增财政赤字1万亿,新增地方专项债1.6万亿,新增抗疫特别国债1万亿。我们预计2020年利率债净融资额10.5万亿,不含特别国债的净融资额有9.5万亿,均创历史新高。
1)国债(不含特别国债)净融资额2.64万亿、相对于19年增加8800多亿。其中记账式国债2.64万亿。
2)地方债中新增一般债9800亿、新增专项债3.75万亿。假设再融资债占到期比例提升到100%,则地方债净发行量4.73万亿。
3)政金债按照季节性规律推算,全年政金债净增量2.1万亿。
四季度供给压力缓解。预计四季度利率净融资额2万亿,显著低于2、3季度的供给量,但相比去年同期大增近1万亿。
若仅考虑记账式国债和地方债的月度净增量,9月净发行量或超9200亿元、规模仅次于5月和8月,此后逐月下降,四季度平均每月净发行量近5800亿、规模略高于1季度。
5.2 银行承接政府债压力,年底供需格局弱改善
5月以来银行债券投资增速止跌回升。从配置偏好来看,银行5-8月新增债券投资中40%是地方债、29%是国债、18%是政金债、7%是信用债、1%是存单。分银行来看,6-7月大行债券投资增速跟随资产增速回落,中小行债券投资增速跟随资产增速继续回升。
我们预计四季度信贷增速放缓,结构性存款压缩影响部分中小行扩表,因此银行资产增速趋降。另一方面9-10月债券供给依然偏高,预计9-10月银行债券投资增速趋升而后放缓,年底供需格局才能弱改善。
5.3 境外机构大笔加仓,关注纳入指数情况
境外机构分别是今年国债、政金债的第2和第3大增持方,1-8月买入了国债和政金债增量的14%和18%。中美利差和汇兑成本是影响外资配债力量的重要因素,在中美利差高位、人民币汇率长期有支撑、我国资本开放力度加大的背景下,境外机构在我国债市持仓占比趋升。
三大国际债券指数中有两个已将中国债市纳入,关注9月下旬富时罗素WGBI是否纳入我国政府债券。成功纳入,或将带来约1000-2000亿美元外资流入;如果未能纳入,2020年底彭博巴克莱BBGA和摩根大通GBI-EM GD纳入完毕对外资配债的影响大约在11%左右。
5.4 摊余定开债基发行放缓
摊余成本法债基的优势在于估值采取摊余成本法(前提是封闭期在半年以上),一般采取持有到期高等级债券的策略(往往是政金债),通过杠杆来增厚业绩。去年年底大量摊余成本法债基建仓带动3~5年政金债利率大幅下行。
7-8月摊余定开债基成立份额约3004亿份,3年及以上产品成立规模约2939亿份,规模远超去年年底。截至9月11日,9月摊余定开债基成立份额约130亿份,规模开始下滑。
6. 债市行稳致远,耐心等待拐点
6.1 我国国债利率高吗?
股债比价角度,相对于A股,债市性价比提升至历史中枢位置。国债收益率与A股股息率大多呈反向变动。截至9月10日,上证50/沪深300股息率与十年国债利差分别为-15BP和-89BP,分别位于05年以来的72%和64%分位;创业板E/P与十年国债利差为-1.5BP,位于2010年以来的44%分位。
表内比价角度,6月一般贷款利率下行22bp至5.26%,扣除税收和资本占用后的利率为2.18%,二季度十年期国债均值与贷款利率的利差仅50BP,创2010年以来历史新低。假设贷款利率持平,则9月以来十年国债与贷款利率的利差已经回升至19年上半年水平,处于2010年以来1/4分位数水平,距离历史中位数水平还有27BP的距离。可见,相对于贷款,债市性价比有所提升但依然略偏低。
国际比较角度,三季度中美十年期国债利差创历史新高,我们可将全球各经济体十年期国债收益率大致分为负利率和高中低四档。负利率和低档利率(0-1%)国家集中在欧洲,以发达国家/地区为主。中国十年国债利率排名第41/53,属于中档水平。
短期内较难降至低档。我国十年国债符合当前所处的经济发展阶段、人口结构特征以及利率市场化改革阶段,货币利率、通胀水平、外资占比角度看也未达到低档利率要求。但我国人口拐点已现,老龄化的长期趋势不变,而利率市场化进程也将推动利率下行。
6.2 我国债市的周期性特征
我国债市跟随经济波动呈现明显的周期性特征。虽然我国长期利率中枢趋降,但并不意味着利率持续下行,中期也是跟随经济周期波动。我国经济周期主要仍靠货币和融资驱动,通过地产周期导致经济的周期性波动,进而导致了利率的波动。国债利率和发电量、PPI增速在大周期是一致的,央行的利率政策也以经济周期为基础。
随着新一轮加杠杆周期的启动,社融增速趋于回升,经济进入新一轮复苏周期,利率也进入了上行周期。在经济周期回落之前,本轮债券熊市仍将延续。
6.3 等待拐点
6.3.1 社融-M2增速差趋势性回落
社会融资规模与广义货币供应量M2,分别反映了金融机构资产负债表的资产方和负债方,两者相互补充、相互印证,是一个硬币的两个面。社会融资规模是实体经济的负债,反映了金融体系对实体经济的资金支持;M2是金融体系对实体经济提供的流动性和购买力,反映了社会的总需求。社融和M2存在差异,主要是由于统计角度、统计范围、创造的渠道的不一致。
社融-M2的差异是部分融资渠道虽创造货币,但未纳入到社融口径,或是虽纳入社融口径但并未创造货币。社融-M2总量差异可能是因为:
1)实体从非银机构融资的变动。社融是金融体系对实体经济的资金支持,M2虽包含非银机构的存款,但社融-M2总量差异在一定程度上反映了实体经济从非银机构进行融资的变动。
2)银行配置政府债券或企业债券的变动。非银和实体购买政府债券增加社融但减少M2,银行配置政府债券会计入社融,随着后续财政支出也会计入M2,但短期内因时间差会产生差异;银行持有的企业债券会计入M2,而银行、非银、实体持有企业债均会计入社融,企业债投资者结构的变化会促使社融-M2总量产生差异。
3)部分表外融资的变动(如信托融资、未贴现银行承兑汇票等)等影响社融但不影响M2,但其在社融中占比较小。
社融-M2增速差的内涵可能是:资金脱实向虚,社融-M2增速差缩窄;资金脱虚向实,社融-M2增速差走扩。银行体系资金投向非银金融机构但未流向实体经济会使得社融和M2产生差异,具体来说,银行购买非银机构的资管等金融产品将派生M2,如果非银机构从银行体系拿到钱后没有投入到实体经济,表示发生了资金空转,此时M2增长而社融规模不变,社融-M2增速差缩窄;若非银机构将资金投入到实体经济,则M2、社融规模均增长。
社融(新口径)-M2增速差领先债市拐点,但领先时间差异较大。12年5月社融-M2增速差见底,领先债牛结束2个月;13年6月见顶,领先债熊结束8个月; 15年7月该指标见底,领先债牛结束13个月;17年7月见顶,领先债熊结束7个月。
今年4月社融-M2增速差为0.9%、创近4年半新低,8月走扩至2.9%、创近2年新高。我们预计本轮社融-M2增速差顶点将出现在今年3季度,按照过去两轮熊市领先7-8月的规律,则债熊结束要等到明年上半年。
6.3.2 隐含税率见顶回落
隐含税率可以近似看作税收利差与政策性金融债收益率的比值,反映金融债相对于国债的安全边际,该指标呈现出“牛市收窄,熊市走扩”的特征。从近两轮牛熊市来看,十年国开债隐含税率触及21%以上是熊转牛的信号。
这意味着未来国开国债利差仍有走扩空间。当前(2020年9月中旬)隐含税率稳定在15%左右,距离熊尾信号还有较大距离。随着债券熊市的延续,未来国开国债利差可能还将继续走扩。
6.3.3 利率均值回归、利差小幅收窄
如果将10Y国债到期收益率距每轮熊市顶部20BP时期定义为熊市尾部,近三轮熊尾长端利率均超调至历史均值以上。截至9月10日十年国债收益率3.13%,距离2002年以来均值(3.53%)还有40BP的距离。
从期限利差来看,近三轮熊市的结束都是熊平的姿态——短端上行幅度大于长端,央行加息滞后,而长端已经有了经济衰退预期。截至9月10日国债10Y-1Y利差为54BP,接近13年熊尾时期的利差水平,但高于17年和11年熊尾利差。
6.4 总结
相对于A股,债市性价比提升至历史中枢位置;相对于贷款,债市性价比有所提升但依然略偏低;相对于海外,我国国债利率未达到低档或零利率要求。我国债市跟随经济波动呈现明显的周期性特征。我们预计名义GDP增速持续回升至明年一季度,这意味着今年四季度债熊仍将延续,依然建议缩短久期、以票息策略为主。
债市拐点除了基本面指标外,还可以观测以下几个指标:社融-M2增速差回落、隐含税率见顶、利率回升至历史均值以上等。
相关报告(点击链接可查看原文):
基本面与债市
地产融资再收紧,如何影响债市?(海通固收 姜珮珊、杜佳、孙丽萍)
这次不一样?——新冠疫情中的货币超发与通胀风险(海通固收 姜珮珊)
2020年万亿专项债如何发力?——基于2100个基建项目的分析(海通固收 姜珮珊)
债市策略
我国国债利率高吗?——解读全球国债利率图谱(海通固收 姜珮珊)
以史为鉴,可知兴替——复盘债市牛转熊过程中的利率波动(海通固收 姜珮珊)
牛熊拉锯,小心为上——2020年下半年利率债策略(海通固收 姜超、姜珮珊)
机构行为
贷款占比上升,负债成本仍高,利差总体恶化——从上市银行中报看债市走向(海通固收 姜珮珊)
配置盘减杠杆,交易盘加杠杆——20年8月债券托管数据点评(海通固收 姜珮珊、孙丽萍)
大资管的格局演变与持仓结构分析——机构行为系列之二(海通固收 姜珮珊、孙丽萍)
境外机构债券持仓分析与增持空间展望——机构行为系列之一(海通固收 姜珮珊)
配置力量从何而来?——债市机构持仓的对比与分析(海通固收姜珮珊、李波)
配债增速放缓,存款成本大增,息差制约LPR——从上市银行年报看债市走向(海通固收 姜珮珊)
信用债
披沙简金,票息为王——2020年下半年信用债策略(海通固收 姜超、杜佳)
可转债
注重结构,等待风起——2020年下半年可转债策略(海通固收姜超、姜珮珊、王巧喆)
美债
美国货币市场、金融监管与流动性分层——美元流动性系列之一(海通固收 姜珮珊)
大涨大跌后美债走向何方——兼议美元流动性收紧的原因(海通固收姜珮珊、李波)
法律声明
本公众订阅号(微信号:姜超宏观债券研究)为海通证券研究所宏观和债券行业运营的唯一官方订阅号,本订阅号所载内容仅供海通证券的专业投资者参考使用,仅供在新媒体背景下的研究观点交流;普通个人投资者由于缺乏对研究观点或报告的解读能力,使用订阅号相关信息或造成投资损失,请务必取消订阅本订阅号,海通证券不会因任何接收人收到本订阅号内容而视其为客户。
本订阅号不是海通研究报告的发布平台,客户仍需以海通研究所通过研究报告发布平台正式发布的完整报告为准。
市场有风险,投资需谨慎。在任何情况下,本订阅号所载信息或所表述的意见并不构成对任何人的投资建议,对任何因直接或间接使用本订阅号刊载