中共中央政治局10月18日召开会议,研究全面总结党的百年奋斗重大成就和历史经验问题。
会议决定
中国共产党第十九届中央委员会第六次全体会议于11月8日至11日在北京召开。
《中共中央关于党的百年奋斗重大成就和历史经验的决议》稿,修改后提请十九届六中全会审议。
1945年4月,在延安杨家岭召开的中国共产党第六届七中全会通过了《关于若干历史问题的决议》。此决议称为党的第一个历史决议。
1981年6月,中国共产党第十一届六中全会通过了《关于建国以来党的若干历史问题的决议》。此决议称为党的第二个历史决议。
《中共中央关于党的百年奋斗重大成就和历史经验的决议》应是党的第三个历史决议。
会议认为
《中共中央关于党的百年奋斗重大成就和历史经验的决议》稿,征求意见发扬民主、集思广益,广泛听取了党内外各方面意见和建议。总书记主持召开党外人士座谈会,当面听取各民主党派中央、全国工商联负责人和无党派人士代表的意见。各地区各部门各方面和党的十九大代表对决议稿给予充分肯定,一致赞成决议稿的框架结构和主要内容,认为决议稿实事求是、尊重历史、主题鲜明、总结全面,同时提出许多很好的意见和建议。决议稿吸收了各地区各部门各方面意见和建议。
决议稿得到了党内外、各地区各部门的一致赞同并吸收了各方面意见建议,基本成型。
会议指出
一百年来,中国共产党忠实践行初心使命,团结带领全国各族人民在中国这片广袤的土地上绘就了人类发展史上波澜壮阔的壮美画卷,使近代一百多年饱受奴役和欺凌的中国人民站立起来,使具有五千多年文明历史的中华民族全面迈向现代化,使具有五百多年历史的社会主义思想在世界上人口最多的国家开辟出成功道路,使新中国大踏步赶上时代,中华民族伟大复兴展现出光明前景。
“四个使”从中国人民、中华民族、社会主义、中国发展等四个维度高度概括了党的百年奋斗重大成就。
会议强调
在党的长期奋斗历程中,团结带领全党全国各族人民推动革命、建设、改革取得了重大成就、积累了宝贵经验。党的十八大以来,党中央团结带领全党全国各族人民取得新的重大成就、积累了新的宝贵经验,彰显了中国特色社会主义的强大生机活力,党心军心民心空前凝聚振奋,我国国际地位日益巩固,为实现中华民族伟大复兴提供了更为完善的制度保证、更为坚实的物质基础、更为主动的精神力量。中国共产党和中国人民以英勇顽强的奋斗向世界庄严宣告,中华民族迎来了从站起来、富起来到强起来的伟大飞跃,实现中华民族伟大复兴进入了不可逆转的历史进程。
“三个更为”重点阐释了党的十八大以来的重大成就,其宝贵经验或将围绕此重点展开。
会议指出
全党必须铭记生于忧患、死于安乐,常怀远虑、居安思危,继续推进新时代党的建设新的伟大工程,坚持全面从严治党,永远保持同人民群众的血肉联系,践行以人民为中心的发展思想,不断实现好、维护好、发展好最广大人民根本利益,团结带领全国各族人民不断为美好生活而奋斗。
会议还研究了其他事项
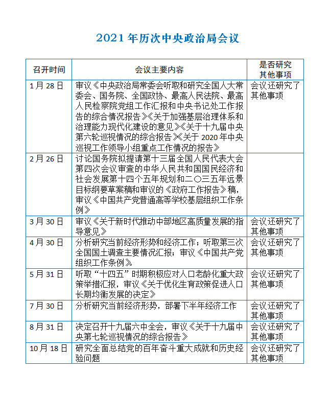
据公开报道,今年以来,中央政治局共召开8次会次,其中7次“会议还研究了其他事项”。
在看似简单的一句“会议还研究了其他事项”之后,我们应该陆续就会看到有关省部级干部调整的消息。
黑龙江省委书记张庆伟,西北工业大学毕业,国际宇航科学院院士,曾任航天科技总经理!
河北省省长许勤调研检查电力供应保障工作|长期在国家计委、发改委工作,曾任深圳市委书记、市长
湖北省委常委、常务副省长李乐成:“限电不拉闸”“限电不限民用”!