![]()
近日,由陕西靖边县检察院依法提起的庞某某(某文身店经营者)向未成年人提供文身服务民事公益诉讼一案在靖边县法院进行一审宣判,判令被告庞某某立即停止向未成年人提供文身服务,并在判决生效之日起十日内在国家级公开媒体向社会公众书面赔礼道歉。检察机关的诉讼请求全部得到支持。
该案是陕西省首例未成年人文身民事公益诉讼案件。
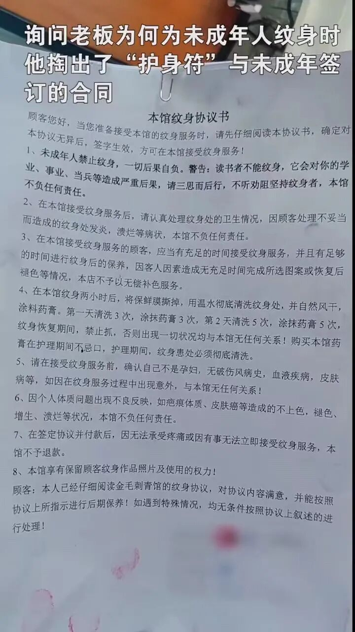
在办理一起涉未成年人刑事案件时,靖边县检察院检察官注意到,犯罪嫌疑人小文(化名)的左手臂、手背有大面积文身,经询问,是在庞某某经营的某文身店所文。 4月24日,靖边县检察院立案并第一时间成立专案组进行案情研判,明确工作重点,积极开展一系列调查取证工作。围绕提供文身服务时庞某某主观上是否明知系未成年人、文身危害后果、公共利益属性等,与庞某某、130余名未成年人开展谈话询问,并向有关部门调取庞某某是否具备相关经营资质;联合县市场监督管理局、卫生健康局、公安局对文身经营场所开展现场勘查、拍照固定证据;检索《公民应征入伍体检标准》《公务员录用体检特殊标准(试行)》等规定,对部分未成年人及学校反映的文身难以清洗,导致就学、参军、就业等受阻情况进一步调查核实。经查证,2017年至2021年,庞某某在经营文身馆期间先后为43名未成年人提供文身服务,且庞某某在从事上述文身业务时未办理营业执照、未取得卫生许可证。同时,庞某某在未取得医疗美容许可证的情况下,为未成年人清洗文身。靖边县检察院认为,未成年人文身具有易感染、难复原、就业受限、易被标签化等危害,庞某某明知服务对象为未成年人,也明知未成年人文身的损害后果,仍为不特定未成年人提供文身服务的行为,不仅侵害了未成年人的身体权、健康权,也不利于未成年人的成长与发展,该行为属于损害社会公共利益的行为。4月26日,靖边县检察院在正义网发布诉前公告,公告期满后,法律规定的机关和有关组织没有提起民事公益诉讼,社会公共利益仍处于受侵害状态。 6月24日,靖边县检察院决定启动民事公益诉讼程序,追究庞某某侵权责任,遂向靖边县人民法院提起民事公益诉讼。同日,靖边县检察院向县卫生健康局、市场监督管理局发出行政公益诉讼诉前检察建议书,建议卫生健康局依法履行对文身馆无证经营和未取得医疗机构执业许可情形下开展洗文身业务行为的监管职责,建议市场监管局依法履行对文身馆无照经营行为的监管职责。对辖区内文身场所进行整治检查。8月22日,被建议单位书面函复整治检查情况。8月23日,整个庭审过程中,靖边县检察院围绕诉讼请求、争议焦点、案件的来源和程序合法性、文身行为事实、文身损害后果等证据进行示证。“我的行为侵害了未成年人的身心健康,我自己也有三个孩子,将心比心,我已经深刻认识到错误,今后我坚决不会为未成年人文身了。”被告庞某某当庭表示愿意承担相应的民事责任,明确表示将停止为未成年人提供文身。近日,靖边县人民法院作出一审判决,判令庞某某立即停止向未成年人提供文身服务,并在判决生效之日起十日内在国家级公开媒体向社会公众书面赔礼道歉。 近年来,未成年文身引发的入校难、就业难等一系列问题,在全国各地均有发生。2021年9月2日,湖南株洲。15岁的小明在母亲陪同下到医院用激光祛除文身。小明在假期瞒着父母在后背、双臂及小腿等处进行文身,开学后学校要求其“洗”净文身才能进校。2021年8月10日,云南罗平警方接到群众报案称,文身店给自己未成年儿子文身,报案群众称,文身店店主未表示,未成年人不给文,反而强调“签了合同”。警方赶到该店,发现店内也不乏未成年的身影出现,当警方询问老板为何为未成年人文身时,他掏出“护身符”,与未成年签订的合同。未成年人表示,老板并没有讲未成年不可以文身,直接拿过来协议,他们都没有看协议内容,按照老板要求,在特定地方写名字、按手印。店主则称,“不听劝的我就文”,更是表示“自己的孩子不给文,别人的孩子,我不文,别人也会文!”
据云南警方描述:近几年办理的未成年人涉罪案件,比如聚众斗殴,寻衅滋事之类案件中的涉案未成年人,有许多都有文身。涉罪未成年人小陈(化名),回想起自己的文身,追悔莫及。“我也是模仿别人,跟我们一起的文身我也文。后面只要别的小孩看见我文,他也文,就这样一连串形成。”脸上、腰背部、手臂……一片片文身遍布身体,花了6000块钱,洗了几次都洗不掉。“感觉自己很荒谬,太无知。身上留下疤痕,腿上也留疤了,花了几千块钱。”另一名涉案未成年人说。青少年文身的原因主要是耍酷、模仿、攀比。“它是一个标签化的、整体式的,有一种讲究江湖义气的感觉。觉得你看我的同伴也有文身,大家都要有这个文身。”某社交平台上一则求助帖,一个女孩的中指侧面文上了图案,她表示自己进入到了护理行业中,担心文身以后没有办法从事相应工作,求问网友究竟是洗还是切皮能够彻底解决这一问题。文身行业的从业人员表示,从目前来说,无创地彻底清除文身是非常困难的,因此一些负责任的文身店会明确:不给未成年人提供文身服务。年少时,缺乏认知,不知文身的害处,再回头,后悔已是徒劳无功。今年6月6日,《未成年人文身治理工作办法》出台,该办法围绕六大保护维度,对未成年人文身治理作出以下规定:社会保护:任何企业、组织和个人不得向未成年人提供文身服务,不得胁迫、引诱、教唆未成年人文身
据民政部网站消息,民政部儿童福利司6月10日答复了网民关于《未成年人文身治理工作办法》的一些疑问,明确表示:即使父母同意许可也依然不能提供文身服务,父母自己经营的文身店也不能给自己孩子文身。文身本身属于有创行为,通过用针刺破皮肤后将颜料渗入的方式形成永久色素沉着,产生长期留存的图案,可能导致未成年人皮肤发炎,并伴随感染风险。临床上,曾有人因文刺的材料、器械的消毒不严格而得了肝炎、艾滋病等传染性疾病。文身的过程会对人体皮肤细胞、神经细胞造成破坏,文身的色素一般都是植入真皮层,不易自行消失。去除文身是一个长久的过程,完全清除文身而不留疤痕几乎是不可能的事情,且常用的激光清除过程中存在明显痛感,累计需要清除4-5次,每次间隔3个月,总体清除周期在1年以上,所需费用也不少。《公民应征入伍体检标准》第十一条:面颈部文身,着军队制式体能训练服其他裸露部位长径超过3cm的文身,其他部位长径超过10cm的文身,不合格。根据《公务员录用体检特殊标准(试行)》第一部分人民警察职位第四条规定:文身,不合格。《中国民航大学2022年航空专业部分省市专业体检形式调整通知》中体检项目包括:裸露部位有无文身及伤疤。未成年人文身后,易遭受社会公众负面评价,给未成年人造成心理创伤。文身行为还会在未成年人群体产生模仿效果,容易互相效仿。未成年人文身图案、符号、文字等往往传递着封建迷信、江湖义气、帮派文化、境外文化等有害思想,有悖于健康良好社会风尚的形成,与引导未成年人树立和践行社会主义核心价值观背道而驰,有的甚至还会诱发违法犯罪,进一步扩大文身行为在未成年人群体中的潜在伤害。