权威、深度、实用的财经资讯都在这里
□全国碳市场建设是一个复杂的系统工程,在我国试点碳市场的基础上,全国碳排放交易体系于2017年底启动建设,目前制度体系已初步形成,交易规模逐渐扩大,市场流动性有所提升。以实现碳达峰、碳中和目标为引领,全国碳市场正在稳步推进、发展壮大。
□总量目标在碳排放控制中具有最基本的锚定作用,是减排政策制定、实施、评估的主要依据。建议充分考虑2030年前碳达峰和2060年前碳中和的要求和产业的承受力及竞争力,合理控制能源消费总量和能耗强度,并在全国碳市场初期碳排放强度控制的基础上,统筹建立碳排放总量控制制度。
□随着“双碳”目标的进一步落地,全国碳市场建设逐步进入“深水区”,亟待进一步的探索和升级。结合国内外市场建设经验,全国碳市场仍需从顶层设计、市场体系、交易机制等方面深化推进各项工作,充分发挥上海国际金融中心服务辐射功能,加快打造具有国际影响力的碳交易中心、碳定价中心、碳金融中心。
把碳达峰、碳中和(以下简称“双碳”)目标纳入生态文明建设整体布局,是以习近平同志为核心的党中央统筹国内国际两个大局作出的重大战略决策,是一场广泛而深刻的经济社会系统性变革,事关中华民族永续发展和构建人类命运共同体。作为一项推动实现“双碳”目标的重要政策工具和重大制度创新,全国碳排放权交易市场(以下简称全国碳市场)以市场机制为手段,着力控制和减少温室气体排放,推进绿色低碳发展。全国碳市场已于2021年7月16日正式启动上线交易,目前运行平稳有序。总体来看,作为全球覆盖温室气体排放量规模最大的碳市场,全国碳市场目前仍处于起步阶段,在逐步深化全国碳市场建设的过程中,需要通过更长时间的政策实践、更大范围的市场探索和主体参与,进一步服务“双碳”战略目标,为中国如期实现“双碳”承诺贡献力量。
一、碳市场的原理与国际发展现状
人类经济活动产生了大量的二氧化碳排放,其显著的环境外部性是全球气候变化。碳排放权交易是以基于科斯定理(Coase theorem)的产权经济学为理论基础来矫正环境外部性的政策工具。碳市场以“总量控制与交易(Cap and trade)”为核心机制,在碳排放总量控制目标下给纳入温室气体排放控制的行业企业分配碳排放配额,允许企业进行交易,通过建立碳排放配额的供求关系形成市场碳价。在碳价约束下,企业开始将碳排放配额作为生产要素之一,有助于将温室气体排放的外部成本内部化为经济成本,引导减排成本较低的行业、企业和地区优先减排,提高政策的成本效率,降低实现减排目标的社会总成本,从而实现碳排放资源的帕累托最优配置。
从全球来看,以碳排放权交易制度为代表的市场手段是区域化组织、国家和地区减排温室气体的重要措施。据统计,目前全球共有30多个国家和地区正在或计划实施碳交易体系,包括欧盟、美国、韩国、新西兰等,覆盖的温室气体排放量约占当前全球排放总量的16%以上。以欧盟碳市场为代表的国际碳市场呈现出高度金融化、交易主体与产品多元化、交易监管机制与配套机制结构化、碳价趋于合理化等特征,经过实践证明了其有效性和抗冲击性。2021年11月在英国格拉斯哥举办的联合国气候变化框架公约缔约方大会第26次会议(COP26)已达成了《巴黎协定》下国际碳市场的制度框架和总体原则。未来,碳市场将越来越多地成为帮助各国政府部门和行业企业实现排放目标的有力工具。
二、碳市场在双碳目标中的重要作用和意义
2021年9月发布的《中共中央 国务院关于完整准确全面贯彻新发展理念做好碳达峰碳中和工作的意见》指出,推进市场化机制建设,加快建设完善全国碳排放权交易市场。2021年10月国务院印发的《2030年前碳达峰行动方案》进一步提出,建立健全市场化机制,发挥全国碳排放权交易市场作用。全国碳市场对中国“双碳”目标的重要作用和意义主要体现在以下方面:
一是形成明确的减排目标及总量控制分解机制。碳市场的核心是“总量控制与交易”机制。政府部门根据国家温室气体排放控制要求,综合考虑经济增长、产业结构调整、能源结构优化、大气污染物排放协同控制等因素,制定碳排放配额总量确定与分配方案。通过将整体减排目标分解到对碳市场覆盖行业和相关受到管控的重点排放单位,以企业为微观单元,倒逼产业结构低碳化、能源消费绿色低碳化,促进高排放行业率先达峰,进而促进部分地区率先达峰。
二是通过交易机制为碳减排释放价格信号。低碳转型从长远看有利于提高行业企业竞争力,短期受行业和技术水平的影响,减排成本存在差异。全国碳市场在初始分配的配额和企业实际排放量之间建立供求关系,交易系统汇集大量的市场主体交易信息,形成公开透明的市场化碳价,并提供经济激励机制,将资金引导至减排潜力大的行业企业,在促进减排的同时,也能刺激前沿技术创新和市场创新,降低行业总体减排成本,给经济增长注入新的低碳动力。
三是压实碳减排责任,强化激励约束机制。气候变化问题具有外部性,碳市场通过建立“国家—地方—行业—企业”等多层级的碳排放管理机制,将碳达峰、碳中和相关工作层层落实。达到一定排放规模的行业和企业将被纳入碳排放管理,通过碳交易机制把控制和减少碳排放的社会责任转变为企业内部碳排放管理要求,进一步压实企业碳排放管理责任,促使经济主体主动降低排放,形成全社会有效的碳排放激励和约束机制。
四是构建碳减排抵消机制推动全社会绿色低碳发展。通过构建全国碳市场温室气体自愿减排交易机制、碳普惠机制等,促进增加林业碳汇,促进可再生能源的发展,助力区域协调发展和生态保护补偿,倡导绿色低碳的生产和消费方式,形成碳配额市场和碳减排市场互为补充、协同发展、集聚效应凸显的全国碳市场格局,加快形成有效的减污降碳的激励机制,调动全社会自觉自愿参与碳减排活动的积极性。
五是促进碳金融发展,积极树立负责任的国际减排形象。依托全国碳市场有序发展具有国际影响力的碳交易中心、碳定价中心、碳金融中心,为绿色低碳发展转型和实现碳达峰、碳中和提供投融资渠道,体现低碳投资的长期价值。同时,也为我国积极参与国际碳定价机制提供途径,进一步倒逼我国能源结构、产业结构的调整优化,带动绿色产业强劲增长,实现高质量发展,树立我国积极控制碳排放、构建人类命运共同体的负责任大国形象。
三、全国碳市场建设和运行情况
全国碳市场建设是一个复杂的系统工程,在我国试点碳市场的基础上,全国碳排放交易体系于2017年底启动建设,目前制度体系已初步形成,交易规模逐渐扩大,市场流动性有所提升。以实现碳达峰、碳中和目标为引领,全国碳市场正在稳步推进、发展壮大。
一是初步构建了支撑全国碳市场运行的制度体系。生态环境部先后出台了《碳排放权交易管理办法(试行)》和碳排放权登记、交易、结算等管理制度,以及企业温室气体排放报告、核算、核查等技术规范,加快修订完善温室气体自愿减排交易管理办法。同时,国家层面的《碳排放权交易管理暂行条例》(以下简称《条例》)列入国务院2021年度立法工作计划,目前国家有关部门正积极推进相关立法进程。
二是稳妥制定配额分配方案,明确相关履约要求。生态环境部印发《2019-2020年全国碳排放权交易配额总量设定与分配实施方案(发电行业)》,明确发电行业作为首个纳入全国碳市场的行业,衔接我国正在实行的碳排放强度管理制度,采取基准法对全国发电行业重点排放单位分配核发全国碳市场第一个履约周期2019-2020年度碳排放配额。同时,稳步推进履约清缴工作,按照生态环境部的要求,各省级生态环境主管部门要确保本行政区域的重点排放单位在2021年12月31日17点前全部完成履约。
三是扎实开展数据质量管理工作。严格落实碳排放核算、核查、报告制度,在企业报告、地方生态环境部门核查的基础上,生态环境部组织专门的督导帮扶,监督指导省级生态环境部门加大核查力度,组织开展核查抽查,通过对地方督促检查和对企业现场抽查,加强对重点排放单位、核查机构、咨询机构、检测机构等市场相关主体的监督管理,明确地方落实数据质量管理和监督执法相关工作任务要求,进一步加强对全国碳市场的数据管理,提升数据质量。
四是顺利完成相关基础设施的建设和上线运行。利用好全国碳市场主要的基础设施包括全国碳排放数据报送系统、全国碳排放权交易系统、全国碳排放权注册登记系统。在生态环境部的指导下,全国碳排放数据报送系统依托全国排污许可证管理信息平台进行建设,上海市、湖北省分别牵头建设完成了全国碳排放权交易系统和注册登记系统。根据上海市的统一安排,上海联合产权交易所作为项目主体、上海环境能源交易所作为技术支撑机构,全力开展交易系统的建设工作并通过了系统的测试和验收,受到主管部门、业内专家和市场主体的一致好评。
五是有序组织开展全国碳排放权交易。全国碳市场已于2021年7月16日正式启动上线交易,首个履约周期覆盖2019-2020年两个年度,年覆盖约45亿吨二氧化碳排放量,共纳入发电行业重点排放单位2162家。按照生态环境部的有关安排,上海环境能源交易所目前承担全国碳排放权交易系统账户开立和运行维护等具体工作。全国碳市场自上线以来总体运行平稳有序。截至2021年12月31日,全国碳市场总共运行114个交易日,每个交易日均有成交,碳排放配额总成交量1.79亿吨,总成交额76.61亿元,成交均价42.85元/吨。市场启动初期,由于履约要求尚未明确,市场活跃度总体不高。随着10月底履约通知的出台,企业交易意愿明显上涨,市场活跃度大幅提升,交易规模节节攀升。总体来看,虽然全国碳市场交易临近履约期总体较为活跃,初步体现了服务企业以市场化手段推进履约的基本功能,但从运行特点来看,也仍存在“启动初期流动性有限,临近履约期时交易活跃,市场交易情况随履约周期影响呈现明显波动”的碳现货市场一般规律。
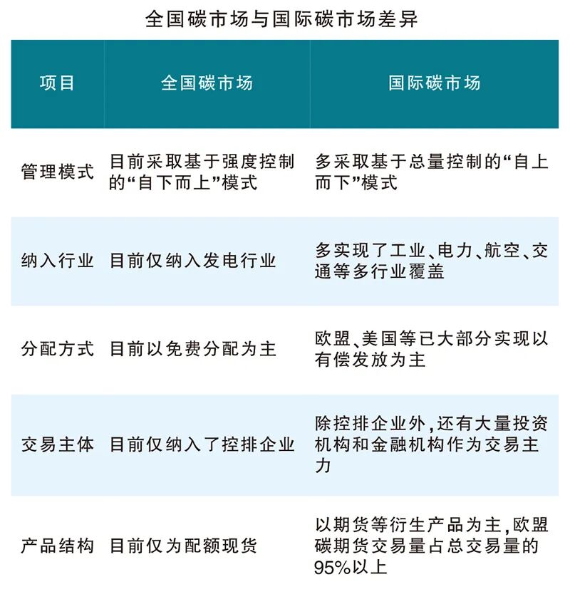
六是与国际碳市场存在较大差异。与国际碳市场相比,全国碳市场碳排放配额现货二级市场成交量位居全球首位,但交易价格不具可比性。2021年7月16日至12月31日,全国碳市场碳排放配额现货二级市场市场累计成交量大幅超过欧盟、韩国等国际碳市场。交易价格上,2021年7月以来国际碳价呈现不同程度上涨,欧盟碳价最高达到近90欧元/吨。由于国际间宏观政策、碳市场机制、经济形势、减排成本等的不同,我国碳价目前与国际碳价可比性不强。尤其是市场机制上,我国碳市场在管理模式、纳入行业、分配方式、交易主体、产品结构上与国际碳市场存在一定差异。总体来看,全国碳市场目前仍处于起步的初期阶段,在机制设计、体系构建、市场发展上仍具有较大的提升空间。
全国碳市场与国际碳市场差异
四、稳步推进全国碳市场建设
全国碳市场是一项重大的制度创新,也是一项复杂的系统工程,需要完善的法规制度、完备的管理机制、有效的市场机制、真实的排放数据等各方面的配套支撑。全国碳市场的建设不可能一蹴而就,须循序渐进、逐步完善才能充分发挥市场机制的作用。结合碳达峰、碳中和目标及新形势和新要求,全国碳市场建设要从以下几方面进一步深化推进。
一是建立健全适应双碳目标的全国碳市场顶层制度设计。以碳达峰、碳中和目标为引领,进一步建立健全全国碳市场顶层制度设计,制定清晰的路线图和时间表,明确国务院各部门、地方生态环境主管部门、重点排放单位、全国碳排放权交易机构及注册登记机构等支撑机构的职能分工,坚持市场主导和政府引导相结合,加强协调和沟通,统筹做好深化全国碳市场建设的相关工作。加快出台《条例》,在配额分配机制、核查工作、信用监管、联合惩戒等方面完善相关内容,及早完成立法,推动各部门之间形成协调机制,确保全国碳市场各项政策维持长期稳定。
二是尽早实现能耗“双控”向碳排放总量和强度“双控”转变。总量目标在碳排放控制中具有最基本的锚定作用,是减排政策制定、实施、评估的主要依据。建议充分考虑2030年前碳达峰和2060年前碳中和的要求和产业的承受力及竞争力,合理控制能源消费总量和能耗强度,并在全国碳市场初期碳排放强度控制的基础上,统筹建立碳排放总量控制制度。在政府层面上,统一碳排放标准,制定长期、清晰的排放控制目标,形成以确保“双碳”目标实现的导向体系。依托全国碳市场碳排放配额总量和分配制度,早日实现能耗“双控”向碳排放总量和强度“双控”转变,并根据经济社会发展形势变化适度动态调节,从而对碳排放强度控制指标和总量控制指标实行刚性和弹性相结合的协同管理、协同分解、协同考核。
三是逐步扩大行业覆盖范围,形成多行业参与格局。在发电行业重点排放单位有序参与全国碳市场的基础上,基于我国碳达峰目标的紧迫性,需要尽快将钢铁、化工、水泥等其他重点排放源行业纳入全国碳市场,逐步将全国碳市场行业覆盖排放源占比提高到50%以上。组织其他行业强化碳排放核算,夯实数据基础。尽早明确行业扩容的时间表,给市场以较为明确稳定的预期。争取“十四五”期间,发电、石化、化工、建材、钢铁、有色、造纸、航空等八大行业全部纳入全国碳市场,将碳交易体系作为工业行业碳达峰目标实现的核心政策工具。
四是逐步引入有偿分配机制,完善配额分配方法。从国内外碳市场经验来看,通过配额有偿分配的实施,企业能够快速积累对碳排放的认识,体现“污染者付费”的环境管理理念,在一定程度上弥补了免费发放所导致效率和公平的缺失,同时也起到了减排的促进作用。建议在全国碳市场免费分配的基础上,适时引入有偿分配机制并逐步提高有偿分配比例,不断优化配额分配方法,充分发挥市场对资源的配置作用,有效调节碳价,提高企业参与碳市场的积极性,促进企业更加科学高效实施减排方案,推动节能降碳新技术、新产业、新业态的发展。
五是推动非履约主体入市,形成多层次市场结构。在满足监管要求的前提下,按照分层分类、分步推进、审慎稳妥的原则有序引入非履约主体。积极争取金融监管部门支持,逐步引入金融机构(银行、基金、证券等机构)参与碳市场,实现全国碳排放交易市场主体多元化,持续提升市场的覆盖面、流动性和有效性。推动金融机构积极稳妥参与碳市场建设,促进碳市场标准体系的研究和制定,优化金融机构碳市场业绩的评价标准。建立有效监管机制,国务院有关部门沟通协商建立联合监管机制,全国碳排放权交易机构加强对非履约主体入市审核及日常监管工作。随着全国碳市场的不断成熟,逐步扩大非履约主体的种类和数量。
六是发展碳金融创新,形成有效的碳定价体系和多层次碳市场。依托上海成熟的绿色金融和资本市场体系,丰富交易产品和交易机制,进一步促进全国碳市场价格发现,提升市场流动性。发挥上海国际金融中心的资源和能力优势,以全国碳交易市场为基础,打造国际碳金融中心。推动金融市场与碳市场的合作与联动发展,促进以碳排放权为基础的各类场外和场内衍生产品创新,为交易主体提供多样化风险管理工具。有序推进碳质押(抵押)、碳租借(借碳)、碳回购等多样化的碳金融工具。鼓励探索碳远期、碳期货、碳期权等金融产品交易。支持碳基金、碳债券、碳保险、碳信托、碳资产支持证券等金融创新,充分发挥碳排放权融资功能,满足交易主体多元融资需求。鼓励建立碳市场发展基金和低碳导向的政府投资基金,支持绿色低碳产业发展,形成绿色资金的主要供给来源。适时发布全国碳市场价格指数,推进形成多层次碳市场和打造有国际影响力的碳市场定价中心。鼓励建立气候投融资基金,引导国际国内资金更好投向应对气候变化领域,打造全球绿色金融资产配置中心。探索引入中央对手方清算机制,降低市场参与者信用风险,加强风险管理体系的建设。建立健全市场监管机制,完善风控体系,防范市场风险。
七是统筹处理好全国碳市场与地方碳市场及其他市场的联动和协同。重点总结和研究地方碳市场在市场建设、碳金融创新等方面的经验,支持有条件的地方在“十四五”期间率先达到碳排放目标。依托地方碳市场的建设经验发展和壮大全国碳市场,加快全国碳配额市场和自愿减排市场、碳普惠市场的整合,加快构建完整的现货产品体系,在全国碳排放配额的基础上,尽快规划将国家核证自愿减排量、碳普惠等集中统一到全国碳排放权交易平台。搭建有效的全国碳市场服务网络,推动全国市场对地方市场、碳减排市场的吸收、联动和融合,实现全国碳市场平台的功能集聚,打造多层次复合型碳市场格局。加强碳市场与能源、环境市场的联动分析,探索碳排放价格信号在碳关联产业之间的传导机制,促进全国碳市场与其他市场的联动发展。
八是加强国际协作,逐步建设全球碳市场核心枢纽。立足全国碳市场和碳减排市场,结合《巴黎协定》《格拉斯哥气候公约》等新形势下的国际碳交易市场建设要求,研究在清洁发展机制(CDM)、国际航空碳抵消和减排计划(CORSIA)、《巴黎协定》第六条等不同机制下交易对接机制和标准体系。加快国内与国际碳交易机制间的政策协调。鼓励相关行业企业开展低碳领域的国际化实践,探索碳市场的国际区域性联动,拓展碳交易人民币跨境结算业务。加强对未来全球碳价机制、碳市场发展趋势和管理机制的研究和参与,并发挥积极引领作用,通过对国内外不同碳定价机制的探索实践,为后续我国扩大参与国际碳市场积累经验。
五、结语
建设全国碳市场是利用市场机制控制和减少温室气体排放、推进绿色低碳发展的一项重大制度创新,也是推动实现碳达峰目标与碳中和愿景的重要政策工具。尽管全国碳市场还处于起步阶段,但从目前的制度体系和市场表现来看,初步显示出市场机制对倒逼企业转型、推进绿色低碳发展的促进作用。随着“双碳”目标的进一步落地,全国碳市场建设逐步进入“深水区”,亟待进一步的探索和升级。结合国内外市场建设经验,全国碳市场仍需从顶层设计、市场体系、交易机制等方面深化推进各项工作,充分发挥上海国际金融中心服务辐射功能,加快打造具有国际影响力的碳交易中心、碳定价中心、碳金融中心。立足更高标准,树立全球视野,服务新发展格局,从全局高度精心谋划其高水平建设和高质量发展,切实平衡好经济发展和碳减排的关系,更好服务“双碳”目标的实现。
(作者系上海联合产权交易所党委书记、董事长)
编辑:秦 宏
校对:孙洁华
图编:张大伟
制作:何永欣
责编:邵子怡
监制:浦泓毅
签发:潘林青
往期回顾 |
版权声明
上海证券报微信保留本作品的所有权利,未经书面授权,任何单位或个人不得转载、摘编、链接或以其他方式复制发表,否则将被依法追究法律责任。
微信热线:王老师 021-38967805;版权合作:范老师 021-38967792。
好看,你就点一下!