权威、深度、实用的财经资讯都在这里
中国服装协会(下称“协会”)近日发布的最新数据显示,在一系列“稳增长”政策的支持下,我国服装内销市场逐渐回暖,投资保持增长势头。
记者了解到,工业和信息化部即将举行2022纺织服装“优供给 促升级”活动,“重点培育纺织服装百家品牌名单(2022版)”也正在甄选过程中。
14日,受相关消息影响,安正时尚涨停,美邦服饰、泰慕士、棒杰股份、万里马、梦洁股份、如意集团、万事利、报喜鸟等拉升跟涨。
投资保持增长势头
协会近日发布的《2022年1—8月中国服装行业经济运行简报》显示,国内服装销售市场保持良好恢复态势,网上零售增速稳步回升,实体门店经营向好。
8月当月,限额以上单位的服装类商品零售额同比增长6.0%,增速比7月加快4.7个百分点;1至8月,我国限额以上单位服装类商品零售额累计5814亿元,同比下降5.5%,降幅比1至7月收窄1.4个百分点。同时,线上服装零售保持稳定增长,1至8月穿类商品网上零售额同比增长4.0%,增速比前7个月加快0.6个百分点。
暑假出行、社交消费意愿增强带动实体门店经营持续改善,根据中华全国商业信息中心的统计数据,8月,全国百家重点大型零售企业服装类商品零售额同比增长2.1%,高于7月3.6个百分点。
8月,我国服装行业固定资产投资增速小幅回落,但仍继续保持较快增长,这表明随着各级政府加大对产业补链强链投资的支持力度,企业对行业高质量发展的信心逐渐增强,在自动化数字化智能化技术改造升级、品牌建设,以及区域布局调整等领域加大投资,产业转型升级深度推进。
数据显示,1至8月,我国服装行业固定资产投资完成额同比增长30.9%,增速比2021年同期提升26.1个百分点,高于纺织业和制造业整体水平23.3和20.9个百分点。
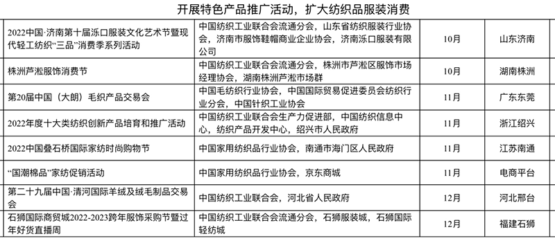
一大批特色产品推广活动即将启动
四季度,为助力工业经济平稳增长,工业和信息化部将开展2022纺织服装“优供给 促升级”活动。
根据计划,工业和信息化部将开展特色产品推广活动,扩大纺织品服装消费;举办购物节、“国潮棉品”系列促销推广活动,扩大棉制纺织品服装消费;推广纺织服装创新产品,培育消费新热点;支持羊毛、羊绒等天然纤维纺织品创新发展,提升产品消费吸引力。
中商产业研究院研究认为,我国居民人均可支配收入将进一步增长,这给服装行业进一步发展提供了上升空间。据其预计,2022年全国限额以上服装鞋帽、针纺织品类零售总额将达到14479亿元,较2021年的13842亿元继续增长。
上市公司多措并举强化品牌认知
在扩大纺织品服装消费的同时,工业和信息化部还将筛选并培育一批高端品牌。
不久前,工业和信息化部开展了2022年纺织服装品牌调查工作,计划将“重点跟踪培育纺织服装品牌企业名单(2020版)”调整更新为“重点培育纺织服装百家品牌名单(2022版)”。
中国纺织工业联合会副会长、中国服装协会会长陈大鹏认为,中国市场正在上演着全世界最大规模的时尚消费变革和升级。个性化、时尚化趋势加速,特别是我国消费者文化自信不断增强,为我国服装企业和品牌产品开发、设计创意、模式创新等全方位创新提供了巨大的市场。
协会前述简报还提出,今年以来,上市企业强化优势单品,同时进一步强化品牌认知。例如,专注男裤的九牧王持续加强产品、面料的研发,推动产品风格年轻化,对裤类版型进行优化整合,并对部分工艺作出改善,进一步提升了裤类的舒适度;比音勒芬通过线上线下整合营销,打造超级单品——小领T,进一步夯实了比音勒芬“T恤小专家”的行业地位。
此外,上市公司还利用数字化、智能化技术赋能品牌发展。例如,歌力思深化全渠道数字化管理系统的搭建,发货时效显著提高,有效提升了货品流通效率与商品调拨满足率,充分发掘了前端的销售潜力。在品牌推广方面,歌力思推出虚拟数字人@飒ELISA,在以小红书为代表的社交网络上开设专属账号,持续精准推送差异化的品牌个性主张。
责编:郭晨希 校对:冯雯君
制作:何永欣 图编:尤霏霏 总审读:孙放
监制:张晓光 签发:潘林青
往期回顾 |
A股ETF罕见涨停!“光伏茅”直线拉升!创业板指大涨3.55%
版权声明
上海证券报微信保留本作品的所有权利,未经书面授权,任何单位或个人不得转载、摘编、链接或以其他方式复制发表,否则将被依法追究法律责任。
微信热线:王老师 021-38967805;版权合作:范老师 021-38967792。
好看,你就点一下!