权威资讯,请点击上方蓝字关注!
近期各大部委高层分赴全国各地展开调研,他们调研的主题是什么?调研了哪些企业?
部委的调研一般都是近期工作重点,或调研政策落实情况,或为下一步政策的研究与制定做准备。
一张图看懂最近一个月部委高层的调研主题
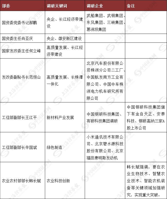
国资委党委书记郝鹏
赴湖北央企调研 推动央企在长江经济带建设中发挥骨干作用
5月8日至10日,国务院国资委党委书记郝鹏专程赴湖北武汉、宜昌6家中央企业实地调研,深入学习贯彻习近平新时代中国特色社会主义思想,特别是习近平总书记视察中国三峡集团、武汉邮科院等中央企业重要讲话精神,积极推动中央企业在长江经济带建设中发挥骨干中坚作用。
(备注:调研央企包括武船集团、武钢集团、东风集团、三峡集团、葛洲坝集团等)
国资委主任肖亚庆
赴雄安调研 要求央企积极参与全力支持雄安新区建设
5月9日,国资委主任肖亚庆、总会计师沈莹赴河北雄安,与河北省委书记、省人大常委会主任王东峰一道调研中央企业参与雄安新区建设情况。
肖亚庆实地考察了中国石化所属河北绿源地热能开发公司、中国建筑承建的雄安市民服务中心等项目。调研期间,肖亚庆主持召开中央企业参与支持雄安新区建设座谈会。
他表示,中央企业要全力支持雄安新区建设,充分发挥骨干中坚力量和示范引领作用。要切实加强统筹协调,规范有序参与雄安新区建设;要充分发挥中央企业优势,推动新区建设高标准起步;要大力发展高端高新产业,推动新区高质量发展;要全面深化企业改革,将新区打造成为国企改革开放新高地;要始终践行绿水青山就是金山银山的理念,切实保护好白洋淀“一汪清水”。
国家发改委主任何立峰
在武汉市开展推动高质量发展调研
为深入学习贯彻落实习近平总书记在深入推动长江经济带发展座谈会上的重要讲话,做好推动高质量发展建设现代化经济体系研究工作,4月27-28日上午,全国政协副主席、国家发展改革委党组书记、主任何立峰带队在湖北省武汉市开展调研,实地走访东湖高新技术开发区、武汉经济技术开发区,主持召开座谈会,听取省市发展改革委、驻鄂部分全国政协委员、省市政协委员和相关企业对推动高质量发展的意见建议并作互动交流。
国家发改委副秘书长范恒山
赴湖南调研长株潭经济社会发展情况
4月21日至23日,国家发展改革委副秘书长范恒山带队赴湖南省就推进高质量发展、推动实现基本现代化开展专题调研。
调研组一行先后考察了株洲市北京汽车股份有限公司株洲分公司二工厂、中国动力谷展示中心、中国航发南方工业有限公司、中国中车株洲电力机车研究所有限公司和长沙市湘江新区滨江金融中心、长沙天仪空间科技研究院有限公司等10个企业、项目,了解当地经济社会发展及长株潭一体化发展有关情况。
工信部副部长辛国斌
赴北京市调研绿色制造
5月7日,工业和信息化部副部长辛国斌一行赴北京市调研绿色制造,实地考察了小米通讯技术有限公司、北京碧水源科技股份有限公司、北京福田康明斯发动机有限公司等3家企业,听取了企业绿色发展的主要做法、绿色制造重点项目进展、存在的问题和意见建议。
辛国斌指出,加快推进工业绿色发展,是推动制造强国建设、加快实现高质量发展的关键,也是落实供给侧结构性改革、加快生态文明建设的重要举措。要把握绿色发展大趋势,以绿色科技创新为支撑,实施绿色制造工程,加快构建绿色制造体系,打造绿色增长新动能。
工信部副部长王江平
赴中国钢研科技集团、有研科技集团调研
4月25日,工业和信息化部副部长王江平一行赴中国钢研科技集团调研新材料产业发展情况。深入该集团稀土永磁、高温合金、检测分析仪器、纳米晶生产线参观,听取相关产业发展情况汇报。
同一天,王江平一行还赴有研科技集团调研新材料产业发展情况,深入该集团单晶硅生产线、国家汽车动力电池创新中心和展厅参观,听取相关产业发展情况汇报。
(备注:中国钢研科技集团旗下有金自天正、安泰科技、钢研高纳三家A股上市公司。)
农业农村部部长韩长赋
调研农业科技创新
5月5日至6日,农业农村部部长韩长赋先后来到南京农业大学和江苏省农科院,就农业科技创新的方向、重点以及瓶颈问题等进行专题调研。随后,韩长赋主持召开座谈会,听取了近20名科研院校专家、龙头企业代表、农技推广机构代表等关于农业科技创新的意见建议。
韩长赋表示,要在农业生物技术、智慧农业技术、智能农机装备等关键领域加强研究,实现重大突破。
部委相关司局有哪些主题调研?
国家发改委振兴司
赴山东省开展资源型地区经济转型发展专题调研
为贯彻落实党的十九大报告中提出的“支持资源型地区经济转型发展”重要战略部署,5月2日至4日,振兴司司长周建平带队赴山东省德州市、济南市、寿光市实地调研,与地方政府部门和重点企业有关同志座谈交流,深入调研资源型地区经济转型发展情况,进一步了解独立工矿区改造搬迁、采煤沉陷区综合治理等工作实际进展情况。
国家发改委综合司
赴多地调研文化、旅游和服务等消费
4月,综合司调研组赴湖南开展调研。调研组深入了解了文化消费、旅游消费、零售新业态发展情况和存在的主要体制机制障碍,并现场听取了地方有关意见建议。
综合司调研组赴上海开展调研。调研组深入了解了旅游消费、高端医疗发展情况和存在的主要体制机制障碍,并现场听取了地方有关意见建议。
综合司调研组赴山东开展调研。调研组深入了解了家政服务消费、电商平台发展情况和存在的主要体制机制障碍,并现场听取了地方有关意见建议。
国家发改委产业司
赴湖南省调研服务业综合改革试点情况
4月26至28日,产业司李忠娟副巡视员带领调研组赴湖南省开展服务业综合改革试点示范工作情况调研。调研组先后赴郴州、衡阳两市,对福城东谷电子商务仓储物流、郴州长卷、神农蜂健康养老院、衡阳三创中心和崇盛国际中心等项目进行现场调研和座谈交流,了解企业经营状况、面临困难和政策需求,听取当地发展改革委的工作建议。同时,调研组还在长沙召开座谈会,听取多家服务业企业介绍,了解湖南省服务业发展和工作开展情况,共同研究贯彻落实十九大精神,推动服务业供给侧结构性改革,加快发展现代服务业等重点工作。
国家发改委振兴司
开展东北西部生态经济带规划调研
为做好《东北西部生态经济带规划》编制工作,4月11日至13日,振兴司副司长王心同带队,赴内蒙古赤峰市、通辽市开展调研。实地调研了赤峰拓佳光电、东荣羊绒、天奇制药、中色锌业、通辽仁创沙产业、科尔沁牛业、梅花生物、伯恩露笑蓝宝石、内蒙古蒙药集团等企业和科尔沁沙地治理、科尔沁农业高效节水工程等重点工程。
工信部信息化和软件服务业司
开展信息消费系列调研
近期,工业和信息化部信息化和软件服务业司赴上海、湖北等地,围绕信息消费主题开展深入调研活动。
调研过程中,部信息化和软件服务业司一方面与地方主管部门就完善信息消费统计制度、推动信息消费示范城市建设、完善信息消费发展环境等开展座谈,听取意见建议。另一方面,向骨干企业了解业务发展现状,调研核心产品服务研发进展和典型应用推广情况,掌握业界前沿动态和发展趋势。
下一步,部信息化和软件服务业司将继续深入开展调研,总结应用实践、了解政策需求,进一步做好信息消费发展的跟踪研究与政策制定工作。
工信部节能与综合利用司
开展长江经济带工业绿色发展和固废排查督导调研
4月23-28日,为推动长江经济带工业绿色发展,督查工业固体废物大排查等工作,工业和信息化部节能与综合利用司组织开展了沿江省市督导调研工作。调研组重点针对钢铁、化工、造纸、纺织、食品等领域的高耗水企业以及废渣、污泥等综合利用企业进行实地督导调研,详细了解企业发展情况以及遇到的问题,并分别在上海、南京、杭州召开座谈会,听取了两省一市工信、环境、住建、水利等部门的有关工作汇报和建议。
工信部装备工业司
开展军民融合专题调研
4月18日,工业和信息化部装备工业司、办公厅会同国家国防科技工业局发展计划司赴中国航天科工集团二院、三院等开展专题调研,了解制造装备军民融合发展现状及未来需求情况。
相关链接
编辑:林坚
严正声明
上海证券报微信保留本文的所有权利,未经书面授权,任何人不得转载、编辑、重新发布。否则,将被依法追究法律责任。
感谢关注,上海证券报为你每日发送最权威最具深度的财经新闻,欢迎订阅!(微信号:上海证券报)。如你喜欢,请点击右上角分享给朋友。你也可以扫描下面二维码加入我们。浏览更多财经资讯可登陆:
http://www.cnstock.com/