权威、深度、实用的财经资讯都在这里
网红基金经理蔡嵩松又放大招了,他管理的诺安成长混合基金,举牌市值逾500亿元的卓胜微。
对于单只公募基金产品来说,由于举牌之后六个月不能反向操作,考虑到流动性问题,举牌上市公司非常少见。在部分业内人士看来,此次蔡嵩松耗资高达25亿元举牌,如果接下来诺安成长混合基金遭遇赎回的话,或暗藏流动性风险。
网红基金举牌上市公司
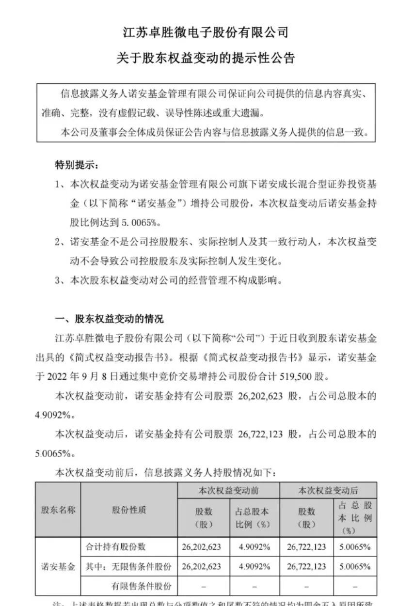
9月14日,卓胜微发布公告称,近日收到诺安基金旗下诺安成长混合型证券投资基金出具的《简式权益变动报告书》。诺安基金于2022年9月8日通过集中竞价交易增持公司股份合计51.95万股。本次权益变动后,诺安基金持有公司股票2672.2123万股,占公司总股本的5.0065%。
根据卓胜微半年报,截至今年二季度末,诺安成长混合基金持有该公司1933万股,是该公司的第五大流通股东,持仓市值高达26亿元。
卓胜微定期报告显示,自去年二季度以来,诺安成长混合基金连续五个季度加仓该公司。从股价走势看,自去年三季度以来,卓胜微股价就跌跌不休,不到15个月时间,股价就跌去7成左右。在卓胜微股价持续大跌的情况下,蔡嵩松持续加仓,其中今年二季度大幅加仓。
根据卓胜微公告,在过去半年内,诺安成长混合基金持续买入该公司。具体买入情况如下:
需要指出的是,今年6月30日卓胜微进行了派息送股操作。从上图中7月8日至8月7日的操作情况看,蔡嵩松买在了区间最高点。
考虑到目前卓胜微股价是过去一年多来的最低点,蔡嵩松当前依然处于深套状态。
举牌或暗藏流动性风险
按照《证券法》第六十三条规定:通过证券交易所的证券交易,投资者持有或者通过协议、其他安排与他人共同持有一个上市公司已发行的有表决权股份达到百分之五时,应当在该事实发生之日起三日内,向国务院证券监督管理机构、证券交易所作出书面报告,通知该上市公司,并予公告,在上述期限内不得再行买卖该上市公司的股票,但国务院证券监督管理机构规定的情形除外。
买入上市公司总股本5%的股份,就是俗称的举牌。根据相关规定,举牌后六个月内不能反向操作。对于市值逾500亿元的卓胜微来说,持股5%意味着至少耗资25亿元,对于开放式基金来说,持仓25亿元不能卖出,或暗藏流动性风险。
根据诺安成长混合基金的规模变动情况,从2020年三季度开始,规模就基本稳定在250亿元上下,今年一季度末规模为246亿元,今年二季度末规模为266亿元。如果今年三季度以来该基金规模没有大幅增加,则持有卓胜微的市值已经逼近基金总资产10%的上限。
从申赎情况看,该基金每个季度申购和赎回量都比较大,以今年二季度为例,申购103亿份,赎回高达69亿份,而截至二季度末的总份额只有164亿份。
根据基金投资的“双十”规定,基金持有单只个股不能超过基金总资产的10%,如果诺安成长混合基金的份额被赎回或者净值下跌导致规模减少,该基金持有卓胜微市值就会处于超限状态,由于举牌后六个月内不能卖出,这可能会带来流动性风险。
从过往历史看,公募基金极少举牌上市公司。2013年7月,银河基金旗下基金举牌上市公司飞利信,曾引发市场关注。但是飞利信当时只是一家市值不大的成长性公司,持仓市值也不过两亿元左右。
对于公募开放式基金来说,如果业绩表现不好,投资者大幅赎回,规模缩水会比较快。假如,诺安成长混合基金在六个月内缩水至100亿元,卓胜微股价维持不变,则卓胜微持仓市值可能占基金总资产的25%。对于为普罗大众理财的公募基金来说,其流动性风险显而易见。
诺安基金的“网红”底色
对于近两三年来的公募基金圈来说,诺安成长混合基金可以说是另类的存在:极致的投资风格、基金经理赚钱时被敬称蔡经理、亏钱时被骂、非常神奇地多次登上微博热搜……尽管该基金并没有让大多数投资者赚到钱,但名气却非常大。其极致押注风格让市场关注后规模暴涨的故事,更是被不少基金所效仿。
根据公开数据,蔡嵩松从2019年2月接手管理诺安成长混合基金以来,通过押注半导体板块,将该基金打造成了半导体主题网红基金。通过极致的投资风格,该基金成功吸引了很多幻想着通过择时在短期内获得高收益的投资者,规模爆发式增长,给诺安基金带来了丰厚的管理费。
从该基金业绩表现看,蔡嵩松2019年接手管理该基金时,基金规模不大,蔡嵩松成功把握住了半导体板块的爆发行情,当年业绩表现抢眼,在强力营销辅助下迅速蹿红,被投资者奉为布局半导体行业的利器。
但从2020年以来的业绩表现看,诺安成长混合基金并没有跑赢半导体指数基金。从下图可以看出,左图是国泰半导体芯片行业ETF基金,右图是诺安成长混合基金。从业绩表现看,无论是2020年、2021年还是今年以来,诺安成长混合基金均跑输了指数基金。
责编:邵子怡 校对:孙洁华
制作:张 巘 图编:赵雁旎 总审读:孙放
监制:张晓光 签发:潘林青
往期回顾 |
预警升级,停航停运!台风主体已影响上海,今晚或二次登陆!浙江:70余万人紧急转移!交通运输部东海救助局全面进入待命状态
100家,44亿元!“自家人”买买买,傅鹏博、刘格菘等明星经理受青睐
“5中1”有无吸引力?这家银行今年大涨近三成!“转二代”即将登场
版权声明
上海证券报微信保留本作品的所有权利,未经书面授权,任何单位或个人不得转载、摘编、链接或以其他方式复制发表,否则将被依法追究法律责任。
微信热线:王老师 021-38967805;版权合作:范老师 021-38967792。
好看,你就点一下!