权威、深度、实用的财经资讯都在这里
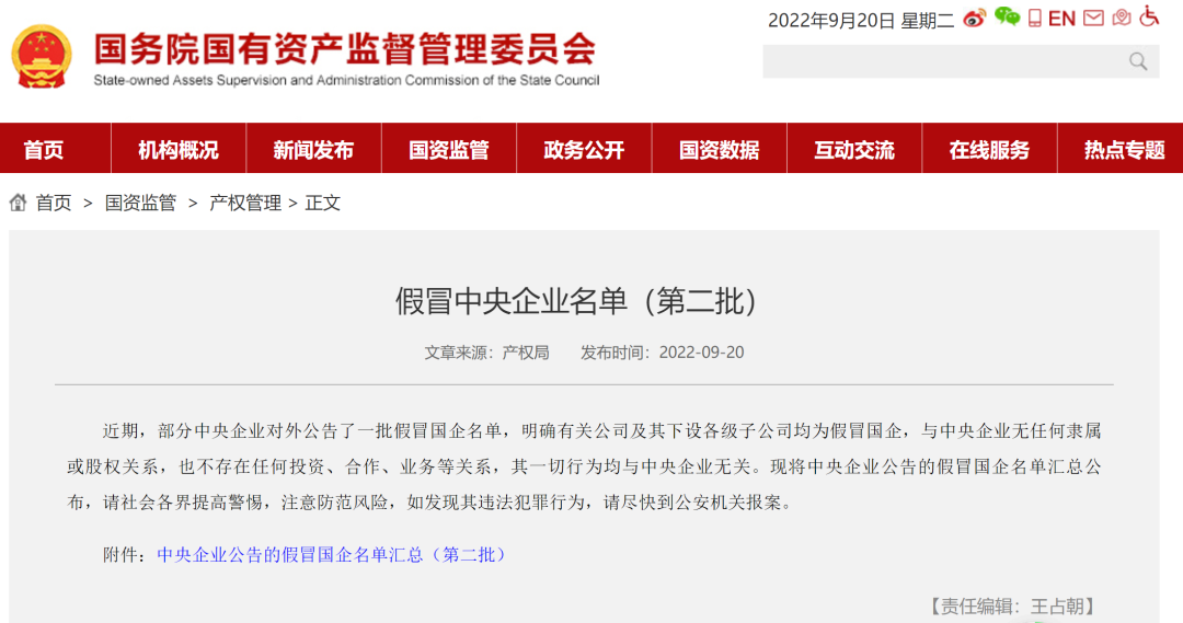
9月20日,国务院国资委网站发布了第二批假冒中央企业名单。
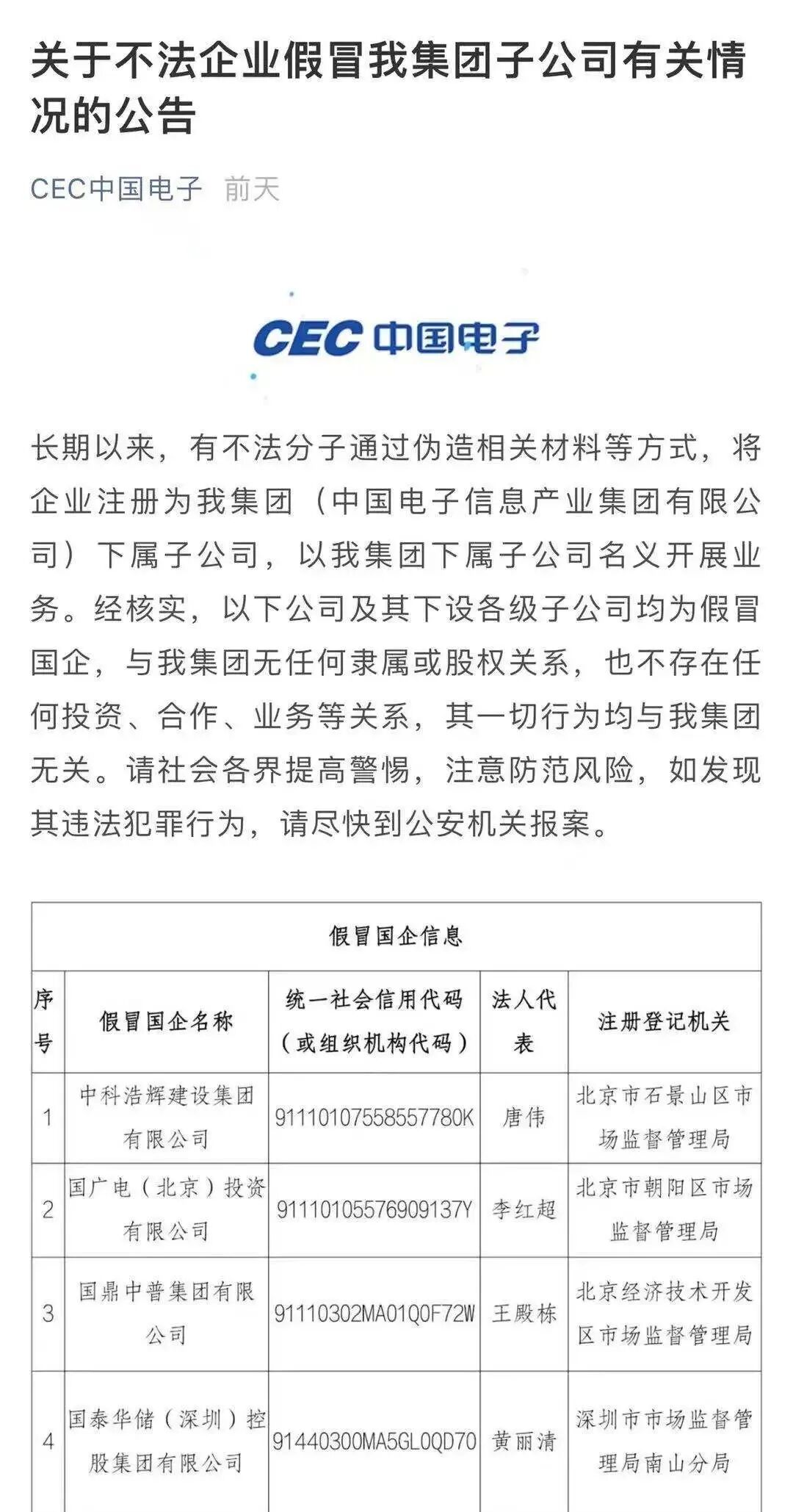
据国资委20日消息:近期,部分中央企业对外公告了一批假冒国企名单,明确有关公司及其下设各级子公司均为假冒国企,与中央企业无任何隶属或股权关系,也不存在任何投资、合作、业务等关系,其一切行为均与中央企业无关。现将中央企业公告的假冒国企名单汇总公布,请社会各界提高警惕,注意防范风险,如发现其违法犯罪行为,请尽快到公安机关报案。
而在去年,央企就曾掀起一轮打假潮,350多个“李鬼”被揪出。2021年10月21日,26家中央企业通过官网、微信公众号等多种渠道对外公告了353户假冒国企名单。中央企业集体行动打击假冒国企。
据国资委网站2021年10月22日消息:近期,部分中央企业对外公告了一批假冒国企名单,明确有关公司及其下设各级子公司均为假冒国企,与中央企业无任何隶属或股权关系,也不存在任何投资、合作、业务等关系,其一切行为均与中央企业无关。现将中央企业公告的假冒国企名单汇总公布,请社会各界提高警惕,注意防范风险,如发现其违法犯罪行为,请尽快到公安机关报案。
责编:孟 妹 校对:冯雯君
制作:何永欣 图编:赵雁旎 总审读:朱建华
监制:浦泓毅 签发:林艳兴
往期回顾 |
新赛道!年增55%,将达703亿!“耳朵经济”传来好声音!专访“加菲猫”→
版权声明
上海证券报微信保留本作品的所有权利,未经书面授权,任何单位或个人不得转载、摘编、链接或以其他方式复制发表,否则将被依法追究法律责任。
微信热线:王老师 021-38967805;版权合作:范老师 021-38967792。
好看,你就点一下!