权威、深度、实用的财经资讯都在这里
第三轮“爱购上海”电子消费券中签名单公布!
第三轮发放的“爱购上海”电子消费券券包价值150元,共包含4张消费券,分别为2张消费满100元以上抵50元券和2张消费满50元以上抵25元券。消费券有效期20天,2022年10月31日至11月19日可用。
此外,长三角多地开启新一轮各类百货餐饮、体育健身、旅游消费券启动发放。
在消费券、消费补贴等促消费手段的带动下,长三角地区的消费潜力正加速释放。
上海第三轮消费券已发放
助力消费市场回暖
第三轮“爱购上海”中签的消费者可在报名平台(支付宝、微信支付、云闪付)查询完整的消费券适用商户名单。
用户在上述线下商户消费时,出示支付付款码,商户扫码结算,消费券会自动核销,用户享受相应的满减抵扣优惠;如果是线上商户(APP、微信小程序),用户进入支付结算页面,满足消费券使用门槛,也可享受满减抵扣。
据悉,上海苏宁易购同步推出“爱购红包券翻倍享”的让利活动。中签消费者到店购买指定预存商品,在使用上海消费券的基础上,满3000元立减200元(部分商品参与),助力上海消费新升级。
叮咚买菜相关负责人在接受记者采访时表示,前两轮上海“爱购上海”活动大幅提振了消费信心,给公司的销售额也会带来一定增长,体现了政府为企业和市场纾困政策的落实。第二轮消费券中,有100多万单是在叮咚买菜下单。
百联股份在日前公布的三季报中称,公司在配合上海“五五购物节”开展的“非凡派对”活动中,销售增长超20%。
政策效应显现
消费潜力加快释放
长三角地区促消费政策效应逐步显现,消费市场呈恢复态势。第三季度各类线上购物、线下消费以及汽车、家电等消费增势不减。
上海消费市场逐步复苏。第三季度上海市社会消费品零售总额同比增长1%。前三季度,上海市社会消费品零售总额11864.6亿元,比去年同期下降10.7%,降幅比上半年收窄5.4个百分点。社会消费品零售总额自7月份实现转正,9月份同比增长0.3%。
据消费市场大数据实验室(上海)监测,9月份上海市线下消费额环比增长6.8%。线上消费也增长较快,前三季度商品类网络购物交易同比增长7.9%。
“爱购上海”电子消费券助力消费回升。上海投入10亿元市级财政资金,分三批发放电子消费券,前两轮共7亿元消费券总体核销率超过80%,直接拉动消费杠杆率4倍左右,有效撬动消费回补。根据上海已公布过的消费券安排,第三轮是最后一轮“爱购上海”电子消费券发放,投入资金为3亿元。
华东师范大学中国经济研究中心副主任陈体标表示,上海消费持续回暖,经济生活趋向正常化外,上海市政府采取一系列政策发挥重要作用。其中,消费券发挥了一定的作用。根据上海市设定的消费券用于抵扣现金规则,其乘数效应发挥作用,能够拉动多倍的消费需求。消费券拉动的消费总额与上海市社会消费品零售总额相比,所占比例不大。9月份上海市社会消费品零售总额为1478.53亿元,消费券前两期的发放额约为7亿元,以4倍的乘数效应,拉动消费需求28亿元,不到上海社会消费品零售总额的2%。
此外,上海汽车等大宗消费加快回暖。在新增客车牌照额度、车辆购置税减半征收、汽车消费补贴等政策拉动下,第三季度汽车零售额同比增长32.3%。
除了上海,长三角其他省份消费潜力也正逐步恢复和释放。
江苏省消费市场恢复性增长势头进一步巩固。江苏省统计局、国家统计局江苏调查总队发布的数据显示,前三季度,江苏省实现社会消费品零售总额31635亿元,同比下降0.3%,降幅比上半年收窄3.4个百分点。7月、8月、9月江苏省社会消费品零售总额分别增长2.4%、12.5%、6.9%,已连续3个月当月实现正增长,消费回补态势更加明显。“苏新消费”系列活动和政策加快实施,各地陆续出台发放消费券、购车补贴等促消费政策,1-9月限上实体店零售额同比增长2%,比上半年加快6.4个百分点,其中9月当月增长14.6%。
安徽省市场销售稳中趋升。前三季度,安徽省社会消费品零售总额16130亿元,由上半年下降0.3%转为增长0.9%,其中限额以上消费品零售额增长3%。其中,商品零售增长0.6%,餐饮收入增长3.5%。限额以上单位零售额中,新能源汽车增长3.9倍,能效等级为1级和2级的家用电器和音像器材增长7.6倍,智能手机零售额增长1倍,可穿戴智能设备零售额增长1.1倍。限额以上单位网上商品零售额增长15.7%,占限额以上消费品零售额的比重为15.6%。
消费券在浙江省宁波市掀起了一波接一波“买买买”的热潮。宁波前五期消费券市、区两级共投入财政资金12.59亿元,已核销11.1亿元,直接带动销售151.80亿元。据宁波市统计局数据显示,8月,宁波市实现社会消费品零售总额432.1亿元,同比增长12.6%,当月增幅持续领跑浙江省。1月至8月,实现社会消费品零售总额3065.7亿元,同比增长5.0%,时隔15个月后,社零增幅再次跃居浙江省第一位。
“即使没有消费券抵扣,原有的消费依然存在。”陈体标认为,根据相关研究结果显示,一般来说1元临时性消费券大约能产生0.5元左右的新增消费。总的来说,消费券在一定范围内起到一定程度的作用,但不应过度倚重,消费券对消费者的收入增加没有长期效应,在刺激经济上更多是短期效应。
陈体标表示,真正持续影响消费需求的是居民收入的增长,可以通过减免各类税赋,加大转移支付,提高低收入阶层的消费能力,进而提升消费需求,实现经济良性发展。
冲冲冲
长三角多地发放新一轮消费券
冲刺四季度社会消费,长三角新一轮消费券来袭!
10月29日,2022“苏新消费 夜zui苏州”秋季购物节暨“最美金秋夜·吴中更有礼”消费节开启,点燃金秋消费市场。重点聚焦商圈消费、夜间消费、新型消费、家电消费、汽车消费、餐饮消费六大领域,苏州全市联动重磅推出500余场特色鲜明的让利促销活动,十大板块联袂发放超过8000万元数字人民币消费红包。
为进一步释放乡村旅游市场活力、促进文旅消费回暖,江苏省宿迁市启动“嗨游一季 ‘乡’约宿迁”旅游消费季。消费季期间,通过乡村旅游消费券发放、文旅演艺、旅游商品展等形式,全方位、多层次构建乡村旅游品牌体系,全面助力乡村振兴。第二期发放时间为10月24日至11月2日每天上午10时。
10月28日,第六期第五轮宁波市消费券启动报名。宁波市民可以在云闪付、美团、饿了么等平台报名抽取各类消费券。中奖后,消费券将于11月2日10时到账生效,有效期截至11月6日24时。
从宁波市商务局获悉,9月至12月,宁波陆续推出丰富多彩、亮点纷呈的金秋促消费十大行动。其中包括:打造宁波消费地图2.0版,点亮甬城夜经济,围绕潮品牌、潮购站、潮流地、十大海鲜打卡地等首发“宁波潮头榜”。
为促进全民健身和体育消费,杭州市体育局定于10月下旬至11月发放第三期迎亚运全民健身大礼包(体育消费券)。本次消费券共发放金额100万,红包2.5万个。
杭州市余杭区推出“完美生活狂欢季”活动,10月29日至11月11日,每天在阿里官方自营的喵速达电器旗舰店发放电子消费券,优惠券共分5挡,部分商品还可叠加“双11”跨店满300元减50元等优惠。
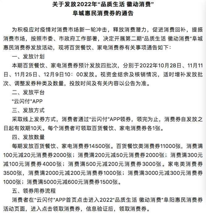
为释放消费潜力,提振消费信心,安徽省阜阳市日前决定开展第二期“品质生活徽动消费”阜城惠民消费券发放活动。本期惠民消费券预计发放四批次,分别于10月28日、11月11日、11月25日、12月9日上午10时发放。每批次发放百货餐饮、家电消费券14500张。据阜阳市商务局此前透露,本期计划投入1500万元左右,突出汽车、家电、百货、餐饮等重点领域。
责编:孟 妹 校对:孙洁华
制作:季宇亮 图编:赵雁旎 总审读:朱建华
监制:浦泓毅 签发:林艳兴
往期回顾 |
清华“女神”科学家,即将离美归国!麻溜地辞职,为何钟情TA?
版权声明
上海证券报微信保留本作品的所有权利,未经书面授权,任何单位或个人不得转载、摘编、链接或以其他方式复制发表,否则将被依法追究法律责任。
微信热线:王老师 021-38967805;版权合作:范老师 021-38967792。
好看,你就点一下!