01
网上确认对象
网上报名时选择“3105”上海交通大学报考点,且于10月25日前在“中国研究生招生信息网”网上报名时已完成缴费的下列考生:
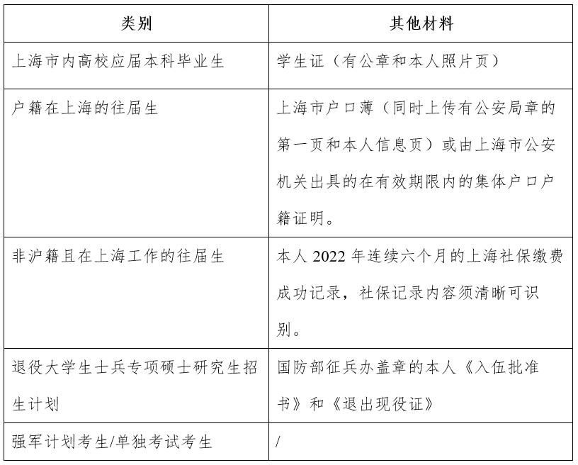
1、报考上海交通大学的上海市各高校应届本科毕业生;
2、在上海市工作的考生(需有2022年连续六个月的上海社保缴费成功记录);
3、上海市户籍考生(需有上海市户口簿或上海市集体户口户籍证明);
4、强军计划和单独考试考生。
5、上海教育考试院指定“3105”网上确认报名点报考福建省招生单位、云南省招生单位的考生(详见上海教育考试院官网https://www.shmeea.edu.cn/page/05100/20220923/16856.html)。
02
网上确认登录方式
1、登录账号:使用“学信网账号”进行登录。
2、登录路径:登录中国研究生招生信息网,点击“网上确认”进行操作。
03
网上确认时间
1、初次上传材料时间 :2022年10月31日8:30至11月5日12:00(逾期不能上传)。
2、上传材料审核不通过的考生,补充材料上传截止时间:2022年11月5日16:00,逾期将不能确认。
考生须于上述规定时间通过网上确认平台,完成“核对网报信息、上传本人准考证照片、上传身份证照片、上传手持身份证照片及其他相关材料”等,
逾期不能补办。
考生必须完成上述流程且考点审核通过,否则网上报名信息无效,无法参加考试。
建议考生尽早上传材料完成网上确认,不要等到确认的最后一天才提交审核材料,以免审核不通过无时间补交补充材料。
04
网上确认所需材料
(一)考生本人近三月内正面、免冠、无妆、彩色电子证件照
照片要求见下图:
10.严禁使用AI换脸等软件编辑照片,否则将追究相关法律责任。
(二)考生本人有效居民身份证原件正反面照片
照片要求身份证边框完整,字迹清晰可见,亮度均匀。
(三)考生本人手持身份证原件照片
照片要求见下图:
(四)其他材料
05
结果反馈
一般情况下,审核结果48小时内通过确认系统反馈(提交材料考生人数过多及特殊情况除外),请考生及时登录确认系统查询审核结果,同时,审核系统将通过短信(微信)和站内信提醒考生。站内信查收方式见下图:
审核未通过考生必须按照审核不通过原因在规定时间内重新提交复审材料,逾期视为放弃报名。
06
其他事项
1、本考点未缴费考生报考信息无效,不能参加网上信息确认。
2、网上确认阶段所有网上报名信息不能更改。
3、网上确认逾期不再补办。考生未在规定时间内完成网上确认不能参加考试,责任自负。
4、选择其他考点报考我校的考生,请按照相应报考点要求在规定时间内完成报名信息确认。
5、考生请关注上海交大研招网(yzb.sjtu.edu.cn)发布的信息,在网上确认时如遇到问题,请联系上海交大研招办(电话:021-62821069,email:yzb-ss@sjtu.edu.cn)。
上海交通大学研招办
2022年10月28日
来源 | 研究生院
责任编辑 | 金雪
点赞!