这是 城市漫游计划 的第 364 次推送
如果在全中国开展“最能吃甜的城市battle大赛”,无锡认第二,估计没有哪个城市敢认第一。
关于无锡菜的甜,就连隔壁的“嗜甜大户”苏州,都忍不住调侃起来:
“苏州菜不像无锡菜,无锡什么菜都是甜的。”
更有外地游客评价无锡菜:
“这里的水煮牛肉也是甜的!”
“无锡的小笼馒头太齁甜了!”
吃无锡小笼馒头,别忘了要先喝汤
无锡菜,隶属于中国八大菜系中的苏菜系[1],历来被各路食客贴上“甜”的标签。尽管无锡人认为无锡菜并非只有甜,而是咸中带甜,但对于其他人来讲,还是免不了感叹一句:“我的天!怎么这么甜!”
是啊,无锡菜,你怎么这么甜?
无锡菜,甜得有道理
尽管沈括在《梦溪笔谈》中提到,“南人嗜咸,北人嗜甘”[2],但无锡饮食的甜,似乎是古来有之。
无锡惠山古镇航拍。这里是一处以大片古祠堂组成的历史遗迹
元代时期的无锡菜谱《云林堂饮食制度集》中,就有多道菜运用了蜜、糖、甜酒等甜味调剂,如烧猪肉、蜜酿蝤蛑、蜜酿红丝粉、熟灌藕、糖馒头、烧鹅和黄雀等[3]。看来,甜,早已是无锡菜的常规操作了。
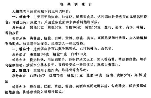
无锡人有多爱甜味呢?1999年,由刘宝家等人编制的《食品加工技术、工艺和配方大全》,曾提到过无锡菜里常用的几种调味汁。看看这几种调味汁所用到的材料,就大概知道无锡人有多爱甜了。
第一个,炸鱼汁,由50克精盐、50克酱油、100克黄酒、300克白糖,再加上少许葱花姜末高汤等配料酿制而成[4]。
第二个,番茄汁,由150克番茄酱、25克精盐和100克白糖制成[4]。
第三个,糖醋汁,主要由75克红醋、25克精盐、50克葱油和150克白糖制成[4]。
这些引人注目的“300克”、“100克”和“150克”白糖,几乎是这几种常用调味汁里分量最重的原材料。连调味汁都放那么多的糖,可想而知,没有糖的无锡菜,是没有灵魂的。
关于无锡嗜甜的原因,有多种不同的观点。
其中一种观点,与江南糖业的发展有关。自17世纪初,中国糖业销售已经在全国范围内建立起糖业经营网络,其中广东、福建的糖经上海进行转销,再转往到无锡所在的江南地区[5]。
在清代,江南人每年人均耗糖量为全国最高,高达4斤以上,而当时全国的人均耗糖量不过是1.5-2公斤左右[5]。这样看来,地处全国“嗜甜大本营”的无锡,自古以来都是泡在糖罐子里。
无锡鼋头渚的樱花,充满江南风情
另一种观点,则与无锡发达的经济有关。
在古代,由于制糖的不易,糖成为了一种奢侈品。据季羡林先生的《糖史》,有时候糖并不容易得到,元代甚至有“只有‘奸人’和皇家才能有沙糖”的说法[6]。
换言之,在古代能吃上糖的都是权贵人家。而无锡地处江南,位于太湖正北,又是临近上海的工商业都市,商业发达[7],有许多富有的大户人家,因此他们能吃到糖的机会更多,嗜甜也逐渐成为了富有的象征。
无锡,太湖蠡园的宁春塔
有趣的是,当无锡大厨们面对外来食客各种关于无锡菜甜的调侃时,他们总是解释说:“无锡菜不止有甜,我们无锡菜骨子里是咸的!”
事实上,这种说法不仅不是无稽之谈,反倒是点出了无锡菜自古以来的风味特色。这种风味特色,叫做“甜出头,咸收口”[4],即第一口尝到的是清晰的甜味,经过细细品尝就会品出咸味。这种甜中带咸的味道,才是无锡菜的精髓所在。
在糖衣外表下,藏着的是鲜味儿
武侠小说宗师金庸,大概是对无锡酱排骨有着深刻的印象,才会在《天龙八部》中描写段誉来到无锡的场景时,写出这样一段:
“(段誉)信步而行,突然间闻到一股香气,乃是焦糖、酱油混着热肉的气味。……阵阵酒香肉气从酒楼中喷出来,厨子刀杓声和跑堂喝声响成一片。[8]”
焦糖、酱油,说的正是无锡菜里甜中带咸的风味来源。作为无锡菜中最负盛名的菜品,三凤桥的酱排骨,是无锡菜“甜出头,咸收口”的最佳代表。
在烹饪之前,先将排骨用硝水和盐腌制约12小时,再把排骨焯水、用香料去腥,最后用酱油和白糖熬制浓油赤酱,与排骨一起烧沸后即成[9]。一口下去,肉质酥烂,首先刺激味蕾的是甜味,接着就是浓郁的咸味。
甜咸的搭配,保持了味道的平衡,用无锡话来形容就是“甜咸当当”,令人回味无穷。
酱排骨的12小时盐腌,证实了大厨们说的“无锡菜骨子里是咸的”并非虚言。甜中带咸,用咸带出鲜味,实在是人间美味。
无锡酱排骨
另一道“甜咸当当”的无锡菜,就是无锡状元楼的老烧鱼了。
做老烧鱼,要先将鱼浸泡在酱油和料酒中,给鱼做做马杀鸡,让鱼肉充分吸收酱油和料酒的味道,再下锅烧制。最后在起锅前,放入白糖,勾一个无锡人所说的“自来芡”,起到调味收汁的作用。甜味和咸味交织在一起,在无锡人的味觉世界里难舍难分。
从酱排骨和老烧鱼的烹饪中,我们不难看出,在无锡菜里,浓油赤酱,甜和咸总是相互应和,相得益彰。食盐可以将食材的鲜味提取出来[10],或许提鲜,才是这些甜咸口味的真相。
说到鲜,南靠太湖的无锡,怎会错过太湖里湖鲜的鲜甜呢?而在众多湖鲜菜肴里,太湖船菜无疑是其中的佼佼者。
太湖船菜,也称无锡船菜。船菜,顾名思义,是游客们泛游太湖时品尝的佳肴,其烹调的原料为白鱼、白虾、银鱼(俗称“太湖三白”)和蟹等。酥烂微甜,香气浓郁的太湖船菜,曾被叶圣陶这样评价:
“船家做的菜是菜馆比不上的,特称‘船菜’……但拆穿了说,船菜之所以好,就在于只准备一席,小镬小锅,做一样是一样,汤水不混和,材料不马虎,自然每样有它的真味,叫人吃完了还觉得馋涎欲滴。”[11]
无锡太湖佳肴,注重的是鲜味
船菜中有一道干炸银鱼,堪称一绝。厨师们会用白胡椒粉、料酒、蛋液、干淀粉、盐和糖等将银鱼搅拌均匀后,再放入热油中油炸[9]。充满胡椒味、咸味和甜味的银鱼,闪着金黄色的光,就像黄金一样诱人。
在船上,一边欣赏太湖美景,一边品尝船菜佳肴,便可以将无锡菜的甜尝个彻彻底底。
白虾是太湖三白之一
湖里的名鲜除了鱼、虾和蟹,还有滑溜溜的鳝鱼。
多年来,甜咸当当的响油鳝糊,风靡了整个无锡地区,是饭桌上的常客。鳝糊上桌后,人们将热油浇在葱花和蒜泥上,锅里就会发出噼里啪啦的声响,“响油”便由此而来。酱红的色泽,扑鼻的香味,足以让食客们拜倒在鳝糊魅力之下。再吃一口,便尝出浓郁的甜咸味,唇齿留香。
听见响油鳝糊里噼里啪啦的声音吗?
当然,除了酱排骨、老烧鱼、太湖船菜和响油鳝糊,还有梁溪脆鳝、清水油面筋等无锡名菜。它们的鲜甜,让无锡人爱不释“口”。
自从无锡人尝了这口甜,其它的甜都变成了将就。
小小的菜品,任性的甜
无锡人对鲜甜的执着,可谓前无古人,后无来者。甜味,已经贯穿在无锡的各类菜品中,深得无锡人的喜爱。除了各大闻名于世的鲜甜硬菜,无锡还有精致的甜味小吃、包子等,以意想不到的甜味惊艳了各路食客。
在这些被甜味惊艳到的食客当中,就有文学界里的著名吃货汪曾祺。对于无锡菜的甜,他曾这样说:
“都说苏州菜甜,其实苏州菜只是淡,真正甜的是无锡。无锡炒鳝糊放那么多糖!包子的肉馅里也放很多糖,没法吃!”[12]
让汪大吃货也忍不住吐槽的甜包子,究竟有多甜?来瞅瞅无锡早点小笼馒头吧。
据传,康熙和乾隆在下江南时,曾经多次莅临无锡惠山寄畅园[13],品尝过鲜甜无比的无锡小笼馒头。如今在寄畅园中,仍能看到康熙所题的“山色溪光”,以及乾隆所题的“玉戛金枞”,可见两位皇帝对此处是情有独钟。
无锡寄畅园,被康乾两帝所喜爱
与别处的小笼包相比,无锡小笼馒头多了一份鲜甜的味道。馅料中的白糖与汤汁的鲜美,可谓功不可没。
食客按照“轻移、慢提、开窗、喝汤”的品尝方法,在咬下小笼馒头的第一口,便可感受到满满的鲜甜汤汁,也就不难理解,为何康熙与乾隆两位皇帝对无锡小笼馒头念念不忘了。
被咬开的无锡小笼馒头
在生活中加点甜,或许已经成为了无锡人的生活习惯。
比如甜得掉牙的桂花糖芋头。在烹饪芋头时,加入红糖与白糖,调制出甜上加甜的味道来。在红糖和白糖的强强联手下,平平无奇的芋头摇身一变,变成了一道粉糯香甜、甜而不腻的传统名点。
桂花糖芋头,甜而不腻
再比如解放南路的一品梅花糕,因其外形酷似梅花而得名,但里面的馅料跟梅花一点关系都没有。梅花糕的馅心包括小元宵、松子仁、葡萄干、红枣等,吃起来软脆适中,味道甜甜蜜蜜,是不可错过的地道小吃。
无锡梅花糕
还有无锡“三绝”之一阳山水蜜桃。甘甜的汁水,沁人心脾,特别适合在炎热的夏季食用。而且,自成甜味的水蜜桃,还能让无锡人在面对无锡菜甜的调侃时,有底气地说:“这是自然环境形成的甜,我可没动手。”
甜蜜多汁的无锡水蜜桃
无锡的甜点,还有朱顺兴的惠山油酥、老曹豆腐花、青山汤圆、老牛的“一套红糖大饼”、玉兰饼和无锡麦饼等。这些光听名字就已经让人垂涎欲滴的甜点,足以让人立马动身去大快朵颐了。
无锡惠山古镇玉兰饼
无锡的甜,也许在外来食客看来是匪夷所思的,但对于无锡人来讲,这道香浓的甜味,正是能勾起浓浓乡愁的家乡风味。一道酱排骨,或糖芋头,只要吃进一口,便如回到那个充满鲜甜味的无锡家乡。
像钱钟书先生在写《管锥编》的“古代菜谱”一条中,本是以学术研究的方式来进行写作的他,却在文中难得地忆起家乡无锡的甜:
“吾邑尤甚,忆儿时筵席盛馔有‘蜜汁火腿’、‘冰糖肘子’,今已浑忘作何味,去乡四十余年,并久不闻此名色矣。”[14]
在外漂泊的无锡游子,哪怕已经离乡多年,但只要谈起甜,就能马上想起童年时候那些甜甜的无锡菜。
可盐可甜的无锡菜,你爱了吗?反正我爱了。
撰文 | 明维
(点击图片即可获取全文)