主播和商家的“战役”,终于爆发,巴黎欧莱雅上了多个热搜。
对于直播时代的甲方来说,危机公关是一门必修课,大叔做个点评。
先快速回顾事件。
本周三晚上8点,李佳琦和薇娅先后发了一个“说明”,向巴黎欧莱雅发出最后通牒:
如果24小时内不解决问题,封杀你!
两位头部主播的“说明”发布时间只相差了4分钟,且内容高度重合,很显然,二人团队早已在合谋此事,通过联合曝光此事,一起给甲方施压的同时,更是要给去中消协和黑猫平台投诉自己的消费者一个交代。前不久,李佳琦还在为欧莱雅站台。
原来,巴黎欧莱雅的一款面膜,在自己的直播间或者店铺叠加使用满减券后,其单价要比李佳琦和薇娅直播间的更便宜。
网友还发现,巴黎欧莱雅官方微博曾发过“李佳琦直播间全年最大力度”的文案,但在双11当天被修改。
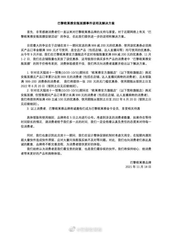
巴黎欧莱雅连夜回应,第一封回复内容在次日凌晨2点15分发出。
但似乎网友都不买帐,因为这封声明,除了一堆“废话”,没有任何实质行动。
最高赞的点评是:
又过了近19个小时,巴黎欧莱雅发了第二封声明,终于附上了解决方案。
网友最期待的“退差价”并没有出现,而是无门槛代金券和满减券,评论里有不少网友表示:
在第二封声明里,巴黎欧莱雅承认:
其实,巴黎欧莱雅的“客服”挺积极的,一张欧莱雅官方旗舰店客服回应消费者的截屏在今天疯传:“李佳琦说是低价就是低价的吗,李佳琦也是个打工人而已,他说再优惠也是官方活动策划那边决定的。”
这就是典型的零时工代表企业做了新闻发言人的问题,在直播时代更是家常便饭了。
天猫公布的双11数据显示,欧莱雅在美妆大众线品牌中销售额排名第一,其中,涉事的这款单品——欧莱雅安瓶面膜据悉成为唯一销售额破5亿元的单品。
一款面膜卖了5个亿,怪不得巴黎欧莱雅咬死不肯退差价。
今天还有一个新闻,就是中消协公布2021“双11”消费维权舆情分析报告,其中典型案例包括“付款10天不见欧莱雅”,报告称,不少网友反应欧莱雅虚假发货。
下面谈几点大叔的体会。
大叔经常说,危机公关的应对,第一要务是对事实的判断和界定。
显然,两位头部主播以及他们的粉丝,都认为这是一个诚信问题。
其实你仔细看两位主播的声明,好像漏了一个核心信息,即:消费者在某直播间买了一款商品,其他平台的单价更低,商家违法吗?虚假广告?欺诈行为?
大叔看到,有律师猜测,主播应该和商家签订了“保价”协议,以确保其直播间的商品价格最低,如果真是这样,其实不需要发“说明”,发律师函就好了。
巴黎欧莱雅则认为,自己的诚信没问题,只是计算问题。所以,人家第一封回应的内容是“双十一促销机制因过于复杂给消费者带来的困扰”,并在第二封回应中强调,“店铺发的满999减200元的优惠券在达人直播间也能使用。”
大叔其实不太认同巴黎欧莱雅对此事的界定,因为但凡做过电商运营的人都知道,核算成本是最基本的工作,而电商运营人士的强项就在于通过五花八门的满减券和红包等套路,让消费者迷迷糊糊地买买买,以为自己占了大便宜。
怎么过了一个双11,甲方反而被自己定的促销机制给搞晕了?忘记事前就告知李佳琦和薇娅?大叔认为,把企业的诚信问题缩小界定为计算问题,并不高明,因为电商都这么透明了,你却在装糊涂,又如何能自证清白呢?
这个其实好理解。
如果场景回到315晚会的当晚,你就见怪不怪了。央视一个接一个曝光企业负面新闻,公关守在电视机前,其实不管电视里播啥,他们都已经打好了草稿,大致是这样的:
对于……事件的报道,我司高度重视,第一时间成立专项小组……以消费者为中心一直是我司经营和发展的核心原则,今后,我们将加强……感谢媒体的监督……。
欧莱雅被两大主播封杀登上热搜,也是懵逼的,但大叔相信,此事肯定双方都经过了多轮沟通,未果才曝光的,因此,实际上,欧莱雅应该有预案才对。但从这封声明来说,如果它的预案就是写一堆废话,也算是预案吧,凌晨2点发出,还算高效。
当下,一个危机公关的基本套路,要在黄金6小时“积极”回应。以此案为例,如果欧莱雅没有第一封回应,第二天媒体的报道,都会向李佳琦和薇娅和倾斜,但企业需要评估,快速表态但没具体行动的回应,是否会带来二次伤害?
但在面对紧急且复杂的问题时,公关大部分时间只能采取逐步回应的策略,因此,往往第一封声明里缺少行动,只有态度,给媒体和公众来看,就是废话。
从电商运营逻辑来说,很好理解,更便宜并不是单品单价更低了,而是因为用了满减券,消费者来投诉,那我就继续送券呗,以确保所谓的“公平”。从这个角度来看,200元无门槛使用券还算合理,但我估计商家早就测算过了,购满999的用户比例应该不高。
从生意的角度,5亿销售额,如果“退差价”,估计得打个对折,和元气森林不愿意兑现标错价汽水是一个道理,因为这已经不是一个纯舆论视角,巴黎欧莱雅的公关没有办法因为要顾及被情绪点燃的公众,而让公司蒙受巨大经济损失。
当然,品牌声誉的损失已经造成,暂时又无法评估,还不如先顾住眼前,这可能是企业的逻辑。
此事,其实网友还有一个争论焦点,就是:在直播时代,商家到底应该把营销费用花在给头部主播的坑位费和提成上,还是应该直接把诚意体现在商品价格上,以给消费者最大的让利空间。
大叔觉得吧,这是一个伪命题。按这个逻辑,化妆品品牌还应该把请明星代言、广告投放都停掉,都让利给消费者,可你还会买吗?还敢买吗?
不知道是有意还是无意,抑或是被动券入这场争论,反正有人明显在欧莱雅的官方微博下面带节奏,对欧莱雅来说,大叔认为企业应该躲避这个漩涡,而不是被卷入。
因为在直播时代,直播间已经成为舆论场。
最后一个问题,企业公关该如何应对呢?大叔提供3点建议:
还记得韩束在直播间卖牙签吗?表面上看是为了迎合网友,其实是为了迎合流量,实现利润最大化。不管是企业自播还是第三方渠道,直播间的KPI就是销量,而与销量直接挂钩的就是流量,但企业眼里不可以只盯着流量。直播间已经不是一个单纯卖场,而是舆论场。以前网友一愤怒就跑到淘宝客服和官方微博下面留言,现在是冲向直播间。
很多直播间的运营,都是企业的电商部或者第三方MCN机构在负责,大家都认为这是一个卖货场,而不是舆论场,其实不对。你聘请的零时工主播,就是你今晚直播间的新闻发言人,她随时可能把你企业的声誉给“毁掉”。很多直播间运营出的问题,公关都是最后一个知道的,或者电商运营部分没处理好,留一个烂摊子给公关部擦屁股。元气森林和巴黎欧莱雅都是这个现状。
这里强调的是更新,而不是建立,因为变化太快,必须要不停更新知识。大叔经常拿罗永浩和辛巴应对售假的危机公关行动做对比,你就能看出,辛巴哪里犯了错,老罗哪里做对了,那就直接抄作业呗。当然,你也可以买一本姐夫李的新书《跑赢危机》,大叔刚读完,结构和方法论都很完整。
你又从欧莱雅的案例,收获了什么教训呢?欢迎你在留言区聊聊。
《刷屏》作者,23万品牌市场公关人在看的自媒体。
本文由“135编辑器”提供排版支持。