点上方蓝字可关注 微信号:装修33天
▲ 使用面积125平,入户玄关以几何木皮为背景,搭配黑色玄关台,一幅挂画
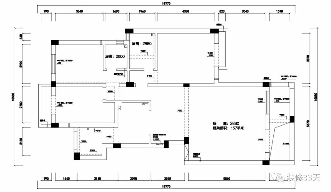
▲ 平面结构图
▲ 平面布置图
▲ 客厅整体以灰色+木色为主,艺术质感地面搭配极简顶面
▲ 硬装与家具软装,用色上的统一,更好的营造空间的氛围
▲ 电视背景是刷的水泥肌理漆,在木质与铁件元素结合灯光的映衬下让墙面更有质感
▲ 客厅望向餐厨方向,视线明亮,动线流畅
▲ 厨房与餐厅合并,提高空间利用率,设计倾斜角度的就餐区,让空间使用更舒适合理
▲ 打破空间界限,定制橱柜一体式餐台
▲ 厨房,工字铺墙砖与水泥色订制橱柜门板,形成统一风格
▲ 生活阳台,分色的墙漆,特意挑选的挂画与墙面相呼应
▲ 客卫,干湿分区,灰砖墙面与整室风格相协调,黑色浴室柜搭配黑色五金
▲ 客卫配置淋浴与蹲坑
▲ 儿童房,墙漆撞色的设计,充满活力
▲ 次卧,纯灰色墙面搭配灰白色窗帘,老人偶尔过来小住,延用以前的家具
▲ 主卧床头木地板上墙,内嵌灯带,置物同时充当壁灯,橙与冷静的蓝色,构成个性空间
▲ 主卫,整体配色用材延续客卫风格,打造干净极简的洗漱空间
设计 | 廖欢(长沙)
微信:rockliaohuan
电话:18874102313
后台回复「廖欢」可以看更多作品
媒体转载请注明装修33天并保留设计师联系方式
欢迎业主、设计师、装修公司免费投稿照片
装修33天商务合作微信:king194316
松爷店铺掌柜微信:yejia1702
廖欢其他作品推荐,点击下图查看105平简约自然三居 木色素雅开阔婚房
实用装修指南
装修33天 🏡 实用装修指南
喜欢我们的文章就随手转发到您朋友圈吧