▲ 项目面积120平,总造价40万,原本是三房的户型,但是业主的需求二房就足够使用,所以把原本作为第三个房间区域做成了餐厅+休闲茶室的功能,同时补充了客厅采光
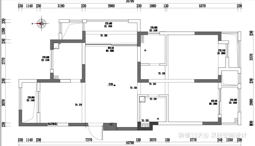
▲ 原始结构图
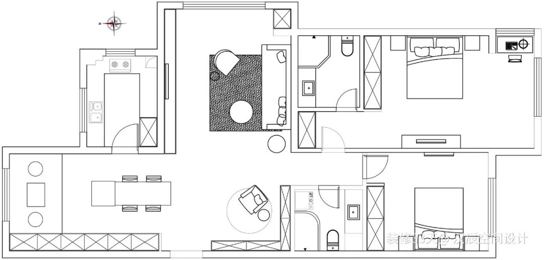
▲ 平面布置图
▲ 进门右手边是开放式书房,定制L型收纳柜,采用封闭式与开放式组合,功能强大
▲ 客厅纳入阳台,地面通铺800*1600的超大规格砖,搭配极简顶面设计彰显大气
▲ 背景铺贴金色拉丝墙纸衬托米白色沙发质感,同时也为黑白灰的空间增加温度
▲ 利用原始结构柱做一个展示区,可以放几本书和一些装饰品
▲ 电视墙以灰色木饰面为底结合白色石材打造出层次感背景,底部设计黑色大理石地台取代电视柜
▲ 布置木色餐桌与大理石岛台相连,有效的填充了原本狭长的餐厅空间
▲ 餐厅背景做了整面收纳柜,同时也解决了空调的回风问题,大理石岛台不仅仅作为操作台面,它还是一个半高的酒柜
▲ 靠窗打造茶室,做了抬高处理,采用鱼骨拼木地板让茶室更显休闲惬意
▲ 厨房U型布局,上浅下深的橱柜配色更显层次
▲ 客卫,灰色墙地砖搭配白色浴室柜,让小空间干净又简洁
▲ 卧室延续客餐厅整体基调,配以金色吊灯与灰绿色床品,给人一种轻奢之感
▲ 床侧做了置顶衣柜,设计一列开放格增加置物功能
▲ 纳入阳台规划梳妆区,金色的梳妆台与单椅,点缀了空间的精致度
▲ 主卫通铺白色石纹砖,马桶背景采用花砖铺贴
文字编辑 | 东东
设计 | 汉辰空间设计(杭州)
微信:13182090315
后台回复「汉辰」可以看更多作品
媒体转载请注明装修33天并保留设计师联系方式
欢迎业主、设计师、装修公司免费投稿照片
装修33天商务合作微信:king194316
松爷店铺掌柜微信:yejia1703
汉辰空间设计其他作品推荐
实用装修指南
装修33天 🏡 实用装修指南
你每次点赞和转朋友圈,都是对我们的支持