▲ 使用面积65平,项目地址:上海闵行,业主是一位单身男士,有一只宠物喵星人,整个空间完全打散重组,重新归零再出发
▲ 原始结构图
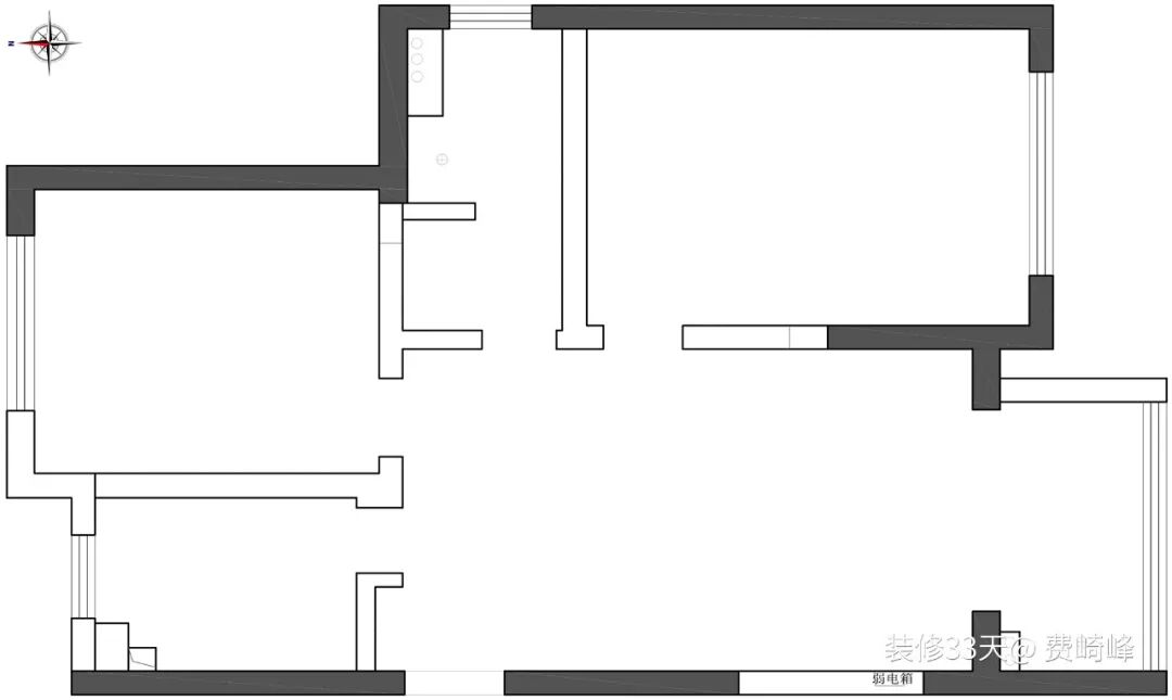
▲ 平面布置图:
1.舍去一个卧室,将厨房扩大,同时将餐厅和厨房融为一体,实现客餐厅的南北通;
2.厨房操作台背后走道规划为衣帽间,同时将卫生间台盆挪出来,跟操作台连为一体;
3.整个空间利用移门实现空间在不同时期的开合,打造灵活多变的空间形态,实现静与动的分区;
▲ 玄关保留了原先的入户门,重新做了改色处理,进门两边是悬浮鞋柜
▲ 客厅顶面在与阳台过渡区域做了弧度处理,弱化阳台原先的横梁
▲ 取消传统茶几布置,选用低矮款组合沙发,可根据生活场景的需求随意搭配
▲ 水磨石电视墙左边黑色区域是柜体收纳,通过移门的开合,实现卧室与客厅的连接,空间可以随时打开
▲ 从客厅看进去正好是卧室的书房区域,下挂的竖板正好可以挡住桌面
▲ 阳台一侧点缀艺术造型落地灯
▲ 另一边做了洗衣柜,平时可以用木质移门隐藏起来
▲ 阳台望向客餐厨,改造后的空间南北通透
▲ 餐厅顶面藏了新风,还有结构梁,于是设计师在造型的时候将餐厅吊顶降低做了弧度处理,将梁体修饰掉
▲ 业主平时只是一个人生活,所以直接把岛台当成餐桌,即省空间又实用
▲ 在操作台外面做了一扇超大移门,可以防止喵星人爬上操作台,也不怕厨房比较凌乱
▲ 厨房操作台后面的走廊也是衣帽间,右边是白色烤漆柜门的衣柜,左边用了镜面墙,一方面当作全身镜使用,另外一方面可以扩大视觉
▲ 地台区域是连接餐厅与衣帽间的过渡区域
▲ 走道底端是卧室
▲ 进入卧室即见书房区域,书桌靠近床的一侧做了黑色挡板,防止桌面物品掉落
▲ 利用移门开合打造灵活多变的空间
▲ 特地选的一款水泥圆形吊灯,跟星球图案壁纸做呼应,感觉是融为一体的
▲ 将洗手台外置,化解卫生间的局促感
▲ 墙体上的洞口是留给喵星人去卫生间上厕所用的
▲ 卫生间通铺水磨石瓷砖,利用马桶上方空间做了收纳柜,方便储备生活用品
文字编辑 | 东东
设计 | FF INTERIOR DESIGN 费崎峰(上海)
微信:18601793539
后台回复「费崎峰」可以看更多作品
媒体转载请注明装修33天并保留设计师联系方式
欢迎业主、设计师、装修公司免费投稿照片
装修33天商务合作微信:king194316
松爷店铺掌柜微信:yejia1703
FF INTERIOR DESIGN 费崎峰其他作品推荐
实用装修指南
装修33天 🏡 实用装修指南
你每次点赞和转朋友圈,都是对我们的支持