2021年下半年全国大学英语四、六级考试口语考试(CET-SET)考生须知
报考资格:
大学英语四级口试,仅接受完成 2021 年下半年大学英语四级笔试报考并缴费的考生,考试时间为 11 月 20 日;大学英语六级口试,仅接受完成 2021 年下半年大学英语六级笔试报考并缴费的考生,考试时间为 11 月 21 日。
考生在规定时间内登录本网站完成 2021 年下半年全国大学英语四、六级考试笔试和本次 CET-SET 的报考。其中包括资格审核、笔试考试报考、考点选择、网上缴费等操作。考试费为 50 元/人,除下文另有规定外,成功缴费后不退费。报名网站支持支付宝、中银智慧付、招行一网通三种支付方式。
考生登录系统后,须提交姓名、身份证件类型,身份证件号进行学籍核查。核查通过后,考生须完成 CET 笔试科目报考和缴费,方可选择口试科目及本省内口语考点。报考时所选笔试科目成绩将与当次口语考试成绩一同在本次成绩报告单中报道。
报名成功的考生可于 11 月 15 日 9 时起,登录本网站进入个人中心完成准考证下载和打印。
口语考试不单独颁发成绩报告单,本次成绩报告单同时报道笔试和口试成绩,考生在同一考次获得 CET 笔试和口试中一项及以上有效成绩,将对其发放成绩报告单。考生按学校规定领取成绩报告单。
报名过程中出现问题,考生可拨打报名咨询电话:010-62987880
CET-SET 为计算机化考试,请提前登陆 cet.neea.edu.cn,熟悉考试系统操作。
请按准考证上通知内容,提前熟悉考点路线,规划考试当天时间,避免走错考点或错过考试时间的情况。
考生应按时到达考点,配合考点完成健康检测,如实填报健康情况。考试期间除入场身份核查外,考生须全程佩戴口罩。
考生须按准考证上规定时间到达考场,入场时必须携带准考证和与准考证上一致的身份证件;禁止将手机、其他具有通讯功能的电子产品及考试用书、参考材料等与考试无关的物品带入考场。
考生进入考场后须在考试用机上按系统提示在规定时间内进行登录、测试设备、作答;考试结束后,经监考员允许方可离开考场。
考试期间考生须遵守考试纪律,服从管理人员安排。
考生未在规定时间内入场,按弃考处理;入场后未按要求进行登录、测试设备、考试,或未得到监考员允许离开考场的,按违规处理,成绩无效。
考试期间考试系统出现问题时,考生须及时举手示意,经系统管理员和监考员确认后认为本场不能排除系统故障,将安排其至另外场次进行考试。如果确认因系统故障导致考生不能完成本次考试,将退还本次考试费。
在考试过程中出现突发事件导致考试无法正常进行时,考生须听从监考教师安排,相关情况未解决之前,不得离开考场,否则视为放弃考试。
考试流程如下:
CET-SET4
CET-SET6
拒绝配合考点完成健康检测,如实填报健康情况。
不佩戴或在考试中途(除入场身份核查)摘下口罩。
使用伪造或虚假身份证件
进入考场后,未按要求对考试设备进行测试
在考场内大声喧哗、吃食物、吸烟或者实施其他影响考场秩序的行为的
在考试过程中旁窥、交头接耳、互打暗号或者手势的
未经监考人员许可离开教室
对考场工作人员有言语或肢体冒犯或攻击行为
故意损坏考试设备,包括并不限于计算机、耳机等设备
协助他人作弊,代替他人考试或者请他人替考
以任何媒介复制任何部分的考试材料
窃取或试图窃取考试材料
在准考证空白处书写与考试有关内容
其它违规的情况
有以上违规行为考生将被取消继续考试的资格,成绩无效。如果在考试完成后,经教育部考试中心、考生所在省级承办机构及考点核实,考生存在违规行为的,考试成绩将被取消。
成绩发布:本次考试成绩计划于 2022 年 2 月底发布,具体发布的时间和方式以中国教育考试网(www.neea.edu.cn)发布的公告为准。
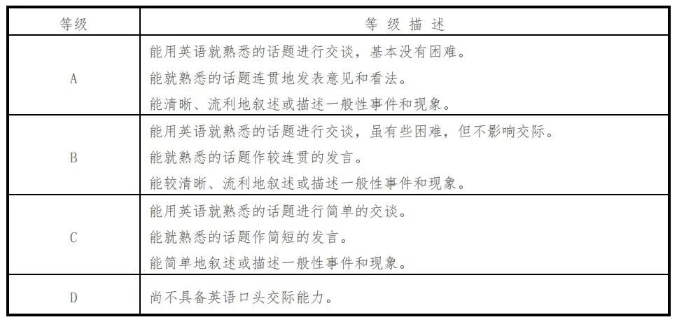
成绩描述:成绩分为 A、B、C、D 四个等级,各成绩等级解释如下:
大学英语四级口语考试(CET-SET4)能力等级描述
大学英语六级口语考试(CET-SET6)能力等级描述
成绩报告单同时报道本次口试和 2021 年下半年笔试成绩,考生在同一考次获得 CET 笔试成绩在 220 分及以上或口试成绩在 C 等级及以上,将对其发放成绩报告单。D 等级仅在当次考试成绩发布时可查询,成绩报告单上不报道。
在成绩发布 25 个工作日后,考生登录中国教育考试网(www.neea.edu.cn)免费查看并下载电子成绩报告单,电子成绩报告单与纸质成绩报告单同等效力。
考生在报名期间或成绩发布后规定时间内登录本网站,自助选择是否需要纸质成绩报告单(小语种科目为证书)。选择纸质的考生,应按考点规定时间及地点免费领取,超过半年未领取的,视为自动放弃,不再补发。
中国教育考试网(www.neea.edu.cn)已开通 2005 年 6 月及以后历次考试成绩报告单(小语种科目为证书)查询服务,考生可登录查询,并可根据实际情况自助办理纸质成绩证明。
如因疫情、极端天气等不可抗力因素导致考试无法正常组织,则按照支付原路退还本次考试费用。
考试期间考试系统出现问题,经考场系统管理员和监考员确认本场不能排除系统故障,且考生同意,将其安排至本次考试其他场次中进行考试;如考生不同意,则退还本次考试费用;
由于系统故障,导致考生无法参加本次考试的各场考试,将退还本次考试费用;
考生数据因故无法进行评卷,则退还考生本次考试费用;
退费在考试完成后统一完成,按照支付原路退。出现的退费情况,考点须登记考生准考证号、姓名及退费原因,考生须签字确认。
我已阅读以上《全国大学英语四、六级考试口语考试(CET-SET)考生须知》,并保证完全遵守所有规定及条款。
▼报名,或了解更多▼
四六级课程推荐
2021.12四级全程班
核心精讲+在线练习+学习资料+在线模考
讲、学、练、测、评
不过重学!!!
2021.12六级全程班
核心精讲+在线练习+学习资料+在线模考
讲、学、练、测、评
不过重学!!!