新冠防控
发挥家庭医生健康“守门人”作用
广大居民朋友:
新冠轻症和无症状感染者进行居家隔离,当持续出现发热、咳嗽等症状不见好转时,可到居住地附近的镇卫生院、社区卫生服务中心就诊或联系居住地辖区的家庭医生给予帮助。目前,市中区7个镇卫生院、6个社区卫生服务中心、1个社区卫生服务站已组建79支家庭医生团队。在新冠疫情防控和医疗救治中,家庭医生团队可通过网络、视频、电话、远程或线下方式提供抗原检测指导、健康检测以及健康咨询、用药指导等,并对孕妇、儿童、老年人以及高血压、糖尿病等重点人群提供健康管理、分类指导及医疗服务,对辖区内高龄、行动不便等感染新冠病毒群体,在开展健康评估的基础上提供上门巡诊和转诊服务,也可为签约居民提供日常医疗服务。
如果您有任何健康问题,均可通过以下方式联系相应家庭医生团队,全区79支家庭医生团队将根据您的具体情况竭诚为您服务,充分发挥家庭医生健康“守门人”的作用。
家庭医生团队服务时间为每日8:30-12:00、14:00-17:00,其余时间您可拨打市中区基层医疗机构发热诊室(哨点)24小时咨询电话。
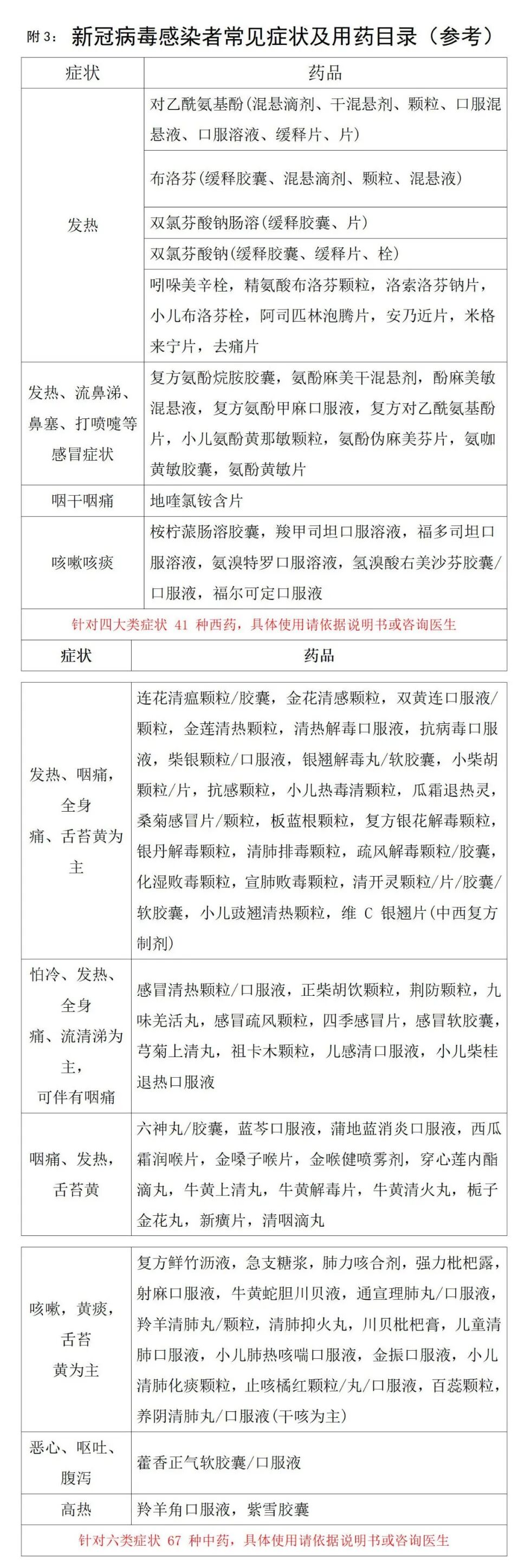
附:1.内江市市中区家庭医生团队信息及服务范围2.基层医疗机构发热诊室(哨点)24小时咨询电话3.新冠病毒感染患者常见症状及用药目录(参考)
内江市市中区卫生健康局
2022年12月20日
△点击图片查看大图
△点击图片查看大图
△点击图片查看大图
其他人还在看
来源丨中区融媒
编辑丨邓裴琳