链接:https://juejin.cn/post/7255189826226602045
文件传输是一个常见的需求。对于大文件的下载和上传,直接使用传统的方式可能会遇到性能和用户体验方面的问题。幸运的是,前端技术提供了一些高效的解决方案:文件流操作和切片下载与上传。本文将深入探讨这些技术,帮助你理解它们的原理和实现方法,以优化文件传输效率和提升用户体验。
在前端开发中,文件流操作是指通过数据流的方式处理文件,对文件进行读取、写入和展示等操作。下面详细介绍了前端文件流操作的几个基本概念和技术。
数据流是指连续的数据序列,可以从一个源传输到另一个目的地。在前端开发中,文件可以被看作数据流的一种形式,可以通过数据流的方式进行处理。文件处理涉及读取和写入文件的操作,包括读取文件的内容、写入数据到文件,以及对文件进行删除、重命名等操作。
在前端处理文件时,经常需要处理二进制数据。Blob(Binary Large Object)对象是用来表示二进制数据的一个接口,可以存储大量的二进制数据。Blob 对象可以通过构造函数进行创建,也可以通过其他 API 生成,例如通过 FormData 对象获取上传的文件。而 ArrayBuffer 是 JavaScript 中的一个对象类型,用于表示一个通用的、固定长度的二进制数据缓冲区。我们可以通过 ArrayBuffer 来操作和处理文件的二进制数据。 代码如下:
import React, { useState } from 'react';
function FileInput() {
const [fileContent, setFileContent] = useState('');
// 读取文件内容到ArrayBuffer
function readFileToArrayBuffer(file) {
return new Promise((resolve, reject) => {
const reader = new FileReader();
// 注册文件读取完成后的回调函数
reader.onload = function(event) {
const arrayBuffer = event.target.result;
resolve(arrayBuffer);
};
// 读取文件内容到ArrayBuffer
reader.readAsArrayBuffer(file);
});
}
// 将ArrayBuffer转为十六进制字符串
function arrayBufferToHexString(arrayBuffer) {
const uint8Array = new Uint8Array(arrayBuffer);
let hexString = '';
for (let i = 0; i < uint8Array.length; i++) {
const hex = uint8Array[i].toString(16).padStart(2, '0');
hexString += hex;
}
return hexString;
}
// 处理文件选择事件
function handleFileChange(event) {
const file = event.target.files[0]; // 获取选中的文件
if (file) {
readFileToArrayBuffer(file)
.then(arrayBuffer => {
const hexString = arrayBufferToHexString(arrayBuffer);
setFileContent(hexString);
})
.catch(error => {
console.error('文件读取失败:', error);
});
} else {
setFileContent('请选择一个文件');
}
}
return (
<div>
<input type="file" onChange={handleFileChange} />
<div>
<h4>文件内容:</h4>
<pre>{fileContent}</pre>
</div>
</div>
);
}
export default FileInput;
上面代码里,我们创建了一个名为 FileInput 的函数式组件。该组件包含一个文件选择框和一个用于显示文件内容的 <pre> 元素。当用户选择文件时,通过 FileReader 将文件内容读取为 ArrayBuffer,然后将 ArrayBuffer 转换为十六进制字符串,并将结果显示在页面上。
FileReader 是前端浏览器提供的一个 API,用于读取文件内容。通过 FileReader,我们可以通过异步方式读取文件,并将文件内容转换为可用的数据形式,比如文本数据或二进制数据。FileReader 提供了一些读取文件的方法,例如 readAsText()、readAsArrayBuffer() 等,可以根据需要选择合适的方法来读取文件内容。
一旦我们成功地读取了文件的内容,就可以将文件流展示在前端页面上。具体的展示方式取决于文件的类型。例如,对于文本文件,可以直接将其内容显示在页面的文本框或区域中;对于图片文件,可以使用 <img> 标签展示图片;对于音视频文件,可以使用 <video> 或 <audio> 标签来播放。通过将文件流展示在前端页面上,我们可以实现在线预览和查看文件内容的功能。
好的,这一部分就基本介绍完毕,总结一下。前端文件操作流是处理大型文件的一种常见方式,他可以通过数据流的方式对文件进行操作。Blob对象 和 ArrayBuffer是处理二进制数据的重要工具。而FileReader则是读取文件内容的的关键组件。通过这些技术,我们可以方便的在前端页面上进行操作或者文件展示。
这一步就进入到我们今天文章主题了,先来主要的看下流程
用户选择文件
上传完成
文件合并完成
上传中断
上传恢复
取消上传
开始
选择文件
切割文件为多个切片
上传切片
合并切片为完整文件
上传成功
保存上传进度
上传取消
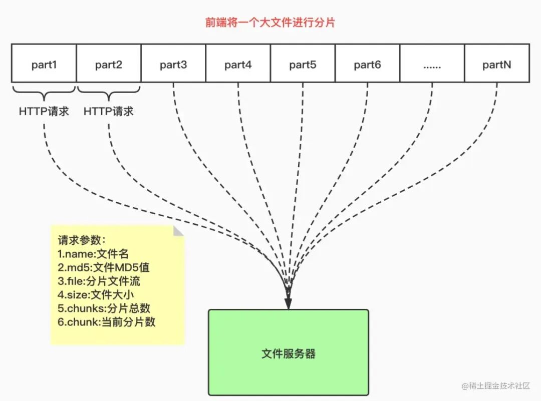
文件切片下载是一种提升文件下载效率的技术,通过将大文件分割成多个小片段(切片),并使用多个并发请求同时下载这些切片,从而加快整体下载速度。
传统的文件下载方式对于大文件来说存在性能问题。当用户请求下载一个大文件时,服务器需要将整个文件发送给客户端。这会导致以下几个问题:
文件切片下载通过将文件分割成多个小片段,每个片段大小通常在几百KB到几MB之间。然后客户端通过多个并发请求同时下载这些片段。这样做的好处是:
const [selectedFile, setSelectedFile] = useState(null);
const [progress, setProgress] = useState(0);
// 处理文件选择事件
function handleFileChange(event) {
setSelectedFile(event.target.files[0]);
}
// 处理文件上传事件
function handleFileUpload() {
if (selectedFile) {
// 计算切片数量和每个切片的大小
const fileSize = selectedFile.size;
const chunkSize = 1024 * 1024; // 设置切片大小为1MB
const totalChunks = Math.ceil(fileSize / chunkSize);
// 创建FormData对象,并添加文件信息
const formData = new FormData();
formData.append('file', selectedFile);
formData.append('totalChunks', totalChunks);
// 循环上传切片
for (let chunkNumber = 0; chunkNumber < totalChunks; chunkNumber++) {
const start = chunkNumber * chunkSize;
const end = Math.min(start + chunkSize, fileSize);
const chunk = selectedFile.slice(start, end);
formData.append(`chunk-${chunkNumber}`, chunk, selectedFile.name);
}
// 发起文件上传请求
axios.post('/upload', formData, {
onUploadProgress: progressEvent => {
const progress = Math.round((progressEvent.loaded / progressEvent.total) * 100);
setProgress(progress);
}
})
.then(response => {
console.log('文件上传成功:', response.data);
})
.catch(error => {
console.error('文件上传失败:', error);
});
}
}
当涉及到切片上传和下载时,前端使用的技术通常是基于前端库或框架提供的文件处理功能,结合后端服务实现。
上面代码里我们提到了文件如何切片上传。
handleFileChange 函数处理文件选择事件,将选择的文件保存在 selectedFile 状态中。handleFileUpload 函数处理文件上传事件。handleFileUpload 函数中,计算切片数量和每个切片的大小,并创建一个 FormData 对象用于存储文件信息和切片数据。实现客户端切片下载的基本方案如下:
代码示例:
function downloadFile() {
// 发起文件下载请求
fetch('/download', {
method: 'GET',
headers: {
'Content-Type': 'application/json',
},
})
.then(response => response.json())
.then(data => {
const totalSize = data.totalSize;
const totalChunks = data.totalChunks;
let downloadedChunks = 0;
let chunks = [];
// 下载每个切片
for (let chunkNumber = 0; chunkNumber < totalChunks; chunkNumber++) {
fetch(`/download/${chunkNumber}`, {
method: 'GET',
})
.then(response => response.blob())
.then(chunk => {
downloadedChunks++;
chunks.push(chunk);
// 当所有切片都下载完成时
if (downloadedChunks === totalChunks) {
// 合并切片
const mergedBlob = new Blob(chunks);
// 创建对象 URL,生成下载链接
const downloadUrl = window.URL.createObjectURL(mergedBlob);
// 创建 <a> 元素并设置属性
const link = document.createElement('a');
link.href = downloadUrl;
link.setAttribute('download', 'file.txt');
// 模拟点击下载
link.click();
// 释放资源
window.URL.revokeObjectURL(downloadUrl);
}
});
}
})
.catch(error => {
console.error('文件下载失败:', error);
});
}
我们看下代码,首先使用BLOB对象创建一共对象URL,用于生成下载连接,然后创建a标签并且设置href的属性为刚刚创建的对象URL,继续设置a标签的download属性是文件名,方便点击的时候自动下载文件。
为了显示下载进度和完成状态,可以在客户端实现以下功能:
这里我们可以继续接着切片上传代码示例里的继续写。
代码示例:
// 处理文件下载事件
function handleFileDownload() {
axios.get('/download', {
responseType: 'blob',
onDownloadProgress: progressEvent => {
const progress = Math.round((progressEvent.loaded / progressEvent.total) * 100);
setProgress(progress);
}
})
.then(response => {
// 创建一个临时的URL对象用于下载
const url = window.URL.createObjectURL(new Blob([response.data]));
const link = document.createElement('a');
link.href = url;
link.setAttribute('download', 'file.txt');
document.body.appendChild(link);
link.click();
document.body.removeChild(link);
})
.catch(error => {
console.error('文件下载失败:', error);
});
}
<button onClick={handleFileDownload}>下载文件</button>
<div>进度:{progress}%</div>
handleFileDownload 函数处理文件下载事件。handleFileDownload 函数中,使用 axios 库发起文件下载请求,并设置 responseType: 'blob' 表示返回二进制数据。onDownloadProgress 属性获取下载进度,并更新进度条的显示。<a> 元素模拟点击下载。File API 获取文件对象,并使用 Blob.prototype.slice() 方法将文件切割为多个切片。FormData 对象将切片数据通过 AJAX 或 Fetch API 发送到服务器。localStorage 或 sessionStorage 来存储已上传的切片信息,包括已上传的切片索引、切片大小等。在实现大文件上传时要考虑服务器端的处理能力和存储空间,以及安全性问题。同时,为了保障断点续传的准确性,应该尽量避免并发上传相同文件的情况,可以采用文件唯一标识符或用户会话标识符进行区分。
作者:狗头大军之江苏分军链接:https://juejin.cn/post/7255189826226602045