5.22下午15:30—17:00
童妈聊升学
直播间政策解析
千呼万唤,2022上海义务教育招生政策终于发布!
纵观20年、21年、22年的升学政策,其实大方向上变化并不大,依旧是“公民同招”、“民办摇号”。
事不宜迟,立刻来了解下2022年的升学政策说了什么吧!
5月22日,上海重磅发布《2022年本市义务教育阶段学校招生入学工作的实施意见》!也就是我们常说的小升初、幼升小招生政策终于发布啦:
政策内容详见“阅读原文”👇
根据疫情防控新情况,今年义务教育招生安排作了进一步优化,信息登记(核对)、报名、验证等主要通过网上进行。
6月4日-15日,本市小学五年级学生进行初中入学关键信息核对、更正,民办一贯制学校征求学生直升意愿,跨区就读的本市户籍小学五年级学生办理申请回户籍(居住)地就读手续。
6月4日-19日,适龄儿童进行小学入学信息登记。
6月20日-21日,实施民办一贯制学校直升录取。
6月22日-26日,开展小学入学网上报名,公办小学的报名截止日为6月26日,民办小学的报名截止日为6月24日。
6月27日-29日,开展民办初中网上报名。
7月4日-10日,开展公办小学第一批验证。
7月4日-5日,对报名人数超过招生计划数的民办学校实施电脑随机录取。
7月10日起,陆续发放公办小学入学告知信息及民办学校录取告知信息。
7月13日-14日,民办学校调剂志愿录取。
7月25日-26日,开展公办小学第二批验证。
8月15日开始向新生发放“入学通知书”。
招生政策信息量很大,家长们还有满肚子的疑问没得到解答,今天我们将分2个部分一一为大家梳理:
公办学校细则
民办学校细则
公办入学安排:
就近入学招生范围和招生计划
实施均衡分班
公办招生方面,主要为以下4个类型:
小学一年级:2015 年 9 月 1 日-2016 年 8 月 31 日出生,年满 6 周岁的儿童;
初中一年级:本市户籍和符合条件的非本市户籍小学五年级学生
公办小学入学方式
公办小学的入学方式,主要依据学生学籍、户籍的不同,有所区分:
本市户籍“人户一致”适龄儿童:优先安排就近入学
本市户籍“人户分离”适龄儿童:凭街镇社区事务受理服务中心出具 的《本市户籍人户分离人员居住登记(回执)》,申请居住地登记入学
来沪人员随迁子女:小学阶段以安排进入公办学校为主, 部分地区确实无法安排公办学校入学的,应统筹安排进入政府购买 服务的民办小学就读。
童妈划重点:
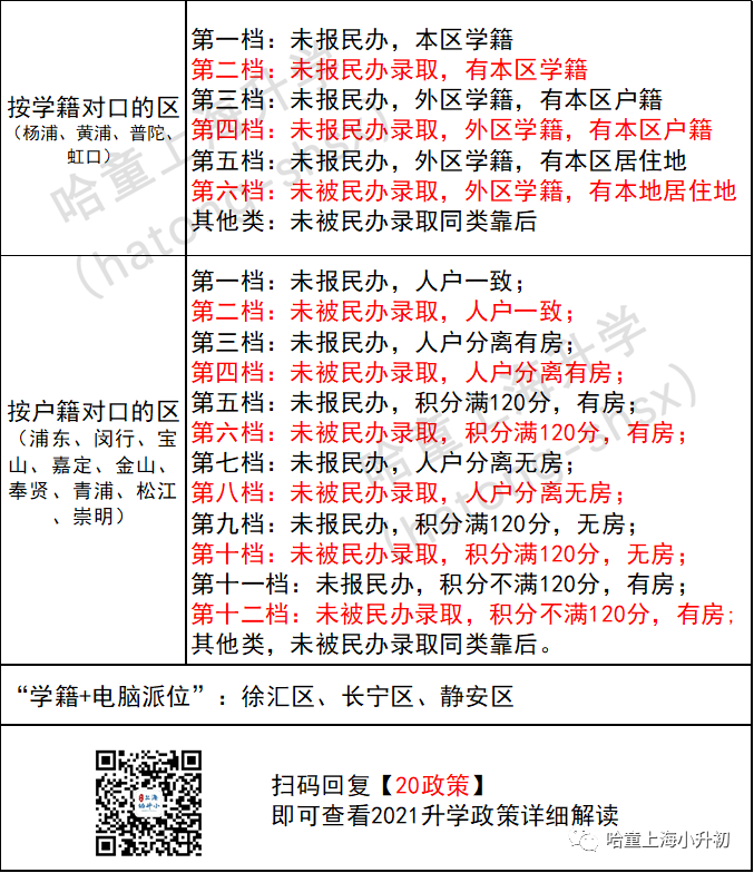
这个公办小学的入学方式,和我们之前说的入学顺序其实是一样的,大致录取排序参考(具体还是要看各区排序规则):
公办初中入学方式
区教育行政部门应做好本辖区内初中学校(含寄宿制学校)招生入学工作。公办初中采取小学划片对口、居住地段对口或“电脑派位”等方式安排学生入学。公办寄宿制学校(上海市回民中学除外)限在本区范围内招生
童妈划重点:
小学划片对口、居住地段对口、电脑排位依旧是公办初中的主要入学方式。
目前上海3个区的公办初中入学方式比较特殊:
1、长宁区:划片电脑摇号为主
2、徐汇区:电脑派位+对口入学
3、杨浦区:小学对口划分
民办学校全部实行
电脑随机摇号录取
民办依旧实行民办摇号入学。民办学校可按走读、住宿等分类设置招生计划,民办一贯制学校可设置本校免试直升计划和校外招生计划。
其中,民办招生最大变化,是将对部分民办义务教育学校采取购买学位政策。纳入购买学位范围的民办义务教育学校,在办学性质上仍属于民办学校,与其他民办学校一样实行公办民办同步招生、报名人数超过招生计划数时实施电脑随机录取。
对于纳入购买学位范围的民办义务教育学校,各区可参照本市义务教育阶段公办学校生均经费基本标准购买学位。
民办义务教育学校学费低于市公办生均经费基本标准的,按照学费购买学位;民办义务教育学校学费高于市公办生均经费基本标准的,按照市公办生均经费基本标准购买学位,差额由学生缴纳补足。具体情况请查阅学校招生简章。
相关文章↓
报名就读民办学校的适龄儿童须在“上海市义务教育入学报名系统”填报志愿,每个适龄儿童填报 1 所民办学校参加电脑随机录取,并可填报 1 个民办学校调剂志愿。
一旦完成报名,将不得再次报名或修改、放弃报名信息。
童妈划重点:
民办学校的志愿填报,每生可以填写2个志愿,1个志愿是参与民办摇号,1个民办志愿是用于调剂的。
调剂志愿分为三类:
同校调剂(同校内住宿或走读等分类计划间调剂)
区内调剂(就读意愿区内其他民办学校间调剂)
集团内调剂(同一集团内外区其他民办学校间调剂)
可在3类调剂类型中选择一个调剂志愿。
怎么理解这两个志愿呢?
例如,家长报名了一所民办初中的住宿志愿,该家长在填报调剂志愿时可以报名这所初中的走读志愿;或者报名就读意愿区内其他民办初中;或者报名这所初中所属集团在外区有寄宿条件的民办初中。
另外,一旦完成报名,将不得再次报名或修改、放弃报名信息。所以家长务必仔细阅读民办初中发布的招生简章,特别是招生计划类型及其条件、收费标准等。
民办学校按招生计划分别录取:
如报名人数≤招生计划的,全部录取;
如报名人数>招生计划的,招生计划全部由各区教育行政部门组织实施电脑随机录取。
童妈划重点:
民办的录取规则也很好理解,与往年一样。
不过需要注意的是,摇号可能遭遇大小年,据不少家长反映,除了少数热门公办,去年摇号失败的基本都能回原先对口学校,因此21年赌一把的家长有所增多。
义务教育招生时间表出炉
总的来说,22年招生政策整体方向与去年保持一致,只是一些时间节点的调正,家长们可依照升学日程安排,对孩子的升学进行规划。
*本文由哈童上海升学综合整理
部分数据来源:上海教育,如有侵权请联系
更多干货
2022升学:
【学位预警】学位告急!沪7区61校明确对口超额,1/3学校集中该区!
【对口调整】16区学区重新划定,138所中小学对口有变:闵行、浦东变动最多!
【民办摇号】69所连续2年摇号!各区民办2年摇号结果汇总,人人都想去的热门民办,有哪些?
【统筹入学】入学排序重大调整!上海16区人户一致、统筹顺位要求各不同,不懂这些肯定要吃亏!
“中考”相关:
【分数定位】中考分数定位整理,299所学校中考分数线排位表!崇明、静安「赢麻了」?推荐收藏
【名额分配】新中考750,名额分配比例猛增,黄浦“躺赢”!?这个“香饽饽”你要吗?
【出路规划】学霸靠自招vs普娃走统考?上海新中考,牛娃、普娃中考出路配置表,一文说清楚
优质学校/片区推荐:
【学校】上中、华二等9校喜报齐发!四校+头牌高中,哪校才是北大生源“输送主力军”?
【学校】魔都教育最强区,9月再添“猛将”!上海公认的口碑小学入驻,强强联手,再度起飞!
【片区】小学到大学“一条龙”,每800m就有一所优质强校!这条资源顶配街道,羡慕哭!
【片区】惊现升学“钻石地段”!7所历史名校坐镇,1条街道,撑起魔都教育半边天!