本文由豆瓣用户@西渚 授权发布丨
感谢作者为豆瓣提供优质原创内容丨
上上个月我仔细算了算,我家全年家务劳动时间合计至少600小时,相当于25天,即使按照996工作制,两个人一起也需要4.15周才能做完,也就是整整一个月挂零。
这种劳动强度大概能把家庭日常生活维持在什么标准呢?以我们家的情况来看,两人一猫,三室二厅(一个房间日常闲置),两人皆懒,宠物粗养,不靠老人,不请保姆,晚餐每周在家吃一到两次的情况。这差不多就是日常生活一般品质标准吧。再低。。这日子就过不下去了。
按照这个标准,我列了一个家务清单,主要是为了两个目的,一是方便管理家属(即达到让对方能多参与就多参与,自己能多甩锅就甩锅的目的),二是为了将日常生活纳入平稳有序的轨道上,这里的平稳有序是很有内涵的。。怎么个意思呢?
以前我们家的家务基本随机分配,谁该干、想干或合适干就干,不乐意、没空、撂挑子或者急眼了等情况就靠互相唠叨、哀嚎或原地爆炸这种制裁强度依次升高,发作频率依次降低的方法维持。
该方法总体来看达到了各自心理有数,然而日常能躲就躲的效果,而且弊端也是显而易见的,就是生活起居按照不断熵增的方向演进,即整个屋子越来越不像样,越来越脏乱差。。终于达到一人马上原地爆炸时(经过多年观察基本掌握了对方各类触发临界值)就来一次局部重建性清扫。
所以我们家的整洁情况大部分时候并不咋地,少部分时候呈现突击过后的短暂繁荣,总体上还是按照成、住、坏、空的顺序循环往复。一岁一枯荣。。。的节奏,我估计各位也是大同小异吧。。。
为了改善以上情况,我终于力挽狂澜研究了个家务清单总表(耗时8个小时),不但划分了责任区,还把视而不见的家务标准尽量细化,免得我俩随时出现选择性小聋瞎的家务劳动态度。。。
以下放出的是缩减版本(剔除了我家个性化的部分以及采购、运动、旅行等单独制定计划的表单),所以这个表单是家家都会涉及的比较典型和共性的部分。
一共分为五个部分,分别是每日,每周,每月,每半年及每年家务劳动清单。(各个部分用时不重叠,所以总时间是加和关系)
每日清单总共6项,如果不在家吃晚餐的话就只有4项,1个小时完成,人均半小时。
每周清单总共9项,耗时3-5小时,人均2小时。
基本原则是尽量在周中随手完成,以免占用周末。
每月清单共7项,耗时3-5小时,人均2小时。
基本原则是尽量在月末的最后一个周五或周六完成。
每半年/季度清单共12项,耗时15-20小时,人均10小时。
基本原则是在618及双十一后的一到两周完成,不占用假期。
这俩日子过后也差不多要集中清理一次了。
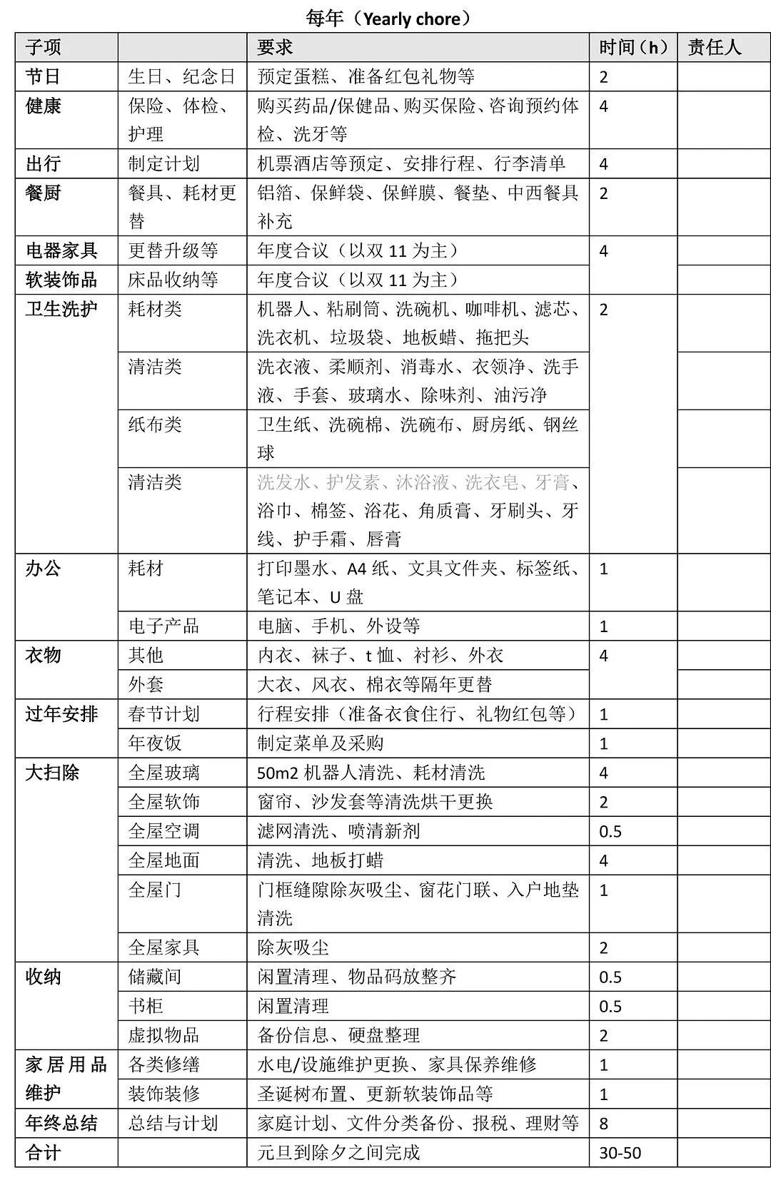
每年清单共28项,耗时30-50小时,人均20小时。
基本原则是在元旦到除夕之间完成。
(浅色的字是单位会发,平时没怎么买过)
总时间计算:
每日:1.2小时X300天=360小时(扣除与周、月表单重叠的数量,合计300天)
每周:4小时X42周=168小时(扣除与月表单重叠的数量,约42周)
每月:4小时X10月=40小时(扣除与半年、年表单重复的数量,约10月)
每半年:20小时
每年:40小时
合计:360+168+48+20+40=628小时(是不是600小时妥妥的)
总体来看,这个表单主要考虑以下几点:
1. 列出基本要求来建立标准。这个表里列出来的标准就是我家日常“痛点”,比如进门鞋包乱丢、晾衣服不抻平、洗杯子沾油光、猫砂散到盆外不扫等等。。记下这些琐事,才能知道维持一个空间的整洁需要多少额外精力。
2. 集中时间办大事基本上只有半年表和年表要花费一定时间,日均合计都保持在2小时以内,也就是一人一个小时就差不多了。。毕竟没人把家务当乐趣干,平时安排太多事执行难度会很高。而且年度性扫除可以外包,上门一次全天服务比每周都来好管理得多。还有做一小时家务可以抵50千卡热量。。
3. 责任人交换认领各类事项可以分别认领,但是建议相互交换,这样可以让每个人对每件事都心里有数,也能够有效监督和提出改善建议。
4. 时间统计这个表已经不完整的运行了一个月左右,除了年度表还没怎么涉及,其他表上的各类事项已经基本全都处理过了(拜618所赐)。所以,耗时情况总结下来已经能精简的就精简,能合并的就合并,能不干的就不干,which means 600小时也是真真的没啥水分了。
如果看到这里的话,接下来谈判的时刻就到来了。
按照一小时100rmb计算,年薪差不多就是6万块,而且这里边大部分事情还外包不了,比如找个扫地做饭的保姆相对容易,但是能代定国际机票酒店的那得啥水平?所以年薪12万包四险一金是不是非常合理?
总结——
可以看到,这表里边也有相当的部分也是男主承担的,比如换龙头、修插座、装电脑、买手机、装灯具这种我是比洗碗还不爱干的,以及清理、维修各类机器人的工作日常也是他包圆。
所以由于现代设配器材的种类繁多(挑选型号、比较功能、耗材采购、日常修护等等),家庭劳动分工中男主参与度也不得不比以往更多,兑成时间成本也是相当大的支出。
总之,统计下来的话(编制表单的6小时都统计了),我俩目前的家务劳动贡献比是半斤八两的关系。。想想也相当于每人贡献了6万的共同开销呢。
最后,这还不算有小孩的家庭。有孩子的家里可想而知劳动时间至少翻倍,而且一日三餐也得规律起来,所以请阿姨外包必须标配~而且还要买学区房、还要日常接送、还要上课外班。(每个单独都是huge project)。。。
最后的最后,奉劝家务分包还没整明白的就别挑战生娃大计了,瑾祝各位早日达成家务劳动互惠协议,且行且珍惜~
< END >