2020年新冠肺炎疫情暴发后,线下诊疗渠道受阻、资源紧张,互联网医院迅速行动,建设和运营数据都有了快速增长;随着疫情防控常态化,互联网医院发展进入常态,国办也已发文支持互联网医疗纳入医保。
具体而言,互联网医院在疫情期间获得了哪些发展和突破?服务模式有哪些创新?未来发展趋势是怎样?为了回答这些问题,动脉网蛋壳研究院现推出《2020年互联网医院报告》。
本报告调研了20家互联网医疗企业,并搜集到577家互联网医院信息,从疫情防控和新基建带来的行业机遇出发,研究互联网医院当前的服务模式、建设特点,以期为行业带来参考。
报告核心观点
1、疫情期间,互联网医院运营数据大幅增长,互联网医疗服务经历了一轮广泛的用户教育和市场普及。疫情常态化防控后,政策仍持续鼓励行业发展。
2、今年以来,互联网医院的建设数量、实体医院搭建互联网医院的需求,均大幅增加,互联网医院已成为互联网+医疗健康的基础设施。
3、针对复诊如何界定、医生线上线下执业如何平衡等关键环节,互联网医院政策正呈现出从框架搭建到细节设计的变化,能促进行业进一步规范。
4、随着互联网医院医保支付的接入,服务类型的丰富以及整合资源的广泛,其对线上线下、院内院外服务流程重组模式也增多,互联网医疗企业创新能力升级。
5、互联网医院申办呈现出较强的区域特征,宁夏、海南对企业主导申办更加开放,北上广等地对医院主导申办更加开放。
6、实体主导和企业主导,这两类互联网医院在医疗资源、运营能力方面的优势和劣势明显,深度合作才能促进双方的降本增效。
2020年互联网医院发展洞悉
国内最早一批互联网医院出现在2014年至2015年,据央视新闻报道,截至2020年6月底,各地已审批设立互联网医院近600家。经过5年的发展,互联网医院在政策环境、建设主体等方面,已经经历了不同的阶段。
政策演变:从框架确定到细节设计
据动脉橙数据库统计,2015年至今国家和地方共发布了126条互联网医院相关政策(截至2020年6月30日),已覆盖指导、监管、支付三大体系,2020年的疫情防控措施加快了互联网医院政策体系完善,目前正逐渐由框架确定过渡到细节设计阶段。
尤其是在如何界定复诊、如何平衡医生线上线下执业关系等关键环节,国家卫健委仅在《互联网医院管理办法(试行)》中作出了框架性表述,此后地方卫健委在相应的管理办法、实施细则中提出了更为具体的做法。海南规定了复诊的6个条件,满足之中之一即可。江苏对医生线上执业的态度最为开放,只要医生不影响线下医疗机构的正常工作,在院内、院外,上班或下班状态,均可在线接诊。
国家卫健委和各地卫健委政策中,关于复诊与医生要求的表述,蛋壳研究院制图
建设进展:从沿海到内陆、由点及面
梳理互联网医院的建设情况可以发现,其正在由沿海城市向内陆城市扩展,正在由以往的少数省份向全国范围发展。
我们从多个公开渠道统计到新政出台后577家互联网医院的资料(截至2020年6月30日)。资料来源包括:各级卫健委公示信息、主流媒体报道、医院官网官微信息;已获批但暂未运营的计入其中,仅在公司名称中包含“互联网医院”的不计入。
结合新政出台前后互联网医院的情况,其整体数量与主导方呈现出如下变化趋势:
不同时期互联网医院主导方的变化,资料来源:各地卫健委、医院官网官微,蛋壳研究院制图
注:不明确成立时间的互联网医院未统计到图中
值得一提的是,由于全国各地医疗资源、医疗水平、医疗信息化水平不尽相同,各地建设互联网医院的情况也有较大差别。以577家互联网医院为例,其整体分布与主导方占比呈现出如下特点:
互联网医院按主导方的地区分布,资料来源:各地卫健委、医院官网官微,蛋壳研究院制图
注:山东互联网医院包括已获批资质和已通过监管平台审核两种情况
从各省份互联网医院的两类主导方占比来看,绝大多数省份实体医院主导占比更高,仅有宁夏和海南两地以企业主导互联网医院为主。
从整体分布上看,互联网医院主要分布在东部、南部沿海省份和宁夏,与这些区域早期探索打下的基础密切相关。但是,互联网医院也不再局限于这些先行先试的区域,全国已有互联网医院的省份已达26个。其中,湖南、重庆、吉林、山西等地均为2020年上线首家或首批互联网医院,体现出从沿海城市向内陆地区逐渐发展、由点到面逐步扩散的趋势。
互联网医院成为“互联网+”医疗健康基础设施
近两年来,新基建成为各行各业的热词,今年,这一概念首次被写入政府工作报告,新基建已经上升到国家战略层面。凭借新基建的东风,互联网医院迎来了新一轮发展机遇,在覆盖广度和行业规范方面都将持续提升。
目前,已有江苏、上海、北京等省市将互联网医院纳入当地的新基建发展规划中,主要包含扩大覆盖、促进规范两个方面。
我们分析了2018年4月互联网医疗新政出台以来的互联网医院中标数据,也能说明实体医院配备互联网医院作为基础设施的趋势。
2018年4月以来互联网医院相关项目中标项目数变化及采购方占比
资料来源:中国政府采购网、各省政府采购网,蛋壳研究院制图
2018年互联网医疗与互联网医院新政出台,当年中标项目暂时不多。2019年,实体医院建设互联网医院逐渐进入高峰期,全年公开的中标项目有32个。
2020年1-6月,全国已有29个中标项目,数量逼近2019年全年数量,预计下半年将延续增长之势。
以上项目的采购方中,三级医院占76%。这些医院门诊量大、技术水平高,服务类型多样复杂、业务流程要求繁多,独立建设互联网医院体系能够满足个性化发展的需求。卫生健康行政部门也在推动互联网医院建设。未来,互联网医院将成为线下实体的标配。
由于公立医疗机构搭建互联网医院平台有多种方式,部分情况可不公开招标,且上述中标信息收集渠道有限,仅作为样本观察变化趋势,不等于互联网医院的实际项目数。
疫情下的互联网医院机遇
2020年以来疫情对互联网医院行业的催化作用是显而易见的,互联网医院因此迎来了巨大的发展机遇。
多部门推动、医保支付突破,
互联网医院发展成常态
因疫情防控需要,国家卫健委、国家医保局等部门密集出台了一系列政策,大力推动互联网医院发展。结合疫情形势以及互联网医院可以发挥的作用来看,这些政策大致分为三个阶段。
三个阶段政策角度不同,但整体而言,疫情带来的政策推动并非临时性的,而是鼓励常态化发展,强调其在日常医疗服务与公卫应急体系中的技术和能力储备。
疫情期间政策对互联网医院的推动,资料来源:国家卫健委,蛋壳研究院制图
值得强调的是,据不完全统计,截至6月30日,已有71家互联网医院在疫情期间接通医保,以公立医院的互联网医院为主,但也出现了微医、平安好医生、医联等企业主导的互联网医院。
过去几个月,是医保支付在互联网医院实现实质性突破的阶段,医保接入后,在线问诊、开方、结算、药品配送这一服务闭环更加完整。
多场景渗透、维度增长,用户使用习惯养成
新冠肺炎疫情是近百年来人类遭遇的影响范围最广的流行病,疫情变化引发了全球关注。线上看病也促使大众对互联网医院认知度提升,一定程度上养成了使用习惯。这种习惯养成主要体现在与互联网医院相关的、全维度的数据增长上。
部分互联网医疗企业或项目疫情以来的主要运营数据,数据来源:企业及公开报道,蛋壳研究院整理
综合多家企业运营数据来看,各家服务重点不同,所体现出的数据类型也不同,但整体上都围绕在咨询问诊、开具处方、医学科普、新增用户、对外合作等环节。
由于网络咨询量暴增,医生工作量较平时大幅增长。互联网医疗平台上大多医生为利用业余时间提供服务,而平安好医生依托自有的全职医疗团队(达1409人)以及自主研发的AI辅助问诊系统,高效地为用户提供涵盖7X24在线咨询、在线购药等医疗服务。
尽管疫情前期进行网上问诊的用户中,包含了恐慌、不理性的部分,但整体而言,尤其是从处方这样的实际需求增长来看,疫情仍然促进了用户积累与习惯养成。
同时,多数互联网医疗平台将问诊接口开放给新闻资讯、生活娱乐、网络社交等第三方机构,加速互联网医疗在各类场景的渗透。例如,春雨医生这期间将在线义诊对政府部门、主流媒体、保险、地产等领域的1200多家机构开放,不仅问诊量快速增长,还扩大了在线问诊的用户普及面。
全流程打通,服务模式升级
疫情期间,互联网医院服务广度延伸,以在线咨询问诊为基础不断做延展,满足防控需求。同时,诊疗全流程打通,互联网医院服务内容进一步丰富,模式得以升级。
疫情期间互联网医院的主要服务类型,图片来源:蛋壳研究院制图
如上图所示,疫情期间互联网医院总共发展了五大服务环节。其中,红色字体为主要针对疫情防控、或在此期间有重大突破的服务,黑色字体为日常服务。当各环节流程更加畅通之后,企业能够高效整合服务、技术资源,进行流程优化或重构。
微医数字健共体促进“三医”联动
微医的数字健共体模式是打通线上、线下,重构医疗医药和医保服务流程的典型代表之一。
2019年,微医正式启动数字健共体战略,多以行政区域为划分单位,以人民健康为中心,整合地方政府、医保机构、医疗机构、养老服务机构、商业保险公司、药企药店等诸多机构,构建起贯穿线上线下,实现医疗、医药、医保、医养“四医联动”的数字化医疗健康服务体系,以最终实现区域医疗水平提升、百姓健康指数提高、医保增幅降低的目标。
目前,数字健共体已在福建龙岩、山东泰安、山东德州、湖北黄冈、宁夏银川和天津等多地逐步落地。在山东泰安,泰山慢病互联网医院已有近7000位本地医生在线执业,累计服务超过32万人次。在14个月时间里,健共体即为泰安累计节约医保支出10.2%。
百度灵医智惠AI与智能硬件助力慢病管理
AI与智能硬件让互联网场景下人与人的连接更紧密,实现更深度的人机交互。
百度旗下的智慧医疗品牌灵医智惠,打造了基于AI技术的居家慢病管理方案,以智能音箱为载体,帮助患者量身定制并执行包括饮食运动、用药管理、规律测量、复诊续方、视频问诊在内的全套慢病管理方案。方案包含“一体双端”:整合患者的院内诊疗数据和院外健康数据,为患者提供基于全生命周期数据的“一体化管理服务”,以及医生端、患者端两个交互端口。
2019年底,灵医智惠与浪潮联合打造的“小度爱健康慢病管理服务方案”得到济南市卫健委大力支持,在济南市槐荫区开展试点,帮助家庭医生管理慢病患者。该方案实施之后,截至目前,使用小度的糖尿病患者血糖控制率提升了19%,高血压患者的高血压控制率提升了24%。
嘉和美康一体化平台打通院内院外服务
服务融合与模式升级离不开相应的技术支持。
嘉和美康的互联网医院解决方案可依托各级医疗机构,打通院内业务系统和临床数据,实现院内院外为一体、线上线下相结合,集在线复诊、慢病续方、医保支付、药品配送和检查预约等服务于一体的互联网诊疗平台,将互联网医院建设成为实体医院信息化、互联网化的延伸和补充,并实现有机融合和高度的互联互通。
今年3月,北京世纪坛医院获批北京市互联网诊疗服务资质(此后为试点互联网医院)。此后在嘉和美康技术支持下,北京世纪坛医院陆续开通了护理门诊线上咨询、诊前诊中诊后的互联网诊疗服务,以及互联网诊疗的医保支付。
目前,嘉和美康已为北京朝阳医院、北京大学肿瘤医院、北京世纪坛医院、佛山市第一人民医院等医院提供了相关技术服务。
医联慢病管理闭环进一步升级
成立于2014年的医联于2018年初开始布局慢病管理领域,经过2年发展,医联平台已覆盖肝病、糖尿病、HIV、肿瘤、肾病、心脑血管、儿科、精神心理、呼吸哮喘、中医等多个领域,且已构建起从患者筛查、复诊续方、送药上门、保险支付到院外健康管理的完整闭环。疫情期间,医联成都高新海尔森互联网医院打通了在线医保个账支付。
今年以来,医联在既有服务闭环的基础上,推出医生助理、患者健康管理师,进一步提升慢病管理效率和质量。医生助理可借助AI、大数据等技术,帮助医生进一步提高患者管理效率。患者健康管理师可对患者进行及时的用药提醒、心理和饮食上的科学调节及管理,提升患者的带病生活质量。
未来医联还将不断升级迭代、扩大病种范围,提供慢病管理上更智能化、更优质全面的服务。
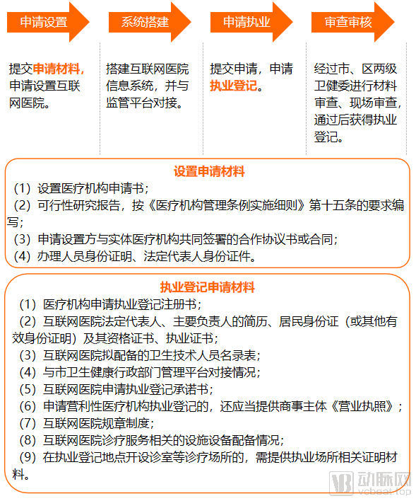
互联网医院申办
在用户需求、政策鼓励下,互联网医院建设热潮再次掀起。怎样才能申办一家互联网医院?哪里申办互联网医院更容易?我们整理了各地互联网医院的申办政策与现有互联网医院的情况,以期为业内带来参考。
区域特征明显:海南、宁夏企业主导,
北上广等地实体主导
由于各地医疗资源、医疗信息化水平、互联网医疗探索程度等存在较大差异,其互联网医院的申办也具有各自的特点。到底哪里申请互联网医院更容易?这个问题也无法简单用某个省份来直接回答,实体医院主导型互联网医院和企业主导型互联网医院在不同省份面临的审批松紧程度不一。
公开资料显示,目前已披露建设了互联网医院的省份有26个(2018年互联网医院新政实施后建成),意味着这些省份已经建成省级互联网医疗服务监管平台。北京由于监管平台未建成,此前仅审批了部分医院的互联网诊疗资质。但北京市卫健委近日发布《关于开展互联网医院试点工作的通知》,已启动了互联网医院试点。
我们从上述27个省区市的互联网医院政策、已建成情况、申办的开放性和限制性条件等多个维度,来观察各自的互联网医院申办特点。
从已建成互联网医院的情况来看,27个省区市可划分为三类区域。
企业主导型区域有海南和宁夏,两地对企业开办互联网医院均持较为开放的态度。
融合发展型区域有山东、福建等地,这些省份虽然以实体医院主导的互联网医院为主,但同时也兼顾企业主导的互联网医院。
实体医院主导型区域主要有北上广,以及江苏、浙江等沿海省份,这些地区有优良的医疗资源、经济水平和医疗信息化基础,实体医院尝试互联网医院的积极性高。
上述三类区域中,互联网医院政策、申办的开放性和限制性条件各有差异,我们通过评星的方式综合来看各类区域申办互联网医院的难易程度。因篇幅限制,详细的评分情况在报告全文中展示,扫描文末小程序码可下载。
互联网医院申办实例之实体医院独立设置
北京朝阳医院互联网医院(试点)申办及服务完善流程
资料来源:北京市卫健委、北京朝阳医院、企业,蛋壳研究院制图
作为复旦版全国医院排行榜的综合榜前100名内的医院,以及呼吸科声誉排行榜前10名的医院,北京朝阳医院年门急诊量达380万余人次。线下门诊号源抢手,预约周期长达84天,即每天固定时段开放第84日号源,呼吸科、职业病科、心血管内科等热门科室号源84天内往往全部约满。
互联网诊疗上线后,可在一定程度上缓解线下号源紧张问题。为了保证医疗质量,医院要求主治以上的医生提供线上复诊,高于国家卫健委要求。
对于公立大三甲医院来说,将复诊患者分流到线上、提升患者就医效率,是互联网医院最直接的作用。但业内也有质疑的声音,认为这可能进一步增加大医院的虹吸效应,与分级诊疗相悖。但在实际服务中,医院一般要求复诊患者为本院的线下首诊患者,并非随时随地可选择在大医院复诊。
同时,大三家医院的互联网医院往往不只是复诊开药,还包括一系列指导下级医院的远程医疗服务,因此大医院的互联网医院未必一定会“虹吸”患者。
互联网医院申办实例之合作共建互联网医院
山东青岛新阳光妇产医院申办互联网医院流程
资料来源:山东省卫健委,企业公开资料,蛋壳研究院制图
对于区域性的中小医院、门诊量不大的医院或建设运营能力有限医院来说,入驻区域互联网医院平台或第三方互联网医疗平台是较好的选择,可利用平台的系统建设能力、患者聚合与运营能力、合作伙伴整合能力等优势,降低投入成本。
而平台则能够集中这些实体医院的医生,成为服务患者的核心资源,医院与平台优势互补、互惠互利。
互联网医院申办实例之第三方
依托实体医院申请互联网医院
上海同舟共济互联网医院申办流程,资料来源:企业,蛋壳研究院制图
企业在建设互联网医院过程中,需与所依托的实体医院诊疗科目范围相符。上海商赢医院管理在2019年就依托复旦大学附属妇产医院开办了上海商赢互联网医院,诊疗科目不能超出线下医院范围,因此,也是一家妇产专科医院;2020年依托的上海同济医院是综合医院,其诊疗科目覆盖广,上海同舟共济互联网医院即可开展相应科目的线上服务。
此外,企业依托实体医院、尤其是公立医院时,尽管双方有合作协议,但双方仍需花大量精力和时间进行沟通与磨合,可能成为影响申办进度的一个隐形因素。
互联网医院趋势展望
虽然我们已经明确,2020年以来互联网医院得以快速发展,但行业仍面临一系列问题,尤其是需要从政策层面进行突破的问题。我们对其做了梳理,并对行业发展趋势进行了展望。
核心定义有待进一步明确
互联网医院的诊疗范围仅限于常见病、慢性病复诊,但目前这一概念的界定还不够明确,需要政策层面更细化的规范。
仅仅是复诊的界定,就可以从多个角度去看待,常见病、慢性病复诊就有着更广泛的描述空间。互联网诊疗之所以仅限于复诊,主要就是出于医疗安全的考虑,如果没有详细且统一的规定,那么,行业长期的规范发展就可能受到影响。
常见病、慢性病复诊概念的界定路径,图片来源:蛋壳研究院制图
因此,常见病、慢病复诊这一核心概念有待进一步明确范围。首先是确定常见病和慢病病种,其次是确定“复诊”的几项限制要素,例如,需要提供哪些病历资料?需要多长时间内的病历资料?哪些来源的病历资料是被认可的?这些问题明确后,医生才能更规范地进行执业,患者也能获得更安全的诊疗。
医生入驻第三方平台需获得更多支持
尽管医生多点执业政策已开放多年,但在现实中,大多实体医院并不希望医生入驻第三方平台执业,这一现象在今年实体医院加快互联网医院建设步伐后更为明显。如何平衡医生在自家平台和第三方平台执业,急需管理细则做进一步平衡。
医生工作繁忙,但精力有限,到第三方平台线上执业是否影响主要执业机构的工作,很难有统一的标准界定,医院大多不愿意医生到第三方平台服务;加之疫情以来更多的实体医院上线互联网医院,医院更是希望医生在自家平台执业。
所以,实体医院的严格管理使得医生入驻第三方平台存在一定限制,大多医生作为事业编制的“单位人”,即使有政策支持到第三方平台服务,也不可能无视医院的管理规定。
若第三方平台医生流失严重,行业的创新发展可能受到影响。所以,主管部门还需制定细则,对医生执业平台的分配做进一步平衡。
互联网+医保成为互联网医院新动能
互联网医院接通医保支付已成为大趋势,但从现有数据来看,这其中主要是公立医院主导的互联网医院,企业主导的互联网医院是少数。加之互联网医院纳入医保支付的整体原则是“降本增效”,无论是哪种类型的互联网医院,从医保基金中直接获益的可能性不大。
但是,接通医保支付的互联网医院获客更容易,也就有机会对这些患者进行后续健康管理服务的转化。
同时,在接通医保的过程中,国家医保局对医药机构的信息系统改造做了严格要求,包括为患者建立和妥善保存电子病历、在线电子处方、购药记录等信息,做到诊疗、处方、交易、配送全程可追溯,实现信息流、资金流、物流全程可监控。
医保接通促进了互联网医院基础设施完善,当互联网医院具备了完整的诊疗流程、监督环节后,商保就有了良好的接入条件。在医保满足基础医疗需求、商保满足多样化医疗需求的情况下,互联网医院服务内容更加完善,也就有更大的盈利空间。
但与此同时,从整体上看,医保支付开通比例仍较低,落地速度还需加快。
我们从公开资料统计到的信息显示,目前全国577家互联网医院仅71余家开通医保支付,占比11%,主要集中在上海、浙江、江苏、北京等省市,且以公立医院主导的互联网医院为主。
尽管政策已经明确互联网医院可纳入医保支付,但在实际落地过程中,各地受医保基金、执行细则制定、创新意识等多种因素影响,推动进度不一。
医保支付推动进度直接影响着互联网诊疗服务的闭环是否能更完整,行业是否能持续快速发展,因此,其落地进度需进一步加快。
实体医院与企业将通力合作促使双方降本增效
实体主导和企业主导,这两类互联网医院在医疗资源、运营能力方面的优势和劣势明显,深度合作才能助推行业持续创新。
实体医院越来越多上线互联网医院,形成大量的单体互联网医院,但实体医院的运营能力有限,在投入大量人力物力财力之后,不一定能获得相应的效益。
而企业主导的互联网医院在实体医院大量上线互联网医院的情况下,可能产生医生流失。
所以,二者需在相互合作的基础上,整合各方资源,重构医疗服务流程,以达到参与者与行业可持续发展的状态。目前,好大夫在线与实体医院合作义诊、微脉与实体医院合作开展专科创新服务升级、商赢医院管理与实体医院合作的全疗程服务等,都是企业与医院深度合作的模式。
实体医院与互联网医疗企业合作环节,图片来源:蛋壳研究院制图
院企合作,在于双方发挥各自所长,围绕患者或用户,进行一系列产品、服务及硬件的组合,并通过合作使多方受益。不过,要实现二者的深度合作,关键在于实体医院、尤其是公立医院持更开放的态度。
以上为报告主要内容,报告目录如下,扫描文末小程序可免费阅读报告全文:
一、2020互联网医院发展洞悉
1.1互联网医院政策演变:从框架确定到细节设计
1.2互联网医院建设进展:从沿海到内陆、由点及面
1.3互联网医院成为“互联网+”医疗健康基础设施
二、疫情下的互联网医院机遇
2.1多部门推动、医保支付突破,互联网医院发展成常态
2.2多维度增长、全场景渗透,用户使用习惯养成
2.3全流程打通、支撑体系完善,服务模式持续升级
三、互联网医院申办指南
3.1 参与企业特征明显:以互联网医疗和医疗信息化为主
3.2区域特征明显:海南、宁夏企业主导,北上广等地实体主导
3.3互联网医院申办实例
四、 互联网医院趋势展望
4.1 核心定义、医生多点执业争议等问题待解
4.2 趋势展望:院企业深度合作方能促使双方降本增效
*封面图片来源:123rf
我们已推出动脉橙情报智库,梳理了:互联网医院相关公司、医疗机构、关联事件400+;近8年互联网医院相关政策超过120条;产业图谱、TOP公司作战地图、招投标信息等分析维度,并将持续更新。开通试用请长按识别下方二维码。