无论从哪个角度来看,数字疗法都已经成为了医疗健康领域近来的创新之一。然而,这个全新的领域也产生了新的问题——越来越多的企业为自己打上了“数字疗法”的标签,但我国监管机构目前尚未对数字疗法提出专项的审批要求,相关的认定仍然存在一定争议。
他山之石,可以攻玉,一些数字疗法发展较早,理念上较为先进的国家或地区已经就数字疗法的审批开展了一段时间。这些国家或地区的监管机构在这个过程中积累了相当的经验和教训,并已发布相应的规范,很有参考价值。动脉网整理了德国在数字疗法上的审批情况,并整理成文。
本文将主要介绍:德国数字疗法审批现状、德国如何定义数字疗法、德国如何区分健康app和数字疗法、德国数字疗法的快速审批程序等。
75款递交申请,仅15款获正式审批
—— 德国数字疗法的审批现状
德国联邦药品和医疗器械管理局(下文简称BfArM,系德语Bundesinstitut für Arzneimittel und Medizinprodukte简写)是德国联邦卫生部下属的独立高级机构。其作用与美国食品药品监督管理局(FDA)和我国国家药品监督管理局(NMPA)类似,主要负责药品许可及安全改善、医疗器械的检测和风险评估,以及麻醉药品的监控及麻醉药品前体的合法贩运等任务。
数字疗法的审批认定显然也属于BfArM工作的一部分。德国医疗器械审批目录中专门为数字疗法开设了DiGA目录。
DiGA是德文“Digitale Gesundheitsanwendungen”的简写,意为数字健康应用(下文将用DiGA指代德国数字疗法)。BfArM认为DiGA包含了广泛的可能性,如疾病诊断和治疗、自我驱动的健康生活习惯,有望成为病人手边的数字助理。
动脉网就德国DiGA审批的一些细节采访了迈渤医健创始人陈粟源博士及联合创始人左思敏女士。迈渤医健自创始以来一直积极推动中欧科技交流和跨境项目合作,面向医疗健康领域前沿和临床需求,为客户提供行业资讯、企业跨境交流平台和商务及技术咨询服务。
陈粟源博士认为,德国数字健康应用(DiGA)的兴起很大程度上源于两个方面的原因。“一方面是德国面临人口老龄化的长期挑战,在慢性疾病管理方面的需求日益增加;另一方面则是数字医疗技术的快速发展,而缺少专门的法律法规监管。”
由于DiGA与传统的软件应用审批并不能完全划等号,在经过一段时间的摸索后,在基于《德国社会法典第五编:法定健康保险》(Fünftes Buch Sozialgesetzbuch,简称SGB Ⅴ)第139e节精神的指导下,BfArM为DiGA设计了专门的快速审批程序(The Fast-Track Process for DiGA)。
2020年5月27日,DiGA快速审批程序开始正式实施,迄今为止刚过一年时间。截至2021年6月2日,共有75款应用通过DiGA快速审批程序提交了申请。这其中,申请临时审批的应用有52款,另有23款应用则申请正式审批。这75款应用中有15款应用获批,4款应用评价不佳,另有33款应用的开发者在申请后主动撤回申请,正在处理中的应用则有23款。
陈粟源博士认为,DiGA的快速审批程序带来了多方面的影响。德国的全民医保体系具有极强的支付能力,DVG的通过为DiGA市场提供了强劲的发展动力,相关企业对此持欢迎态度。尽管保险公司需要为此支付,但出于促进市场规范和公平市场竞争的考虑,保险公司对此也表示欢迎。
相对而言,医生和病人的态度比较谨慎。“很多医生对于该方案并不熟悉,对于DiGA也持比较谨慎的态度。他们认为DiGA能在多大程度上帮助病人并不清楚。此外,他们也担心法规有可能并不完善,随着更多企业的进入会导致一定的混乱。”
“至于患者,尽管对DiGA可以帮助到疾病的管理和治疗感到兴奋,但是他们也希望了解到一个DiGA可以达到何种效果,能多大程度改善健康。”左思敏女士补充道。
德国DiGA如何定义数字疗法?
简单来说,BfArM认为DiGA是通过欧盟CE认证,且根据欧盟医疗器械法规(MDR,下文简称Medical Device Regulation)和欧盟医疗器械指令(下文简称MDD,Medical Device Directive)的Ⅰ类和Ⅱa类医疗器械,并具有下列属性:DiGA的医疗功能应主要由软件数字功能实现;可以支持疾病的识别、监测、治疗或减轻,或者身体伤害或残障的识别、监测、治疗、减轻及补偿;可以单独面向患者,也可以同时面向患者和医疗机构。
从定义不难看出,CE认证和DiGA审批是有区别的。简单来说,通过CE认证未必可以通过德国DiGA审批;但通过BfArM审批的DiGA则一定获得了CE认证。
“现在欧盟层面尚没有关于数字疗法的一个统一的规范,但是我觉得这是未来发展的方向。从欧盟的医疗器械或药物审批来看,它其实是基于整个欧盟来做,通过欧盟的审批,然后进入到成员国家。数字疗法现在因为比较新,暂时只有德国在做这样一个专门的审批。我觉得未来欧洲层面一定会推出普适性法规,通过统一的申报程序进入整个欧盟市场。”陈博士对未来欧洲层面将会统一法案表示乐观。
德国DiGA审批政策时间线
值得一提的是,在BfArM设立DiGA快速审批程序的时候正处于MDD和MDR的过渡期。2021年5月26日,MDR正式落地实施。后续对医疗器械的定义或分类或许会发生变化,以满足新的MDR的要求。
DiGA是软件应用,更是医疗器械
从DiGA的定义来看,医疗器械是第一要义。BfArM为方便公众和开发者可以迅速区分普通医疗健康应用和作为医疗器械的软件应用,设定了详细可实操的指南。根据软件应用是否肯定被归为医疗器械,可以分为两种情况。此外,一旦软件应用被认定为医疗器械,其在生产制造过程中需要满足的监管基本要求即与传统的产研一体的医疗器械一样,并无例外。
第一类是可以肯定被认定为医疗器械的应用。根据德国《医疗器械法》(下文简称MPG,德语Medizinproduktegesetz的简称),智能手机app等软件应用在满足必须用于人类,并至少用于满足四类用途之一的条件下可以被归为医疗器械。
这四类情况分别是:软件应用用于诊断、预防、监测、治疗或减轻疾病;用于诊断、监测、治疗、减轻或补偿物理及心理伤害或生理缺陷;用于解剖或生理过程的调查、更换或修改;以及用于控制受孕。
总体而言,BfArM认为任何基于数据或信息介入的独立软件都可被划分为某个等级的医疗器械。不过,这并不包含仅仅用于提供知识或信息的软件,比如,电子说明书显然不是医疗器械。
第二类是可能被认定为医疗器械的应用。这些应用所宣称的用途一般包括下列字眼:报警、分析、计算、检测、诊断、解释、转换、测量、控制、监控、放大。
这其中,可以被认定为某种等级医疗器械的软件应用主要包括下列几类:提供治疗措施为代表的辅助决策应用;计算药物注射量的应用(仅仅复制一张方便用户推断注射剂量的简单表格这种方式并不在列);对患者进行监测并收集数据,且监测结果对诊断或诊疗有明显影响的应用。
需要强调的是,单纯的数据存储、存档、无损压缩、通信或简单的信息搜索应用不能被归为医疗器械。举例来说,某种专门用于数据归档的软件显然不是医疗器械。
根据软件用途简单分类,决策支持软件、软件系统、远程医疗系统、HIS、PACS属于医疗器械,操作系统软件、一般用途软件不属于医疗器械。至于健康软件应用是否被归为医疗器械则需要确定其是否准备用于医疗目的——如果其仅用于锻炼健身或营养目标,且开发者声称没有医疗目的,通常不属于医疗器械。
有意思的是,部分开发商可能试图通过“擦边球”的方式,比如在应用商店说明中简单标注“这不是医疗器械”的方式来规避监管。对此,根据MPG的规定,一旦软件应用在标签、使用说明等任意公开材料中说明或暗示了预期用于医疗的目的,其仍然会被BfArM视为医疗器械予以监管。
作为一种软件应用,DiGA需要严格遵守相关的数据安全法规。欧盟是全球在数据安全上要求最高的地区之一,也是公民最重视个人隐私的地区之一。因此,DiGA需要严格遵守相应的数据安全法令。一旦DiGA涉及德国境外的数据处理,要符合相应的法律法规。即使完成正式审批的DiGA,也可能需要根据相应数据及隐私安全规范的更新进行技术调整。否则,仍然有可能被依法取消现有审批。
“因为新冠疫情的原因,越来越多的人开始去接受相关的DiGA应用。这时必然产生一个很重要的问题,就是数据安全和隐私保护的问题。我觉得这不仅是DiGA的问题,也是未来任何相关产品或服务要进入德国市场必须考虑的问题。” 左思敏女士强调数据安全和隐私保护在德国有很高的优先度。
DiGA绝不能对人体造成潜在的严重伤害
DiGA之所以只包含Ⅰ类及Ⅱa类医疗器械的软件应用则是从风险考虑。在欧盟,除体外诊断类和主动植入医疗器械外,基于其错误/故障可能导致的潜在损害,医疗器械被分为不同的风险类别,从Ⅰ类(低风险)到Ⅱa或Ⅱb(中风险),再到Ⅲ类(高风险)不等。
根据MDD规定,可适用于认定软件应用是否未医疗器械的数条规则中(主要包含规则9、规则10、规则12、规则14及实施规则2.3),被认定为Ⅱb类的医疗器械将可能会以一定方式对人体健康产生潜在且无法逆转的重要影响。
举例来说,规则10规定满足“用于提供被人体吸收的能量(用于在可见光谱中照亮患者身体的设备除外)、用于放射性药物体内分布成像以及用于直接诊断或监测人体重要生理过程”且用于诊断的主动设备属于Ⅱa类医疗器械。
但是,一旦这类直接诊断或监测人体重要生理过程的主动设备所监测的生理体征极为重要,可能直接导致患者陷入生命危险(如心电指标、呼吸和中枢神经活动等),则将被划为Ⅱb类医疗器械。此外,用于产生电离辐射并用于诊断和治疗的介入类放射性主动设备,以及用于控制、监测此类设备或直接影响其性能的设备(包括软件应用)均属于Ⅱb类。
根据MDD规则,智能手机和平板上的医疗应用将被划入Ⅰ类医疗器械。当然,如果其用于诊断或监测重要体征(如心电指标),则根据风险程度可能被划为Ⅱa或Ⅱb类医疗器械。一旦被划为Ⅱb类医疗器械,则将不被认定为DiGA,需要满足更高的监管要求。
也就是说,BfArM明确地认为,DiGA必须具有较高的安全性,不能对人体健康产生潜在的危险。一旦工作异常将导致使用者陷入潜在危险境地的软件应用不能被认定为DiGA。
同时,仅仅只是起到设备数据搜集传输或设备控制的软件不能被认定为DiGA;单独由医生使用来治疗患者的应用也不是DiGA——DiGA必须与患者有交互过程,如果仅仅只是从传感器或手机等设备搜集数据并直接传输给医生则不满足这一要求。
与其他软硬件或服务配合的软件应用是不是DiGA?
有时候,DiGA并不会以单独一个软件应用的形式出现,会与其他硬件、软件或者服务结合。有的情况下,这些搭配可以认定为DiGA,甚至是通过审批是必须的;有些情况则不然。BfArM根据过往的经验,对相应的可能性给出了详细的分析。
与其他软硬件及服务的结合
DiGA具有多种形式,既可以是手机常见的app,也可以是电脑上的桌面应用或浏览器应用。它也可以与硬件或软件组合,只要其主要功能由软件应用的数字技术实现。BfArM对于DiGA与硬件与软件的联合使用是否属于DiGA给出了非常具体的参考。
DiGA与软硬件结合的认定实例
DiGA还可与额外的服务配合。原则上,类似顾问、训练或商业保险提供的额外服务可由DiGA提供或集成到DiGA的使用过程中。需要明确的是,此类额外的服务不会被医保支付。基于DiGA可以通过医保支付的前提,其审批所必需的软件应用对医疗产生积极影响的说明中不能包含此类额外服务。此外,开发者需要在与BfArM的沟通中列举出所有采用额外服务的应用场景以免发生误会。
当然,上述情况并不适用于通过医保认证的医生所提供的服务。由包括主治医生、住院医生、牙科医生或心理医生等经过医保认证的医生所提供的,与DiGA用途关联的服务则由医保以医生服务的方式予以支付。因此,这些服务可以作为DiGA审批所需资料的一部分。
如果医保认证医生的服务可以通过文字描述包含在DiGA使用流程中,或者也可以直接列出医保支付所需的EBM编码(大多数情况下,德国医保的每项支付均有独立的EBM编码)。需要注意的是,这些服务必须是由医保认证医生提供且提交报销凭证,否则将无法获得医保支付。
DiGA与服务结合的认定实例
对于互联网医疗与DiGA的关联,BfArM认为如果主要功能由软件数字技术实现,则互联网医疗应用是DiGA的一部分,但单纯的互联网医疗平台不能被认定为DiGA。就包含的范围来看,DiGA>互联网医疗。当然,个别的特殊情况需要与BfArM沟通后才能确定。
DiGA与其他功能配合时的范围认定
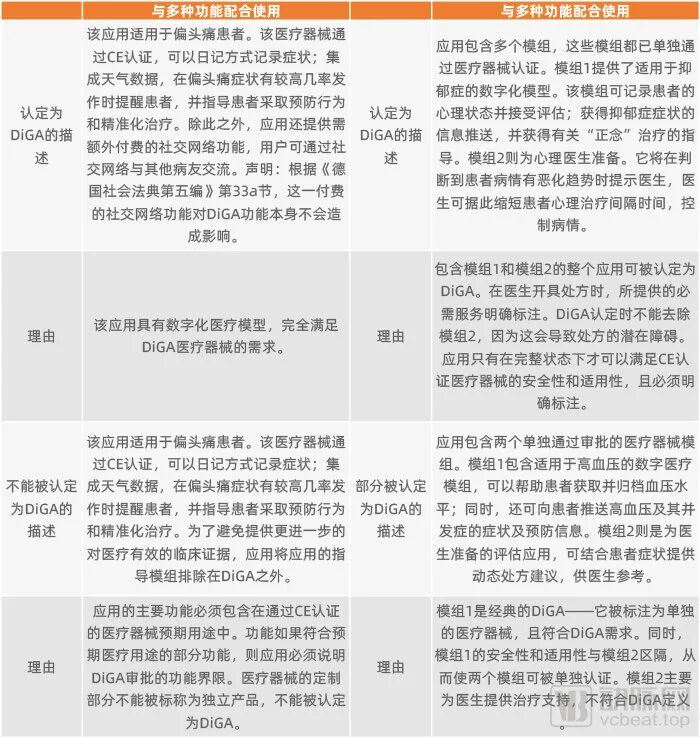
有的时候,DiGA会提供额外的可选服务或功能,比如,DiGA与社交媒体的链接;与额外硬件及软件的配合;或者其所包含的模块已作为医疗器械单独通过了审批等情况。此时,应该如何区分DiGA的审批界限呢?
BfArM认为其界限在于这些额外的功能或服务不能对DiGA审批时提交的预期医疗功能产生任何影响,也不能危及或改变其对医疗的积极影响。此外,这些功能应该相对DiGA独立,即使功能出现异常也不会影响DiGA本体的运行。
DiGA与附加功能结合的认定实例
根据相关规定,BfArM目前不会审批附加功能;当然,这部分附加功能如果需要付费,也完全由使用者自费承担,无法获得医保支付。因此,这些附加功必须单独标注且明确清楚地说明其并非DiGA认证的功能。
用于疾病预防的软件应用可以被认定为DiGA吗?
用于疾病预防的软件应用是否被认定为DiGA将取决于具体的情况。在德国医疗体系中,疾病预防分为几个层次。最入门的初级预防定位在大众人群,用于防止疾病发作。简而言之,初级预防适用于健康人群。它可将健康生活方式以特定形式(如健康课程)进行推广,并作为健康评估手段。
然而,根据目前的定义,DiGA用来“支持疾病的识别、监测、治疗或减轻,或者身体伤害或残障的识别、监测、治疗、减轻及补偿”。明确规定了其不包含疾病的避免或预防功能,不适用于健康人群。因此,仅用于初级预防的软件应用显然不属于DiGA。
DiGA与体重秤结合的认定实例
对于主要防止疾病恶化的次级预防,以及防止并发症、合并症的三级预防的软件应用则满足DiGA定义中的“疾病治疗”。不过,通过审批的前提是疾病有特定的风险因素,且特定风险因素可以通过疾病编码系统编码为具体的疾病编码。
德国特色的DiGA快速审批流程
德国认为,数字疗法作为一种新兴的医疗器械将系统性地发展德国医疗健康数字应用的创新潜力。2019年12月19日,德国《数字医疗保健法》(下文简称DVG,Digitale-Versorgung-Gesetz)生效。该法案成为了后来德国数字疗法审批的法律基础,标志着德国将针对患者的“处方app”纳入医疗保健系统。
为了更为符合DiGA本身的特点,德国联邦卫生部在补充法律条例《数字卫生应用条例》(简称DiGAV,Digitale-Gesundheitsanwendungen-Verordnung)中对申请流程、DiGA要求及DiGA目录都做了规定。DiGA被认为必须作为数字医疗的一部分来看待。因此,DiGAV提出的符合的需求必须让DiGA开发商与德国不断发展的全国性电子健康基础架构并行。
BfArM则依据《德国社会法典第五编:法定健康保险》的规定为DiGA审批提供相应指南。BfArM特地为DiGA设计了快速审批流程,并通过德国联邦卫生部的中对这一程序的细节进行了规范。一旦相应的软件应用通过BfArM的审批,成为法定DiGA并进入DiGA目录,则该DiGA即可由医保认证医生为适应症患者开具,并由医保报销支付。
DiGA的一般申请流程
从开发者为软件应用递交申请开始,BfArM必须在三个月内评估所申请的DiGA。通过对有关产品质量陈述(如数据保护、互动性及用户体验)的审查,以及对相应申请软件应用对医疗有益证据的评估(应用对改善用户健康状态或处理其疾病的可能性的影响),BfArM将决定其DiGA申请是否通过。
DiGA目录包含的信息
通过审批的DiGA将在专门的DiGA目录中被列出,并确保德国医疗体系中的各个参与者都能从中获取对其有用的信息。这一系列信息不仅包括目录所列DiGA对医疗有益的相关信息和医保支付相关信息,也包括软件数据保护和医疗器械法规的合规信息。这些信息总共可分为五类。
DiGA目录所包含的主要信息
DiGA的正式审批和临时审批的区别
开发者在申请DiGA时需要决定是申请正式审批还是临时审批。很大程度上,这取决于申请人是否可以提供DiGA对医疗有益的、可对比的临床数据。
如果有关DiGA对医疗有益的、可对比的临床实验在申请时已经完成,则可以申请正式审批。如果临床实验数据获得认可,从申请之日起3个月内BfArM将完成审批并将其列入目录。
如果因为某些原因(如应用对医疗有益的临床研究不被认可),首次申请正式审批失败,则申请人需要在审批驳回之日起12个月之后再次申请,且必须提交新的数据。申请人并不能因为正式申请被驳回转而立即申请临时审批。
当然,如果申请人在BfArM做出最终决定之前自行撤回申请则不会遭此厄运。因此,在BfArM披露的审批现状中,接近一半的申请人主动撤回了申请。BfArM则建议如果申请人无法确定其即将提交的对医疗有益的研究是否能够满足需求则可以进行事先咨询。
申请人如果尚未完成可对比的临床实验,则可以申请临时审批。临时审批需要在试用期内完成可对比的临床实验并提交DiGA对医疗有益的相应证据。试用期则由BfArM决定,最长不超过12个月。BfArM将在收到这些临床数据后3个月内决定是否将当前的临时审批转为正式审批。
如果未能在规定期限内提供DiGA对医疗有益的可对比的临床实验报告或报告未能通过审核。BfArM会取消该软件应用的临时审批并将其从目录中移除。一旦被移出目录,开发者只能在移除之日起12个月后提出新的申请,且必须提供与之前不同的临床数据。基于重复临床数据递交的申请将被驳回。
一般而言,临时审批获得的医保支付低于正式审批。申请人在申请临时审批时需要与医保谈判确定一旦完成正式审批后第一年的最高支付;同时,申请人还需要提供一个价格更低的试用期支付上限。另外,开发者可以在DiGA临时审批试用期内获得医保依法提供的支付,但同期进行的临床研究所需的费用则需要由开发者自行支付。
值得一提的是,BfArM强调其只针对申请的软件应用本身进行审批,一旦获批即可获得医保支付。至于通过审批的DiGA是否同时有不同商业模式(如常见的免费广告模式)的版本并不影响审批。
在个别情况下,临时审批有最多一次试用期延长申请的机会。试用期延长时间由BfArM决定,最长可达12个月。只有在DiGA的临床数据已经按规定提交,且BfArM通过数据判断极有可能对医疗有益,但此时结论及报告尚未完成的情况下才有可能获得试用期延长的机会。申请人如果申请延长试用期,则必须在原来的试用期截止至少3个月前提出申请,以留出足够的审核时间。
DiGA对医疗有益的证据是审批的决定性因素
在BfArM的指南中,明确列出了DiGA审批所需的资料,包括满足DiGA审批需求的软件应用清单列表、软件应用的安全性和适用性描述、数据保护、信息安全、交互性、进一步的质量要求。
满足这些需求对于绝大多数申请者来说并不难。因此,真正决定软件应用是否能通过审批升级成为DiGA,关键在于所申请软件应用所提交的其对医疗有正向影响的证据是否具有说服力。
如何定义“DiGA对医疗有益的证据”?
《德国社会法典第五编:法定健康保险》对“DiGA对医疗有益的证据”进行了相应的定义。DVG和DiGAV则进一步明确了定义:对医疗有益的证据既可以体现在医学方面的益处,也可以体现在与患者相关医疗服务的结构和流程改进。软件应用需要证明DiGA具有至少一个医疗有益的证据。
医学方面的益处主要体现在使用者健康状态的改进、疾病时间缩短、寿命延长、生活质量改善。材料必须基于患者角度,尤其要重点体现病人发病率、死亡率的降低,或生存质量的改善。
与患者相关医疗服务的结构和流程改进则是德国医保系统支付的基础。这些改进主要包含下列部分:疾病诊断、监测、治疗或减轻的一部分,物理及心理伤害或生理缺陷的诊断、治疗、减轻或补偿;用于支持患者形成健康生活习惯,或整合医疗机构和患者的医疗流程;以及包含治疗流程协调、用于保证治疗效果的具体实施指导和标准;降低访问相关医疗服务的难度;降低患者因疾病导致日常生活的不便或减轻患者及家属治疗疾病的工作量。
原则上,DiGA应该可以通过获得信息、直接参与或辅助决策等方式提升其在医疗中的地位,并通过DiGA提供的手段减少治疗对资源的消耗。
在DiGA审批中,前述两个方面的证据是必须提供的。除此以外,申请人也可以提交涵盖两个领域的、对医疗有益的潜在影响——在特定条件下,它可能会对未来的医保支付产生积极影响。这并非强制要求,完全由申请人决定,但一旦选择提供,则相关申报材料仍需符合相关规定。
使用ICD-10定义DiGA适用的患者群体
BfArM要求DiGA申请必须明确定义适用的患者群体,其对医疗有益的数据必须至少从一个所定义的适用患者群体获得。认证医生也只能针对这些患者群体开具DiGA处方,并从医保获得支付。
BfArM要求通过ICD-10编码来定义和区分适用患者群体。因此,一旦获得审批,DiGA即可直接与采用ICD编码的各种信息系统(如DRG、门诊支付等)无缝衔接,并对适用患者群体进行具体区分。比如,通过这种方式,某DiGA是适用所有Ⅱ型糖尿病患者,还是已有特定并发症Ⅱ型糖尿病的患者就一目了然。
从这里我们也可以看到,德国医疗对信息化系统的重视的确是涵盖到各个方面,且具有很好的可操作性,相当值得我国借鉴。
可对比的临床证据
为了证明申请的软件应用对医疗有益,开发者必须出具对照实验的结果来证明使用所申请软件应用会比不使用该应用产生更好的效果。实验应该将所申请软件应用作为患者群体治疗的一部分;对照组则采用多种对照方式(如不治疗、治疗中不使用申请软件或治疗中使用已获审批的其他DiGA)作为对比。
根据具体的需求,研究既可以是临床研究,也可以是流行病学研究。此外,只要适合选定领域且为定量对比研究,使用为其他科学领域(如医疗研究、社会研究或行为研究)设计的研究方法也符合规定。这其中,真实世界研究数据是允许的。
这些研究必须在多方面满足DiGA审批的需求。第一,所实施的研究必须在德国境内实现。当然,在个别情况下,如果适用医疗场景的对照证据可以被提供,在德国境外获得的数据也可以被认同。
第二,对照研究必须在合规的公开研究机构注册。合规意味着注册机构必须是WHO国际临床试验注册平台的主要注册机构或者合作机构,或者是该平台的数据提供者。在德国,这一机构一般指代BfArM下属的德国临床研究注册组织(DRKS)。已经完成的临床数据也可以在这里提交。
第三,研究应符合相关国际公认标准以便未来被用于展示和研究目的。申请人至少需要提交一份回顾性比较研究,如病例对照研究、回顾性队列研究或个体内比较研究皆可。任何时候,申请人都可以提交前瞻性比较研究,即具有根本上更高证据水平的研究。
第三,研究数据需要公开发表,且符合相关论文的发布规范。相应数据提交也需要按照BfArM的要求提交。比如,BfArM要求临床研究中的消极数据需要公开;且相应的临床研究的数据需要在其尚未公开发布,且被临床研究注册机构认可前提交给BfArM。
临时审批所需的资料
相比正式审批,临时审批可以不用提交对医疗有益的研究数据,但申请者仍然需要合理说明DiGA针对特定的患者群体可以达到至少一个对医疗有益的潜在影响。申请人可以提交系统的文献和评估,或者软件应用提供的系统评估数据。BfArM将以此为依据,判断其是否可以支撑通过临时审批。
申请者同时还需提交根据普遍接受的科学标准拟定的评估方案,其中需要适当考虑数据评估结果。其中,至少应有一份由第三方独立科研机构提供的文件说明对所设计方案如何得到正式审批所需的对医疗有益的证据。当然,第三方独立科研机构必须与申请人无利益冲突,但可以按市场标准收取相应报酬。
如前所述,通过临时审批的DiGA可以提出最多一次申请,将试用期延长最长12个月的时间以满足临床研究的需求。当然,这种情况只能在BfArM基于已有数据判断极有可能得出对医疗有益的结论下发生。
申请人在申请延长试用期时也必须提供正当理由解释为何在第一阶段实验中无法提供对医疗有益的证据,同时,如果根据要求,还可能提供正当理由解释为什么延长试用期可以生成实际缺失的证据。
最幸运的情况下,临时审批的DiGA可能获得总计24个月的试用期。不过,由于很多DiGA是通过潜移默化改变用户的生活习惯来产生作用,有人仍然认为短短两年时间可能较难证实其对医疗有益。对此,BfArM在指南中指出,原则上,研究可以在申请DiGA之前开始,从而有效解决这一问题。
写在最后
目前,德国率先为数字疗法提供了详尽的审批指南,并提供专门快速审批。陈粟源博士及左思敏女士认为,相比其他国家或地区的数字疗法审批,德国的DiGA快速审批程序具有全面、快速和专业的特点。
首先是全面性,大多数国家或地区虽然有一些医疗健康应用相关的法规,但没有任何一家可以提供如此详尽的、从立法到规则,甚至涵盖各种例外情况的审批流程。从这点而言,德国DiGA审批流程的全面性和完整度是首屈一指的。
其次则是快速的审批流程。德国DiGA审批充分考虑了软件应用快速更新的特性,申请后3个月内即可完成审批(如果所有资料都齐全)。这对于众多中小企业而言是一大利好,可以极大地降低时间和金钱成本。
再次则是专业性。德国DiGA审批尤其考虑了数字疗法的医疗属性,将对医疗有益的证据作为最为关键的支持材料,并从研究设计到最终提交都提出了较为严格的条件,保证通过审批的DiGA的确是可以对病人的健康是有帮助的。
“我们对比西班牙、英国,它们都没有单独把医疗APP独立于医疗器械来做审批,甚至美国也没有相应的专门流程。我觉得这是德国非常创新的一个举动。” 陈粟源博士认为这是德国DiGA审批最大的特色之一。
最后则是支付便捷。一旦通过审批,基于其前期准备支持工作的完善程度(甚至提供适应症ICD编码),DiGA可以快速进入市场,由认证医生为适应症患者开具处方,并由医保支付。
数字疗法从问世之日起就一直关注和争议共存,争议的根源来自于其对医疗是否有益。由此产生的大众疑虑又并生出了由谁来付费的现实问题。德国数字疗法的审批则代表了一种解决思路,即通过将其定义为一种特殊医疗器械,进行具有针对性的、严格的审批,并在审批后纳入医保支付,从而打消大众的顾虑。这种思路或许值得我国借鉴。
*封面图片来源:123rf
★ 如果您想对接动脉网所报道的企业,请点击文末左下方“阅读原文”填写表单,我们的工作人员将尽快为您服务。