节选自2021易凯资本中国健康产业白皮书:医疗技术与器械篇,动脉网授权发布。
本篇主要内容预览:
1. 2020年发生了哪些重要变化?
2. 2021年最重要的投资主题及市场预判
3. 2021年投资热点预测
4. 25家值得关注的公司
核心观点:
1.几乎所有国际医疗器械巨头都是通过收并购发展壮大的。中国医疗器械企业的并购活动也开始走上快车道。2020年新冠疫情造成的医疗企业业绩两极分化加速了这一进程。预计未来三到五年将出现大量疫情受益企业对疫情受损企业的并购,这一趋势在IVD领域会尤为突出,大量技术创新型初创企业将成为成熟企业的并购目标。
2.政府强力推动的带量采购政策在压缩医疗产品中间环节成本的同时,也成为诱导中国医疗器械企业自主创新的重要推手。以往仅靠单一产品就能支撑企业十年发展的时代将一去不复返,只有单产品管线研发能力的医疗器械企业在未来将很难独立发展壮大。
3.那些市场需求巨大、对医保支出影响明显的产品管线在进口替代达到一定程度后必将进入带量采购,因此生产这些产品的厂商必须通过增加新的高利润、强创新的产品管线来避免企业利润的快速下滑。
4.2021年资本重点关注赛道:
▪ 医疗机器人
▪ 介入微创相关设备和耗材
▪ 电生理相关手术设备和耗材
▪ 口腔和眼科高值耗材
▪ 质谱
▪ 分子诊断
▪ IVD试剂原材料
一、2020年发生了哪些重要变化?
1、中国医疗器械市场规模保持高速发展
中国医疗器械行业迎来二次增长
中国医疗器械市场目前占据全球医疗器械市场近20%的份额,且占比还在持续提高。
2019年,我国医疗器械行业市场规模达到6,341亿元,较2018年增长约19.6%。由于疫情对医用口罩、核酸检测试剂盒和体外膜肺氧合机器(ECMO)等一系列医疗器械的需求激增,2020年我国医疗器械行业收入预计将跃升至8,500亿元人民币以上。新冠疫情后,随着国家出台各类政策推动基础设施的加速完善,预计未来几年医疗器械行业仍将维持较高增长。
中国医疗器械市场未来驱动增长因素
未来驱动增长的关键因素包括:
人口老龄化导致慢性病人群日益增多;
收入增长拉动人均医疗消费支出增长;
医疗诊所和医院基础设施的完善。
2020年由于新冠疫情对IVD和医用耗材需求的推动,纳入统计的53家A股医疗器械上市公司中年报营业收入合计572亿元,相比2019年同期数据增长37.4%。2020年中报A股医疗器械上市公司归母净利润合计超过140亿元,相比2019年的71.05亿元几乎翻倍。其中,之江生物、达安基因、明德生物、华大基因、英科医疗、康泰医学等均为疫情获利企业,业绩增长超过200%。
2、新冠疫情对医疗器械行业影响深远,
市场扩容和基层下沉将迎来需求高峰
疫情将长期带动医疗基础设施市场扩容和基层下沉,并加速医疗器械行业国产替代
国内中高端医疗器械市场进口依赖度高,疫情爆发暴露了国内医疗器械发展短板,以新冠肺炎重症患者诊治中使用的ECMO为例,主要厂商均为海外公司,器械短缺时供应难以快速响应。2020年3月习总书记在北京考察时提出加快补齐我国高端医疗装备短板,加快关键核心技术攻关,突破技术装备瓶颈,实现高端医疗装备自主可控。政治局会议提出要加大对公共卫生服务投入,财政上将提供行业发展更多支持。以体外诊断赛道为例,国务院印发《进一步推进新冠病毒核酸检测能力建设工作方案》,要求所有二级综合医院具备核酸采样和检测能力,完成城市检测基地和公共检测实验室建设。新冠疫情促进了我国分子诊断基础设施建设,未来将加速其他医疗设备的市场扩容和基层下沉。
疫情促使多国降低或免除医疗器械进口关税,加速我国医疗器械走出国门
2020年上半年,新冠疫情虽在我国已得到有效控制,但仍在全球其他国家肆虐。疫情影响下,各国纷纷发布降低或免除医疗器械进口关税的措施,希望借用他山之石弥补自身医疗产品供给的不足,从而为我国医疗企业带来了快速拓展海外市场的历史机遇。相关数据显示,2020年上半年我国医用耗材出口量较2019年同期增长43%。
目前看来,印度、巴西等新兴市场疫情加速蔓延,受疫苗接种率不足、医疗资源匮乏等因素影响,新冠检测试剂等抗疫产品需求或持续旺盛,这一方面利好国内相关IVD企业检测类产品的出口;另一方面呼吸机、监护仪、便携超声、移动DR、CT等疫情相关设备需求大增, 2021年4月30日外交部表示,自2021年4月,中方已累计向印方出口呼吸机和制氧机26,000余台。
疫情促使行业审批加速,有利于减少企业审批费用、缩短产品审批周期
2020年2月25日,为全力满足防疫所需,国家药品监督管理局开辟了医疗器械应急审批的绿色通道,保障应急防控物资需要以及防疫所需的医疗器械。对于医用口罩、医用防护服等医疗器械产品的注册、生产许可和检验检测等实施特别措施,合并审批流程。对于转产生产医疗器械的企业,实行应急审批,依法办理医疗器械注册证和生产许可证。
2020年12月,药监局发布了“关于调整《医疗器械分类目录》部分内容的公告”,将7个类别医疗器械由三类降为二类管理,8个类别医疗器械由二类降为一类管理。医疗器械降级对于生产企业而言,将减少其产品审批周期,大大提高上市速度,例如二类证注册预算时间至少15-21个月,有临床试验的品类预算时间至少33个月,若降为一类管理,备案时间仅需一周至两周,周期大大缩短。同时企业注册费用及延续注册费用也将大大降低,以进口器械注册为例,三类30.88万,二类21.09万,一类则不收费。
疫情推动医疗器械供应链升级,促进产业持续整合,加速响应医疗需求
疫情爆发破坏生产秩序,加之交通运输的管控,对全球医疗器械供应链带来了巨大冲击。链条传导效应持续,短期看将造成国内进口医疗器械供应紧张,长期看疫情将对医疗器械供应链带来结构性的影响。
从横向看,相关企业将会进一步优化物流体系,建立更加科学合理的管理机制及紧急疫情下的应对机制。通过持续不断推进渠道整合,有效减少从采购到运输配送环节的成本,同时加强渠道网络的稳定性,在物资供需配置上获得更大优势。
从纵向来看,上游生产企业或并购中游经销商,优化渠道;大型中游渠道企业或并购小型上游生产商,完成自产化;中游渠道企业或并购下游医疗服务商,优化服务。各种形式的并购都可以更快匹配上下游的供给,疫情将促进业内未来持续整合,加速响应医疗需求。
疫情促发医疗新科技应用,AI技术有效减轻医护工作量
多种医疗新科技在疫情期间发挥了重大的作用,例如病房机器人、病毒隔离系统、空气病毒净化系统、手术室病房信息化系统、快速温度检测系统等。AI技术的引进有效减少了疫情中超负荷的检验科、病理科、影像科医生的工作量,降低医生的工作强度,提高了诊疗的效率和准确性。
众多医院发热门诊快速诊断能力欠缺,疫情将促使POCT等快速诊断行业发展
疫情中快速诊断能力是基本要求,便捷、小型化、适合快速诊断的POCT产品将成为IVD领域的新爆发点。疫情中万孚生物、安图生物、达安基因、新产业、迈克、美康生物、基蛋生物、康华生物、优利特等百余家公司陆续推出试剂盒和各种快速检测手段,其中POCT类产品以其便携性和快速性在疫情防治中发挥了巨大作用。
另一方面,新冠病毒疫情防控暴露出众多医院发热门诊快速诊断能力欠缺,未来对便捷、小型化、适合快速诊断的POCT类检测产品,比如小型生化仪、血球仪、PCR设备、基因测序仪等的需求将会日益凸显,微流控或成为下一个爆发点。
高值耗材短期内或因疫情受压明显,疫情之后将持续反弹
外科类高值耗材是短期内受负面影响最大的院内医疗器械板块。疫情期间,除危重急症外,常规的手术治疗数量大幅缩减。骨科类、心内科支架、起搏器以及腔镜类器械短期冲击巨大,造成库存大量积压,成熟企业可用体量化解短期压力,而现金流有限的中小企业形势较为严峻。
长期来看,创新仍然是高值耗材的主旋律,手术量也仅是短期内下降,不影响赛道的未来增长。
3、监管环境的变化有助于器械产品创新
支付政策、注册审批及企业上市环境方面的变化给医疗器械企业同时带来了挑战与机遇,产品创新已成为未来器械企业制胜的关键。
高值耗材支付政策逐渐明朗,继冠脉支架后,骨科耗材和IVD或即将迎来国家集采
国务院办公厅于2019年7月印发了《治理高值医用耗材改革方案的通知》。通知规定:按照带量采购、量价挂钩、促进市场竞争等原则探索高值医用耗材分类集中采购。所有公立医疗机构采购高值医用耗材须在采购平台上公开交易、阳光采购。对于国产化程度高,每年采购绝对量大,生产企业可选范围大,且产品评价标准相对明确的高值医用耗材,按类别探索集中采购,鼓励医疗机构联合开展带量谈判采购,积极探索跨省联盟采购。该文件正式拉开了高值耗材带量采购这一大潮的大幕,标志着医疗器械领域将迎来剧变。自此,心血管、骨科等高值耗材和IVD进入了“省市级带量采购试点+国家集采”的阶段(下文中“国家集采”简称“国采”)。
首轮国采“花落”冠脉支架,并于2020年11月5日正式在天津开标。不同于多个省份骨科器械带量采购的进口产品与国产产品各自分组竞价的机制,冠脉支架国采的规则是国产进口不分组、不谈判、同一注册证内的不同规格型号认定为一个采购单元,最终国产中标价平均降幅92%,进口平均降幅95%。谈判结束后,冠脉支架均价直接由1.3万元降价至700元左右。多家医疗器械上市公司股价自此应声下跌,进入了长达数月的下行通道。
不同于药品,高值耗材几乎不存在院外药店市场,且公立医院市场占据了绝大多数市场份额。首轮冠脉支架国采拿出了全国80%的份额纳入意向采购量,因此耗材企业能否在国采中标,对企业的业绩将有举足轻重的影响。为了提高中标率,应标企业纷纷以跳水价应标。
此前国家医疗保障局医药价格和招标采购司负责人在接受采访时表示,医保局已经讨论形成了耗材国采的遴选标准,基本的条件是产品的国产化程度高,每年采购绝对量大,生产企业可选范围大,且产品评价标准相对明确。
骨科植入耗材是医疗器械行业的重要细分之一,市场规模大,并且随着人口老龄化程度的加深,手术量还将有进一步增长的空间。不同于药品,高值耗材门类众多,仅骨科一门类产品品规就以万计量,难以通过类似仿制药的一致性评价来进行统一的质量评价。因此,骨科品类的国采规则,或将与冠脉支架国采政策有较大不同。由于创伤和脊柱领域的骨科植入物品规过多,目前首当其冲纳入省市级带量采购试点的是品规相对较少的关节类植入物。
目前,以骨科医疗器械为代表的医用高值耗材,一般由省级机构开展集中采购招标,部分地区以地市为单位开展集中采购招标。截至目前,已有江苏、安徽、福建、浙江、湖南、山东、青海、贵州省黔南州、云南省曲靖市等部分地区针对部分骨科医疗器械产品(主要为关节类)实施带量采购试点。根据已开展带量采购试点地区公布的信息,带量采购范围内的骨科医疗器械平均降幅为50-80%左右。
2020年1月,国家卫健委办公厅公布了《关于印发第一批国家高值医用耗材重点治理清单的通知》,列举18项高值医用耗材作为第一批高值医用耗材重点治理对象,包括脊柱椎体间固定/置换系统、刨骨器、髋关节假体、单/多部件金属骨固定器械及附件。
2020年11月20日,国家医疗保障局医药价格和招标采购指导中心下发了《关于开展高值医用耗材第二批集中采购数据快速采集与价格监测的通知》(医保价采中心函〔2020〕26号),明确指出第二批医用耗材清单主要包括的类别有人工髋关节、人工膝关节、骨科材料、除颤器、封堵器和吻合器。
2021年3月初,根据国家医疗保障局医药价格和招标采购指导中心下发的《关于开展部分高值医用耗材医院采购数据填报的通知》(医保价采中心函〔2021〕7号),人工关节类、脊柱类、创伤类高值耗材已正式开始采购数据填报。上文中提到的除颤器、封堵器和吻合器暂未纳入填报范围。至此,业界认为2021年,骨科耗材大概率将部分或全部迎来国家集采。
2021年3月4日,四川省医保局发布了《四川省医药机构医用耗材集中采购实施方案》政策解读,特别指出,除清洗液外的全部体外诊断试剂纳入了此次集中采购的范围。而此前,IVD行业因为存在较多试剂和仪器需配套使用的封闭系统,被认为短时间内可能不会受到带量采购的冲击。
高值耗材国采将对医疗器械行业各环节产生重大影响
2020年下半年,冠脉支架集采让行业龙头乐普医疗和微创医疗的股价先后走了一次过山车行情。年底骨科集采风声渐起,大博医疗、凯利泰、春立医疗、爱康医疗等龙头企业也纷纷经历了巨幅下跌和机构减持。市场无非担心的是骨科国采也将重蹈冠脉支架终端价“打一折”对企业业绩造成重创的覆辙。
骨科耗材历来是医疗器械“回扣”重灾区,流通环节占据了产品终端价格的近八成。威高骨科在上海科创板递交的招股说明书上会稿(2021年2月19日稿)和对第二轮审核问询函的回复中就带量采购对骨科厂商的潜在影响问题做了较为直接的回答:“若相关产品出厂价降幅不超过80%,则不会出现产品中标价格接近或低于公司生产成本的情形”。短期来看,相较于厂商,最先被集采逼上生死线的,毫无疑问是流通商。
至此,业内所有厂家均需正视集中采购这一大趋势,并要提前做好准备:
1)靠销售驱动、竞争激烈的同质化产品,必将在集采后进入“地板价”,不中标将丢失市场,“流血中标”则是饮鸩止渴,中标企业需要严格控制生产成本、做好流通服务,这块业务将成为公司“薄利多销”的现金流业务;
2)海外市场成为重要利润来源,能否进入国外市场将变得更加关键;
3)产品创新已成为未来器械耗材企业制胜的唯一生路。
注册审批制度驱动医疗器械产品创新
2020年,在注册审批方面,除前文所述的疫情环境下中国药监局开展疫情防控医疗器械应急审批工作外,国家共批准了26个创新医疗器械产品上市。其中最引人瞩目的当属包括科亚医疗、数坤科技、深睿医疗等多个人工智能医疗器械企业的AI三类证的获批,标志着曾经一度沉寂的人工智能医疗器械企业终于迎来了产品上市的新时代。
受益于三类证获批这一行业难题的监管突破,AI医疗器械赛道在2020年再次吸引了众多资本的关注,多个人工智能医疗器械企业在年内接连完成了数轮融资。获得中国首个AI三类证的北京科亚方舟,已经于2021年3月16日晚间向港交所主板递交上市申请。
科创板和港股将以更开放姿态迎接器械企业
备受瞩目的上海科创板自开板以来创造了一系列造富神话,但也不乏后继无力、股价疲软腰斩的案例。不同于新药研发企业,目前科创板尚未迎来适用第五套标准实现上市的医疗器械企业。
因此,自2019年下半年起,多家医疗器械企业选择适用港股新标准登陆港交所,包括首个按照港股新标准上市的未盈利医疗器械公司启明医疗、以及之后的沛嘉医疗、康基医疗等。企业会综合考虑公司注册地、资本结构、股东背景、市场估值中枢、流动性水平、上市融资及后续融资需求等因素确认合适的上市地,但毫无疑问,未来几年,A股及港股必将以更开放的姿态拥抱更多医疗器械企业的上市。
4、新技术促进医疗器械发展新方向
近年来,医疗新技术不断涌现,在2020年数字化战略叠加新冠疫情的大背景下,包括人工智能、机器人、单细胞测序、CRISPR等新技术在诊疗领域的应用已呈现商业化苗头。这些新技术对疾病的预防、预测、诊断、治疗和预后具有重要意义,将深刻影响医疗器械和诊断的发展方向。
人工智能技术
人工智能技术是对传统医疗诊疗的一个强有力的补充,可以帮助医生提供诊断意见(second opinion)和规划个体化治疗方案。2019 年 5 月,国家药监局启动中国药品监督科学行动计划,以人工智能医疗器械为首批九个重点研究项目之一。
人工智能技术当前在医疗器械行业运用最为广泛的领域为影像+AI,图玛深维、推想科技、深睿医疗、汇医慧影等行业玩家产品已经趋于成熟,该领域已有多张注册证面世。
在心脑血管领域,影像FFR(Fractional Flow Reserve, 血流储备分数)测量利用人工智能和流体力学算法等技术,不但可以评估冠状动脉的解剖学狭窄程度,同时可以实现冠状动脉的功能学评价,是目前对于人工智能技术较为前沿的应用。按照FFR值测量方法的不同,影像FFR主要包括CT-FFR(基于冠状动脉CT的血流储备分数)、FFR-Angio(基于冠脉造影的血流储备分数)和FFR-Ivus/Oct(基于血管内超声和光学相干断层成像的血流储备分数),这些前沿技术的联合应用结合目前传统的微创FFR测量技术,可以为医院和医生提供针对不同病人的个体化诊断方案和更加精准的诊断结果,建立起价值医疗的黄金标准。科亚医疗的深脉分数®是国内首个完全基于人工智能深度神经网络的无创冠脉功能学评估产品。博动医疗的基于冠脉造影的QFR是全球首款无导丝FFR系统。
人工智能在体外诊断领域的运用已较为广泛,尤其在多标志物检测中可助力多个环节,如产品开发时的模型优化与确定、商业化应用中的数据分析及整合。同时,近年来我们也看到人工智能可以整合多组学信息,助力精准诊疗。肠癌早筛龙头企业ExactSciences的核心产品Cologuard®通过定性检测结直肠肿瘤相关的DNA标记物和人体粪便中隐匿性血红蛋白的存在,通过人工智能将多种方法学有机结合,得出一个综合评分来筛查结直肠癌。目前国内利用人工智能整合多组学信息的前沿公司为药明奥测,目前公司已开发出针对儿童胆道闭锁、阿尔茨海默症等复杂难诊疾病的整合诊断产品。
机器人技术
机器人技术的临床应用场景越来越广,不仅可运用于心血管外科、骨科、妇产科等手术室内场景,也可运用于药物分拣、消毒等院内场景,甚至家中护理、术后康复等院外场景。对应的,机器人可分为辅助机器人、手术机器人和康复机器人等若干个子品类。
手术机器人无疑是机器人技术中最受关注的品类,他可以提升手术的精准性、安全性;同时可以降低医生长时间手术的疲劳感,避免医生在手术过程中频繁暴露于射线下。手术机器人未来将成为医生手术过程中非常重要的高端辅助技术。达芬奇手术机器人自 2000 年获得FDA 批准上市后,截止 2019年底已在全球范围内完成装机 5,582 台,营业收入近 45 亿美元,充分验证了手术机器人的市场空间。
全球范围来看,美国手术机器人布局最早,目前各细分赛道布局最全,基本垄断腔镜手术、血管介入手术机器人市场,以色列、日本、欧洲部分国家也陆续有产品出现。骨科手术机器人目前市场玩家较多,巨头纷纷涌入,包括美敦力的Mazor脊柱手术机器人、史赛克的MAKO关节手术机器人、捷迈的MedTech脊柱手术机器人等。
手术机器人的发展虽然在我国起步较晚,但近年来由于政策扶持、技术突破等原因后续发展非常迅速,在各细分赛道都有值得关注的玩家出现,例如我国手术机器人第一股——专注于脊柱与创伤的手术机器人企业天智航。
依托于5G技术的发展,手术机器人将成为远程手术实现的重要平台。2019年1月思哲睿联合华为、福建医科大学孟超肝胆医院实现了利用5G技术的全球首例远程外科手术动物实验,同年3月中国移动联手华为、人民解放军总医院,成功完成了全国首例基于5G的远程人体手术——帕金森病"脑起搏器"植入手术。未来"手术机器人+5G"将进一步突破手术术式、空间限制,让更多患者享受到高水平的医疗服务。
单细胞技术
单细胞技术致力于区分细胞之间的差异,其中单细胞测序技术在2020年获得了资本市场的广泛关注,单细胞测序能够显示每个细胞独特的基因信息及基因表达特征,以此区分不同的细胞类型,在肿瘤学和免疫学领域具有较大的临床潜力。
未来单细胞检测的技术将不断发展,在多重测序上不断加深进展,结合空间信息研究单细胞,进一步理解单细胞与其相邻细胞的相互作用是目前可看到的单细胞技术新方向。
在《The Scientist》公布的2020年10大创新应用中,有多项产品涉及到单细胞技术创新与应用。其中BioLegend获得了CITE-seq使用许可,开发出了TotalSeqTM-CH uman Universal Cocktail v1.0。CITE-seq可以在进行单细胞转录组学研究的同时评估每个细胞中的蛋白质,对感染领域的精准检测具有极大意义。
此外,IsoPlexis使用单细胞胞内蛋白质组解决方案(Single-CellIntracellular Proteome),可以监控30多条蛋白质通路,整个蛋白网络的运作机制,可以有效地评估靶向疗法(如抗体疗法或小分子药物)的有效性。
10X Genomics有两项产品入选,首先是基于ATAC-seq 检测方法的铬单细胞 ATAC+ 基因表达产品,该产品能够从单个细胞中获得表观遗传和基因表达数据。10XGenomics 还推出了空间基因表达解决方案(Visium Spatial Gene Expression Solution),推进了空间转录组学的更新技术,只需提供一个或几个细胞的整个转录组数据,就能准确揭示组织样本中基因表达的具体位置,能在每个位点上拾取上万个分子标识符,该产品目前被广泛应用于研究神经退行性疾病,在发育生物学、肿瘤学和免疫学也颇具开发潜力。
CRISPR技术
CRISPR技术自2012年问世以来,一直不断有应用扩展与技术优化出现,在治疗遗传疾病上不断有新的适应症研究。2020年7月,诺贝尔奖获得者Jennifer Doudna教授领导的加州大学伯克利分校团队文章表示发现了一种 "超紧凑 "的CRISPR酶--CasΦ(Cas12j)。CasΦ是巨大噬菌体中编码的一种Cas蛋白,体积大约是常用的Cas9和Cas12a的一半,更容易进入人类和植物细胞发挥功能,并且可以靶向更广泛的基因序列。
在新冠过程中,也出现了不少利用CRISPR技术实现快速新冠检测的产品。美国杜兰大学医学院的Tony Y. Hu博士证明了将荧光显微镜读出装置与智能手机配对,从CRISPR-Cas12a检测中确定唾液中新冠病毒载量,与成熟的定量逆转录酶聚合酶链式反应方法一样有效。无独有偶,格拉斯通病毒学研究所主任Melanie Ott博士同样发文证实了Cas13a蛋白与一种在切割时会产生荧光的报告分子结合在一起,与来自鼻腔拭子的患者样本混合,利用显微镜的智能手机摄像头可以检测到荧光报告新冠阳性的检测方式有效。未来在感染领域,基于CRISPR技术的POCT发展将是一大亮点。
5、产业链重构,新玩家涌入
未来十年我国医疗器械行业将迎来国产替代、自主创新、平台化布局、产业链延伸等趋势。随着技术的不断提升、行业边界的不断模糊,包括互联网巨头、医疗器械服务商及药企在内的非传统器械玩家纷纷入局医疗器械领域寻找新的增长点。
新涌入玩家之一:互联网巨头
AI技术对于医疗器械产业的影响,让中国互联网巨头们也跃跃欲试,阿里、京东、腾讯、字节跳动纷纷入局。一方面,以其大数据与C端平台构建互联网医疗平台,例如阿里医疗、京东医疗,另一方面加强对产业链上游,尤其是设备方向的投入,与传统医疗Medtech玩家形成战略合作。
新涌入玩家之二:专业的医疗器械服务型公司
过去几年,医疗器械领域蓬勃发展,绝大多数公司主要依赖于自身的内生成长,从发现临床需求到产品研发上市,再到自身搭建平台进行商业化销售,该模式对于创始团队的研发、运营和商业化能力提出了极高的要求。随着医疗器械注册持有人制度的推行、法规监管的逐渐严格以及带量采购对于渠道的重塑,拥有高进入壁垒的专业性服务企业或者拥有规模效应的平台企业,将有可能成为价值链服务中的明星企业。这部分公司的商业模式在于提速和专业化整个价值链条的局部环节,更快更好地将优质产品推向临床。这些企业包括但不限于CRO/CDMO公司,以及平台型专业化销售公司。
新涌入玩家之三:药企涉足医疗器械领域
传统医药企业格局趋向成熟,且未来必定持续受到集采的影响,在这种情况下,为了丰富公司未来的收入来源和现金流,降低企业整体经营风险,提升竞争壁垒和核心优势,越来越多的药企开始寻求向医疗器械领域进行横向拓展,合作模式也是层出不穷,包括整体收购、入股、技术合作与引进,以及渠道战略合作等等。从疗法角度考虑,具有协同性的药械合作可以为病人提供一站式的闭环解决方案,关注病人的整体治疗路径,也为嫁接更加创新的商业保险方案提供更多真实世界数据。
二、2021年最重要的投资主题及市场预判
1、带量采购危机并存,应保持审慎乐观
随着2020年10月国务院办公厅《深化医药卫生体制改革2020年下半年重点工作任务的通知》的开展,国家组织的集采由药品延伸到高值耗材。全国耗材带量试点方案涉及17个品种,主要归属心血管、骨科、眼科、补片、手术耗材、其他耗材等。耗材带量采购品种重点关注条件包括:产品的国产化程度高,每年采购绝对量大,生产企业可选范围大,且产品评价标准相对明确,满足上述标准的临床产品才有可能进入到国家带量采购范围。以国产化占比达到80%冠脉支架为开端,正式打响国家集采第一枪,曾经超过万元的冠脉支架降至平均700元左右,降幅90%以上,预计每年费用将降低117亿元。
2021年4月1日国家组织医用耗材联合采购平台发布“关于开展部分骨科类高值医用耗材产品信息集采工作的通知”,表示计划分批开展骨科类高值医用耗材产品信息采集工作,首批将开展人工髋关节和人工膝关节类高值医用耗材。行业普遍认为,下一个进行国采的高值医用耗材会是人工髋膝关节。
高值耗材价格大幅下降是可以遇见的趋势,因为器械厂商必然将主动降价以换取市场份额。在此大背景下,由于中标企业数量有限,集中度有所加大,未中标企业将面临边缘化风险,行业将面临重新洗牌。与此同时,带量采购给行业内企业带来一定发展机遇:
有利于大型CSO发展
高值耗材价格虚高的一大原因在于长期采取多层代理的销售模式,层层加价。带量采购实施后,将实行“两票制”,极大的压缩了流通环节的利润,这将使一批既无上游产品优势,又无下游直接终端资源的经销商直接出局。但以价换量的大背景下,厂商无法完全进行直销,依然要寻求代理商的合作,有全国大量终端资源,并且能够以合理的价格提供服务的大型CSO将迎来行业春天。
有利于产品创新能力强且产品线丰富的企业发展
为了应对医疗耗材的带量采购,耗材企业将根据各产品生命周期的不同阶段制定相应的策略,最大程度发挥整个产品组合的价值。例如,一款上市多年,已经成为基础款的产品比较适合进行带量采购,用低毛利获得进院资格;而新款产品则较适合打高端市场,获得高毛利和高利润。同时,从带量采购中节省下来的资金国家也将用于鼓励创新,有自主研发能力,产品种类和梯度丰富的企业有望在带量采购的实施过程中提升市场份额,维持更好的效益。
在此大背景下,单产品的耗材企业面临冲击的风险较高,但产品线齐全,具有产品创新能力的平台企业将在政策推动下进入企业发展的快车道。
有利于具有出海能力的企业发展
在国内推进耗材带量采购的进程中,由于厂商能否中标以及中标后利润情况均为未知数,投资机构将目光投向了有出海能力的耗材企业。国际化销售可以带来以下优势:第一,多样化收入来源。在带量采购尚未开展之时,企业有中外多地收入,市场更为广阔,收入易于起量;第二,分散风险。一个企业仅有国内销售能力,若在带量采购中没有中标,则企业将面临巨大的经营风险,需通过研发新产品或代理中标企业产品寻求新的增长点,风险较大;第三,规模化效应。一个企业若有中外多地销售能力,在生产中可以发挥规模化效应,降低单位产品成本,有利于企业在带量采购中保持优势地位,增加中标几率。
总之,在评估短期内有可能进入带量采购范围的高值耗材企业时,财务投资人应多从成熟产品成本控制、能否进入海外市场、创新产品输出能力等方面综合考量,战略投资人可结合产品、渠道、供应链整合等角度考虑。可以预见的是,短期将进入全国性带量采购的产品还会不断扩充,投资人在进行此类产品投资时,应保持审慎乐观的态度。
在带量采购将心血管和骨科植入耗材打到“白菜价”的同时,行业普遍认为这将促进创新诊疗产品的研发和商业化进程。带量采购的推进增加了医院使用诊断产品的意愿,有助于实现精准诊断,避免过度医疗。目前冠脉支架已完成国采,骨科耗材不少省市已开展省级带量采购,国采也即将落地,我们认为这两个行业的精准诊疗产品将迎来发展红利期。
围绕PCI手术诊断和手术指导用设备、软件和相关耗材
受集采政策影响,资本已将目光投向集采目录外的心血管介入产品。例如,能够更精准判断患者是否应该植入支架的诊断方式FFR(冠状动脉血流储备分数)所涉及的耗材产品。2020年以来,尤其是2020年下半年以来,FFR公司频繁融资,下表整理了部分公司2020年以来的融资情况。
近年来,精准诊疗理念在骨科逐步推行开来,伴随带量采购政策的落地,骨科精准诊疗的需求将进一步加大。以骨科手术机器人为代表的计算机辅助技术,在术前、术中、术后发挥了很大的辅助作用,实现手术过程更加智能化、精准化、定制化;能有效提高手术精准度,缩小创伤面积,减轻病人疼痛以及延长植入假体的使用寿命,极大地提高医疗资源利用效率。在此背景下,除国际和国内骨科巨头积极布局手术机器人外,也涌现不少初创型企业进入该赛道,智能骨科机器人将在未来5年迎来发展窗口期。
2、科创板+港股IPO将持续带动
创新医疗器械板块一级市场活跃度
科创板旨在服务尚未成熟、但具有创新能力和成长潜力的科技创新企业,而医疗器械行业作为技术密集型、技术驱动型的行业,涉及生物医药、信息技术等多方面高新技术,是科创版上市推荐指引中的重点推荐行业之一。截至2021年4月18日,总计有262家企业登录科创板,其中55家医疗企业,医疗器械和体外诊断公司共计28家,占医疗企业的50.91%,具体清单如下:
自2019年6月科创板开启第五套标准(预计市值不低于人民币40亿元,主要业务或产品需经国家有关部门批准,市场空间大,目前已取得阶段性成果。医药行业企业需至少有一项核心产品获准开展二期临床试验,其他符合科创板定位的企业需具备明显的技术优势并满足相应条件)后,以往不满足硬性盈利及收入指标的创新药迎来了融资的黄金期,但在过去的近两年中,还没有创新医疗器械企业应用这一标准进行申报。
离第五套标准最近的天智航于2020年1月4日、19日分别召开董事会会议和临时股东大会,将上市标准修改为第二条,预计市值不低于人民币15亿元,最近一年营业收入不低于人民币2亿元,且最近三年累计研发投入占最近三年累计营业收入的比例不低于15%,并用第二条标准成功上市,可见第五套标准尚未完全对器械企业开放。随着国家对于创新医疗器械的大力扶持,一级市场投资机构对于科创板第五套标准开放给创新医疗器械企业这一预期愈发强烈。
从科创板开板以来,我们可以看到对企业的科创属性趋于严格。2020年3月,证监会在总结前期审核经验的基础上,出台了《科创属性评价指引(试行)》,明确了“3+5”的评价指标体系,着重从研发投入、发明专利、收入增长等3个方面,以及科技创新能力特别突出的5种情形,来综合评价企业的科创属性,2021年4月16日,证监会就指引做出修订,由原来的“3+5”变为“4+5”,新增研发人员占比超过10%的指标。同时本次修订明确对于金融科技、模式创新等类型的企业,从严把关;对于房地产企业和金融投资类企业,禁止在科创板上市。
我们认为第五套标准、科创属性评价指引及其相关修订可以积极促进创新医疗器械的发展,真正有核心技术和研发能力的器械企业可以在资本的推动下快速发展。
而同期的香港IPO市场,以往估值较低、流动性较差的印象在创新医疗器械上市公司中被逐渐扭转,技术壁垒高、产品进度领先、细分领域龙头属性较明确的创新医疗器械企业在香港备受追捧,估值水平不低于科创板,给投资人带来丰厚回报。
可以看到,自2019年底康德莱医械和启明医疗在港股成功上市后,2020和2021年均有企业成功在港股上市,2021年仅过1/4,就有3家企业成功上市,预期有更多企业将在港股进行IPO。据了解,在第五套标准尚未明朗之期,将有更多企业选择先行登录港股。
可预期的是,2021年创新医疗器械企业在科创板和港股的退出通道将继续通畅,带动整个创新医疗器械板块投融资交易活跃度显著提升,企业能够获得充沛的资金快速推进产品创新和注册,抗风险能力明显提升,并在前沿领域进行布局,中国创新医疗器械赛道开始进入黄金十年。
3、后新冠疫情时代,分级诊疗体系逐渐完善,POCT有望进一步发展
本次疫情防治暴露出我国基层医疗人员不足,能力相对欠缺,医疗设备不完善等问题,没有完全发挥出分级诊疗体系的作用。常规的实时荧光定量PCR,只能在专门的PCR实验室进行,需要专业人员操作,由于绝大多数基层医院实验室并不具备上述专业人员和设备设施,只能将样本运送至有资质的实验室,导致疫情初期,新冠核酸检测耗时长,能力不足。2020年2月8日,国务院联防联控机制新闻发布会表示,“希望有新的、快速检测的方法在基层使用,不需要那么高的条件的医疗机构也能开展”。新冠疫情促使分子POCT(point-of-caretesting,即时检验)快速发展,可以单独闭管进行核酸提取与扩增,实现“样本进,结果出”的现场快速检测,在新冠中广泛运用于基层诊所、急诊和海关等地。
与其他体外诊断平台相比,POCT具有极大的优势,主要包括:第一,有效缩短采样到报告的检测周期;第二,所需空间小,不需要大量配套设备;第三,对操作者要求少,可以是非专业检验师,甚至是被检测本人操作。基于以上优势,POCT可应用于广泛的检测领域,主要包括:
新冠疫情下,政府、各级医疗机构,乃至人民群众均已意识到了分级诊疗的重要性,基层医院应当承担起诊断明确、病情稳定的病人的日常治疗,传染病基层防治工作等任务。行业普遍认为后新冠疫情时代,政府仍将出台各类政策进一步加强对基层医疗能力的投入,完善医疗设备及开展对人员的专业培训,让分级诊疗体落到实处,使其对全民医疗保障发挥更积极的作用。基层医疗机构场地有限、资金有限,病人样本相对较少,更加适合POCT设备布局。
除新冠疫情外,当前人口老龄化进程加速,患糖尿病、心脑血管疾病等慢性病的老年人愈发常见,需要进行长期跟踪与定期检查,基层医院及家用医疗设备将吸纳绝大部分该类需求,进一步加速POCT行业的发展。我们认为除分子POCT外,生化POCT、凝血POCT、免疫POCT都将迎来发展的黄金时期。值得注意的是当前POCT行业面临同质化竞争;国际巨头垄断中高端市场,国内企业数量较多但占有率较低,我们认为财务投资者应关注技术领先、能生产高端POCT设备或能覆盖生化、分子、免疫等多方法学的平台型企业。
4、LDT呈现松绑趋势,利好NGS、
质谱等平台技术的发展
为兼顾IVD试剂的质量安全和行业技术创新,FDA+LDT(Laboratory developedtest,仅在实验室内部研发、验证和使用的体外诊断项目)在国外已成为主流模式。FDA以医疗器械审批模式监管体外诊断产品上市,同时有临床实验室改进修正案(CLIA)执照的实验室提供创新检测服务,展开LDT检测。实验室取得CLIA标准相关认证后,实验室出具的检测报告和结果可用于指导临床诊疗,得到了患者、医院、保险公司的广泛认可。
我国卫生管理部门对于体外诊断试剂的监管较为严格。2007年CFDA颁布了《体外诊断试剂注册管理办法(试行)》,将基因检测、遗传性疾病诊断、药物靶点检测等项目归入最严格的第三类产品注册管理。随着检测技术和临床研究的进展,更多符合临床疾病需求的试剂不断涌现并发展成熟,但是由于报证路径复杂,报证周期长,且缺少相关LDT监管的明确规定,其商业化路径尚未清晰。
2021年3月,国家药监局正式发布了最新修订的《医疗器械监督管理条例》。其中第53条规定“对国内尚无同品种产品上市的体外诊断试剂,符合条件的医疗机构根据本单位的临床需要,可以自行研制,在执业医师的指导下在本单位内使用。具体管理办法由国务院药品监督管理部门会同国务院卫生主管部门制定。”在新条例发布之前,国家药监局在2020年11月在其官网刊登了一则对于人大代表的回复(国药监建[2020]27号),首次官方明确表态“临床上采用实验室自建方法开展监测确有需求”“我们认为对于发展日新月异的体外诊断试剂产品,应增加通过认可实验室能力的途径,使得新技术、新方法、新项目在一定范围内获得应用,这样一方面可以满足临床使用新技术需求,另一方面也可以促进创新产品的开发应用”。
行业普遍认为该条例的修订为监管机构对LDT的放宽,对于一些以第三方检测为主要商业模式的企业为重大利好。但值得注意的是,该条例明确规定“对国内尚无同品种产品上市的体外诊断试剂……可以在本单位内使用”,该松绑更多的是对注册流程赶不上临床需求的企业利好,可以鼓励NGS、质谱等平台技术进行创新型的符合临床需求的检测项目的研发,使得这些企业可以在获证前以LDT的形式获得一定的收入。该条款的修订对LDT模式有一定利好的趋势,但具体细则仍有待管理部门出台。
5、中国医疗器械企业并购走上快车道
放眼全球,医疗器械巨头无一不是经历并购成为行业霸主的,医疗器械并购案例屡见不鲜,主要是由以下四个原因:
医疗器械单一领域市场规模和空间相对有限
医疗器械产品种类繁多,产品形态差异巨大,既包括一次性医用手套、一次性注射器等比较基础的低值耗材,也包括肿瘤放疗设备等复杂大型设备。医疗器械行业的碎片化特点决定了不同细分赛道需要的技术和市场积淀迥异,跨越品种和细分领域发展的壁垒是较高的。
对于一些已经成为细分领域行业巨头的公司,他们对“市场空间”的渴求也就更加强烈,拓展市场空间有两种方法,一是新增产品线,二是进军新市场。但是,企业单纯依靠自身研发来扩充产品线,往往风险较大,历时较长,尤其是希望扩展到与自身领域完全不同的细分赛道时;而在进军新市场时,例如出海销售,如果仅依靠自身力量,往往对市场了解不够深刻,资源积累有限,最终以失败告终。因此,并购是这些行业巨头寻求市场空间,突破原有瓶颈,实现二次跨越的途径。
医疗器械技术成熟快,竞争易恶化,并购可以使得企业建立竞争优势
与医药行业一款新药的研发动辄十几年不同,医疗器械因为技术成熟快、产品迭代周期短,很容易在短期内出现大量竞争对手,市场竞争易恶化。叠加医疗器械赛道分散,市场空间有限等因素,一个企业如果无法进一步扩大自身的市场份额,很有可能会成为并购的对象。在医疗器械领域,并购也许是企业的一张护身符,通过并购的形式扩大市场份额,从而充分发挥规模化效应,例如规模化生产以降低成本,企业共享渠道进行规模化销售等。通过并购,企业可以迅速成为细分领域的龙头,建立竞争优势,以便形成足够的壁垒,增加新进入者抢占市场份额的难度。
医疗器械技术更新迭代快,通过并购,保持企业的技术领先性
医疗器械技术更新迭代快,大型企业由于体制成熟,缺少一定的“危机感”,往往研发实力不如中小型企业强劲。因此,对于大企业来说,买入创新技术企业可降低内部研发的风险,同时可以保持技术的领先性,保证自身产品性能优于同行,从而持续确保自身市场份额。
产业上下游整合,提升规模效应
医疗器械领域的龙头通过并购上下游,可以有两方面的优势。一,通过并购自身上游企业,促进自身业务成本节约,具备更优的市场竞争力;二,通过并购下游掌握销售终端,向医疗服务综合提供商进行转型。
新冠疫情后,我们认为中国医疗器械行业并购将进入快车道。
新冠受益企业获得大量资金积累,拥有并购实力
新冠疫情下,不少从事口罩、消毒液生产的低值医疗器械公司获得大量现金收入,这类企业有强烈产业升级意愿。同时,对于一些从事核酸检测的获得大量现金的体外诊断公司来说,他们希望能够扩大自身产品线,寻求更可持续的发展。新冠受益企业圣湘生物率先打响了第一炮。
2021年5月12日,圣湘生物(688289.SH)公布,公司与珠海保联资产管理有限公司协商一致,通过协议方式购买保联资产持有的上海科华生物(002022)工程股份有限公司9586.30万股(占科华生物总股本的18.63%),购买价格为人民币19.5亿元,折合每股人民币20.34元。本次交易完成后,圣湘生物成为科华生物第一大股东。圣湘生物与科华生物将能够实现双方在技术平台、产品线、渠道、市场等领域的优势互补,进一步完善双方病种解决方案、全场景化系统解决方案,充分发挥协同效应。
我们认为后续将有更多的新冠受益企业通过并购方式获得长足发展。
近年来,医疗一级市场持续火热,培育了部分可并购标的
近年来,投资人对医疗行业投资热情不减,一级市场的热情促进了中国医疗器械行业的发展,涌现了大批创业公司。经过几年的发展,部分企业已经成为行业龙头,科创板的开放又加速了上市进程,龙头地位进一步巩固。同时,也有一部分企业在某一细分赛道拥有一定的市场份额,但依靠内部发展无法突破瓶颈。对于这些企业来说,通过企业与企业之间的合并突破发展的瓶颈,或者被行业龙头收购,在更高的层次上参与市场竞争能够带动企业的进一步发展。
三、2021年投资热点预测
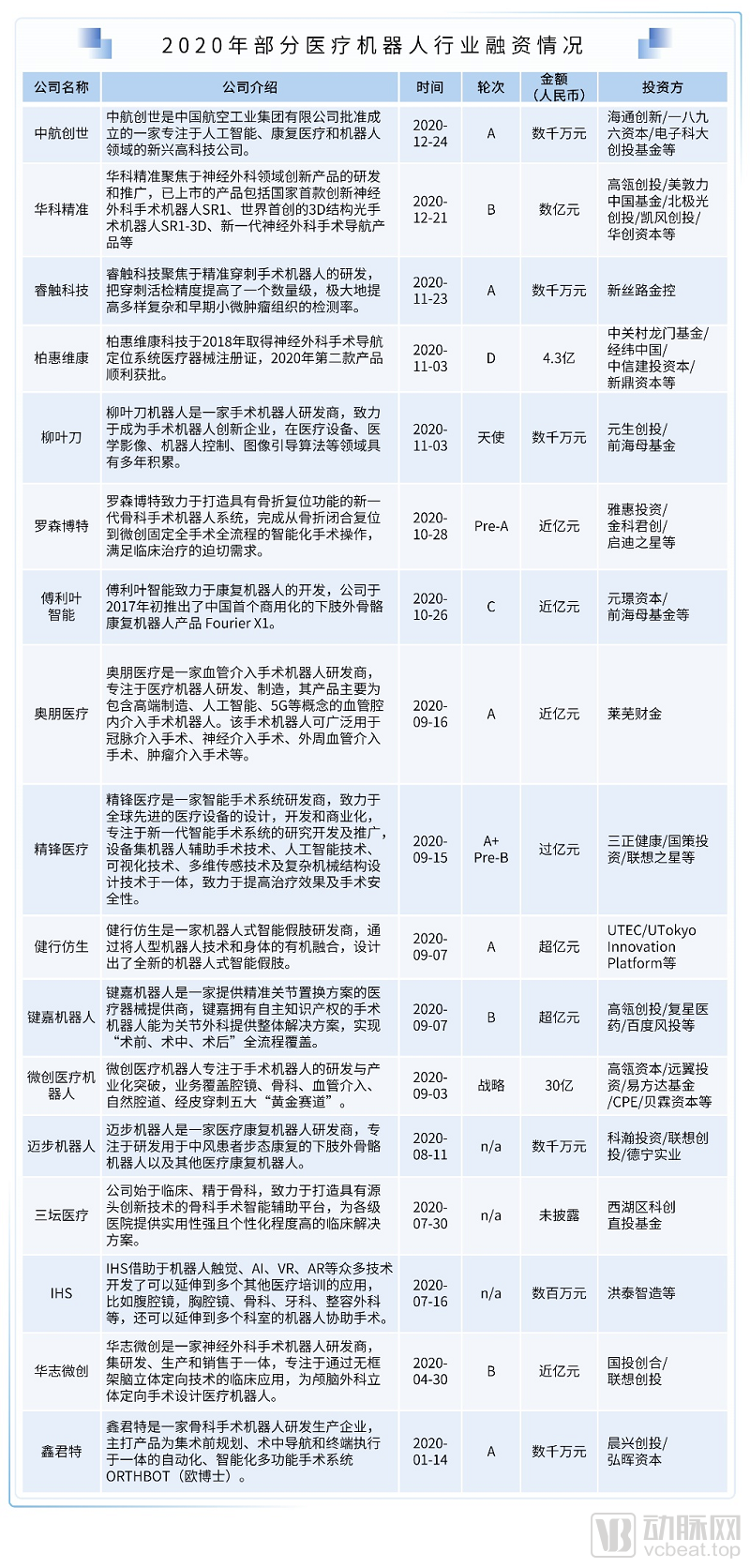
1、医疗机器人
相比于2019年的12起仅1.31亿的融资金额,2020年的医疗机器人异军突起,累计融资24起,融资额超过43亿人民币。
随着国家对于医疗机器人的定位逐渐提升至国家战略层面,龙头企业核心产品纷纷进入绿色通道,以骨科导航定位机器人为代表的天智航在科创板上市,一级市场对于医疗机器人这一板块信心明显提升。其中,腹腔镜手术机器人作为微创外科领域的集大成者,在全球一直是直觉外科的天下,国内该领域第一梯队企业经过长期技术攻关,产品均已进入到临床试验阶段,国产腹腔镜手术机器人第一张证为期不远。
此外,已经有产品获批上市的神经外科导航定位机器人、研发阶段的骨科关节置换机器人、脊柱导航定位机器人、血管介入机器人等均拥有高壁垒、大市场、少玩家、长周期特点,成为各类投资机构关注的热点。
2、心脑血管诊断、植入和介入相关设备和耗材
2020年国家冠脉支架集中采购尘埃落定,心脑血管疾病手术诊疗方式尤其是围绕冠脉PCI手术的综合诊疗方案将在2021年改变方向,开启新的时代。治疗性产品冠脉支架被打成“白菜价”加速了其它创新诊疗产品的研发和商业化进程。
一方面“介入无植入”的理念逐渐被临床认可,相适应的载药球囊、特殊球囊(包括巧克力球囊等)和基于球囊的冲击波碎石技术将进入临床推广快车道,目前国内已经有多家公司获得了NMPA注册的冠脉载药球囊产品,其中历史悠久的德国贝朗医疗凭借其出色的载药技术和球囊性能占据了国内冠脉载药球囊的主要市场份额,其余已经获得注册证的国内厂家包括乐普医疗、申淇医疗、辽宁垠艺以及远大医药(凯德诺),还有很多布局血管介入类产品的创新医疗器械公司也在积极布局载药球囊等血管介入类产品。随着冠脉支架集采深入执行,我们预计未来2-3年载药球囊以及其他特殊球囊产品的市场将会出现销量的快速爬坡期。
另一方面,围绕PCI手术诊断和手术指导用设备、软件和相关耗材也逐渐展露其临床应用价值。众所周知,冠心病的诊断方式包括心电图、冠脉造影、冠脉CTA、冠脉内超声技术以及冠脉血流储备分数等。其中,冠脉造影一直作为冠心病诊断的“金标准”。在国家集采和按病种收费DRGS的双重压力下,心血管治疗将从之前的轻诊断、重治疗,逐渐转变为精确诊断、精确治疗,利益结构也将发生重大调整,利益将从红海竞争的治疗型产品转移到诊断类产品和临床价值突出的辅助诊断服务。同时,这些诊断类产品也会大大缩短年轻医生的学习曲线,帮助基层医院更好的开展相关手术。
此前不太受投资人关注的心血管检测及诊断类高值耗材、创新型人工智能检测手段和服务将成为市场热点。其中,不仅包括检测和诊断用高值耗材例如IVUS导管、OCT导管等,也包括基于压力导丝、人工智能、血流动力学模型和以上高值耗材衍化出的用以计算冠状动脉血流储备分数(FFR)的优化诊断方案。2020年9月,北芯生命拿到了国内压力微导管和相关设备注册证,2020年1月、2021年4月科亚医疗和睿心医疗分别拿下国内前两个冠脉CT-FFR医疗器械三类证为代表。受此利好,科亚医疗在2020年完成多轮大额融资,并在2021年初提交香港上市申请。此类创新型产品和技术不但可以应用于冠心病的诊断,同时也已经扩展到脑血管疾病(包括脑卒中AI诊断)以及未来可以预见到的结构性心脏病的诊断和瓣膜临床手术的规划和指导。
3、电生理相关手术设备和耗材
在心脏医学领域,电生理技术发挥着重要的作用,主要用于对心律市场疾病的诊断和治疗。除了常规的药物控制外,导管消融手术(又称电生理手术)不仅能控制心律失常症状,提高生活质量,而且能改善预后,降低卒中、心血管事件和死亡的发生。中国电生理市场2019年市场规模接近50亿元,保持超过30%的5年复合增长率;随着人口老龄加剧、心律市场患者人数增加以及电生理手术产品的普及和技术升级,预计到2024年电生理手术相关产品市场规模将达到接近200亿元,目前与电生理手术相关的产品包括设备和各类导管耗材一直是强生、雅培、美敦力、波士顿科学等跨国医疗器械巨头重要的业务管线,国内市场基本处于以上外资巨头垄断的状态,前三大巨头目前合计占有国内电生理市场接近90%的市场份额。
电生理产品一般分为三大类,包括标测系统(三维/二维)、标测导管和射频消融导管,以美国强生公司为例,在电生理领域,强生的主要产品包括Carto三维系统,星型磁电双定位标测导管,射频消融导管及体表参考电极等。这些设备和导管的研发需要突破非常高的技术壁垒,而且产品整体研发周期长,研发失败风险高,国内公司需要获得产品突破仍然面临众多技术上的挑战。在电生理这类手术过程中,医生需要完成一系列复杂的从诊断到治疗的手术操作,因此产品的可操作性、质量的稳定性和器械的安全性都是产品落地过程中需要考虑的。例如三维标测系统基于软件算法的快速建模、射频消融导管温度、功率和压力的综合性能,这些壁垒都是国内公司在未来需要不断攻克的。目前国内布局电生理产品的企业包括惠泰医疗、微创电生理、乐普医疗等。其中,惠泰医疗研发的电极导管和射频消融电极导管均为首个获批上市的国产产品,2020年9月公司也在科创板成功过会,预示着越来越多的国内优秀企业正在电生理这个市场发力。
同时,继国家冠脉集采之后,医生也会开始寻找和学习更加创新前沿的技术,从而造福更多心血管疾病患者,电生理市场虽然仍然处于早期发展阶段,但进口替代的长远趋势不会改变。
4、口腔和眼科高值耗材
近年来,随着人们生活水平的不断提高,对于“美”的需求越发强烈,带动了口腔修复、正畸、种植三大市场的快速扩容。2020年国产隐形正畸龙头企业时代天使业务持续高速增长,且已经开始申报港股,进一步增强了投资人对于消费级口腔高值耗材领域的投资信心,国内巨大的下沉蓝海市场和消费潜力不会仅仅孕育出一家上市公司,第一梯队口腔高值耗材企业均会获得资本市场的持续关注。
2019-2020年随着多款国产口扫的获批,国内数字化口腔开始进入跑马圈地阶段,资本的聚集进一步加速了国内口腔数字化的征程,能够打通前端数据获取、中端数据处理及方案设计、并提供后端数字化产品解决方案的企业往往拥有更广阔的想象空间,能够吸引资本的关注,建立起强大的技术壁垒和资金壁垒,在这场竞赛中取得胜利。
2020年7月,爱博诺德作为首家眼科创新医疗器械企业登陆科创板,进一步点燃了投资人对于眼科高值耗材的关注。国产眼科创新器械品类略少,2014年以来进入器械审批“绿色通道”的眼科产品共有9款,除了属于研发热点的各类多功能人工晶状体外,还有人工玻璃体、人工角膜等植入物,以及AI辅助诊断软件。
人工晶状体基础材料过去10年无重大变化,侧重性能改良和附加功能,如防蓝光功能、肝素表面改性等。人工晶状体的光学设计是核心技术,经历了“球面-非球面-环曲面(Toric)-多焦点-可调节”的发展历程,国内光学设计的研发进展与海外基本落后一个代际。2019年全球人工晶状体市场规模超过38亿美元,细分领域中,单焦点占比67.4%,老视纠正性(多焦点)占比18%,Toric 占比9.5%,有晶体眼人工晶体占比4.2%,术后可调节人工晶体占比0.9%。人工晶体的进口替代刚刚起步,可折叠人工晶状体占国内人工晶状体市场约80%份额,其中进口品牌占80%以上。目前国产人工晶状体主要集中于中低端产品,多焦点人工晶状体等高端产品依赖进口。国内进行多焦点人工晶体研发的厂商较少,爱博诺德进度居前,其次是昊海生科。爱博诺德的晶体结合了特殊的景深扩展设计和衍射环设计,寻求实现连续视程,累计投入已接近1,300万,预计处于临床试验后期,2020年已进入绿色通道,很有可能成为第一款国产的三焦点人工晶体。昊海生科同样也在研发非球多焦人工晶体,但仍处于临床前阶段。能够尽快攻克多焦点人工晶体的企业必将会在带量采购中获得极大的竞争优势和定价优势。
随着国内青少年近视发生率的不断上升,角膜塑形镜正逐渐成为新的眼科高值耗材投资热点。角膜塑形镜(OK镜)采用一种与角膜表面几何形态相逆反的特殊设计,通过戴镜产生的机械力学及流体力学作用,对角膜实施合理的、可调控的、可逆的程序化塑形,改变角膜的屈光力,从而达到矫正近视的作用,属于典型的消费级眼科高值耗材,不会受到带量采购政策的影响。角膜塑形镜在海外历史悠久,但目前国产已获批的角膜塑形镜企业仅有三家,其中上市公司欧普康视是龙头企业,营收和净利润水平长期保持高速增长。目前国内角膜塑形镜渗透率还不足1%,具备极大的想象空间。
5、质谱
美国临床质谱检测业务从2000年左右起步,目前占比已提升至美国体外诊断市场的15%。根据LabCorp年报披露,2019年美国临床检验市场规模约为800亿美元,相应的,质谱检测市场规模约120亿美元。目前美国最大的临床质谱检测公司为老牌第三方实验室Quest和LabCorp,他们分别于2005年和2008年开设质谱检测。中国质谱检测公司多成立于2016年前后,和美国有10年左右的差距。根据相关报告,2018年,质谱在中国的占比仅为1%,对应1,400亿的体外诊断市场,质谱的市场规模仅14亿。如果遵循美国的发展路径,质谱在中国的市场将在可预见的未来迅速扩大至300亿人民币。基于此,产业投资人及财务投资人纷纷布局质谱赛道。
2020年,质谱相关企业的融资呈现出百花齐放的状态,从上游突破性的国产质谱设备,到主打多靶标高灵敏度的检测试剂,再到以质谱检测为核心的独立第三方实验室,甚至在食品安全检测、海关安防检测、物种鉴定等非医疗领域应用的质谱项目均获得持续融资。据不完全统计,至少有70家机构已在质谱领域出手。2021年,我们预计一级市场对质谱检测仍将维持较高关注度,尤其集中在以下两个方面:
具有特色标志物研发能力的试剂企业
质谱在中国的起步虽晚,但目前已涌入大量玩家,然而厂家推出的试剂多集中于单指标分析,尤其是维生素、血药浓度、儿茶酚胺、微量元素等常规试剂,导致企业入院困难,销售难以起量。企业应注重研发特色试剂,建立自身护城河。第一,对标美国逐渐组学化的发展趋势,国内厂家可以布局多指标试剂盒,以实现对某一疾病的精准诊断。在疾病和指标的挑选过程中,应当考虑市场广阔,但目前尚无诊断方法或无较好诊断方法的疾病。第二,研发能力突出的企业,可以将部分精力投入至新标志物的研发,不仅有利于企业护城河的建立、实现价值提升,也有利于推动质谱行业的发展。
具有质谱仪自研能力的企业
质谱仪技术壁垒极高,是一门涉及多学科的精密仪器制造,全球质谱仪由外资主导,如Thermo Fisher,SCIEX, Waters, Agilent, Bruke等。国产质谱仪基本为飞行时间质谱,尚未有国产厂商可以成功研制出LC-MS设备,而LC-MS能开展的检测项目恰恰是质谱领域市场最为广阔的。目前中国医院的质谱仪装机量极低,极大限制了下游试剂厂商的发展,随着质谱检测项目的增加、质谱设备自动化程度的提升,医院质谱仪采购意愿势必会加强。而在进口替代的市场大环境下,核心研发和生产能力能与进口厂家媲美的质谱设备企业势必获得快速发展。
6、IVD试剂原材料
2020年的疫情对整个IVD行业来说都是一剂催化剂,中游试剂厂商、下游检验服务机构均迎来了历史性的发展机遇。原来相对幕后的上游国产原材料企业也因为海外供应链紧张、国内需求暴增而逐渐走到台前,成为投资人关注的热点。
在精准医疗的大趋势下,我国体外诊断行业近年来发展迅速,作为产业链上游的试剂原料市场需求相应快速扩大,市场规模从2015年的33亿增长至2019年的82亿元,2015-2019年的年均复合增长率为25.8%;预计2024年的市场规模将达到200亿元,2019-2024年的年均复合增长率将达到19.4%。
IVD试剂原材料主要包括抗原与抗体、酶及其他原料(包括微球、引物、其他化学制品等)三大类;抗原与抗体以及酶与辅酶等核心反应原材料又被归为关键性原材料。目前本土企业在IVD试剂非核心原材料领域已形成一定规模,但核心原材料因其研发难度高、生产工艺复杂、稳定性难以控制等特点主要被跨国企业垄断,国内企业现阶段涉足较少,导致下游企业对进口原材料依赖程度高,结合运输、清关等实操问题,时常出现供货不足的情况,在疫情期间尤为突出。相反,中国企业生产及供货周期更可控,再加上其产品开发与布局可更贴合中国疾病需求,随着技术难关与生产工艺的逐步攻克,中国企业在IVD试剂核心原材料领域实现国产替代指日可待。
2020年底以来,已有三家IVD试剂原材料企业申报IPO:菲鹏生物(创业板)、南京诺唯赞(科创板)、纳微科技(科创板)。在行业快速扩容的大势下,IVD试剂原材料企业往往拥有持续的业务增长能力和优质的现金流来源,给予投资机构较高的安全边际和想象空间。
四、25家值得关注的公司
药明奥测
药明奥测成立于2018年,是中国第一家践行整合诊断的赋能型平台公司。公司凭借多平台、多组学,与临床大数据和算法相结合,不断推出创新诊断服务和产品。公司具有强大的医疗及商业资源整合能力,以“自主研发+授权合作”模式,实现全球产业布局。公司在创立之初就获得了Mayo Clinic的支持,吸收了Mayo整合诊疗理念,并成功完成2,000+项检测落地。在本次新冠疫情中,公司成功将新冠抗体检测试剂盒授权给赛默飞,开启了全球化产业布局。
华大智造
华大智造成立于2016年,秉承“基因科技造福人类”的理念,专注于基因测序仪、配套试剂及耗材等一系列相关产品的研发与制造,是中国第一家、全球第三家有能力量产临床级测序仪的公司,业务遍布六大洲50多个国家和地区。华大智造的业务范围涉及生命科学各个领域,致力于打造行业领先的核心测序平台,实现测序技术与B超、质谱、X光、核磁共振、CT 等模块的智能化整合,立志于成为全球跨组学仪器研发制造行业的领导者,推动生命产业的发展。
和瑞基因
和瑞基因成立于2017年,作为贝瑞基因成员企业,是一家专注肿瘤全病程的基因检测公司,建立了针对肿瘤高危人群和患者的完整基因检测产品服务体系:包括肿瘤遗传易感性分析、早期筛查、靶向与免疫用药检测、疗效监测、预后判断等系列产品;同时,在肿瘤早期筛查诊断领域,公司启动了包括肝癌、肺癌、妇科肿瘤等一系列肿瘤极早期预警筛查临床研究项目。
健适医疗
健适医疗成立于2019年,是国内覆盖外科与介入产品最广的开放平台。公司产品线包括外科产品、神经介入、心脏介入、肿瘤介入、外周介入、骨科和齿科等各细分赛道。健适具有极为强大的资源整合与商务能力,持续通过自研、收购、授权、代理等多种方式丰富产品线,例如代理LivsMed的全角度腔镜手控机械臂、引进了Shockwave Medical的血管内冲击波技术、收购TriReme Medical LLC公司的药涂球囊技术等,已成为一家综合性微创医疗器械平台型公司。
联影智能
联影智能成立于2017年,是联影医疗技术集团旗下的人工智能公司,是目前国内覆盖病种最全的医疗AI企业,提供贯穿成像、筛查、随访、诊断、治疗、评估、康复的全栈式 AI 解决方案,提供同部位多病种一站式AI解决方案。通过对临床流程、对医生、对科研的赋能,全面提高诊疗效率,提升诊疗精度。公司已获证多款影像产品处理软件,其中CT骨折智能分析系统在2020年11月正式获批NMPA医疗AI三类证,是全球首张基于CT的骨折医疗AI三类证。
精锋医疗
精锋医疗成立于2017年,专注于智能微创手术机器人的创新医疗器械企业,是国内少数同时拥有多孔手术机器人技术及单孔手术机器人技术的公司之一。公司团队均毕业于国际顶尖院校,核心产品为以机器人技术为中心的三大产品管线,包括现在应用范围最广的多孔腹腔镜手术机器人系统、代表外科手术发展方向的单孔腹腔镜手术机器人系统以及超高清立体内窥镜。
艾柯医疗
艾柯医疗成立于2016年,是国内稀缺的,具备原研创新能力,产品媲美国际一线品牌的神经介入治疗平台型公司。公司产品涵盖出血、缺血性脑卒中全部介入治疗创新器械和通路配件产品,包括真正的国产首个适用于颅内动脉瘤的颅内血流导向装置以及国产第一个实现无导丝输送技术(SNAKE)的取栓抽吸导管。公司已完成超过10个神经介入产品研发,未来三年集中进入临床注册阶段,2025年将成为国内排名第一的神经介入治疗整体解决方案提供商。
博日科技
博日科技成立于2002年,是中国领先的生命科学仪器、试剂公司之一,公司的核心业务为生化仪器及配套试剂的研发、生产与销售,涉及医疗、科研、大学、公安、商检、血站、疾控中心等众多领域,是中国最大的生命科学仪器生产厂家,亚洲最大的PCR仪专业生产基地。
阅尔基因
阅尔基因成立于2016年,并于2019年与美国NuProbe合并。公司是鲜有的同时具备创新性技术和全球化商业运营能力的公司,目前公司围绕生殖健康和肿瘤检测提供高灵敏度和低成本的解决方案。公司的BDA技术可以赋能qPCR,Sanger,NGS,核酸质谱等平台,目前已经与Illumina, Nanopore, Qiagen等知名国际企业展开战略合作,是国内唯一一家实现向国际测序巨头进行专利授权的分子诊断公司。
普施康
普施康生物成立于2014年,是一家基于盘式微流控开发POCT体外诊断仪器和试剂的公司。依托于独特的“仪器+试剂+盘片”的离心式微流控平台,公司已形成凝血、生化、化学发光、分子四条产品线,是一家POCT领域的平台型企业。目前公司5款仪器获得NPMA批准,并且部分仪器已获得CE认证。
微远基因
微远基因成立于2018年,公司专注于感染精准诊断,已为超过800家临床单位提供服务。微远基因累积了超过10万例的宏基因组学大样本数据,其病原宏基因组学检测产品IDseqTM能够覆盖超过18,000种病原体,并可进一步进行耐药基因、毒力因子与免疫宿主反应等多维度分析,公司的产品管线正在从病原宏基因组学,延展到捕获技术与分子POCT技术,构建基于基因组学、影像组学与EMR的感染性疾病AI诊断体系,为临床提供感染精准诊断综合解决方案。
豪思生物
豪思生物成立于2016年,是国内首家在多种疾病领域实现质谱检测试剂盒从0到1突破的公司。公司依托于质谱体外诊断领域深厚的产学研积累,自主研发了一系列国内甚至全球首创的临床质谱检测产品,包括应用于阿尔茨海默症(AD)的早期诊断、心血管疾病和泌尿系统疾病等重大疾病检测产品。尤其是阿尔茨海默症早期诊断与监测技术已处于国际领先水平,对早期发现以及临床治疗阶段均具有重大意义。
瑞莱谱
瑞莱谱医疗成立于2019年,是一家提供覆盖质谱仪器、试剂、应用方法学、服务的整体解决方案的质谱平台型公司。不同于其他专注于质谱试剂研发和提供服务的公司,瑞莱谱是目前国内唯一一家具有全线临床质谱自研能力的公司。
瀚海新酶
瀚海新酶成立于2015年,是一家专业从事特种酶的研发、生产、应用和技术服务的高新技术企业。瀚海新酶产品涵盖体外诊断原料、绿色生物催化用酶、分子生物学用酶及相关的技术服务,致力于为生物产业提供高品质的研发、生产物料及优质的解决方案。
艾康特
艾康特成立于2019年,提供覆盖青少年近视防控、成年人视力矫正与眼表疾病治疗、接触镜全套护理产品以及眼视光检查设备等视光解决方案。公司研发的巩膜镜是国内首家推出、填补行业空白的产品,同时渗透角膜塑形用硬性透气接触镜(OK镜)市场。
菲森科技
菲森科技成立于2004年,是全球领先的数字口腔整体解决方案提供商,以口腔影像数字化设备和SaaS工具为载体,打造多功能多场景影像数据应用平台,串联上下游高值耗材品牌商和生产商,提供完整数字化产品解决方案(数字正畸、数字种植、数字贴面、数字修复)。公司核心团队具备深厚的行业背景与研发经验,四大核心板块(菲森影像、牙医管家、牙医管家商城、数字义齿)业务均处于国内龙头地位,完整生态体系初具雏形。
华科精准
华科精准成立于2015年,是国内顶尖的神经外科手术机器人企业,能够提供神经外科微创手术中术前规划、术中定位导航、以及消融治疗完整解决方案,具有不断实现新产品研发上市能力。公司已上市产品包括国家首款创新神经外科手术机器人SR1、世界首创的3D结构光手术机器人SR1-3D、新一代神经外科手术导航产品等,另有国内首创的磁共振实时监控颅内激光消融系统(LITT)、神经外科微型手术机器人等已进入国家创新医疗器械特别审批通道。
华脉泰科
华脉泰科成立于2011年,专注于血管介入性器械研发生产。公司产品全面覆盖主动脉、外周、冠脉和神经介入等多个患者基数大、手术渗透率低的领域,目标打造全血管解决方案平台。公司多个产品为国际或国内首创,解决现有产品/疗法未能覆盖的患者问题,目标市场空间近千亿。
汇禾医疗
汇禾医疗成立于2019年,专注于结构性心脏病介入医疗器械的研发生产,拥有中国首个自主研发的经血管三尖瓣瓣环介入修复系统,目前已进入临床试验阶段。同时公司是国内唯一提供经血管二尖瓣瓣环瓣叶联合修复的公司,实现瓣环、瓣叶联合修复,达到最佳临床效果。
圣哲医疗
圣哲医疗成立于2017年,致力于为临床提供可靠、稳定的高品质医疗产品,目前主要从能量器械的研发、生产及销售。团队目前已完多款创新型外科能量手术产品的开发,并在相关领域拥有核心知识产权,且部分产品为全球首创。产品临床应用科室广泛,包括胃肠外科、肝胆外科、妇科、泌尿外科、腺体外科、胸外科等。未来随着企业发展,将进一步为微创手术带来更安全、有效的解决方案。
心诺普
心诺普成立于2005年,是一家创新和国际化双轮驱动的心脏电生理龙头企业,主要解决房颤等快速性心律失常相关疾病。截至目前,产品销售已覆盖全国31个省、自治区和直辖市的近800家医院,并出口至美国、日本和欧洲等国家和地区。
长木谷
长木谷成立于2017年,是全球唯一一家能够完整在骨科术前规划、术中辅助、术中导航定位、术中手术执行全流程提供智能化升级解决方案的公司,公司核心产品包括全球首创的AI JOINT智能手术规划系统、智能3D打印手术导板、独特的定位导航系统、手术机器人系统。
强联智创
强联智创成立于2016年,是一家应用AI大数据进行脑血管病精准诊疗的高科技公司,专注于中国脑血管病智能诊疗的垂直领域,其产品覆盖出血性和缺血性脑卒中等多个病种的全诊疗流程的智能辅助。公司核心产品智能诊疗平台已经在国内宣武、天坛、长海、华山等顶级神经科临床中心开始落地使用,收集上万例覆盖多病种、全流程完整脑血管病数据,旨在成为中国最大的诊疗平台。公司核心团队具有资深的脑卒中领域技术研发、市场营销、产品注册和临床试验经验。
北芯生命
北芯生命成立于2015年,公司围绕冠心病领域、外周血管领域、心脏节律领域不断推进精准介入诊断和治疗,自主研发生产压力微导管和血流储备分数测量设备的直接测量FFR的产品已获得NMPA和CE认证,公司研发的血管内超声诊断系统,在智能化图像配准和分割等方面具有领先性。
博睿康
博睿康成立于2011年,是中国脑机接口领域的领军企业,致力于为神经科学创新研究和临床神经疾病诊断、治疗与康复研究提供专业、完整的解决方案。以自主创新的“脑-机接口”技术为核心,专业从事脑-机接口系统相关设备的研发、生产、销售以及技术服务的高新技术企业。
★ 如果您想对接动脉网所报道的企业,请点击文末左下方“阅读原文”填写表单,我们的工作人员将尽快为您服务。