历时近一年时间的评选,国家工信部与国家药监局共同组织的“人工智能医疗器械创新任务揭榜工作”结果公布,总计231个人工智能项目入选创新任务,勾勒出未来医疗人工智能的未来图景。
官方公布的相关文件中将未来重点突破的人工智能项目归为“智能辅助诊断产品”、“智能辅助治疗产品”、“智能监护与生命支持产品”、“智能康复理疗产品”、“智能中医诊疗产品”、“医疗人工智能数据库”、“人工智能医疗器械临床试验平台”、“人工智能医疗器械真实世界数据应用平台”8类,每个入选项目再度划分揭榜单位与潜力单位,前者承担迅速落地的任务,产品相对成熟,后者仍处于发展中,有潜力成为未来医疗AI的主流。
与以往官方出具的表单或媒体统计的NMPA审批情况不同,本次榜单对于AI产品的收纳极其精细。以“智能辅助诊断产品”为例,其中既有CTA、肺结节大通量场景划分极为细致的人工智能诊断产品,又有细致到外周血检验、孕期早筛等及应用规模极其清晰的细分场景。
如果此榜单的项目均能如预期中逐步落地,那么人工智能将真正融入医疗,有能力赋能诊治之中的每一个场景。
辅助诊断仍是主流,
精细化研发开启AI新世代
将本次榜单中出现的企业数据进行简单统计,我们能够看到231个AI项目之中,“智能辅助诊断产品”以70个这一总量为列第一,远远超过辅助治疗、智能监护等场景。但也许注意,“智能辅助治疗产品”虽在NMPA中没有太多的三类证支持,但其项目总量已接近辅助诊断的一半,未来发展可期。
人工智能医疗器械创新任务分布情况
在辅助诊断这一赛道中,本次公布的文件对项目的描述极为细致,尤其突出差异化。以肺结节AI为例,该大通量场景仅有点内科技的亚实性肺结节项目入选。相对于常见的磨玻璃结节,亚实性肺结节的密度相比实性结节偏低,但恶性程度相对较高,因而点内科技的项目是对常规肺结节AI的进一步细致划分,缩小了AI的应用场景但提升了对于特定问题的解决效益。
此外,本次入选的辅助诊断项目之中还包含了大量基于多模态数据进行诊断的人工智能产品,如杭州质子科技的多模态多任务心电智能辅助诊断软件、商汤科技的多模态肝脏人工智能辅助诊断软件、上海药明奥测医的胆道闭锁整合辅助诊断系统,均是脱离了传统人工智能算法基于单模态影像进行建模的思路,将CT、超声等影像信息与病理、分子诊断甚至基因信息进行融合分析。相比于单模态AI,多模态AI建模难度更高,能够处理的问题也为多元,有能力为医疗AI的发展打开的新的通路。
企业是创新任务执行的主体,我们亦可看出头部企业在医疗AI的潜在领域探索中存在的一定领先优势。譬如,深睿医疗在此次评选中总计入围2个揭榜任务与4个潜力任务。揭榜任务动脉瘤CT造影影像辅助检测软件较为成熟,是一款集合颅内血管3D后处理、颅内动脉瘤检出与辅助分析的一站式动脉瘤检出AI解决方案。该产品目前已获准进入NMPA创新医疗器械审核通道。相关研究成果得到国家自然科学基金项目资助,并在Nature Communications(IF: 17.694)发表,是罕见的人工智能颅内动脉瘤检测多中心验证的研究成果。
数坤科技、联影智能各自拿下一个揭榜任务与一个潜力任务。数坤科技的冠脉CT血管造影辅助诊断软件是该公司最为成熟的产品之一,已经在三级医院之中进行广泛落地。而联影集团旗下联影智能的头颈血管CT造影影像辅助诊断软件提名揭榜单位,后续将由复旦大学附属中山医院为主要研究者开展临床试验,进行三类证的注册申请。
值得注意的是,本次创新任务揭榜工作公示的结果中没有进行二类/三类的划分,也没有肺炎、糖网病变、FFR等场景相关AI,动脉网认为,医疗人工智能对于医疗体系的推动作用应是多元的、全方位的,并非针对诊疗过程中的影像诊断进行优化,因此既需诊断级的产品,又需要辅助级的产品,实现全流程全场景的优化。
另一方面,肺炎、糖网病变、FFR等项目未入选并非因为赛道滞后,相反可能是因其足够成熟,无需政策助力落地,而要大力推动医疗人工智能产品的落地,企业还需发力更多差异化、深度匹配临床需求的AI场景,推动医疗AI更好地融入诊疗流程。
医疗AI的下一个风口:
超声、病理、内镜还是手术导航?
如果说本次创新任务揭榜工作的目的是为了加速潜在人工智能场景的深入探索,那么医疗AI的下一个风口又该朝向何方?为了解决这个问题,我们对本次榜单涉及的项目进行了深入拆分。
过去6年发展中,CT、眼底相机、DR因其设备保有量较大,数据获取相对容易,且拥有肺结节、糖网病变等征象相对易于识别的病种,因而成为AI创业公司切入市场的首选目标。但如今首批人工智能相继成熟,新的数据显示:医疗人工智能的应用载体已经从CT、MR等传统设备中超脱,手术导航、内镜、病理、超声有望成为下一个医疗AI百花齐放之处。
“智能辅助诊断产品”涉及的医疗技术/设备
2022年9月20日,湖南省医保局发布的《关于规范手术机器人辅助操作系统使用和收费的通知》一方面要求医院只能依照完成手术核心步骤数量进行加收费用,推动手术机器人行业在手术术式、手术核心步骤上的创新;另一方面,也通过物价的方式确立了手术导航类机器人的地位,消除了医企之间的信息不对称,避免部分医院购置价格昂贵、收费昂贵、功能单一的手术机器人,转而购买更实用的手术导航产品。
而在本次文件中,大量潜力单位借助人工智能技术,既在术式的技术方面进行了智能化创新,又扩大了手术机器人手术导航、控制系统的应用场景创新。可以遇见,各类手术机器人软硬件将在未来更多地介入手术流程。
病理设备是本次文件中项目数量位列第二的场景,大量诊断类企业闯入赛道之中,开始采用人工智能的方式进行病理数据分析,并尽可能实现辅助诊断的目的。不少结直肠癌、宫颈癌等癌种的诊断分析均引入了人工智能技术,也有企业尝试将病理数据与其他数据融合,实现多模态的癌症诊断工具。
不过,病理AI的发展形势存在多重阻碍,面临着审评审批体系之外的困难。具体而言,由于影像辅助诊断处于产业链的中游,依赖于上游影像设备的统一,而国内主流的电子显微镜厂商没有指定统一的数据标准,也没有理由根据行业指定的数据标准对电子显微镜进行更改,因而在数据的互联互通上存在一定问题。
再谈超声,这是一个公认的可能在注册准入迎来新突破的重点赛道。超声检查所产生的数据比CT、 DR二维的数据多了一个时间维度,且检查过程中可能存在大量无诊断意义的帧数,需要AI在动态环 境下甄别每一帧的价值,将其相互对比,提取到特定时刻的责任切面,才能进行有效的影像分析。过去医准智能、深至科技等企业再超声领域进行数年布局,医准智能拥有全球首张超声动态实时辅助诊断技术注册证,已在乳腺、腹部、甲状腺等部位应用,深至科技则在掌声超声智能化方面布局较多,意在推动基层医疗超声筛查。
本次文件中,我们看到人工智能赋能的超声在更多场下展开应用,如对浅表脏器进行智能检查,或助力产前检查,有效扩展了超声设备的应用场景。
“智能辅助诊断产品”涉及的病种
总的来说,在审批愈发成熟的条件下,医疗AI的开发成本逐渐变得可控,更多面向小众场景的影像AI也有可能逐步拿到了器审中心颁布的医疗器械注册中。未来医疗AI的应用场景将随审评审批流程的成熟而进一步扩大,医疗AI企业也将获得更多规避风险的能力,有效降低研发成本。
海量医院入局,AI数据库建设、
真实世界数据应用加速
尽管临床科研与应用开发已经进入智慧化时代,但国内海量的医学数据并未形成可归纳、可应用的大数据。标准化的医学数据集仍是一种稀缺资源,影响着医疗AI等相关科研与产业的快速发展。
不过,构建一个有效的数据库并不简单,数据收集、数据标注、SOP规则制定、数据安全问题……需要大量优秀的医生耗费大量的时间才有可能完成。所以,要推动医疗人工智能产业的全面发展,不能仅仅依靠企业的力量,医院、学校也应参与数据库的建设之中,为企业的AI研发工作助力。
本次文件一共评选了10个揭榜单位与16个潜力单位,均由医院进行领导。其中,揭榜单位执行的项目包括了心血管病影像人工智能产品开发与测试数据库、人工智能类医疗器械测评用多模态皮肤疾病与病生理数据库、基于人工智能技术应用的肝癌专病数据库、癫痫及精神类疾病脑电数据智能分析数据库,设计人工智能算法研发、测评、审批等多个环节,能在未来有效降低人工智能产品的研发流程。
由于病种的多样性,即便加上潜力单位也少有病种能够实现研发全流程数据库的建立。不过,数据库的建设是一个长期过程,当各医院拥有了建设数据库的意识,加之行之有效的激励机制,医疗AI的数据库建设将逐步完备,帮助AI产品完全全生命周期的更新。
“人工智能医疗器械临床试验平台”与“人工智能医疗器械真实世界数据应用平台”同样受到医院的广泛关注,两个板块总计33个项目入选表单。
“人工智能医疗器械临床试验平台”绝大部分围绕重大病种展开,上文提到的神经系统、消化系统、心脑血管、眼科均有医院涉及。建成之后,医院将获得有力的自行研发人工智能的能力,在临床试验平台初期有望凭借垄断优势在相关领域取得研发与学术双重优势。
人工智能医疗器械真实世界数据应用平台的建设则偏向应用,该项建设同样能够有效吸引AI企业与药企的入驻,有力提升医学的综合水平。
“大航海时代”的医疗人工智能
自医疗人工智能这一概念进入大众视野以来,我们已习惯将从事人工智能软件开发的公司独自归为一类。但若将文件呈现的内容信息结合企业当下的步伐进行分析,过去的AI软件解决方案公司正将硬件制造纳入产线之中,过去各式医疗器械制造商正加码AI技术,以尝试提供智慧化的设备与服务。
各个产业之间的融合给予了AI技术更多的发展空间,亦为其深度融入诊疗流程提供了高效的通路。在这个过程中,无论是IVD、荧光影像,还是可穿戴设备、血压计,都在主动寻求AI的结合,在降低医学的应用门槛提升医疗效率。
不过,驶入大航海时代的医疗AI,也需厘清自身的价值。
工信部与卫健委给出的文件梳理了医疗人工智能可能变化的各种形态,但并未提及这些产品可能面临的市场压力。
那么,当AI与其他技术进行绑定时,我们是为设备付费,还是为AI付费?商业模式的探索——这仍是新世代下医疗AI可持续发展需解决的核心问题。
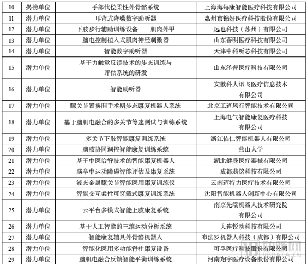
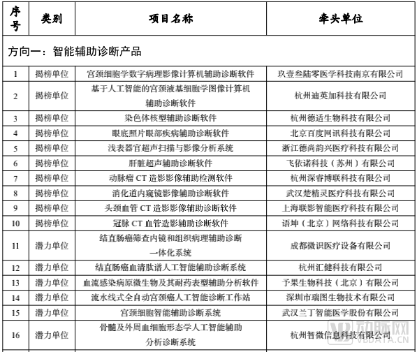
*附录:人工智能医疗器械创新任务揭榜入围单位