有人说广东的夏天是“荔枝味”的
因为广东盛产荔枝
但其实还有一种水果的“影响力”
被严重低估
它就是黄皮
每年6月下旬开始
“黄皮”闪亮登场
近期市场里水果档的
黄皮和荔枝分庭抗礼
但不到6元一斤的价格
比荔枝更亲民
据广州日报·新花城记者了解,受雨水天气影响,前来江南市场购买水果的人员减少,水果成交量出现大幅下跌。本期价格下降幅度较大的品种主要有黄皮、香蕉、火龙果,平均价分别为11.67元/公斤、5.71元/公斤、4.37元/公斤,跌幅分别为46.9%、25.5%、25.%。
黄皮也被称为“岭南佳果、果中之王
广东的黄皮上市季节较短
一年只有2个月
产期一般是6月中旬至8月中旬
黄皮曾上热搜
今天小编就来认真的跟大家
安利下广东的夏日好物——黄皮
夏天的“正气果”!
常吃的“黄皮”原来这么厉害
黄皮是广东人熟悉的夏季水果之一。其貌不扬,成熟上市时间与荔枝相近。
当季新鲜的黄皮,个个都皮薄汁水多,是广东人夏天家里的必备水果之一,甚至不少老广的家里甚至种有黄皮树。
黄皮的种类有很多种,常见的品种有白糖、鸡心、无核,市面上卖得多的就是鸡心黄皮。据悉,2022年5月,广州市从化鸡心黄皮入选全国名特优新农产品名录。
黄皮也称黄皮果,又叫黄弹子、油皮、鸡皮果。
老人家们经常说黄皮“正气”,可以适量多食,在消化不良、咳嗽感冒时也可以吃。黄皮在民间也有“正气果”之称。在中医的眼中,相比炎夏上市的荔枝、龙眼等岭南佳果,黄皮称得上是“养生良品”。
佛山市中医院营养科主任潘永介绍,黄皮不像夏季常见的温性水果荔枝、龙眼那样,吃多了就上火。它性平,味酸、微苦、辛,可以消暑降火、生津止渴、消食健胃、化痰止咳。
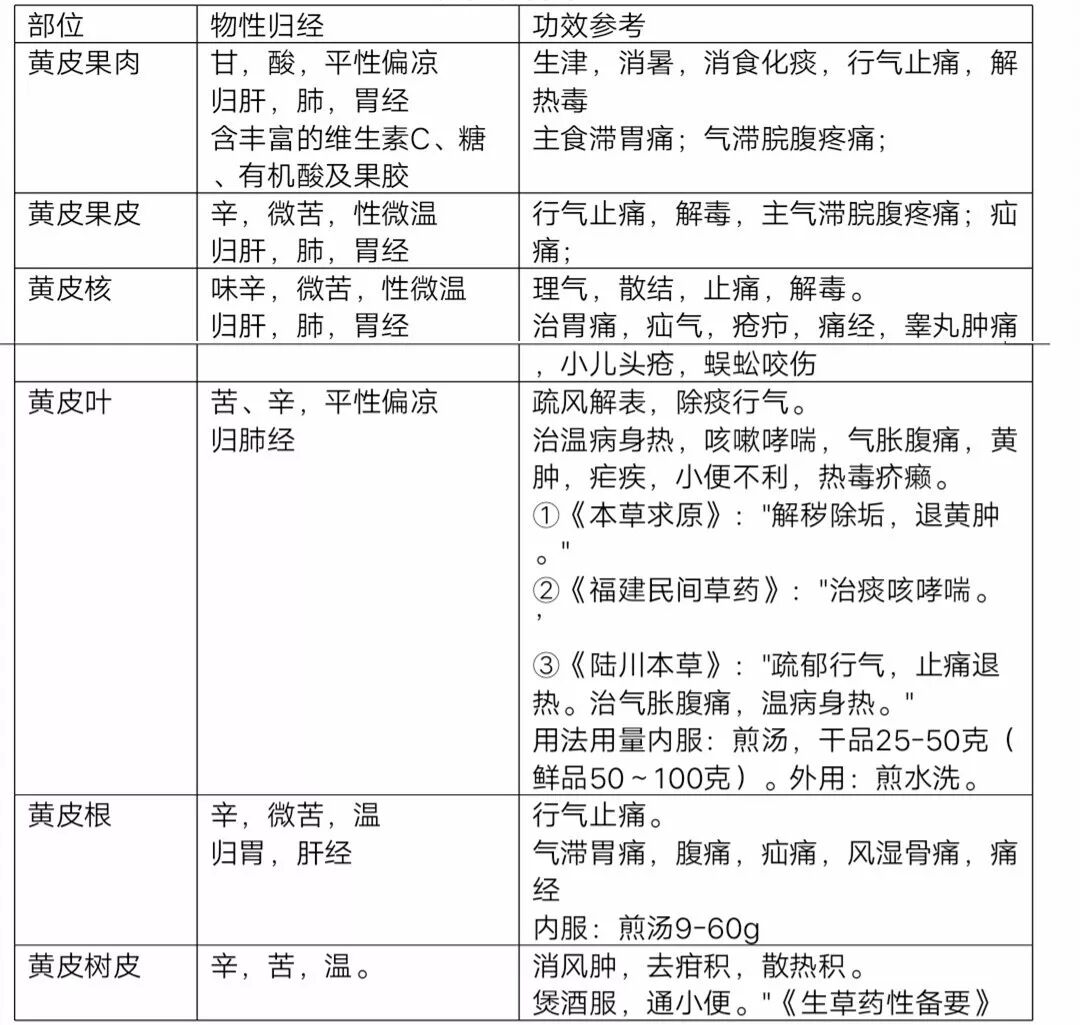
黄皮浑身是宝,其根、叶、果和种子等都可入药,果皮可消风肿,去疳积;种子可治疝气、蜈蚣咬伤和小儿头疮,均有较高的药用价值。
具体功效包括:
1.健脾化食
民间有谚语说:“饥食荔枝,饱食黄皮”,指的就是黄皮可以帮助消化。
黄皮中含有大量的酸性物质,如抗坏血酸、多种氨基酸等,能提高人体胃液的酸度,刺激胃液的等以及酚类,能调畅人体气机,减轻因气滞而导致的胀满疼痛。
2.化痰镇咳
之所以能顺气、镇咳,是因为它具有松弛胸腹肌肉紧张作用,使咳嗽症状得以缓解。
3.消暑生津
夏季户外活动时如果感到口渴或头脑闷热不适时,马上嚼几个黄皮,不但生津、止渴,还有预防中暑的好处。
4.缓解孕吐
潘永表示,孕妇在怀孕期间,身体激素出现变化,导致体内胃酸分泌减少,影响食物的消化吸收,形成孕吐、消化不良等症状。而黄皮能刺激胃液分泌,因此,孕妇可以适量进食黄皮以缓解不适,但不能过多食用。
1. 黄皮性凉,脾胃虚寒的人或患有胃炎的人,不可多食,否则容易造成腹泻。
2. 小孩也不建议多食,因为小孩消化系统不健全,食用多了会伤害肠胃,容易造成腹泻。
3. 黄皮的含糖量较高,也属高升糖指数范围,所以糖尿病患者食用时需谨慎。血糖偏高的人群也不建议食用。
在广东,
黄皮不仅可以作为水果新鲜食用,
还能用来加工成各种食品,
像果酱、蜜饯等等
▼
黄皮果酱
黄皮果不但可以鲜吃,还可以盐渍、糖渍,加工成蜜饯、果酱等。
“潮州三宝”之一的黄皮豉,就是集盐渍和糖渍两种方法,取黄皮果去核盐渍、晒胚、蒸熟,再加白糖、甘草末、香料,反复蒸晒而成。
在家自制,可以参考以下做法:
材料:黄皮250克,冰糖100克。
做法:将黄皮洗净除核;把黄皮和冰糖放到锅里放一起搅拌均匀,稍微加热一下,然后静止30分钟(让黄皮出水方便搅拌);开大火,将黄皮和水一起煮沸,然后转小火熬40分钟,直到黄皮酱比较粘稠,其间要不断地用勺子搅动;完全冷却后,起锅装入密封的容器里即可。
黄皮蜜糖生姜水
材料:鲜黄皮200克、蜜糖及生姜汁适量。
做法:鲜黄皮连皮压碎,用开水冲泡,放凉后加入适量蜜糖和生姜汁即可饮用。
功效:清热解暑、醒胃消滞。
黄皮甚至能用来做菜,
最常见的是和肉类搭配,
如黄皮焖排骨、黄皮碌鹅、黄皮蒸鸡……
果肉的酸甜恰好衬托出肉质的鲜美。
如果家有黄皮吃不完,
不妨试试下面几款消暑开胃的食谱
▼
黄皮蒸排骨
材料:排骨300克,黄皮10粒
制法:排骨斩件,用生粉,油,盐,酱油腌制备用;黄皮洗净切开去核,留肉与皮,再放入搅拌机中并放少许白砂糖拌成果酱。最后将排骨放在碟子上,再倒入果酱,隔水蒸熟即10分钟至熟即可。
黄皮陈皮焖排骨
材料:猪排骨500克,陈皮1瓣,黄皮15颗(酸中带甜的品种),大蒜、冰糖、料酒、生抽、食盐、生粉、花生油适量。
做法:所有食材洗净,猪排骨斩件,用生抽、料酒和生粉腌制备用;黄皮去核后与陈皮一同浸泡于清水中,备用;热油起锅,将腌制好的猪排骨加入锅中炒至微金黄色;加入腌制留有的酱汁,以及泡发陈皮、黄皮所用的水,转中火或小火慢焖;焖到锅中的水份开始浓稠时,根据口味加入实盐与冰糖,焖到水干收汁即可上碟。
黄皮清鸡汤
材料:鸡半只,生姜3片,黄皮12~15颗(选择酸中带甜的品种),食盐适量。
做法:将鸡斩件,黄皮去皮去核;向锅内加入适量清水,煮沸,放入鸡和生姜,慢火煮30-40分钟,撇去上层油留清汤;把黄皮肉放入清汤中煮2分钟,果香味刚好渗出即可;如偏酸可适量加少许白砂糖调味。
黄皮莲山水鸭汤
食材:鲜黄皮果250克,铁棍山药100克,鲜莲子100克,水鸭1只(约750克),猪瘦肉250克。
功用:黄皮果性味辛甘酸微温,功能行气、消食、化痰;山药药性味甘平,善于补脾益肺、养胃生津、补涩精;莲子性味甘涩平,长于补脾止泻、止带、益肾涩精、养心安神;搭配性味甘凉,功擅补中益气、和胃消食、利水、解毒的水鸭,以及性味甘咸微寒,功善补肾滋阴、养血润燥、补中益气的猪瘦肉。
味道酸甘可口,汤性平和,有良好的消暑祛湿、开胃消食、健脾益气、滋阴养血等作用。适宜于夏秋之交一般人群服食。
来源:广州日报综合健康广东、健康有约
部分文/广州日报·新花城记者:刘春林
图/广州日报·新花城记者:王燕、李波
广州日报·新花城编辑:陆凯声