以下文章来源于钟正生经济分析 ,作者平安首经团队
经济形势扑朔迷离,资产配置博大精深,让我们一起且行且思,且学且用
来源:钟正生经济分析
钟正生为中国首席经济学家论坛理事,平安证券首席经济学家,研究所所长
一、 全球经济复苏的进程。本轮疫后全球复苏的特点是强劲但不均衡,美国财政发力导致超强消费vs不愿就业,从而暂时形成“快通胀、慢就业”的局面,并对全球经济产生了外溢效果。随着美国财政补贴陆续到期及就业修复,上述逻辑将发生变化。当前中国经济复苏存在“高低脚”,下游产业仍需固本培元。随着出口对中国经济的拉动逐渐减弱,下半年中国经济的方向将是“见顶巩固”,经济增长的结构分化收敛。
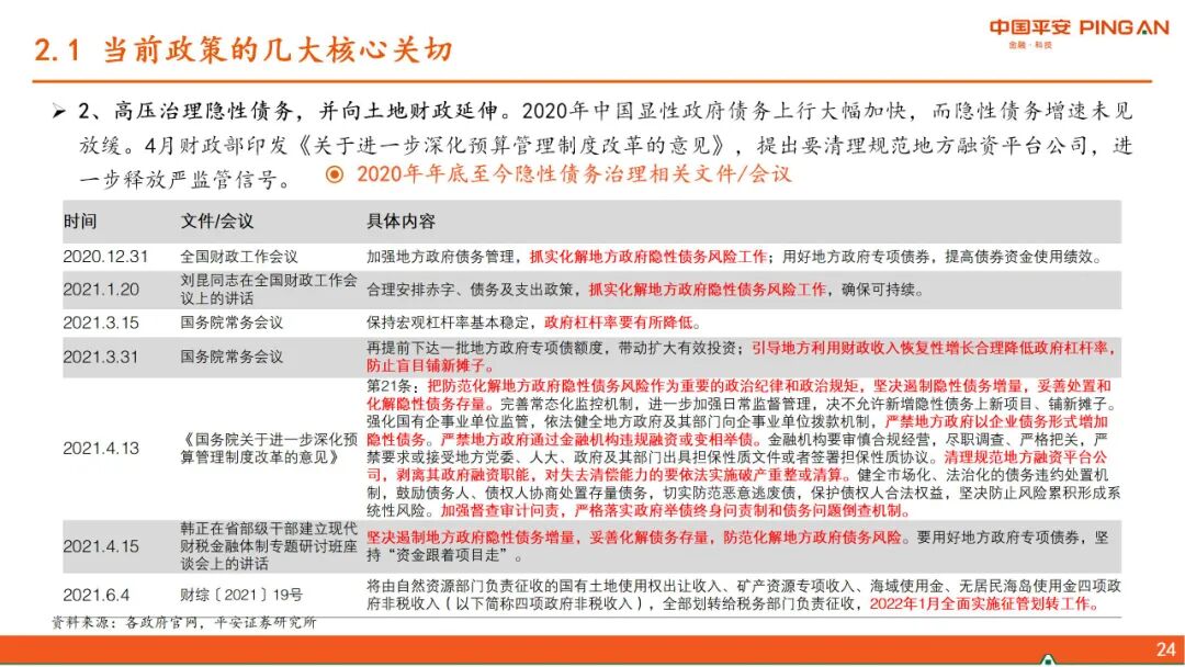
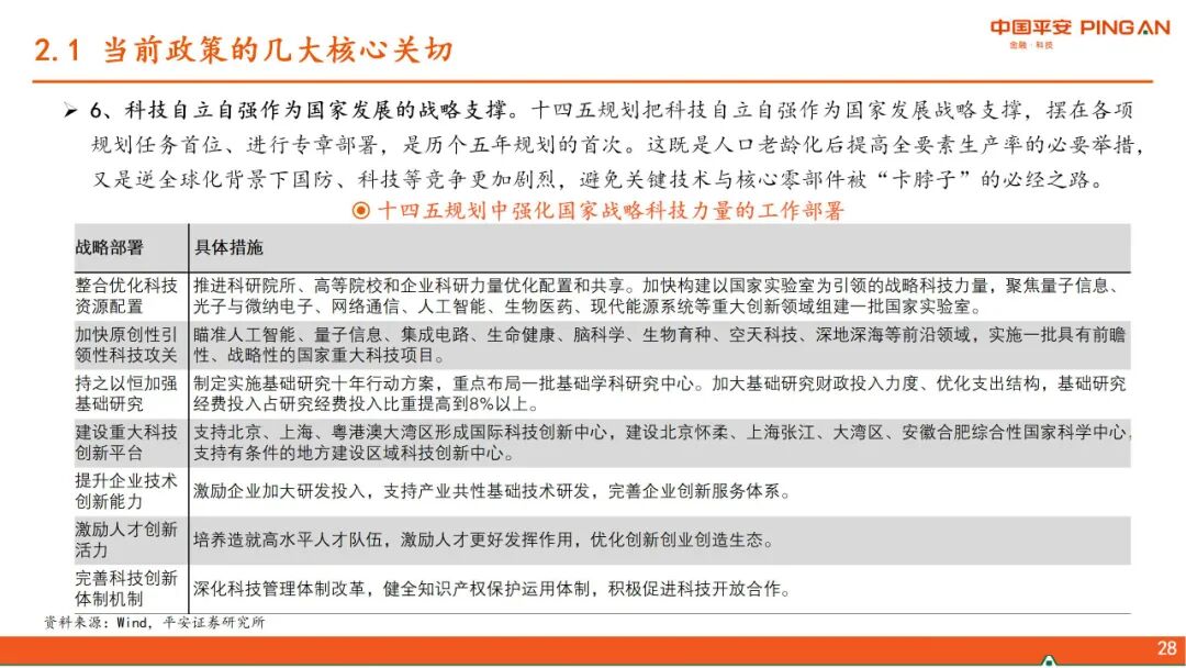
二、 中国政策思路的转变。当前政策的几大核心关切:1、“碳达峰、碳中和”,更加注重政策推进对大宗商品价格的影响。2、高压治理隐性债务。3、从房企、金融机构、地方政府和限购等层面形成政策合力,减轻经济发展和房地产的捆绑。4、应对人口快速老龄化,解决低生育率问题。5、新型城镇化和乡村振兴协同推进。6、科技自立自强。在以上政策大方向下,货币政策大道归简,财政政策增量基建的空间缩窄。
三、 美债利率上行的“灰犀牛”。下半年美联储将讨论并逐步退出QE,但我们认为在此过程中,美债收益率上升不会太快。美元指数存在阶段性反弹的动能,但强度亦有边界,对新兴市场、尤其中国的影响可控。中国货币政策可以“以我为主”。
四、 后疫情时代的人民币资产。人民币汇率短期会随着美元指数的强弱变化而呈现波动,但人民币汇率的长期走向取决于对中国经济、对人民币资产的信心。在政策高瞻远瞩之下,看好人民币资产和人民币升值趋势。政策打破政信刚兑、控制资金流向地产后,国内资产配置的转变能够驱动“股债双牛”,同时中美经济走向“脱钩”,全球资产需要两边平衡配置,增加人民币资产配置的比例。
——————
合作、版权请联系华老师:13641705556