来源:钟正生经济分析
作者:钟正生/张璐/范城恺(钟正生为中国首席经济学家论坛理事,平安证券首席经济学家,研究所所长)
核心摘要
本篇报告系统梳理新冠疫情后我国房地产调控的新框架、房地产市场的新变化和新增长点,在此基础上对未来的房地产投资增速进行定量判断,以客观把握“稳房价、稳地价、稳预期”目标下的房地产市场走向。
一、 我国房地产调控的系统性新框架成型。疫情爆发后热点城市楼市回暖以及局部过热趋势,触发了房地产调控系统性地再升级。目前已形成了覆盖房企、金融机构、地方政府、居民各个维度的调控框架。
二、今年以来我国房地产运行的特征。1、房地产销售出现温和回落的拐点,但仍是高景气下的温和回落。我国商品房销售面积的最大头是东部地区,且东部占据房地产投资半壁江山。2、房地产开发资金来源高度依赖销售回款。今年6月以来个人按揭贷款增速明显放缓,反映银行收紧个人住房贷额度产生实质影响。3、房地产新开工持续负增引人担忧。2020年土地成交显著增长,为后续新开工增长的潜力提供了保障。随着存量房屋施工充分推进,开发商可能重新将重心转向新开工,使得整体建筑安装投资存在接续。当然,2021年以来由于集中供地政策的试点,土地供应减少,会对未来房屋施工增长的潜力构成一定压制。
三、我国房地产发展的战略支撑。1、“住有所居”下货币政策或将更加调适。目前我国个人住房贷款利率仍处于历史中下水平,对应可以支撑大约1%-6%的房地产销售面积增速,和10%左右的商品房销售额增速。住房是人民群众对美好生活向往的一部分,作为总量政策的货币政策总体上会比较调适,而非一味从紧。2、“十四五”房地产市场的底层逻辑转换。进入“十四五”时期,交通基础设施建设的红利向城市群、都市圈转移,棚改货币化功成身退意味着三四线房地产市场的拉动力减弱。如此,我国房地产市场的底层逻辑正在发生悄然但重大的变革,即进一步转向以区域经济的高质量发展为依托,以农村人口和流动人口的市民化、以城市群和都市圈的一体化、以“住有所居”背景下的普惠性和改善型住房需求为主要增量来源。3、“十四五”关键词:改善性、市民化、城市群。当前我国人口流动大致呈现“由北向南、由中部向东西部”的格局。“十四五”人口向城市群、都市圈聚集意味着房地产也要同向聚集。通过加强周边城市群、都市圈的一体化发展,推动全国性建设用地、补充耕地指标跨区域交易,有助于平衡区域之间的人口增量与土地增量,从而实现稳房价、稳地价。
四、我国房地产投资的韧性。我们从房地产投资的直接构成,以及房地产投资的资金来源角度,对后续房地产投资增速做定量测算。结果显示,2022年我国房地产投资增速仍可保持在5%以上,在稳慎推进房地产金融宏观审慎管理的背景下,中期内应不存在过快下滑的风险。
2016年以来,房地产投资稳步上行,为中国经济平稳度过金融监管风暴、抵抗中美经贸冲突提供了重要的“压舱石”。新冠疫情后,中国房地产投资也较快复苏,截至今年7月房地产投资的两年平均增速接近8%,再次成为中国经济的重要拉动力量。然而,伴随“学区房”领衔的楼市升温,政策贯彻“房住不炒”的决心更加坚决。去年8月以来,从房企“三道红线”到银行房贷占比“两个上限”,再到“集中供地”试点,以及多地加码买房“四限”政策,房地产调控形成了全方位、体系化的新框架。今年7月房地产投资增速出现明显回落,房屋新开工面积持续负增长,加重了市场对房地产投资走向的担忧。
我们推出本篇报告,系统梳理疫情后房地产调控的新框架、房地产市场的新变化和新增长点,并在此基础上,对未来的房地产投资增速进行定量判断,以客观把握“稳房价、稳地价、稳预期”目标下的房地产市场走向。
01
我国房地产调控的系统性新框架成型
2020年新冠疫情爆发后,对中国经济产生了极大冲击,但在货币宽松加码支持实体经济后,一线城市房价逐渐升温,二手住宅价格指数同比从2019年12月的1.7%,升至2021年3月的11.4%。“学区房”成为这一轮楼市升温的核心,学区房带动一线城市房价,一线城市房价再向二三线城市辐射,以致今年4月30日中央政治局会议首次点名“防止以学区房等名义炒作房价”。
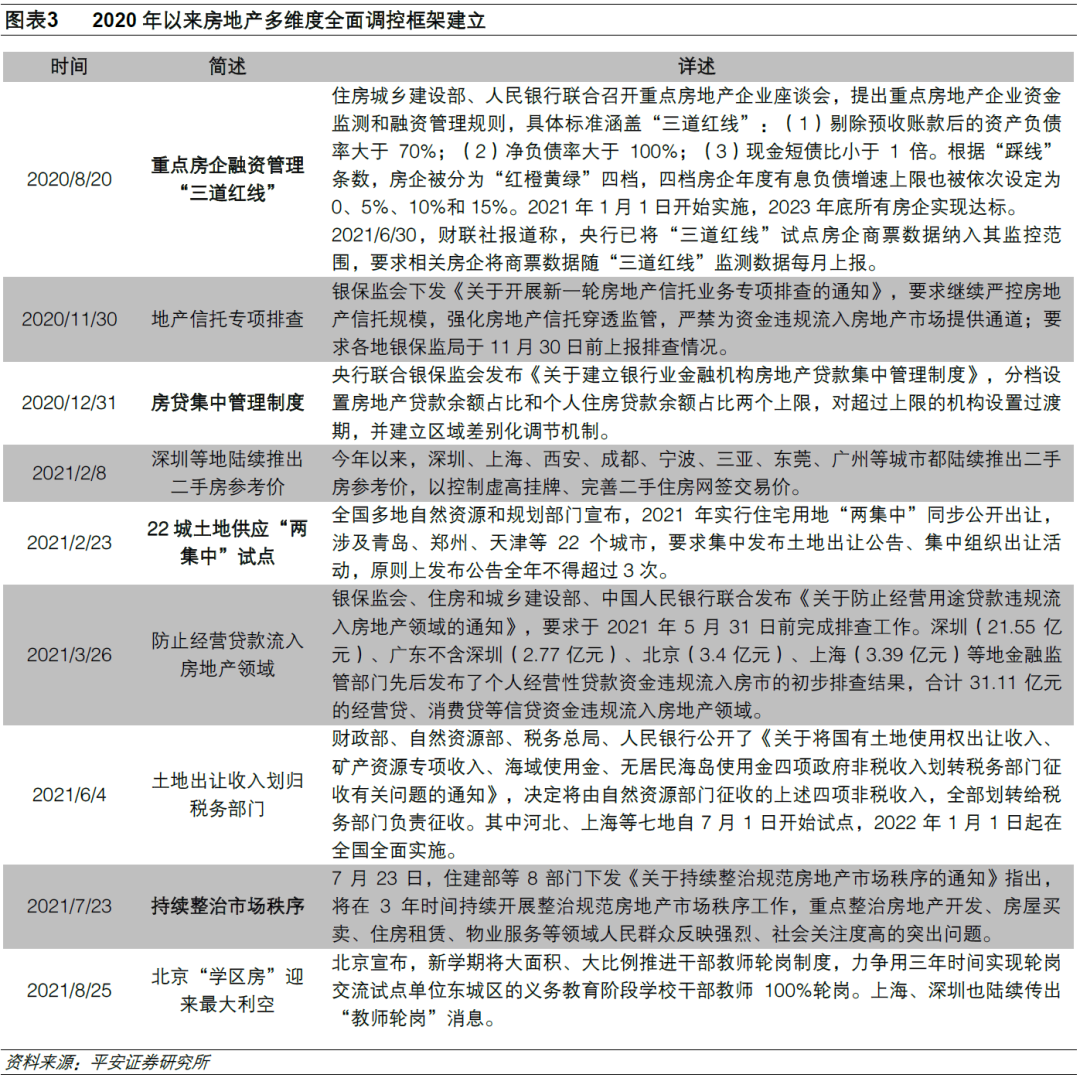
自2016年底中央经济工作会议上提出“房住不炒”以来,中国房地产市场保持了3年多的平稳发展。尤其是,2017-2019年全国房地产投资增速稳步上扬,为经济增长提供了有力支持。而疫情爆发后热点城市楼市的回暖、以及局部过热的趋势,触发了房地产调控系统性地再升级,目前已形成了覆盖房企、金融机构、地方政府、居民各个维度的调控框架。
1、房企维度:融资“三道红线”
房企维度,划定“三道红线”约束重点房企融资。按监管要求,2021年1月1日起,房企按照踩红线的数量分为“红橙黄绿”四档,对应的年度有息负债增速上限分别划定为15%、10%、5%和0%,进入降杠杆测试期。到2023年6月底12家试点房企的“三道红线”必须全部达标,到2023年底所有房企必须达标,即净负债率低于100%、现金短债比高于1、剔除预收款后的资产负债率低于70%。按照2020年A股上市房企年报数据,上市124家房企中,只有43家未踩红线,44家踩中一道、20家踩中两道、17家踩中全部三道,房企降杠杆压力可见一斑。
2、金融机构维度:房地产贷款“两个上限”
金融机构维度,设置房地产贷款余额占比和个人住房贷款余额占比“两个上限”,严控房地产信托规模、防止经营贷款流入房地产领域,开展专项排查工作。同样从2021年1月1日起,央行将银行业金融机构根据规模划分为五档,要求第一档的个人住房贷款占比不得超过32.5%,房地产贷款(包括个人住房贷款)占比不得超过40%,其它各档的上限依次递减。
房地产融资收紧压力更多集中在房企贷款上。按照2020年各银行贷款总额计算各档权重,得到银行业金融机构个人住房贷款占比的加权平均上限约为24%,房地产贷款占比的加权平均上限约为30.9%。2020年底,主要金融机构个人购房贷款占比为20%,距离上限有4个百分点差距;而房地产贷款占比为28.7%,距离上限差距仅2.2个百分点。
目前针对金融机构调控已经取得了明显效果。截至2021年二季度末,主要金融机构个人购房贷款占比小幅下降到19.7%、房地产贷款占比大幅下降到27.4%,距离上限差距扩大到3.5个百分点。去年二季度以来,房地产贷款存量增速就下降到总体贷款增速之下,并持续走低。
但从以下几方面来看,房地产贷款比例的压缩还将进一步深入:1)上市银行发布的数据,2021年二季度,六家大型银行中邮储和建行的个人住房贷款占比仍然超限,中型银行中北京银行、招商银行和兴业银行的两项房贷占比均仍超限,中信银行的个人住房贷款占比超限。可见银行房地产开发贷款的压缩力度较大,但还有进一步压缩两项房贷比例的需要。2)按监管要求,满足占比要求的银行也需要保持房地产贷款、按揭贷款的比重基本稳定,房贷也没有大幅增长空间。3)今年上半年,16家大行和股份行中,有10家的房地产业贷款不良率上升,升幅较大的包括工商银行、渤海银行、浦发银行、招商银行等。房地产开发贷款的资产质量下降,也会影响银行放贷的意愿。
3、地方政府维度:“两集中”试点稳地价
地方政府维度,通过试点22城住宅用地“两集中”出让,实现稳地价、从而稳房价,将土地出让收入划归税务部门,亦向弱化“土地财政”迈出了一小步。2017年以来,地方政府土地供应面积显著增加,但于此同时,成交土地楼面均价仍在进一步上涨。这与房企抢占市场规模的冲动有关,也埋下了后续房价进一步上涨的隐患。集中供地的目的就是,削弱房企参与拍地的能力(参拍地块受到房企资金来源的约束)、增加同一时间土地的供应量,从供需两端抑制地价上涨。
然而,今年第一批集中供地却与上述目标背道而驰。由于今年累计土地供应减少、房企抢占市场规模冲动不减,成交土地楼面均价反而进一步大幅上涨。中指院数据显示,2021年上半年,其监测的22个重点城市全部完成首批集中供地出让,合计成交住宅用地规划建筑面积11126万平方米,整体成交楼面均价为9591元/平方米,较2020年均价上涨38.3%。
这使得第二批集中供地“难产”,长沙、深圳、青岛、天津、上海等地相继发布公告推迟第二批集中供地时间。截至8月末,本应在7月开启的集中供地迟迟未能大面积推出。各地纷纷对土拍规则“打补丁”,引入“竞品质”要求和“摇号”模式,有效抑制地价上涨的模式仍有待探索。
4、居民购买维度:“四限”搭配“抢人大战”
居民购买维度,“因城施策”特征依然鲜明,热点城市进一步完善“四限”政策(限购、限贷、限售、限价)。同时,不少城市也在积极推进人才引进政策,一定程度上缓和紧缩性调控政策的影响。今年1-7月,北京、上海、杭州、深圳、广州、南京、宁波、合肥、成都、东莞等热点一二线城市进一步完善区域“四限”政策,湖州、无锡、南昌、丽水、衢州、绍兴、徐州、嘉兴、江山等三四线城市也加入调控行列。长沙、大连、石家庄、苏州、佛山、郑州、青岛、福州、镇江、南通等二三线城市进一步通过人才引进、放宽落户、或上调住房公积金贷款最高额度等方式,为地方楼市发展注入活力;北京、上海、广州、南京等一二线城市在人才引进方面亦呈积极态度。
02
今年以来我国房地产运行特征
2、房地产开发资金来源:高度依赖销售回款
今年1-7月房地产开发资金来源的两年平均增速为9.2%,同样高于2019年的7.6%。但不同资金来源渠道之间的分化较为明显。房地产开发资金来源分为国内贷款(1-7月占总资金来源的12.9%)、其他资金(占57.1%)、自筹资金(占29.9%)和利用外资(仅占0.04%)四大类。其中,国内贷款包括银行和非银金融机构贷款;其它资金包括个人按揭贷款(占15.9%)、定金及预收款(占38.2%)、其它(仅占3.1%),主要反映销售回款;自筹资金包括企事业单位自有资金、以及债券融资等。
今年1-7月,国内贷款的两年平均增速从去年的5.7%下滑至0.1%,受到房地产贷款“两个上限”及信托“两压一降”的监管冲击;自筹资金的两年平均增速从去年的9%小幅降至7%,5月以来由降转升,反映地产债的融资环境边际好转;占比最大的其它资金部分两年平均增速从去年的8.2%进一步上升至12.9%,表明销售回款对今年房地产投资的资金来源起到关键作用。不过,6月以来其他资金增速出现明显放缓,从分项来看,主要是由于个人按揭贷款的增速放缓,反映了银行收紧个人住房贷款额度产生了实质影响。
3、房地产投资:新开工持续负增引人忧
2017年以来,我国房地产开发投资的结构出现了明显变化:“其他费用”(主要是土地购置费)的占比明显上升(从2016年24.1%上升至今年1-7月的36.7%),建筑、安装和设备工器具购置的占比均有所下降,今年1-7月三者占比分别为58.9%、3.6%、0.8%。也就是说,土地购置对房地产投资增长的影响明显增强。
不过,新冠疫情以来,土地购置费增长持续低迷,而房地产建筑安装投资(体现房地产施工)增速较疫情之前进一步上扬。2019年扣除土地购置费的房地产投资增速为7.9%,今年1-7月的两年平均增速升至8.8%。房地产施工明显提速,成为房地产投资的主要支撑力量。
需要指出,土地购置费反映的并非是当期的土地成交情况,而是购地费用的滞后计入。从2012年以来的领先滞后关系看,土地购置费大约滞后成交土地总价1年。从近一年的100大中城市成交土地总价来看,后续土地购置费或将延续低速增长状态。今年7月和8月由于第二批集中供地推迟,土地成交总价增速连续两月下滑,但随着各地启动供地,预计这一增速能够回升到此前水平。因此,未来1年内房地产投资的走向更多取决于房屋施工的增长情况。
今年以来房屋施工面积的两年平均增速温和回落,同时,房屋竣工面积的两年平均增速由负转正,表明存量房屋的施工在提速;而房屋新开工面积的两年平均增速持续负增长,表明增量房屋的施工在减速。历史上,我国房屋新开工面积增速与本年购置土地面积增速呈现较好的相关关系,但与土地成交面积相关性不太强。这可能主要由于从土地成交到获得土地使用权之间有一个时滞,一旦房企确认拿到土地使用许可,则应尽快开工。土地管理法规定,开发商拿到《国有土地使用证》一年以上未动工建设的,应当缴纳闲置费;连续二年未使用的,应由县级以上人民政府无偿收回土地使用权。在当前房企融资收紧的情况下,开发商拿地后尽快开工、尽快回收资金的诉求比以往更强。
近年来在新开工面积与成交土地面积增速之间出现两次背离,都是由于房企谨慎情绪上升导致的。一次是2018年,土地成交面积加速增长,而本年购置土地面积和新开工面积反向减速;另一次是2020年,土地成交显著正增长,而本年购置土地面积和新开工面积缓慢修复。2018年的背离主要是由于当时紧信用的环境,导致房企以拿地为主而谨慎开工和施工。这也成就了2019年信用环境缓和后,房企拿地虽放缓但新开工平稳增长。2020年的背离主要是新冠疫情影响开工和施工节奏,而在房地产调控体系化收紧的情况下,开发商新开工更加谨慎,使得2021年以来新开工面积持续负增长。然而,2020年土地成交的显著增长,为后续新开工增长的潜力提供了保障,随着存量房屋的施工充分推进,开发商可能重新将重心转向新开工,使得整体建筑安装投资存在接续。当然,2021年以来土地供应和成交减少,会对未来房屋施工增长的潜力构成一定压制,而这取决于后续土地供应方式能否尽快理顺。
03
我国房地产发展的战略支撑
1、“住有所居”下货币政策更加调适
2008年国际金融危机后,我国房地产市场与金融周期存在捆绑,体现在个人住房贷款利率与房地产销售增速之间存在严格的反向相关性。2018年以来,个人住房贷款利率平稳波动。2019年四季度国务院开始加速推动降低实体融资成本,一般贷款利率从2019年三季度5.96%下降到今年二季度5.2%,下降76bp。而同期个人住房贷款利率从5.55%下降到5.42%,仅降13bp,且今年以来呈小幅回升态势。历史上,我国一般贷款加权平均利率一直高于个人住房贷款利率,其中一个原因是个人住房贷款不良率较低,银行投放意愿更强。这一关系自新冠疫情以来被打破,在“房住不炒”政策坚定贯彻下,一般贷款利率开始持续低于个人住房贷款利率。这体现央行差别指导下,个人住房贷款的供给有所收缩,个人住房贷款挂钩的5年LPR下调幅度也显著较低(2019年LPR改革以来,1年期LPR下调40bp、5年期仅下调20bp)。
2021年8月31日,国新办新闻发布会上明确了“十四五”期间“努力实现全体人民住有所居”的政策目标。住房是人民群众对美好生活向往的一部分,“房住不炒”打击的是房地产投机,而非刚需和改善型需求。因此,作为总量政策的货币政策,我们预计总体上会比较调适,而非一味从紧。而且,在本轮房地产市场调整规范告一段落,相关房地产金融审慎管理制度更加扎实后,货币政策上也更有调适的空间。
目前,我国个人住房贷款利率仍处于历史中下水平,对应可以支撑大约1%-6%的房地产销售面积增速和10%左右的商品房销售额增速。这一增速水平与我国城镇家庭住房拥有率已达96%、远高于美国的63.7%的情况相符。因此,房地产销售面积从总量上很难、也不应回到过去10%甚至30%的增长,而是体现为总量平稳、结构分化。
04
我国房地产投资的韧性
基于前面对房地产调控新框架、房地产市场运行新特点、以及房地产市场新动能的分析,我们认为未来我国房地产投资面临一定减速压力,但在“三稳”政策导向下,房地产投资仍有增长韧性。在此部分,我们从房地产投资的直接构成角度,以及房地产投资的资金来源角度,对后续“三稳”目标下的房地产投资增速做一定量测算。结果显示,2022年房地产投资增速仍可保持在5%以上,中期内应不存在失速下滑的风险。
1、从房地产投资的直接构成角度
近年来我国房地产投资中土地购置费占比上升,从2016年24.1%上升至今年1-8月为36.7%,且最近三年这一比例基本稳定。因此,我们按照土地购置费的权重为36.7%、相应建安投资的权重为63.3%计算。
土地购置费部分,其与滞后一年的100大中城市土地成交总价相关性较好。2019年以来百城土地成交价款保持在【-11%,21%】的历史较窄区间波动,相应2020年以来土地购置费在【1%,9.8%】区间波动,剔除年初的低点后均值水平在7.3%。按照土地供应保持平稳增长(集中供地方式能够较快理顺)的假设,2022年土地购置费增速预计温和下降至6.5%,土地购置费部分拉动房地产投资约在2.4个百分点(=6.5%*36.7)。
建安投资部分,如前所述,其增速水平基本围绕房屋施工面积上下波动,我们以房屋施工面积增速的预测作为替代。2020年新冠疫情冲击对房地产施工产生了较大影响,2021年随着复工推进,房地产投资进入竣工周期,房屋施工的存量部分有支撑。增量部分中,房屋新开工持续负增长,造成负面影响。但2020年我国土地成交面积实现11.5%的较高增速,这部分滞后计入了2021年的土地购置上,却没有体现在新开工上,或为后续房地产新开工的恢复增长埋下了伏笔。我们猜测,后续有可能在本轮竣工周期的尾声,接续新开工的回暖。综合考虑土地成交的前期基础、竣工与新开工的此消彼长,以及房企“降杠杆”对开发商施工意愿的影响,房屋施工面积或将延续今年以来温和回落的趋势,2022年大约降至4.5%,进而建安投资部分拉动房地产投资约在2.85个百分点(=4.5%*33.6)。
两部分相加,我们推算未来一年房地产投资回落的低点约在5.2%。
——————
合作、版权请联系华老师:13641705556