4月16日,中国水网从E20环境平台标讯采集系统E标通获悉,乌鲁木齐七道湾污水处理厂扩建工程PPP项目招标公告发布,项目总投资52067.87万元。据了解,该项目目前已发布资格预审结果,共有12方社会资本入围,将于5月12日开标。
来源:中国水网 整理:汪茵
相关阅读
4月16日,中国水网从E20环境平台标讯采集系统E标通获悉,乌鲁木齐七道湾污水处理厂扩建工程PPP项目招标公告发布,项目总投资52067.87万元。据了解,该项目目前已发布资格预审结果,共有12方社会资本入围,将于5月12日开标。
项目概况:
本项目总投资52067.87万元;其中,工程费用 42141.73 万元,工程建设其他费用 5582.90 万元(含征地费用 2039.99 万元、林地补偿及树木移植 258.8 万元),预备费 1908.99 万元,建设期利息 2041.07 万元,铺底流动资金 393.18 万元。
本工程建设内容包括:场外预处理站、进水管道、箱体及综合厂房(含:箱体结构、箱体一层厂房、膜池设备间、鼓风机房、臭氧发生间等)、调蓄池、电气系统、供热及通风系统、场外供电线路等。工程规模为7万 m³ /d,调蓄池工程规模 2.0 万 m³ /d;工程采用半地下式全覆盖形式(双层加盖)。
预算金额(元):520678700
合同履约期限:27年,包括建设期2年、运营期25年。合同期满,将具备良好运营能力的项目设施无偿移交给乌鲁木齐人民政府或其指定的其他单位。项目公司通过政府支付的污水处理服务费收回投资并取得合理回报。
本项目(是)接受联合体投标。
采购范围和需求:
本次采购范围为乌鲁木齐七道湾污水处理厂扩建工程PPP项目 包含的建设、运营及移交等内容。
本项目拟采用建设-运营 - 移交( BOT )的模式。中标人需与市政府授权的政府方出资代表在乌鲁木齐市共同注册成立项目公司(政府方出资代表占股为 49% )。由项目公司与政府授权的实施机构签署 《PPP项目合同》。《PPP项目合同》范围包括投融资、建设、运营、维护及移交等 ,项目合作期27年 ( 包括建设期2年、运营期25年),合同期满,将项目设施无偿移交给乌鲁木齐人民政府或其指定的其他单位,项目公司通过收取污水处理服务费(政府付费)获得收益。
项目工程主要技术参数:
污水厂出水水质执行《城镇污水处理厂污染物排放标准》(GB 18918-2002)一级A排放标准。
七道湾污水处理厂工程污泥以减量化无害化为标准,污泥经浓缩脱水处理后(污泥含水率<80%),泥饼由具备资质的第三方机构进行处置。
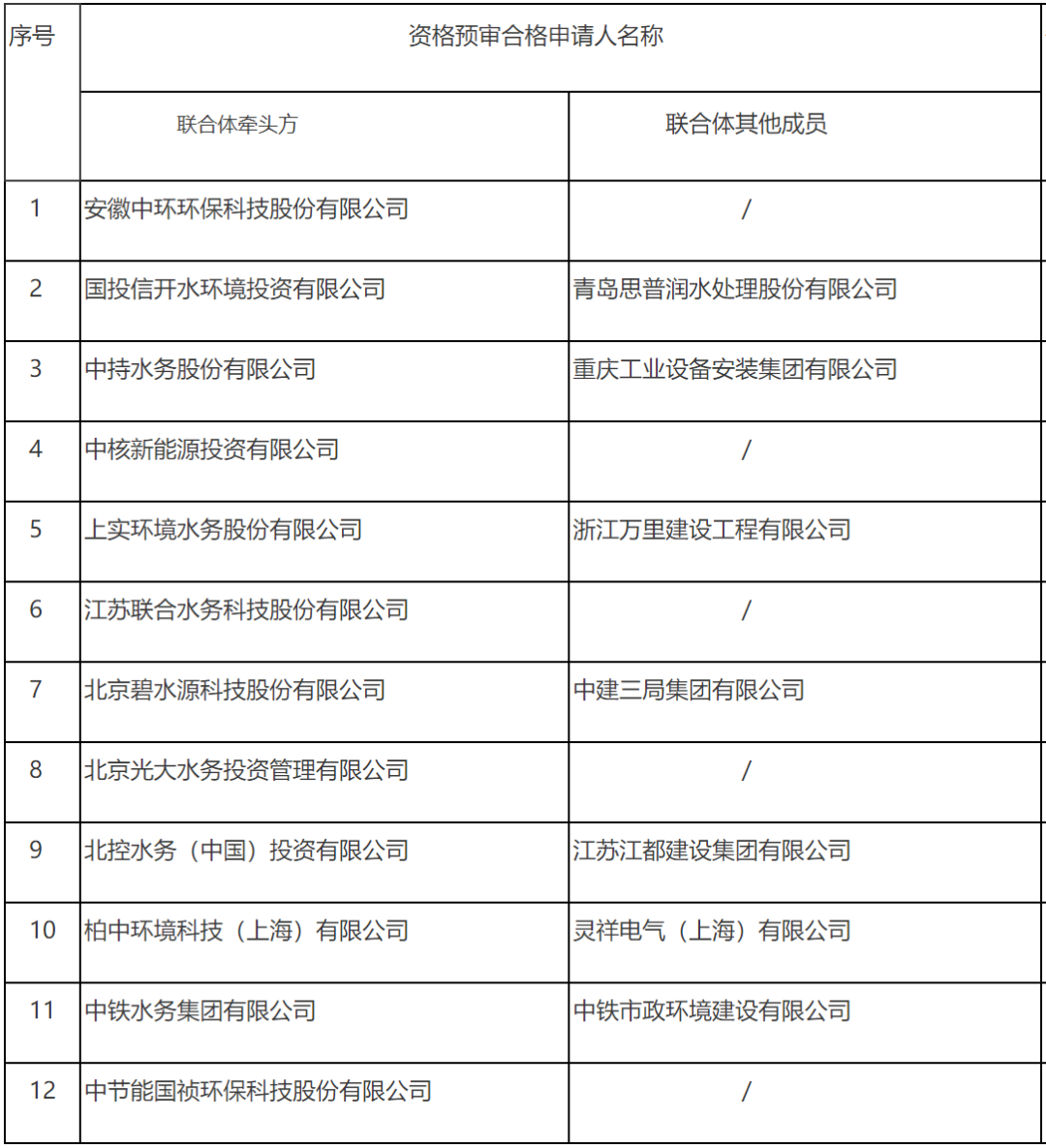
资格预审合格企业公示名单
2月10日,该项目资格预审合格企业公示名单发布,共有包括中环环保、国投信开水环境、中持股份、上实环境、碧水源、光大水务、北控水务、中铁水务、节能国祯在内的12方社会资本入围。
三月热文,欢迎点击阅读
往事并不如烟:刘晓光和张虹海、首创和北控的擦肩与握手(8569)
两会报告解读:十四五环保主要目标任务和今年预期目标(7674)
一位宜兴“环二代”的心声:一直在努力,不想被误解(7558)
国务院发文支持乡村振兴 重点涉及农村垃圾、污水治理等领域(7245)
强强联合,三峡集团+南水北调集团6941)
“污水厂”改名“”净水厂”!?你身边的污水厂改名了吗?(6593)
山西两大省属水务国企注销,水务资产整合重组现尾声(6071)
薛涛:一个上岸咨询人的启示(5608)
从高碑店看污水处理厂进化之路(5403)
备注:括号内为点击量,统计时间截至3月31日24:00
“E20水网固废网”公号版权声明:凡注明来源“中国水网、中国固废网”的所有内容,包括但不限于文字、图表、音频视频,版权均属E20环境平台所有,如若转载,请联系授权。违者视为侵权,本公号将保留对侵权者追究版权责任的权利。申请授权可联系汪女士微信:zp234268。
编辑 |汪茵、徐冰冰
统筹 | 李晓佳