9月3日,北京证券交易所注册成立,这无疑是一项重大利好,对环境产业将产生哪些积极影响?中小环境企业又需要满足哪些条件才可以成功晋级?
来源:中国水网 作者:易名
相关阅读
9月2日,习近平主席在2021年中国国际服务贸易交易会全球服务贸易峰会致辞中宣布,继续支持中小企业创新发展,深化新三板改革,设立北京证券交易所(以下简称:北交所),打造服务创新型中小企业主阵地。
9月3日,北京证券交易所注册成立,这无疑是一项重大利好,对环境产业将产生哪些积极影响?中小环境企业又需要满足哪些条件才可以成功晋级?
中国是贸易自由化、便利化的坚定倡导者,也是亚太区域合作和经济一体化的重要参与方。9月16日我国正式申请加入CPTPP,这再次表明了我国扩大对外开放和推动区域经济合作的坚定决心。而进一步区域合作和经济一体化的重要基础是中国经济更有活力和科技创新体系更有动力。“中小企业好,中国经济才会好”,中小企业是自主创新的重要力量,目前我国迈入高质量发展新阶段,需要不断完善创新体系、培育壮大创新发展新动力。
北交所的定位是为“专精特新”中小企业直接融资服务,偏重服务创新型中小民营企业,其上市条件平移了新三板挂牌公司进入精选层的门槛,从市值和财务指标的多个维度设置上市条件,对成长型、创新型中小企业的包容性更强。
在北京设立证券交易所,是支撑国际科技创新中心建设、完善国家金融管理中心功能、促进经济高质量发展的重要机遇。北交所的设立对京津冀以及北方区域经济将发挥辐射和带动作用。对于环境产业而言,可以更好发挥资本市场功能作用、促进科技与资本融合、支持中小环境企业创新发展。
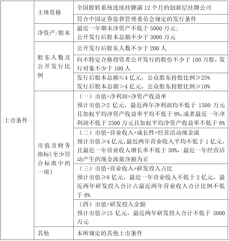
北交所对于完善我国资本市场,建设多层次资本市场,推进我国资本市场制度建设发展,特别是支持中小企业发展,强化金融支持实体经济,推进金融供给侧结构性改革有重要意义。作为战略枢纽,北交所在资本市场的体制机制建设、产品创新、注册制改革等方面有所突破,体现在国际化、创新性、普惠性、数字化、包容性等方面;北京证券交易所IPO上市条件见附件。
北交所在资本市场体制机制方面的改革创新与突破主要体现在以下几个方面:
上市门槛更低
通常,上交所科创板、深交所创业板上市条件预计市值为不低于10亿元,而北交所上市标准“市值+净利润+净资产收益率”预计市值为不低于2亿元,这体现出一个明显信号,具备一定盈利能力的中小企业同样可以申请公开发行股票并上市。而北交所上市标准中“市值+营业收入+成长性+经营活动现金流”则偏重于成长型中小企业上市融资需求。
精准对接“专精特新”小巨人
上市标准中 “市值+营业收入+研发投入”、“市值+研发投入”,这2套上市指标弱化了发行人持续盈利能力的审核要求,精准对接研发创新驱动的“专精特新”小巨人的上市融资需求。
包容性更强
北交所未限制上市公司所处的行业,而是更多关注中小企业的持续创新能力与成长性特征,对面广量大的创新驱动型优质中小企业的包容性更强。
股权激励比例上限更高
上市公司全部在有效期内的股权激励计划所涉及的标的股票总数,累计不得超过公司股本总额的30%(创业板20%);经股东大会特别决议批准,单个激励对象通过全部在有效期内的股权激励计划获授的本公司股票,累计可以超过公司股本总额的1%。
服务便利性更高
(1)精简申请文件数量。北交所IPO申请文件只有29项,对比创业板IPO减少了行业定位等32项内容,仅增加了前次募集资金使用情况报告1项。(2)提高审核效率。明确审核时限、问询回复时限、暂缓审议时限,延长财务报告有效期等。(3)上市公司融资并购灵活便捷。支持企业按需灵活融资,设置了快速、便捷的申报和审核安排,明确上市公司可以发行优先股、可转债等并购支付手段。
“专精特新”中小企业培育初见成效。为鼓励中小企业在细分领域的持续技术创新,国家与各级政府都出台了针对“专精特新”中小企业的鼓励政策,随着多项支持政策的出台,专精特新企业培育初见成效。据券商梳理,工业和信息化部2019年启动专精特新“小巨人”企业培育工作,至2021年7月19日已公示3批专精特新“小巨人”企业名单。第一、二、三批专精特新“小巨人”企业分别有248家、1744家和2930家,其中在A股上市的公司分别有35家、157家、119家,共计311家。
“十四五”期间“专精特新”小巨人的扶持政策将继续完善。2021-2025年,中央财政累计安排100亿元以上奖补资金,引导地方完善扶持政策和公共服务体系,分三批(每批不超过三年)重点支持1000余家国家级专精特新“小巨人”企业高质量发展。
“专精特新”有助于中小企业的科技属性认定及企业价值提升。国家及省市财政资金奖补以及相应的扶持政策有助于降低“专精特新”中小企业的创新成本,同时对入选企业带来品牌效应,吸引更多优质要素资源流入优质的中小企业,有助于中小企业专注于细分技术领域进行持续创新,有助于“专精特新”小巨人对接资本市场。
北交所的设立将有效激发中小企业科技创新的积极性、主动性和创造性。促进中小企业发展是实现共同富裕的重要方面,促进中小企业发展就是促进就业,就是促进共同富裕,北交所的成立有助于强化金融支持实体经济,能为更多中小企业提供融资支持,为促进创新型中小企业的发展提供制度安排。这将激发中小企业科技创新的积极性、主动性和创造性,从而促进我国经济高质量发展。
我们对新三板的环保行业以及水务类公用事业行业的挂牌公司进行了不完全统计,2020年净利润大于1500万元的环境企业达79家,其中:公司治理规范、业绩成长性较好、具有持续科技创新能力的“专精特新”中小环境企业更有机会登陆北京证券交易所,而环境产业的有机固废处理、节能降碳装备、资源循环利用等细分领域的科技创新驱动型中小环境企业或许更有机会。
附件:
北京证券交易所IPO上市条件
备注:按照目前规定,股转系统每年5月第1周为转层周,由督导机构上报,符合条件的企业即可从基础层转为创新层。
八月热文,欢迎点击阅读
各省市纷纷成立环保集团,是市场危机还是转机?(17899)
不肯过江东——何巧女之东方园林往事(16079)
乙里乙气:说话乙方感太强,总像在和甲方说话(9632)
云南将成立省级环保集团(7835)
三峡生态环境有限公司来了!(7717)
处理一吨有机垃圾要花多少钱?以餐厨与污泥为例算个账(6826)
绿谷闲话:中国环境公司其实一共就两种(6041)
云南将投144.98亿!新建41个垃圾焚烧项目+25个厨余垃圾项目+......(5710)
北控、首创、碧水源……19家名企技术产品同场竞技!(5687)
9家!这些水利设计院都被上市公司收购了(5152)
再议省级环保集团现象:不用过于担心平台市场通吃(4969)
今日敲钟!倍杰特成功登陆A股 聚焦污水资源再利用领域(4356)
100亿!长江环保签约流域综合治理与开发EOD项目(4133)
福建省生态环保集团即将组建(4031)
备注:括号内为阅读人数,统计时间截至9月13日9:15
“E20水网固废网”公号版权声明:凡注明来源“中国水网、中国固废网”的所有内容,包括但不限于文字、图表、音频视频,版权均属E20环境平台所有,如若转载,请联系授权。违者视为侵权,本公号将保留对侵权者追究版权责任的权利。申请授权可联系刘女士微信:Liu-T1997。
编辑 | 汪茵、刘蓁
统筹 | 李晓佳