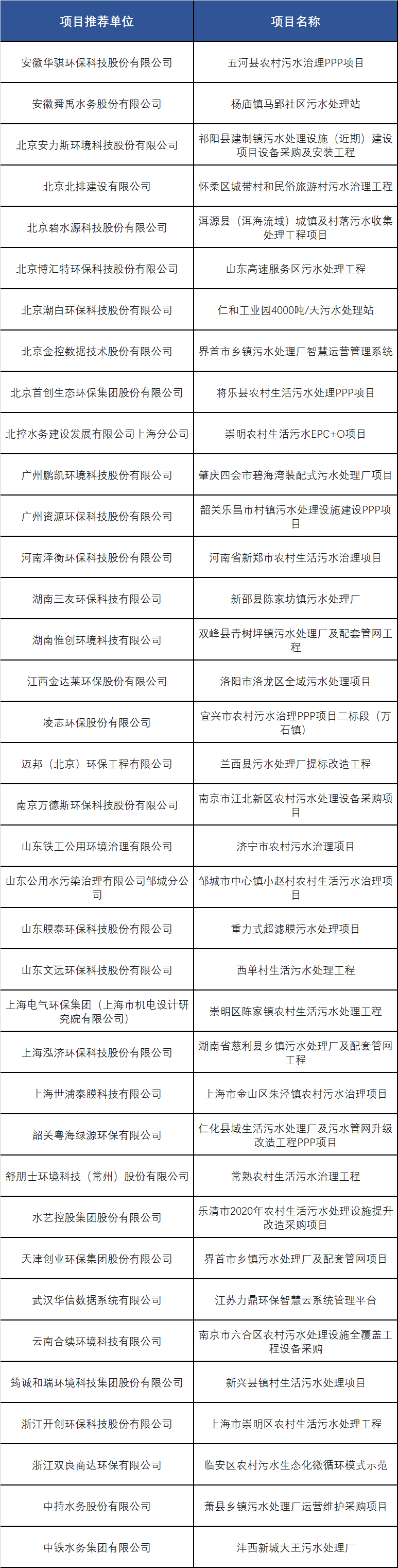
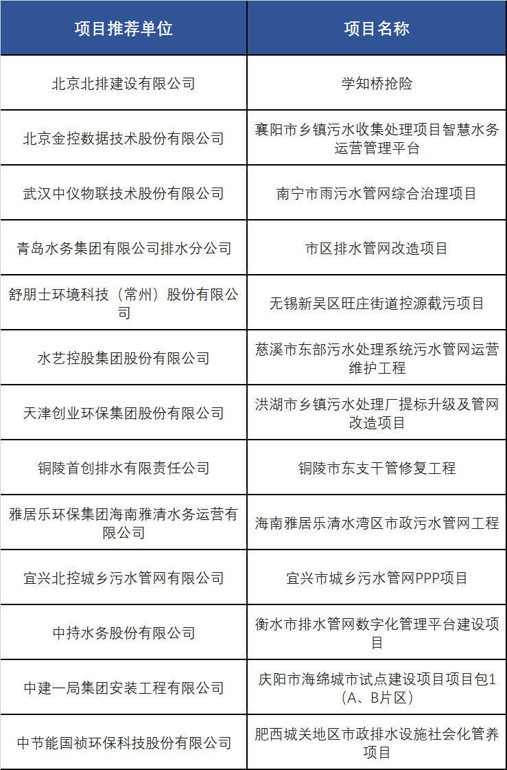
2021年9月16-17日,在以“双碳战略下的水治理系统升级”为主题的2021(第十三届)上海水业热点论坛上,第二期2021年度水务行业优秀案例推荐名单在论坛现场隆重揭晓。本期水务行业优秀案例共分村镇污水治理、污泥处理处置、市政污水管网三大领域,共推选出69个优秀案例。
来源:中国水网 作者:宋天辰
相关阅读
2020年5月14日,中共中央政治局常委会会议首次提出“构建国内国际双循环相互促进的新发展格局”。随后在5月23日两会期间,习近平总书记再次强调要“逐步形成以国内大循环为主体、国内国际双循环相互促进的新发展格局”。双碳战略的实现和落地离不开行业一个又一个优秀案例的成功问世,其中不乏先进的工艺技术理念、完善的系统解决方案,优质的处理处置结果。
以科技为引领,以技术为支撑。E20研究院继2021年3月31日“第十九届水业战略论坛”隆重发布2021年第一期《水务行业优秀案例选编》之后,2021年9月16-17日,在以“双碳战略下的水治理系统升级”为主题的2021(第十三届)上海水业热点论坛上,第二期2021年度水务行业优秀案例推荐名单在论坛现场隆重揭晓。本期水务行业优秀案例共分村镇污水治理、污泥处理处置、市政污水管网三大领域,共推选出69个优秀案例,推荐名单如下:
第二期2021年度水务行业优秀案例
水业热点论坛系列报道:
八月热文,欢迎点击阅读
各省市纷纷成立环保集团,是市场危机还是转机?(17899)
不肯过江东——何巧女之东方园林往事(16079)
乙里乙气:说话乙方感太强,总像在和甲方说话(9632)
云南将成立省级环保集团(7835)
三峡生态环境有限公司来了!(7717)
处理一吨有机垃圾要花多少钱?以餐厨与污泥为例算个账(6826)
绿谷闲话:中国环境公司其实一共就两种(6041)
云南将投144.98亿!新建41个垃圾焚烧项目+25个厨余垃圾项目+......(5710)
北控、首创、碧水源……19家名企技术产品同场竞技!(5687)
9家!这些水利设计院都被上市公司收购了(5152)
再议省级环保集团现象:不用过于担心平台市场通吃(4969)
今日敲钟!倍杰特成功登陆A股 聚焦污水资源再利用领域(4356)
100亿!长江环保签约流域综合治理与开发EOD项目(4133)
福建省生态环保集团即将组建(4031)
备注:括号内为阅读人数,统计时间截至9月13日9:15
“E20水网固废网”公号版权声明:凡注明来源“中国水网、中国固废网”的所有内容,包括但不限于文字、图表、音频视频,版权均属E20环境平台所有,如若转载,请联系授权。违者视为侵权,本公号将保留对侵权者追究版权责任的权利。申请授权可联系刘女士微信:Liu-T1997。
编辑 | 汪茵、刘蓁
统筹 | 李晓佳