关于《中华人民共和国立法法(修正草案)》的说明
一、关于修法的必要性和重大意义
立法是国家的重要政治活动,是把党的主张和人民的意志通过法定程序转化为国家意志的过程,关系党和国家事业发展全局。立法法是规范国家立法制度和立法活动、维护社会主义法治统一的重要宪法性法律。我国现行立法法是2000年3月九届全国人大三次会议通过的,2015年3月十二届全国人大三次会议作了部分修改。这部法律的颁布施行,对完善立法体制,规范立法活动,健全国家立法制度和工作机制,推动形成和完善中国特色社会主义法律体系,推进全面依法治国,发挥了重要作用。党的十八大以来,以习近平同志为核心的党中央从坚持和发展中国特色社会主义的全局和战略高度,对全面依法治国作出一系列重大部署,推进一系列重大工作,取得历史性成就。习近平总书记深刻阐述全面依法治国一系列重大理论和实践问题,形成习近平法治思想,为新时代全面依法治国、加强和改进立法工作提供了根本遵循。2019年,党的十九届四中全会《决定》提出,完善立法体制机制,坚持科学立法、民主立法、依法立法,不断提高立法质量和效率。2021年,党中央召开的中央人大工作会议对新时代坚持和完善人民代表大会制度、加强和改进人大工作作出全面部署,明确提出要加快完善中国特色社会主义法律体系、以良法促进发展保障善治等任务要求。2022年10月,党的二十大报告对完善以宪法为核心的中国特色社会主义法律体系作了进一步的明确要求。
深入贯彻习近平新时代中国特色社会主义思想特别是习近平法治思想,践行全过程人民民主重大理念,落实党中央重大决策部署,有必要认真总结新时代立法工作实践经验,适应统筹推进“五位一体”总体布局、协调推进“四个全面”战略布局新形势新要求,对立法法作出修改完善,进一步健全立法体制机制,规范立法活动,为提高立法质量和效率、加快形成完备的法律规范体系、在法治轨道上推进国家治理体系和治理能力现代化、全面建设社会主义现代化国家提供有力法治保障。
(一)修改立法法是新时代加强党对立法工作的全面领导,通过法治保证党的路线方针政策和决策部署贯彻执行的必然要求
党的领导是推进全面依法治国、加快建设社会主义法治国家最根本的保证,是中国特色社会主义法治之魂。做好新时代立法工作,必须坚持党的领导这一最高政治原则。2018年,党中央成立中央全面依法治国委员会,加强党中央对全面依法治国的集中统一领导。2019年《中共中央关于加强党的政治建设的意见》提出,制定和修改有关法律法规要明确规定党领导相关工作的法律地位。党的十九届四中全会《决定》提出,完善党委领导、人大主导、政府依托、各方参与的立法工作格局。修改立法法,突出立法坚持中国共产党领导,与时俱进完善关于坚持党和国家指导思想的表述,明确建设中国特色社会主义法治体系的战略目标,对于新时代更好推进全面依法治国,推进党的领导制度化、法治化,确保党的主张通过法定程序成为国家意志,从法律制度上保证党的路线方针政策和决策部署得到全面贯彻和有效执行,具有重要意义。
(二)修改立法法是新时代坚持和发展全过程人民民主,通过法治保障人民当家作主的客观要求
人民民主是社会主义的生命,是全面建设社会主义现代化国家的应有之义。全过程人民民主是社会主义民主政治的本质属性,是最广泛、最真实、最管用的民主。发展全过程人民民主,保障人民当家作主,是党中央明确提出的任务要求。立法制度和立法活动必须深入贯彻以人民为中心的发展思想,坚持人民主体地位,全面贯彻全过程人民民主重大理念和实践要求,确保在立法制度上作出相关安排,确保在立法活动和立法工作各个环节都能听到来自人民的声音、都能了解来自基层的情况,积极回应人民群众新要求新期待,站稳人民立场、把握人民愿望、尊重人民创造、集中人民智慧。修改立法法,明确立法坚持以人民为中心,坚持和发展全过程人民民主,尊重和保障人权,维护社会公平正义,有利于拓展和健全人民群众有序参与立法、表达意愿关切的途径和形式,丰富我国人民当家作主的生动实践,从制度上保证立法为了人民、依靠人民、造福人民、保护人民。
(三)修改立法法是新时代推进全面依法治国、依宪治国,建设社会主义法治国家的重要举措
全面依法治国是中国特色社会主义的本质要求和重要保障。党的十八大以来,以习近平同志为核心的党中央围绕保障和促进社会公平正义,坚持依法治国、依法执政、依法行政共同推进,坚持法治国家、法治政府、法治社会一体建设,推动我国社会主义法治建设发生历史性变革、取得历史性成就。立法是实行法治的前提和基础,是推进社会主义法治国家建设的首要环节。有必要认真总结党的十八大以来立法工作实践经验,适应新形势新要求,以习近平法治思想为引领,完善我国立法制度机制。修改立法法的一个重要目的,就是根据党中央全面依法治国战略部署,紧紧抓住立法这个关键环节,加强和改进新时代立法工作,加快形成科学完备、统一权威的法律规范体系,建设中国特色社会主义法治体系,建设社会主义法治国家。
全面贯彻实施宪法是全面依法治国、建设社会主义法治国家的首要任务和基础性工作。宪法对立法体制、立法权限等作出基本规定,立法法以宪法为依据对立法体制、权限、程序、活动准则等作出进一步规定,是通过法律实施宪法有关规定的重要体现。党的十八大以来,以习近平同志为核心的党中央把全面贯彻实施宪法摆在全面依法治国的突出位置,采取一系列有力措施加强宪法实施和监督工作,取得重要成果和进展。修改立法法,总结吸收宪法实施和监督工作的实践经验,明确合宪性审查的环节和要求,用科学有效、系统完备的制度体系保证宪法实施,有利于维护宪法尊严和权威,维护社会主义法制的统一、尊严和权威,在法治轨道上推进国家治理体系和治理能力现代化,不断提高国家政治和社会生活法治化水平。
(四)修改立法法是总结运用新时代正确处理改革和法治关系的实践经验,更好促进在法治下推进改革和在改革中完善法治相统一的现实需要
改革和法治相辅相成、相伴相生。习近平总书记指出“改革与法治如鸟之两翼、车之两轮”,强调“要坚持改革决策和立法决策相统一、相衔接,立法主动适应改革需要,积极发挥引导、推动、规范、保障改革的作用”。党的十八大以来,全国人大及其常委会积极适应改革开放和经济社会发展需要,坚持在法治下推进改革和在改革中完善法治相统一,加强涉及改革有关法律的立改废释工作,通过“打包”修法方式及时为推进相关改革提供法律依据,适时作出授权决定和改革决定,保障党和国家机构改革、经济社会发展各领域重大改革措施顺利实施,形成了一些较为行之有效的做法和经验。修改立法法,总结实践中立法主动适应改革发展需要的成功经验和有益做法,完善立法引领和推动改革创新的体制机制,有利于更好实现立法决策和改革决策相统一、相衔接,为改革发展稳定提供法治支撑和法治保障,更好发挥法治固根本、稳预期、利长远的保障作用。
二、关于修法的总体要求、重要原则和工作过程
修改立法法,必须高举中国特色社会主义伟大旗帜,全面贯彻党的二十大精神,坚持以习近平新时代中国特色社会主义思想为指导,深入贯彻习近平法治思想、习近平总书记关于坚持和完善人民代表大会制度的重要思想,深刻领悟“两个确立”的决定性意义,坚定不移走中国特色社会主义法治道路,坚持党的领导、人民当家作主、依法治国有机统一,推进科学立法、民主立法、依法立法,进一步健全立法体制、完善立法程序、规范立法活动、提高立法效能,更好为全面建设社会主义现代化国家提供法治保障。
修法工作应当遵循和贯彻的重要原则:一是,认真贯彻落实中央人大工作会议精神和党中央重大决策部署,加强党对立法工作的全面领导,通过完善立法体制机制保障党的路线方针政策有效实施。二是,坚持以人民为中心,坚持和发展全过程人民民主,充分发挥人大的民主民意表达平台载体的功能作用,健全吸纳民意、汇集民智的工作机制,不断拓展和健全人民群众有序参与立法的途径形式。三是,适应新时代新要求,总结吸收立法工作实践经验,坚持问题导向、需求导向,完善立法体制机制、明确相关工作要求。此次修改立法法是部分修改,对确有必要修改的予以修改完善;属于可改可不改的,一般不作修改。四是,适应全面深化改革的需要,坚持立法和改革相辅相成、相伴而生、同步推进、内在统一,更好发挥法治固根本、稳预期、利长远的重要作用。五是,遵循宪法的原则和规定,注意处理好与近年来新修改的全国人大组织法、全国人大议事规则、全国人大常委会议事规则、地方组织法等法律的关系,做好法律衔接,努力增强立法系统性、整体性、协同性、时效性。
修改立法法列入了十三届全国人大常委会立法规划和全国人大常委会2022年度立法工作计划。根据立法工作安排,全国人大常委会法工委于2022年初组成修法工作专班,启动立法法修改工作。主要做了以下工作:一是,深入学习领会习近平法治思想和习近平总书记关于立法工作的重要论述,全面梳理党的十八大以来党中央关于加强和改进立法工作的重大决策部署和工作要求。二是,组织对修改立法法有关问题开展专题研究,认真梳理近年来全国人大代表和政协委员提出的有关议案、建议和提案。三是,向中央和国家有关部门、全国人大各专门委员会和常委会工作机构以及部分省(自治区、直辖市)和设区的市的人大常委会、基层立法联系点书面发函,征求对修改立法法的意见和建议。四是,召开座谈会,听取中央和国家有关部门、全国人大专门委员会和工作机构以及部分专家学者的意见和建议。五是,到浙江、江西、四川、云南、安徽等地进行专题调研,深入了解近年来地方立法工作的新实践新经验。六是,形成立法法修正草案征求意见稿,征求中央依法治国办、中央和国家有关部门、社会主义核心价值观入法入规协调小组办公室和成员单位、全国人大各专门委员会和常委会工作机构以及部分省(自治区、直辖市)和设区的市的人大常委会、基层立法联系点的意见和建议。经反复研究和修改后,形成了《中华人民共和国立法法(修正草案)》。
三、关于修正草案的主要内容
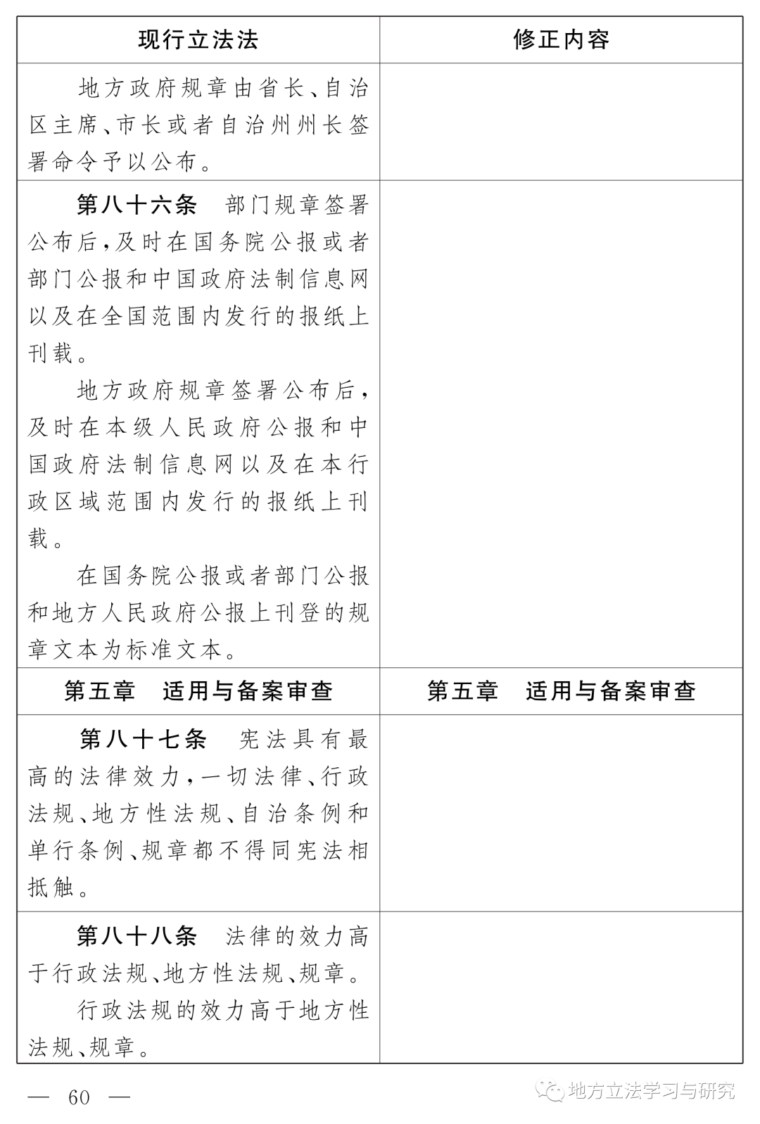
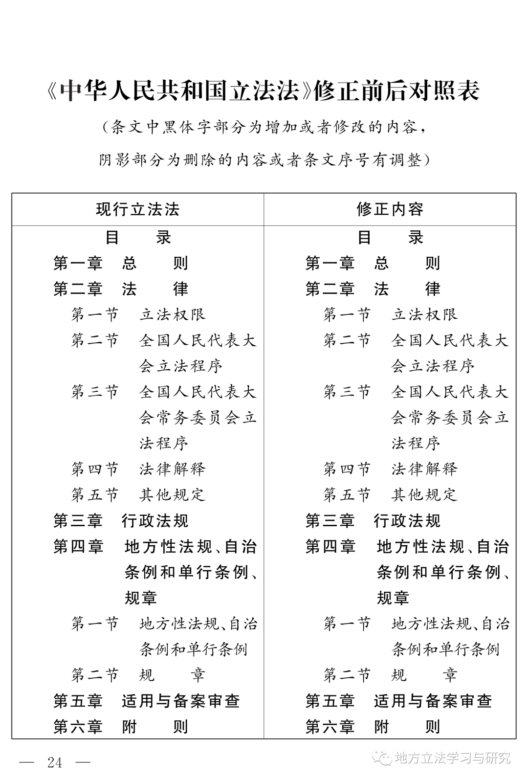
现行立法法共有6章、105条。立法法修正草案共31条,没有对法律章节结构作修改。修正草案的主要内容如下:
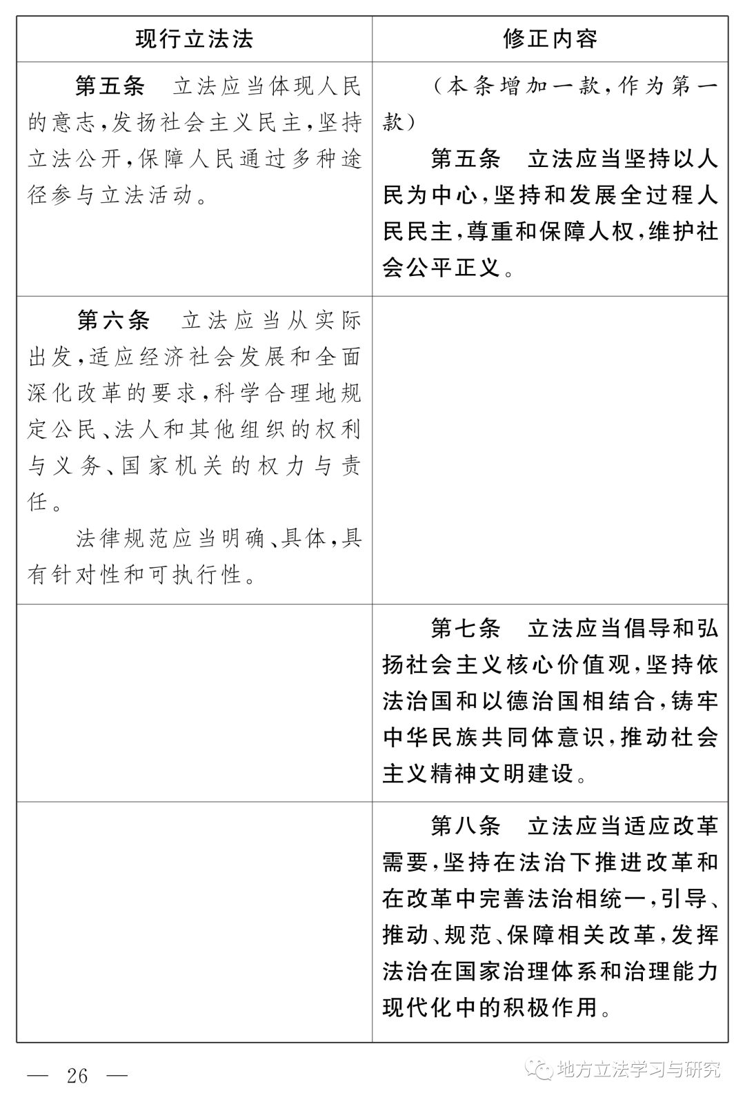
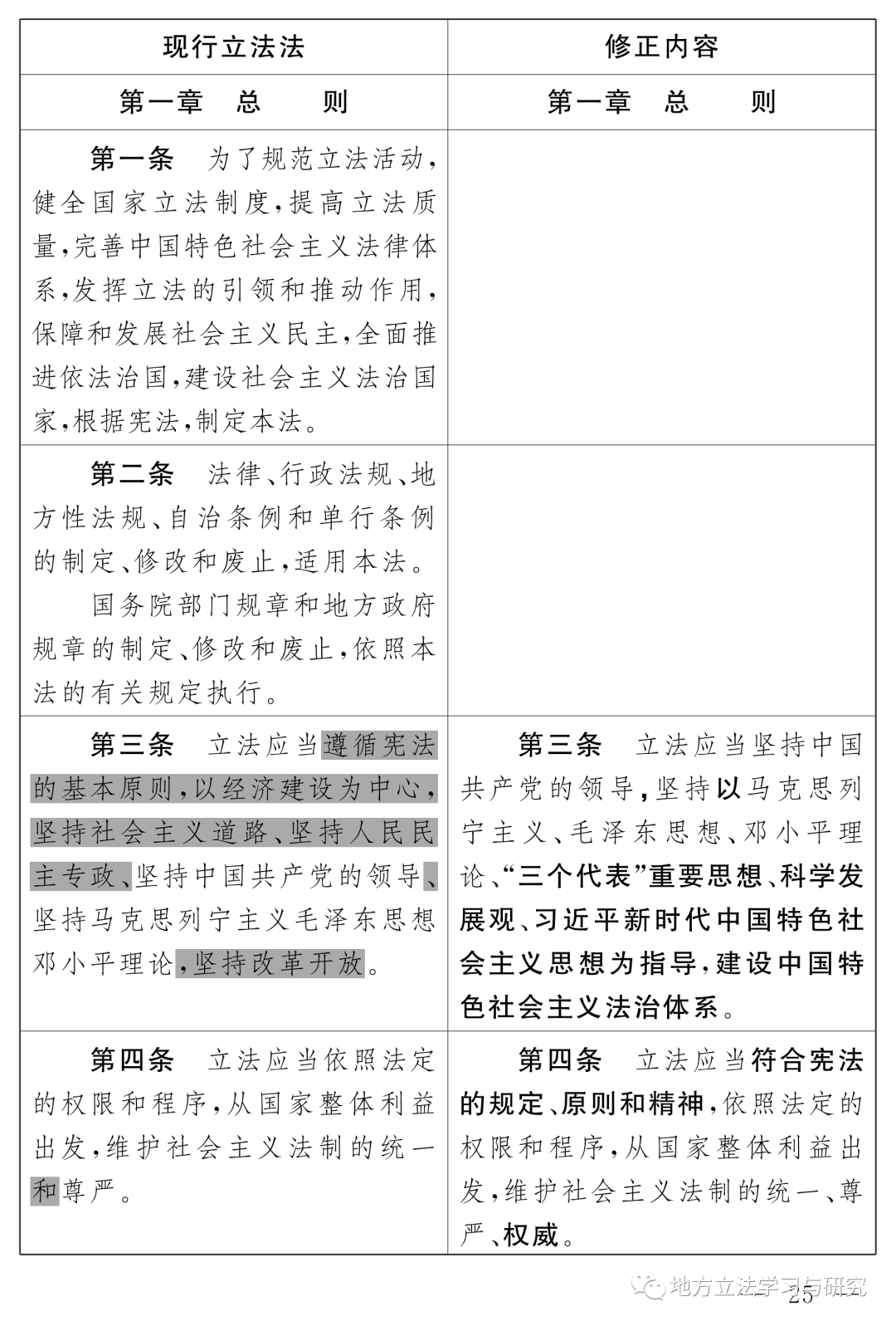
(一)完善立法法总则部分规定。根据新形势新要求,修正草案对总则部分进行完善、充实。一是将现行立法法第三条修改为:立法应当坚持中国共产党的领导,坚持以马克思列宁主义、毛泽东思想、邓小平理论、“三个代表”重要思想、科学发展观、习近平新时代中国特色社会主义思想为指导,建设中国特色社会主义法治体系(修正草案第一条)。二是将现行立法法第四条修改为:立法应当符合宪法的规定、原则和精神,依照法定的权限和程序,从国家整体利益出发,维护社会主义法制的统一、尊严、权威(修正草案第二条)。三是在现行立法法第五条增加一款规定:立法应当坚持以人民为中心,坚持和发展全过程人民民主,尊重和保障人权,维护社会公平正义(修正草案第三条)。四是增加一条规定:立法应当倡导和弘扬社会主义核心价值观,坚持依法治国和以德治国相结合,铸牢中华民族共同体意识,推动社会主义精神文明建设(修正草案第四条)。五是增加一条规定:立法应当适应改革需要,坚持在法治下推进改革和在改革中完善法治相统一,引导、推动、规范、保障相关改革,发挥法治在国家治理体系和治理能力现代化中的积极作用(修正草案第五条)。
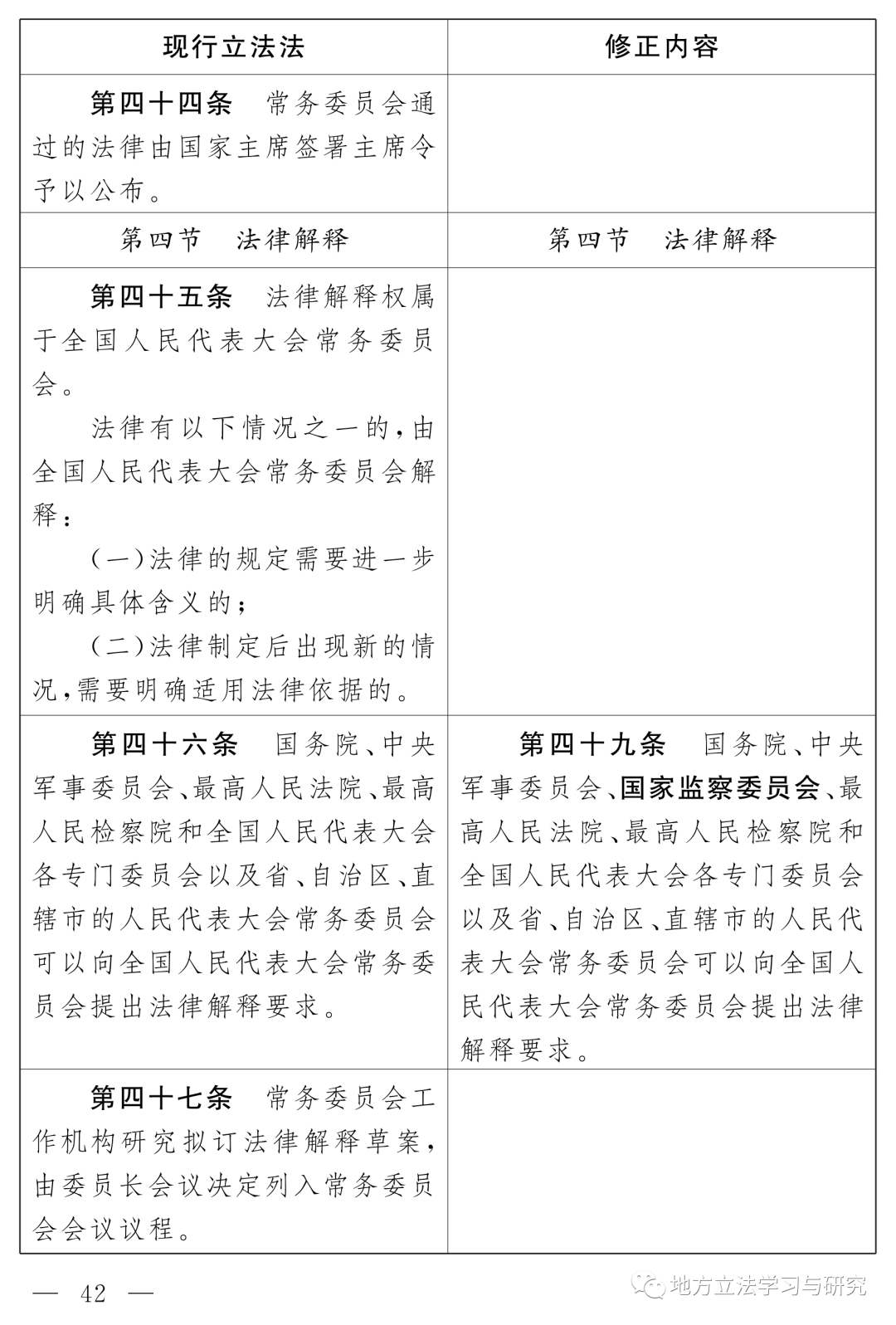
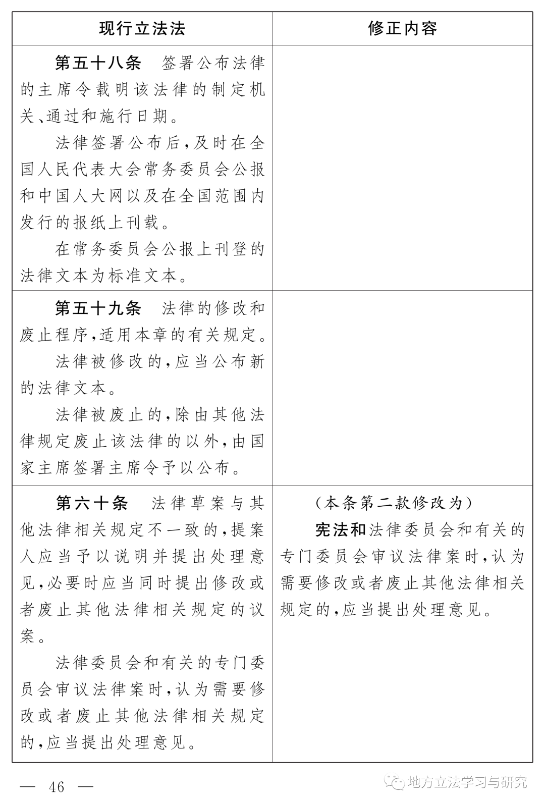
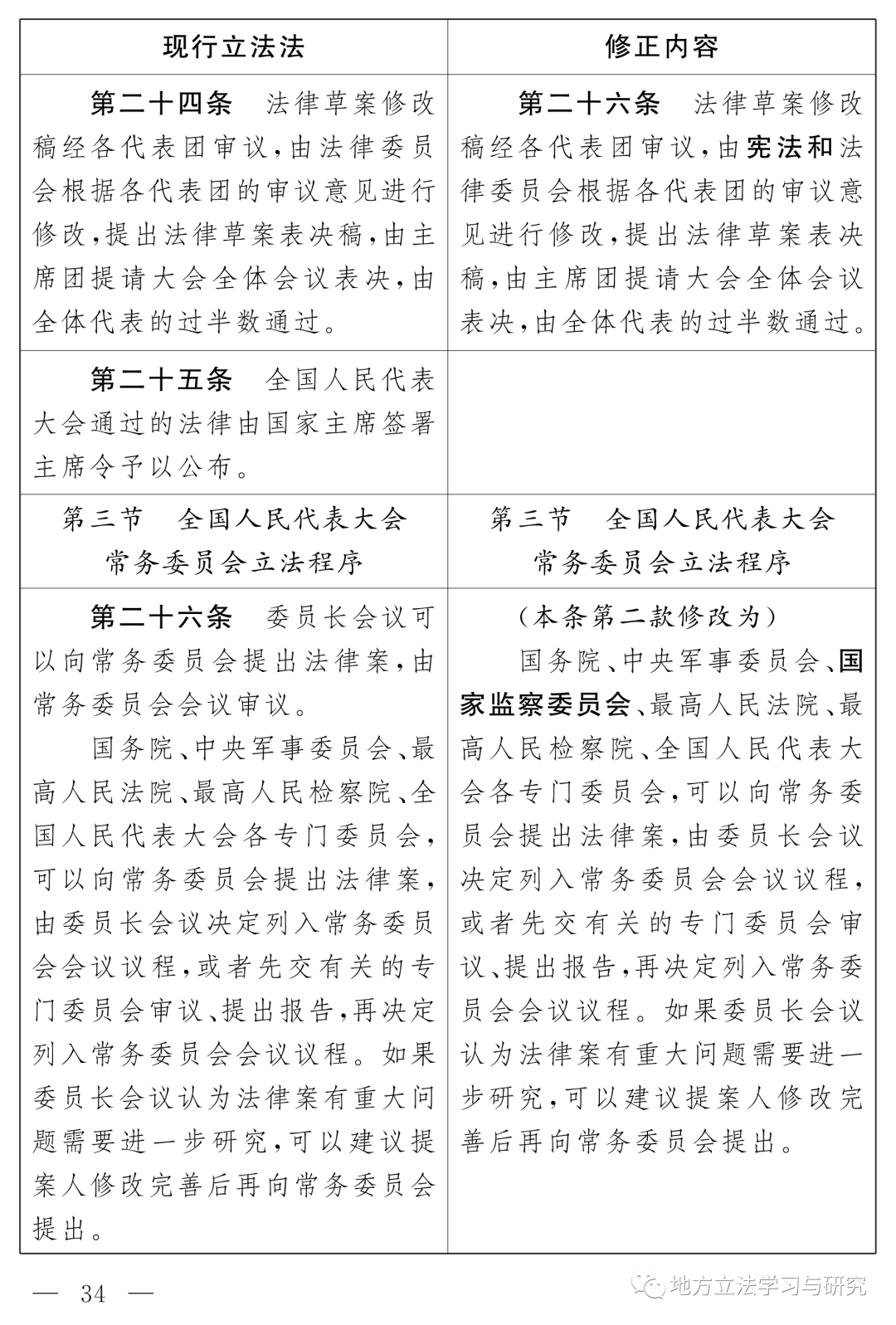
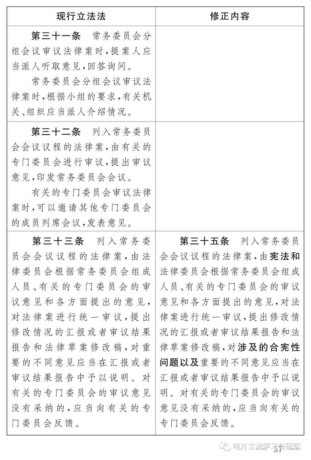
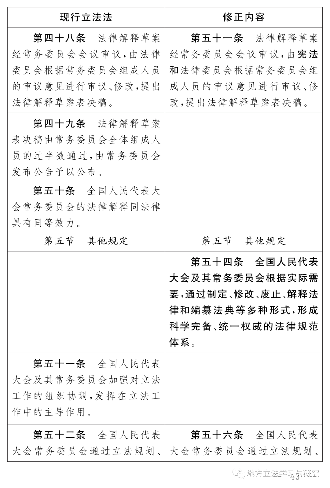
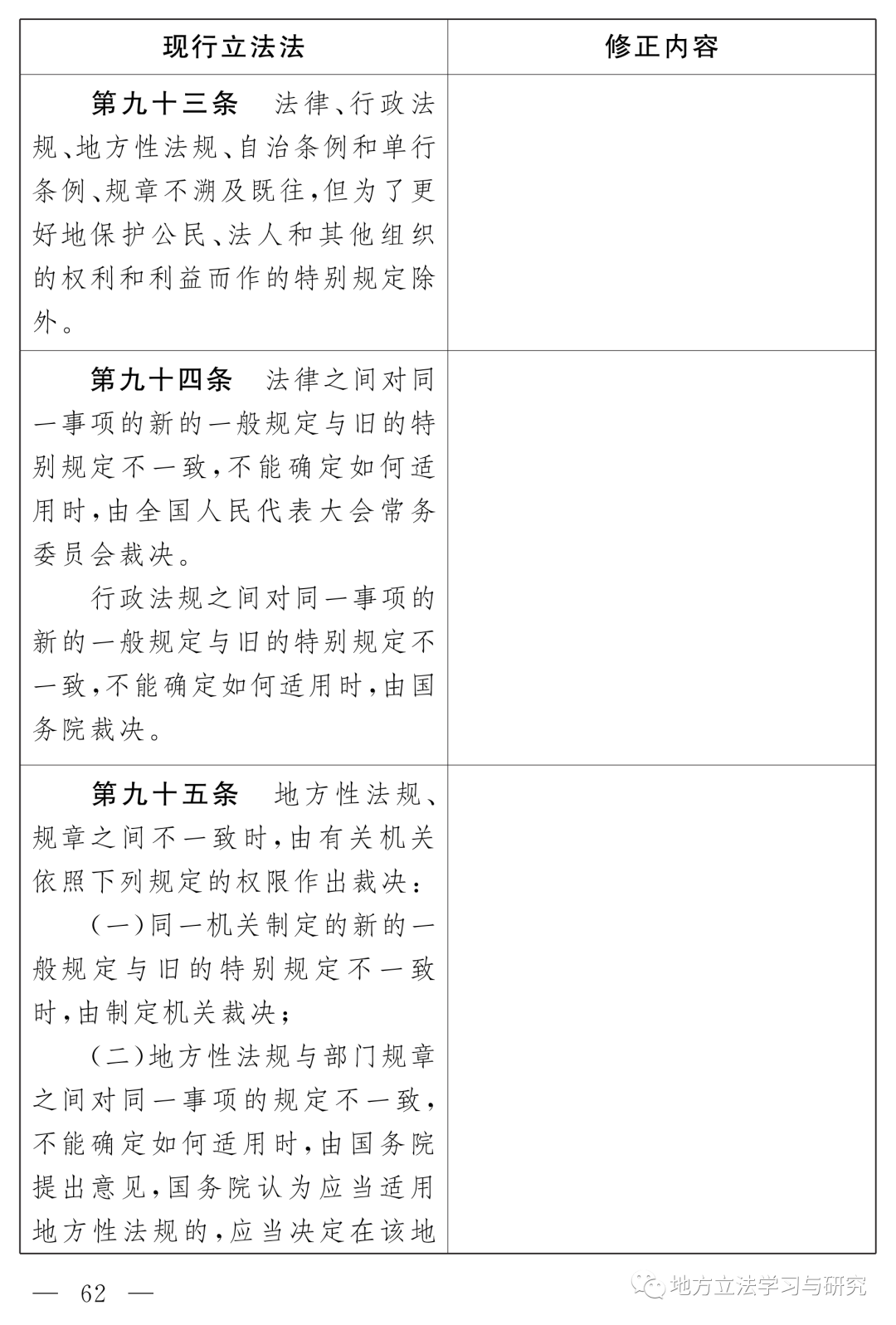
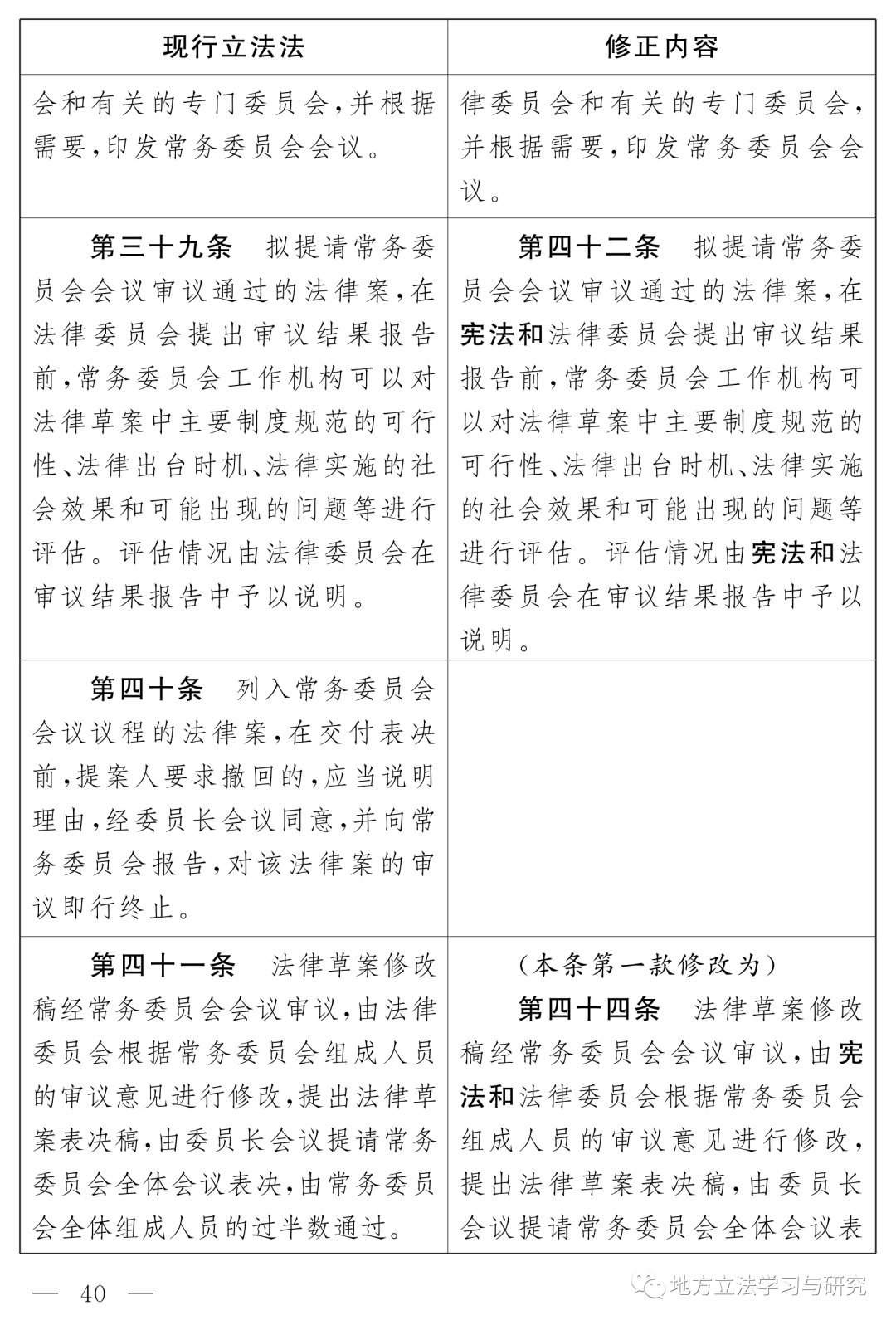
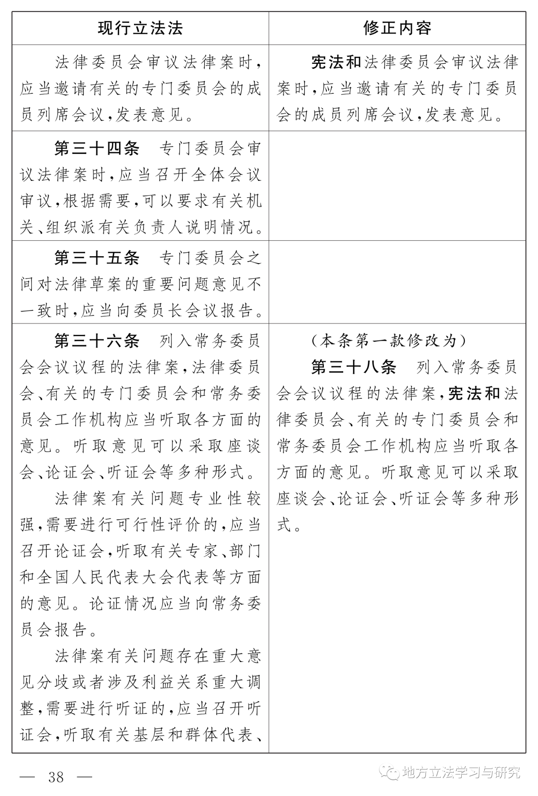
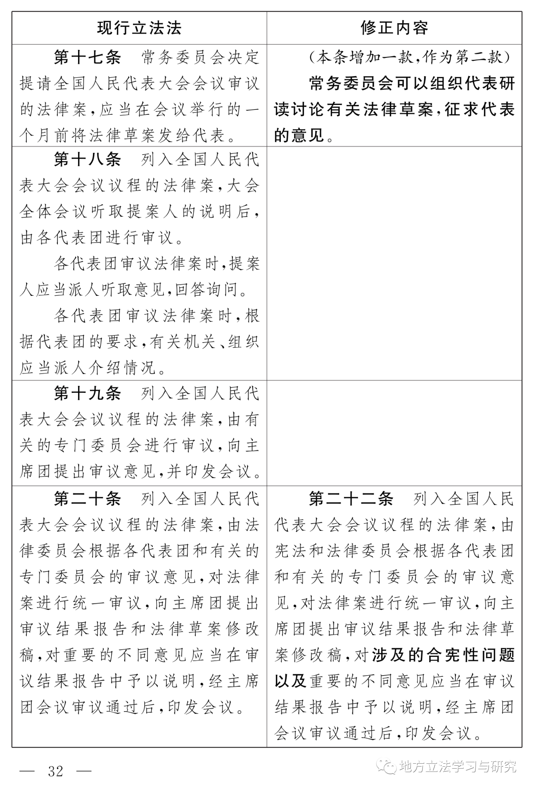
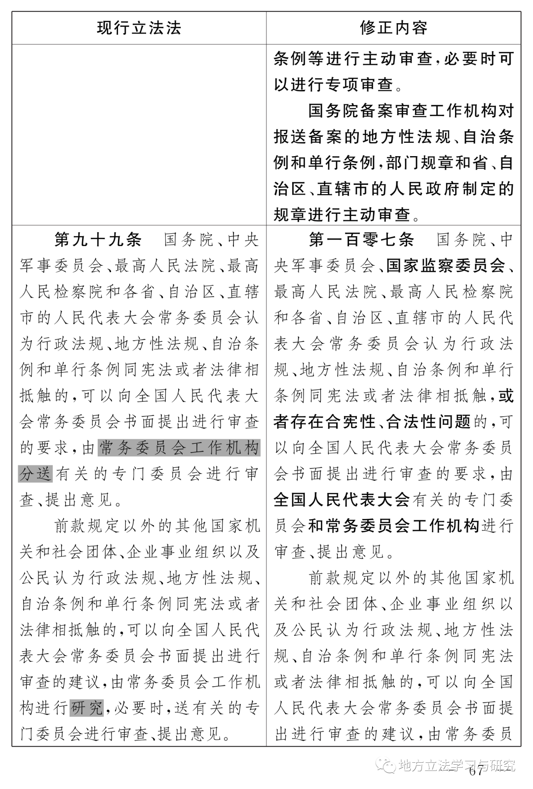
(二)落实宪法修正案和党中央有关精神。根据2018年《宪法修正案》和党中央关于推进合宪性审查工作等精神,修正草案作出如下修改和补充。一是将现行立法法中的“法律委员会”修改为“宪法和法律委员会”(修正草案第九条、第十一条、第二十五条、第三十一条第二项)。二是明确法律案起草和审议过程中的合宪性审查要求,增加规定:对法律案中涉及的合宪性问题,宪法和法律委员会应当在修改情况的汇报或者审议结果报告中予以说明;法律草案的说明应当包括涉及合宪性问题的相关意见(修正草案第九条、第十一条、第十六条)。三是明确备案审查工作中的合宪性审查要求,增加规定:有关国家机关认为行政法规、地方性法规、自治条例和单行条例存在合宪性、合法性问题的,可以向全国人大常委会书面提出进行审查的要求;对存在合宪性、合法性问题的,规定了处理的主体和程序(修正草案第二十四条、第二十五条)。
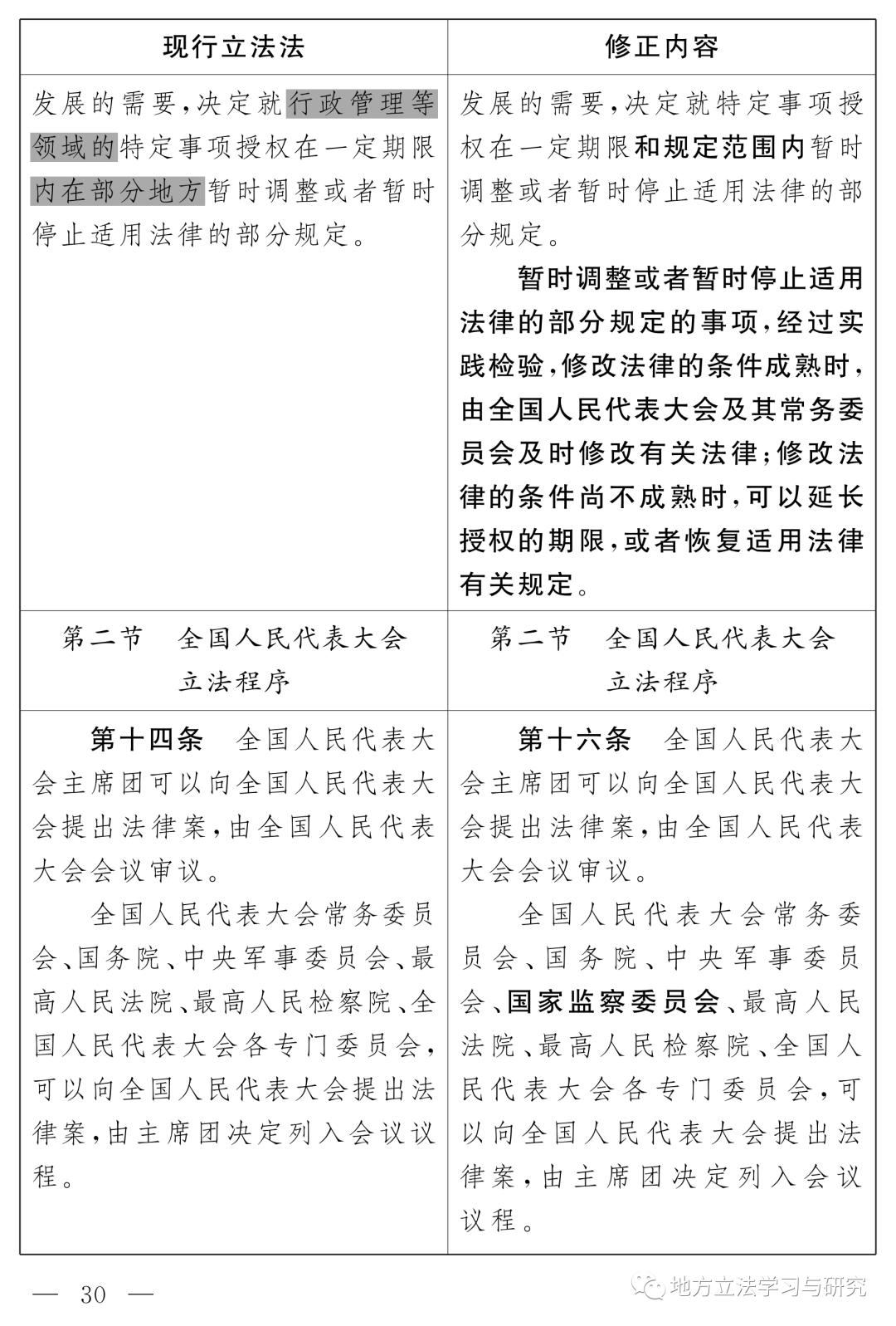
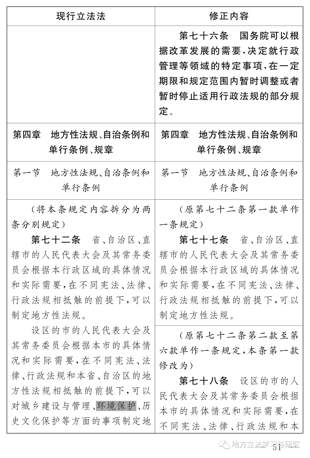
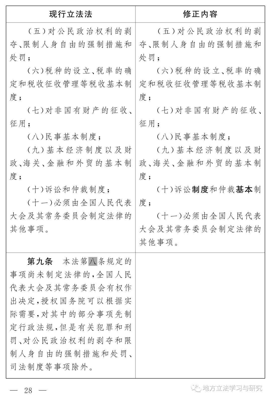
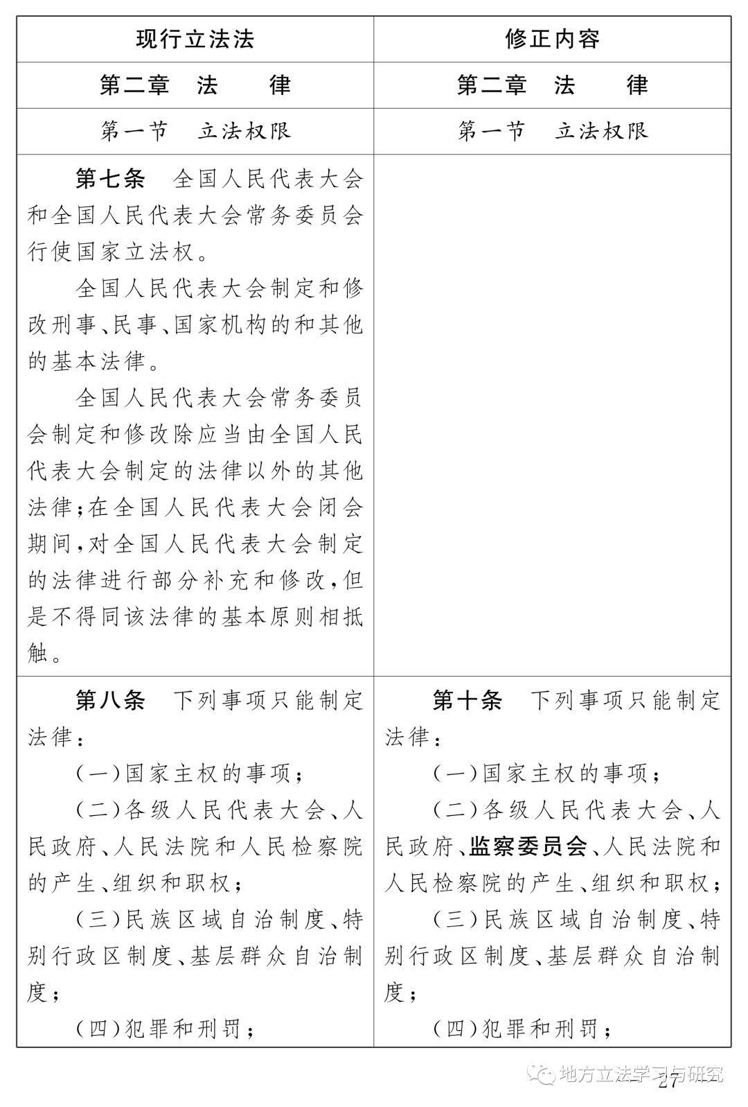
(三)完善立法决策与改革决策相衔接相统一的制度机制。总结实践经验,根据有关方面意见,修正草案作出如下修改完善:一是完善全国人大及其常委会专属立法权规定,将只能制定法律事项中的“仲裁制度”修改为“仲裁基本制度”(修正草案第六条)。二是对现行立法法第十三条关于授权决定的规定作出完善,明确全国人大及其常委会可以根据改革发展的需要,决定就特定事项授权在一定期限和规定范围内暂时调整或者暂时停止适用法律的部分规定;同时增加规定:暂时调整或者暂时停止适用法律的部分规定的事项,经过实践检验,修改法律的条件成熟时,由全国人大及其常委会及时修改有关法律;修改法律的条件尚不成熟时,可以延长授权的期限,或者恢复适用法律有关规定(修正草案第七条)。三是增加一条规定:国务院可以根据改革发展的需要,决定就行政管理等领域的特定事项,在一定期限和规定范围内暂时调整或者暂时停止适用行政法规的部分规定(修正草案第十八条)。
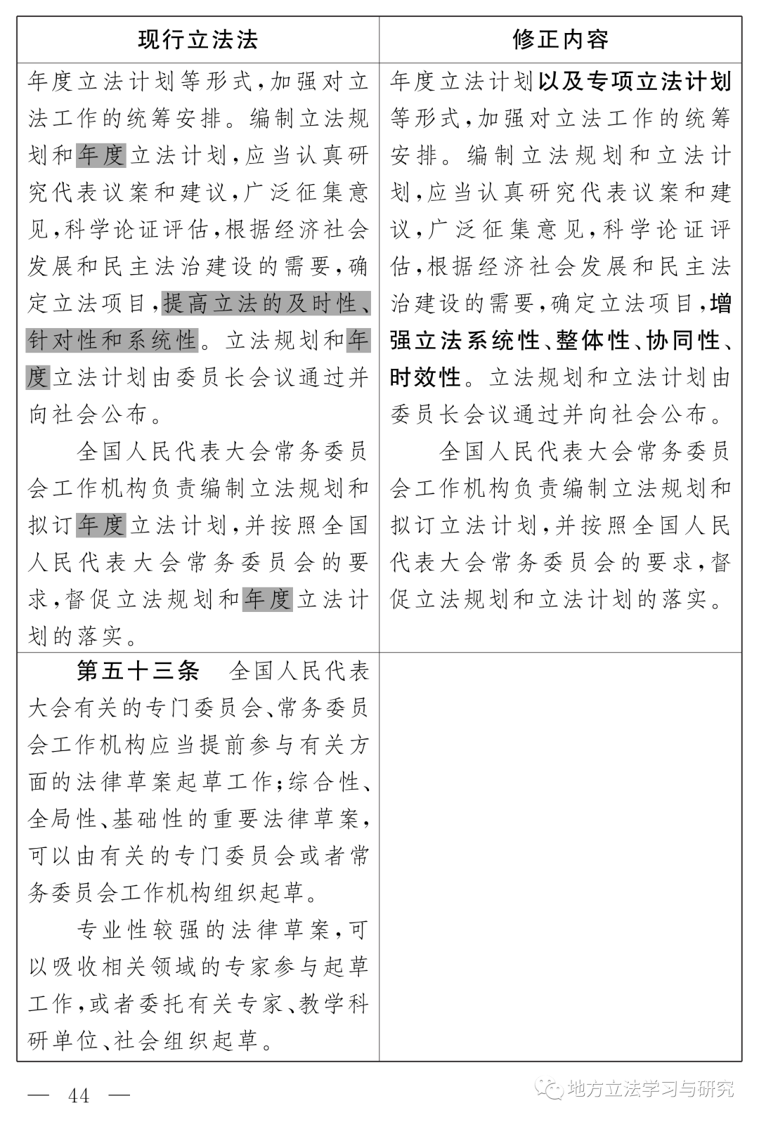
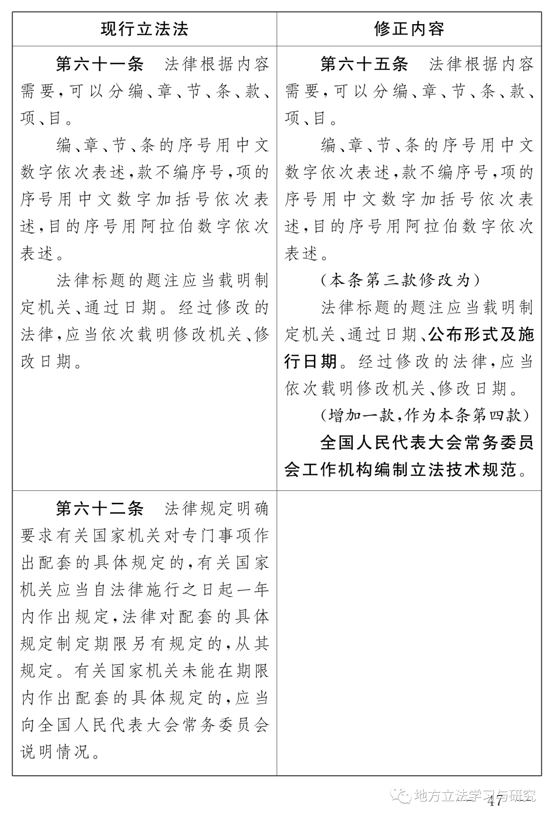
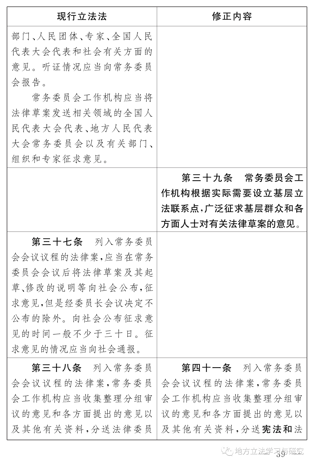
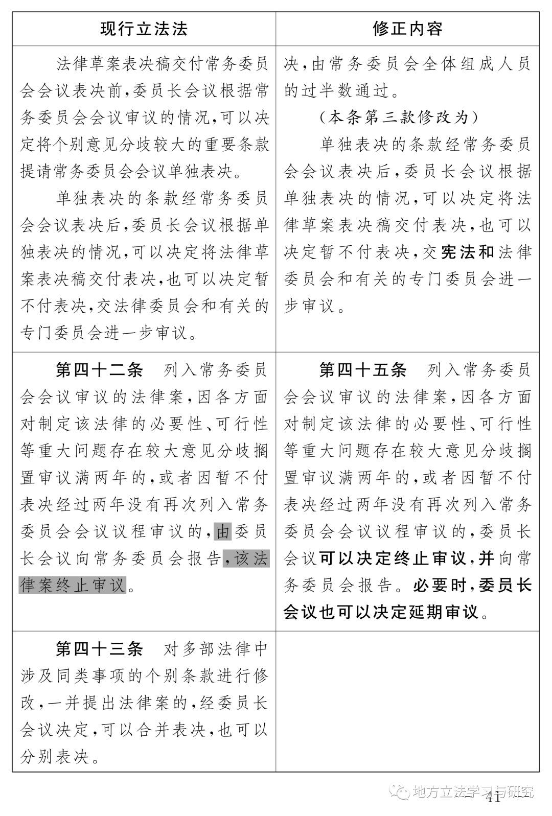
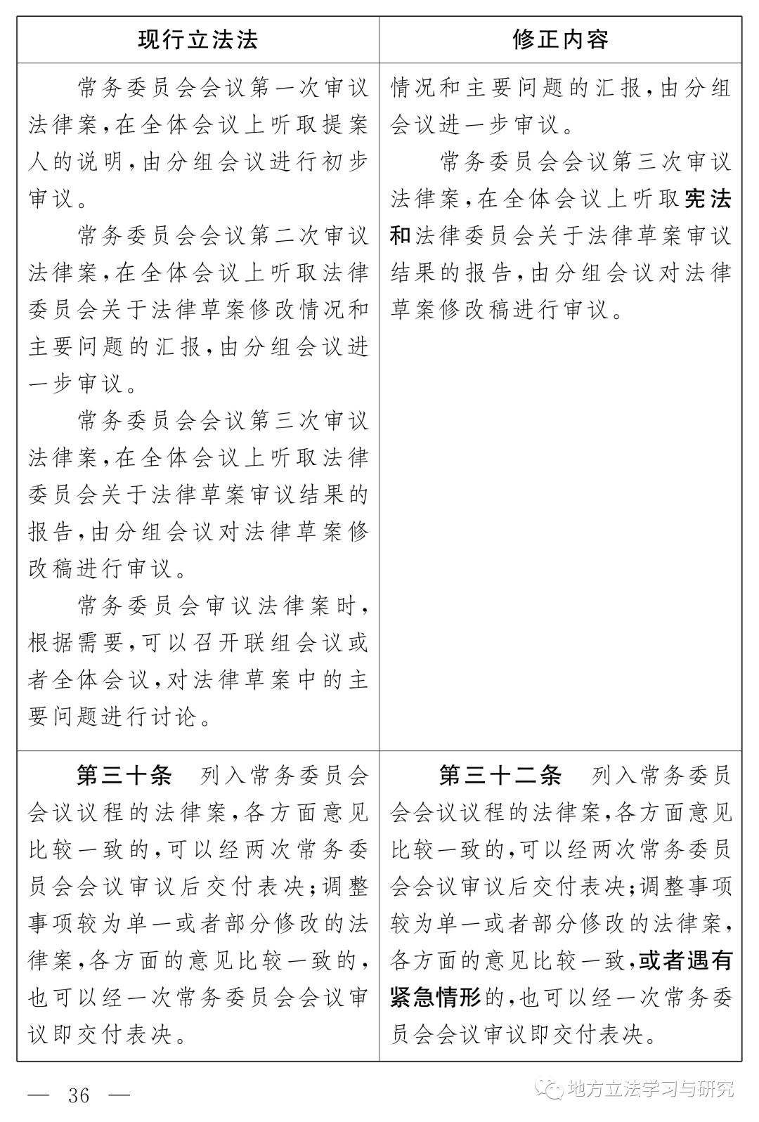
(四)完善全国人大及其常委会立法程序和工作机制。一是根据近年来的实践做法,并与修改后的全国人大议事规则相衔接,在现行立法法第十七条增加一款规定:提请全国人民代表大会会议审议的法律案,常委会可以组织代表研读讨论有关法律草案,征求代表的意见(修正草案第八条)。二是适应快速或者紧急立法的需要,增加规定:列入常委会会议议程的法律案,遇有紧急情形的,也可以经一次常委会会议审议即交付表决(修正草案第十条)。三是根据建设好基层立法联系点的精神,增加一条规定:常委会工作机构根据实际需要设立基层立法联系点,广泛征求基层群众和各方面人士对有关法律草案的意见(修正草案第十二条)。四是将现行立法法关于法律案终止审议的规定修改为:列入常委会会议审议的法律案,因各方面对制定该法律的必要性、可行性等重大问题存在较大意见分歧搁置审议满两年的,或者因暂不付表决经过两年没有再次列入常委会会议议程审议的,委员长会议可以决定终止审议,并向常委会报告。必要时,委员长会议也可以决定延期审议(修正草案第十三条)。五是丰富立法形式,增加两条规定:全国人大及其常委会根据实际需要,通过制定、修改、废止、解释法律和编纂法典等多种形式,形成科学完备、统一权威的法律规范体系(修正草案第十四条);全国人大及其常委会作出有关法律问题的决定,适用本法的有关规定(修正草案第二十八条)。六是总结实践经验,增加规定“专项立法计划”,将“提高立法的及时性、针对性、系统性”修改为“增强立法系统性、整体性、协同性、时效性”(修正草案第十五条);增加规定,法律标题的题注应当载明“公布形式及施行日期”,全国人大常委会工作机构编制立法技术规范(修正草案第十七条)。
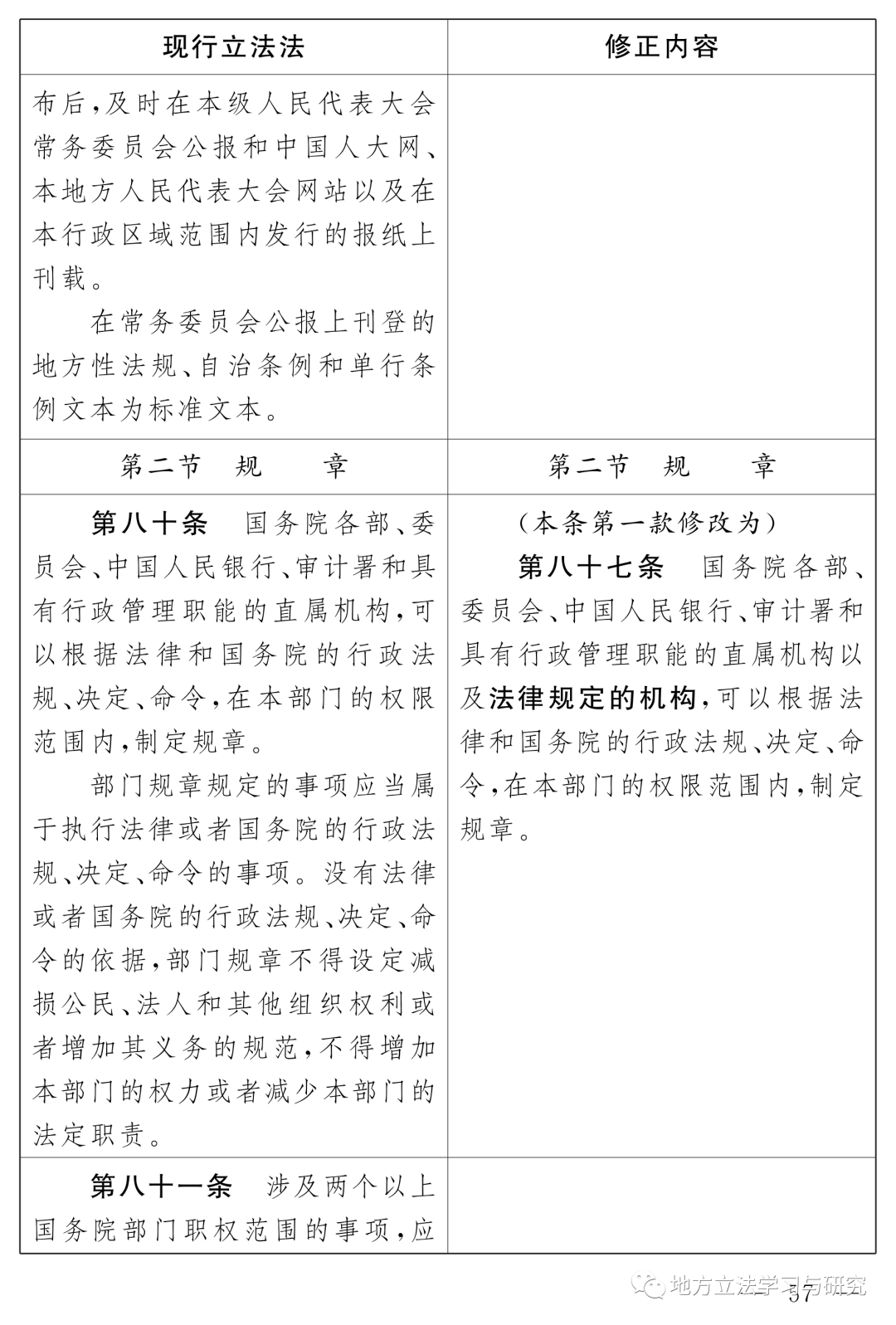
(五)适应监察体制改革需要补充相关内容。一是在有关立法权限的规定中明确:监察委员会的产生、组织和职权属于只能制定法律的事项(修正草案第六条)。二是在有关立法程序的规定中明确:国家监察委员会可以向全国人大及其常委会提出法律案以及法律解释、审查相关法规等方面的要求(修正草案第二十四条、第三十一条第一项)。三是国家监察委员会根据宪法、法律和全国人大常委会的决定,制定监察法规,报全国人大常委会备案(修正草案第三十条)。
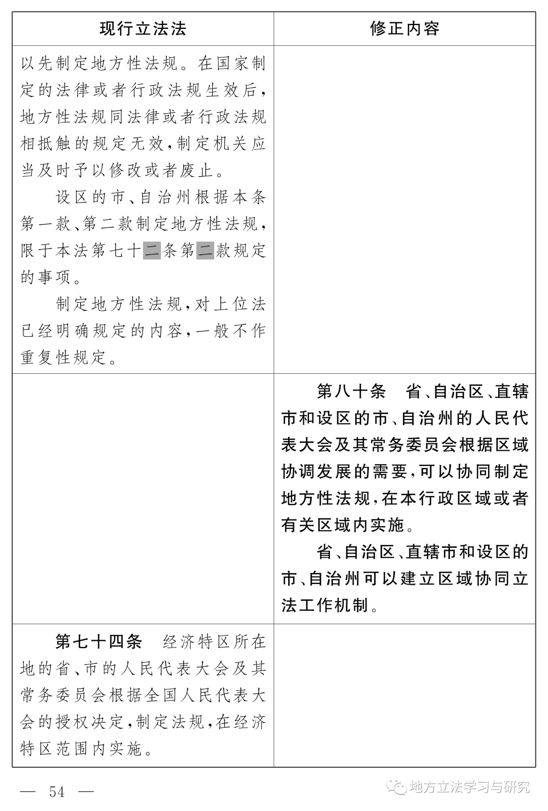
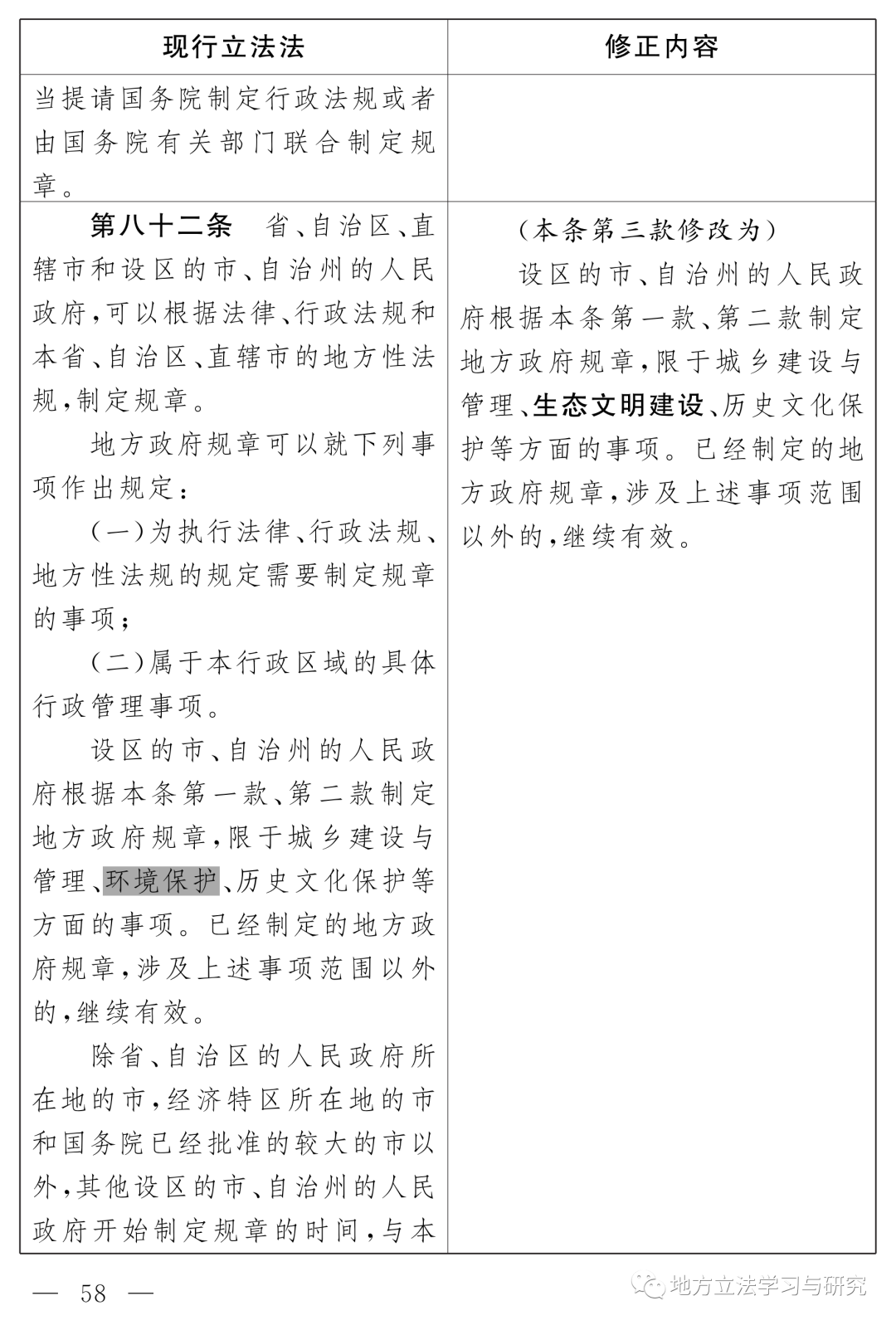
(六)完善地方性法规、规章的有关规定。根据新情况新需要,总结实践经验,修正草案对地方性法规、规章的立法权限和程序作出一些修改完善:一是将设区的市的人大及其常委会可以对“环境保护”方面的事项制定地方性法规,修改为可以对“生态文明建设”方面的事项制定地方性法规,同时对设区的市、自治州人民政府制定规章的权限作相应修改(修正草案第十九条、第二十二条)。二是贯彻国家区域协调发展战略,增加一条规定:省、自治区、直辖市和设区的市、自治州的人大及其常委会根据区域协调发展的需要,可以协同制定地方性法规,在本行政区域或者有关区域内实施;省、自治区、直辖市和设区的市、自治州可以建立区域协同立法工作机制(修正草案第二十条)。三是根据以往做法和有关规定,在部门规章制定主体的有关规定中增加规定“法律规定的机构”(修正草案第二十一条)。
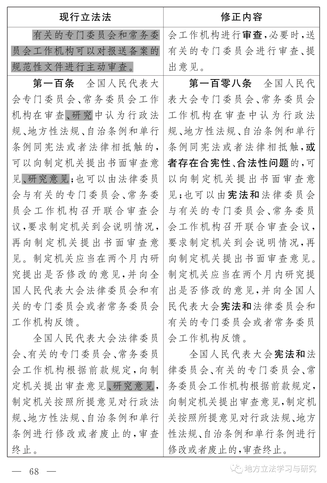
(七)完善备案审查制度。对法规、规章、司法解释和其他规范性文件实行备案审查,是宪法和法律规定的一项重要制度。总结近年来的实践经验,修正草案对现行立法法第五章“适用与备案审查”有关规定进行补充、完善。一是修改现行立法法第九十九条第三款并单列一条,第一款规定:全国人大专门委员会、常委会工作机构对报送备案的行政法规、地方性法规、自治条例和单行条例等进行主动审查,必要时可以进行专项审查;增加一款,作为第二款:国务院备案审查工作机构对报送备案的地方性法规、自治条例和单行条例,部门规章和省、自治区、直辖市的人民政府制定的规章进行主动审查(修正草案第二十三条)。二是贯彻党中央关于建立健全备案审查衔接联动机制的要求,增加一条规定:备案审查机关应当建立健全备案审查衔接联动机制,对应当由其他机关处理的备案审查要求或者建议,及时移送有关机关处理(修正草案第二十六条)。三是总结以往做法,结合近年来新实践新经验,对法律法规清理工作提出明确要求,增加一条规定:法律、行政法规、地方性法规、自治条例和单行条例、规章和其他规范性文件,应当根据维护法制统一的原则和改革发展的需要进行清理(修正草案第二十七条)。