@求职者
云南省事业单位
又双叒叕招聘了
统统都是事业编
赶紧看过来
↓↓↓
云南省有色地质局2022年
第二批公开招聘事业单位工作人员公告
应聘人员须通过云南人才网(http://www.ynhr.com)进行网络报名。
网上报名时间:2022年6月27日至6月29日;
资格初审时间:2022年6月28日至6月30日;
网上交费时间:2022年6 月28 日至7月1日;
准考证打印时间:2022年7月14日至7月15日;
笔试暂定时间:2022年7月16日,具体笔试时间和地点以准考证安排为准。
云南公安民警综合训练基地
2022年公开招聘博士人员公告
招聘岗位(10人):
1.报名。本次招聘报名采取网络报名的方式进行,应聘人员将报名表(附件2)、居民身份证、学历学位证书、职称或职业(执业)资格证书、学术成果等证明材料扫描件打包(统一命名为姓名+身份证号码),发送至云南警官学院组织人事处邮箱(邮箱地址:ynjgxyxljd@126.com)进行报名。
报名时间:岗位招聘人数未招满前,符合条件的人员在2022年12月31日24:00前均可报名。(时间以电子邮件送达指定邮箱时间为准)。
云南省卫生健康委所属事业单位
2022年面向社会公开招聘高层次人才的公告
招聘岗位(137人):
(一)报名方式
应聘人员登录云南卫生健康人才网(www.ynwsjkrc.cn)进行网络报名。报名人员按以下流程操作:
登录云南卫生健康人才网(www.ynwsjkrc.cn)—进入报名界面,注册用户基本信息成功后,按报名系统提示如实填写报名信息—上传本人近期清晰免冠照的电子照片(禁止使用美颜、滤镜等功能拍照上传)及其他相关材料—等待网上资格审核—审核通过即报名成功。
(二)报名时间安排
报名资格审核由各用人单位负责,网上报名、资格初审时间:2022年5月17日9:00-12月31日17:00。招聘岗位人数招满前,符合条件的应聘人员均可报名。
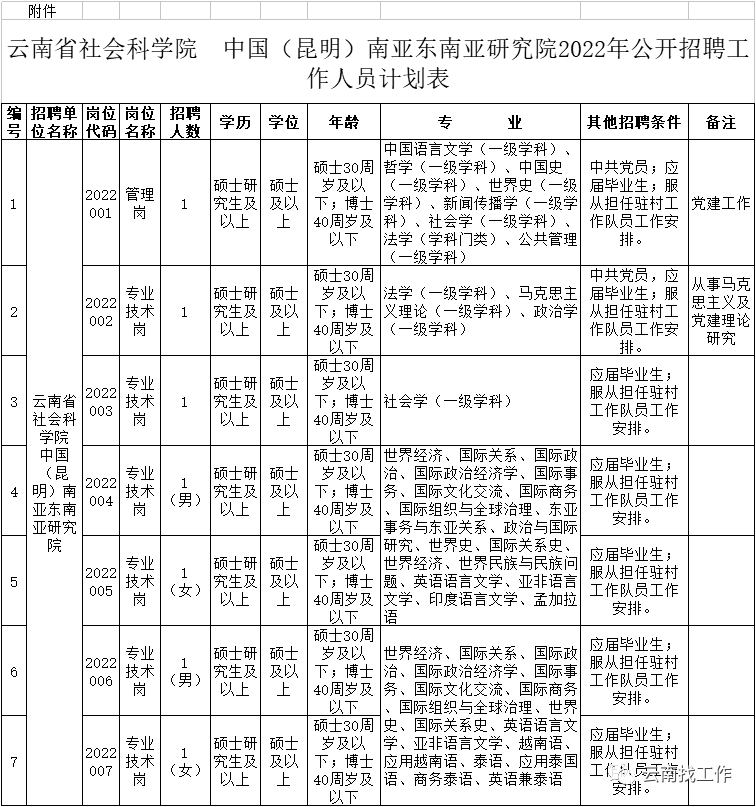
云南省社会科学院 中国(昆明)南亚东南亚研究院
2022年公开招聘工作人员公告
招聘岗位(7人):
应聘人员登录云南人才网(http://www.ynhr.com)进行网络报名,不接受电话、短信、现场等其他报名方式。
网上报名时间:2022年6月20日至6月22日;
资格初审时间:2022年6月21日至6月23日;
网上交费时间:2022年6月21日至6月24日;
准考证打印时间:2022年6月30日至7月1日;
笔试时间:暂定7月2日,具体时间、地点详见准考证。
云南省社会科学院中国(昆明)南亚东南亚研究院
2022年公开招聘高层次人才公告
招聘岗位(7人):
(一)报名时间
2022年常年招聘,岗位招满后,该岗位自动取消,不再接受报名。
(二)报名方式
采取线上邮件报名的方式,不接受电话、短信、书面、现场等报名方式。应聘人员将下列材料原件扫描打包压缩,以“姓名+毕业院校+专业+应聘岗位”命名,包内材料再分类打包,发送至邮箱:454058783@qq.com。
云南省第一人民医院
2022年面向社会公开招聘高层次人才公告
招聘岗位(40人):
(一)报名方式
应聘人员登录云南卫生健康人才网(www.ynwsjkrc.cn)进行网络报名。报名人员按以下流程操作:
登录云南卫生健康人才网(www.ynwsjkrc.cn)——进入报名界面,注册用户基本信息成功后,按报名系统提示如实填写报名信息——上传本人近期清晰免冠照的电子照片(禁止使用美颜、滤镜等功能拍照上传)及其他相关材料——等待网上资格审核——审核通过即报名成功。
(二)报名时间安排
报名资格审核省一院负责,网上报名、资格初审时间:2022年5月17日9:00- 12月31日17:00。招聘岗位人数招满前,符合条件的应聘人员均可报名。
昆明市中医医院(云南中医药大学第三附属医院)
2022年度使用专项编制招聘博士人员公告
招聘岗位(8人):
1.报名时间:2022年6月20日9:00至6月21日17:00。
2.报名资格初审时间:2022年6月20日9:00至2022年6月21日18:00。
本次公开招聘考试报名采取网络报名的方式进行。不接受现场、短信或者来电报名。
报考人员于2022年6月20日9:00后登录昆明卫生人才网(http://www.kmwsrc.com.cn),通过相关链接进行网络报名。
云南大学
2022年公开招聘教学科研人员公告
招聘岗位(105人):
此次招聘不接收纸质材料,应聘人员须通过云南大学人才招聘网(https://zp.ynu.edu.cn/)进行报名,按要求如实填写个人信息并上传详细附件材料,每人限报一个岗位。
报名截止日期为2022年12月31日,岗位招聘人数未招满前应聘人员均可报名。
昆明理工大学
2022年公开招聘博士工作人员公告
招聘岗位(240人):
符合招聘条件的应聘人员登录昆明理工大学公开招聘人员报名系统报名,网址http://ryzp.kust.edu.cn,详细填写个人信息并上传照片,报名时间截止至2022年12月31日。
云南师范大学
2022年第一批公开招聘工作人员公告
招聘岗位(125):
云南师范大学高层次高水平人才及博士招聘信息,当年有效,全年接受应聘报名。应聘人员与云南师范大学进人部门联系,同时投递个人应聘电子材料。
西南林业大学
2022年第一批公开招聘工作人员公告
招聘岗位(30人):
1.报名时间:博士研究生岗位全年接受应聘报名。
2.报名程序:应聘人员登录西南林业大学网站→校内导航→人才招聘→进入“西南林业大学2022年第一批公开招聘人员报名系统”按要求进行报名。
云南艺术学院
2022年公开招聘事业单位工作人员公告
招聘岗位(36人):
报名方式
应聘人员需登录云南艺术学院网站(https://www.ynart.edu.cn/)主页“公共服务”下的“云南艺术学院人才招聘系统”进行报名,报名流程详见网站。
网络报名时间
报名时间为公告发布7个工作日后,报名截止时间为2022年12月30日。报名截止前招聘岗位人数未招满的,符合条件的人员均可报名。
云南财经大学
2022年公开招聘公告
招聘岗位(116人):
招聘计划表中“学历学位”要求为“博士研究生”的岗位,即CD2022001—CD2022051岗位、CD2022052岗位,免笔试,符合条件的应聘人员将个人简历和相关证明材料发送至相应的招聘邮箱(各岗位的相应邮箱详见附件1,应聘CD2022052博士辅导员岗位的,邮件须统一命名为“专职辅导员岗位-博士研究生-姓名”)→学院初审→学院通知初审通过人员参加面试→人事处和学院对面试通过人员进行资格复审和考核考察→体检→学校会议审定→公示→报上级部门办理聘用手续。“博士”岗位招聘2022年内有效,招聘满员为止。
云南农业大学
2022年第一批公开招聘 工作人员(教学科研岗位)公告
招聘岗位(64人):
附件:云南农业大学2022年公开招聘工作人员(教学科研岗位)计划表.xlsx
1.报名时间
采用全年长期招聘报名,在招聘岗位人数未招满之前,符合条件的人员均可报名。
2.报名方式
应聘人员须通过“云南农业大学招聘系统(http://rsc.ynau.edu.cn/zp)”进行报名。
昆明学院
2022年高层次人才引进需求信息
招聘岗位(108人):
1.引进时间:全年
2.引进方式:全职引进(国家正式事业编制)
3.报名方式:应聘人员直接与用人单位联系(联系方式见附件《昆明学院2022年优秀博士需求信息表》),在浏览器中直接输入网址baoming.ynexam.com/exam/5
4,进入“昆明学院2022年高层次人才引进报名系统”进行注册报名(也可手机扫描下方二维码,注册报名)。应聘人员须按要求如实填写个人信息,并上传证明材料,不符合条件要求者,请勿报名。
云南交通职业技术学院
2022年常年招聘高层次人才公告
招聘岗位(16人):
1.报名时间:常年招聘
截止日期2022年12月31日。
注:岗位招满后,该岗位自动取消,不再接受报名。
2.报名方式:本次招聘采取网上邮件报名的方式,不接受现场报名、电话报名及书面纸质材料报名等。应聘人员将报名表及相关材料打包压缩发送至邮箱yjzrsc@126.com,邮件名称格式为:招聘岗位名称+个人姓名。
云南能源职业技术学院
2022年事业单位公开招聘工作人员公告
招聘岗位(20人):
应聘人员须通过云南能源职业技术学院网站(www.ynny.cn)登录“招聘报名系统”进行报名,并按要求如实填写个人信息。
网上报名时间:2022年6月27日至7月1日;
资格初审时间:2022年7月2日至7月4日;
准考证打印时间:2022年7月7日至7月10日;
笔试时间:2022年7月10日,具体时间地点详见准考证。
云南能源职业技术学院
2022年公开招聘高层次人才公告
招聘岗位(6人):
1.报名截止日期2022年12月20日。
注:岗位招满后,该岗位自动取消,不再接受报名。
2.报名方式:本次考试采用网上报名。应聘人员须通过云南能源职业技术学院网站(www.ynny.cn)登录“招聘报名系统”进行报名。
大理大学
2022年高层次人才招聘公告
招聘岗位(71人):
1. 报名方式:浏览器中输入网址http://dluzp.dali.edu.cn,进入大理大学公开招聘报名系统报名。
2. 应聘人员须按要求如实填写个人信息,并上传相应材料,不符合条件要求者,请勿报名。
3. 相关考核程序另行通知。
常年公开招聘。
安宁市2022年事业单位
公开招聘高层次人才公告
招聘岗位(1人):
报名时间:2022年6月24日9:00至6月28 日17:00(以邮件到达时间为准)。截止时间后不接受任何形式报名。
报考人员自行下载填写《安宁市2022年事业单位公开招聘高层次人才报名登记表》(附件3)(以下简称《报名表》)各项内容,并将本人身份证、毕业证、学位证等材料扫描成电子版一并打包发送至电子邮箱ansrck@163.com,邮件以“应聘岗位+姓名”命名。
祥云县2022年
第一批急需紧缺人才引进公告
招聘岗位(14人):
全县共征集确定急需紧缺人才岗位14个,其中:事业编制岗位13个,行政编制岗位1个,具体岗位要求详见附件。
有意向者请于2022年6月30日前,与用人单位主管部门直接联系洽谈。
曲靖师范学院
2022年公开招聘事业编制高层次人才公告
招聘岗位(57人):
(一)报名方式
1.应聘者将个人简历通过网络发送至曲靖师范学院人事处邮箱(邮箱地址:qjnursc@126.com)及相关用人单位邮箱(详见附件),邮件标题格式为:姓名+专业+岗位代码;
2.报名注意事项。每人限报一个岗位。应聘人员应按要求如实填写个人信息,详细填写个人信息并根据要求提交所需材料,若填写的个人资料与实际情况不符,一切后果由本人承担,我校有权取消其参加考试以及聘用资格。
(二)报名时间
自公告发布之日起至2022年12月31日,符合条件的应聘人员在岗位人数未招满前均可报名。
昭通学院
2022年高层次人才招聘信息公告
招聘岗位(45人):
请有意向报考的高层次人才将个人材料(最高学历毕业证、学位证;个人简历及主要的科研成果情况等)打包发送至相应学院的联系人邮箱,邮件标题格式为“2022博士+姓名+意向学院”。
红河学院
2022年事业单位公开招聘工作人员公告
招聘岗位(64人):
1.报名时间:
博士研究生全年有效,其他人员自公告发布之日起至2022年5月5日24:00时截止,超过报名时间的不予受理。
2.报名程序及所需材料:
应聘人员需将以下材料的电子版(邮件主题命名为:“ZP2022+岗位代码+姓名”)发送至应聘学院(部门)联系人邮箱(详见附件1),请将扫描文件的分辨率与大小控制在合理范围。
楚雄师范学院
2022年公开招聘工作人员公告
招聘岗位(50):
通过电子邮箱方式报名。应聘人员填写《楚雄师范学院2022年公开招聘工作人员报名表》(附件2),连同报名材料的扫描件电子版一起发送至人事处邮箱(rsc@cxtc.edu.cn)。邮件标题格式为:姓名+一级学科+专业。
楚雄师范学院2022年公开招聘事业单位工作人员(博士研究生)信息自公告发布之日起当年有效,全年接受应聘报名。招聘岗位人数招满前,符合条件的应聘人员均可报名。
玉溪师范学院
2022年常年招聘博士公告
招聘岗位(30人):
1.报名时间:常年招聘
截止日期2022年12月31日。
2.报名方式:通过电子邮件方式在网上报名(注意:邮件添加的附件不得设置下载期限)。报名邮箱地址:rczp@yxnu.edu.cn。
保山学院
常年招聘(引进)高层次人才公告
招聘岗位(100人):
联系 人:鲁新明
联系电话:0875-2864718
手机:13987589926(微信同号)
邮箱:252384161@qq.com
校址:云南省保山市隆阳区远征路16号
2022年文山州
公开招聘102名事业单位紧缺人才
招聘岗位(102人):
2022年文山州事业单位紧缺岗位招聘工作计划分两次进行,第一次招聘时间从本通告发布之日起至2022年6月30日;未完成招聘计划的单位组织第二次招聘,在2022年12月30日前完成所有聘用工作。两次招聘具体的报名时间、报名地点、报名方式、资格审查、招聘方式、面试、体检、考察等事项以各县(市)人力资源社会保障局、州级招聘单位主管部门发布的相关招聘通告(通知)为准。
2022年西畴县
事业单位公开招聘第二批紧缺人才公告
招聘岗位(3人):
2022年西畴县事业单位紧缺人才第二批招聘工作计划报名时间从本通告发布之日起至2022年6月28日12:00止。
采取网络报名或现场报名的方式进行,每名考生仅限采取一种报名方式、限报一个岗位。
云南省双柏县人民医院
2022年紧缺人才公开招聘公告
招聘岗位(4人):
1.报名方式:此次招聘报名采取网络线上报名的方式进行,不接受除网络线上报名以外的其他任何形式报名。报名考生将《双柏县人民医院2022年公开招聘卫生紧缺人才招聘报名资格审查表》(附件2)以Excel的格式、其余所需材料按应提交的材料顺序扫描成一个PDF格式文档,所有材料汇总成一个压缩包后,传至指定邮箱sbxrmyyrsk@163.com,文档及邮件标题一律命名为“招聘单位+应聘岗位+姓名”,联系电话:0878-7826427(双柏县人民医院人事科)。
2.报名时间:2022年6月21日08:00--6月24日18:00止(以邮件发送时间为准,规定时间以外提交材料的一律视为无效材料,不予报名)。
云南省双柏县疾病预防控制中心
2022年紧缺人才公开招聘公告
招聘岗位(3人):
1.报名方式:此次招聘报名采取网络线上报名的方式进行,不接受除网络线上报名以外的其他任何形式报名。报名考生将《双柏县疾病预防控制中心2022年卫生人才招聘报名资格审查表》(附件2)以Excel的格式、其余所需材料按应提交的材料顺序扫描成一个PDF格式文档,所有材料汇总成一个压缩包后,传至指定邮箱sbcdc_bgs@126.com,文档及邮件标题一律命名为“招聘单位+应聘岗位+姓名”,联系电话:0878-7711510(双柏县疾病预防控制中心办公室)。
2.报名时间:2022年6月21日08:00--6月24日18:00止(以邮件发送时间为准,规定时间以外提交材料的一律视为无效材料,不予报名)。
云南省双柏县妇幼保健院
2022年紧缺人才公开招聘公告
招聘岗位(1人):
1.报名方式:此次招聘报名采取网络线上报名的方式进行,不接受除网络线上报名以外的其他任何形式报名。报名考生将《双柏县妇幼保健院2022年公开招聘卫生紧缺人才招聘报名资格审查表》(附件2)以Excel的格式、其余所需材料按应提交的材料顺序扫描成一个PDF格式文档,所有材料汇总成一个压缩包后,传至指定邮箱867198534@qq.com,文档及邮件标题一律命名为“招聘单位+应聘岗位+姓名”,联系电话:0878-7711029(双柏县妇幼保健院财务科)。
2.报名时间:2022年6月21日08:00-6月24日18:00止(以邮件发送时间为准,规定时间以外提交材料的一律视为无效材料,不予报名)。
云南省大姚县融媒体中心
2022年公开招聘播音员(主持人)公告
招聘岗位(2人):
报名采取到大姚县融媒体中心现场报名或网络报名方式进行。
(1)现场报名:报名考生携带身份证、户口册、毕业证、学位证、国家普通话水平测试等级证书原件及复印件各1份,近期彩色正面免冠照2张,并填写《大姚县融媒体中心2022年公开考试招聘播音员(主持人)报名登记表》(须粘贴小一寸彩色近期免冠照)。有条件的提交播音主持视频资料。
(2)网络报名:考生填写《大姚县融媒体中心2022年公开考试招聘播音员(主持人)报名登记表》(须粘贴小一寸彩色近期免冠照),并将《登记表》和本人有效身份证(正反面)、户口册、毕业证、学位证、国家普通话水平测试等级证书扫描成PDF格式文档,全部资料打包成压缩文件后上传至指定邮箱dygb111@163.com,邮件标题一律命名为“大姚县融媒体中心播音员+应聘人员真实姓名”。有条件的提交播音主持视频资料。
2.报名时间:2022年5月6日8:00至2022年7月6日18:00止(现场报名时间为工作时段,节假日除外)。
3.报名地点
现场报名地点:大姚县融媒体中心办公室
红河职业技术学院
2022年事业单位校园公开招聘工作人员公告
招聘岗位(14人):
符合招聘条件的考生,请于2022年6月15日-6月20日期间将《红河职业技术学院2022年事业单位校园公开招聘教师报名登记表》(附件1)及报名所需材料原件扫描后以“考生姓名+所报岗位名称”格式命名的文件夹打包压缩(上传附件大小不超过15M)以邮件方式发送至邮箱:HZYRSK3060335 @163.com。报名是否通过以邮件形式回复内容为准。
红河州教育体育局所属事业单位
(红河州教育科学研究所)
2022年公开招聘高学历专业技术人员公告
招聘岗位(5人):
(1)现场报名时间:2022年5月30日至6月17日
现场报名。本招聘工作组将在西南大学、陕西师范大学、华中师范大学、云南师范大学召开现场招聘会,具体时间请考生登录上述大学官网就业平台查看。
(2)网络报名时间:2022年6月18日至27日。
以电子邮件报名的方式进行,电子邮件主题格式为:“姓名”+“报考岗位”+“专业”/“毕业学校”。
采取网络报名的,请将以上材料制成PDF文档后发至红河州教育科学研究所邮箱:29011932@qq.com。报名经工作人员审核无误后,以电话联系方式或电子邮件方式回复确认报名成功。
泸西县2022年青年党政干部储备
专项人才公开招聘公告
招聘岗位(6人):
报名方式及时间:本次招聘采取网络报名的方式进行,报名所需的相关材料扫描成PDF或JPG格式,发送至:lxzzbrcb@163.com邮箱。邮件标题固定格式为:“岗位代码+姓名+专业名称”。报名时间为:2022年6月24日08:00至2022年7月8日18:00止。到报名截止日期未完成以上报名步骤和提供相应材料的,视为放弃报名资格。报名联系电话:0873-6621601。
金平县
2022年事业单位招聘公告
招聘岗位(10人):
报名方式及时间:本次招聘采取网络报名的方式进行,报名所需的相关材料扫描成PDF或JPG格式,发送至:jpxrcb@163.com邮箱。邮件标题固定格式为:“岗位代码+姓名+专业名称”。报名时间为:2022年6月17日08:00至2022年6月30日24:00止。到报名截止日期未完成以上报名步骤和提供相应材料的,视为放弃报名资格。报名联系电话:0873-3051025、0873—3041459。
元阳县2022年事业单位
高学历人才公开招聘公告
招聘岗位(30人):
1.报名时间:2022年6月20日至6月26日17:30止。
2.报名要求:每人限报1个职位(岗位),符合报考条件人员如实填写《元阳县2022年事业单位公开招聘高学历人才报名表》(附件2)。
3.报名方式:本次招聘采取网络报名的方式进行,报名所需的相关材料扫描成PDF或JPG格式,发送至:yyxwzzbrcb@163.com邮箱。邮件标题固定格式为:“岗位代码+姓名”。到报名截止日期未完成以上报名步骤和提供相应材料的,视为放弃报名资格。报名联系电话:0873—5644576、0873—5643110。
蒙自市文化和旅游局下属事业单位
公开招聘高学历专业技术人员公告
招聘岗位(2人):
1.报名时间:2022年6月15日至6月21日17:30止。
2.报名要求:符合报考条件人员如实填写《2022年蒙自市文化和旅游局下属事业单位公开招聘高学历专业技术人员报名表》(附件2)。
3.报名方式:本次招聘采取网络报名的方式进行,报名所须的相关材料扫描成PDF或JPG格式,发送至:121369958@qq.com邮箱。邮件标题固定格式为:“岗位代码+姓名”。到报名截止日期未完成以上报名步骤和提供相应材料的,视为放弃报名资格。报名联系电话:0873-3723826。
2022年普洱市市场监督管理局所属事业单位
紧缺急需人才招聘公告
招聘岗位(2人):
网络报名。报名人员将相关信息及简历投到报名邮箱:pecttc@163.com,邮件标题为:报名岗位+姓名。经招聘领导小组初审后按招聘方式和程序另行通知相关人员参加应聘。网络报名不进行相关证书、证件等原件的审核,报名人员需真实、准确、完整地提供相关材料,对于弄虚作假行为,一经查实,即终止或取消考试和聘用资格,并按照考试违纪违规行为处理办法的有关规定予以处理。
报名时间:2022年6月10日8:00起至6月23日18:00。
2022年澜沧县卫健系统
紧缺急需人才招聘公告
招聘岗位(11人):
报名时间:2022年6月16日至2022年7月15日,正常工作日8时至11时30分,14时30分至17时30分。
报名地点:澜沧县卫生健康局综合办公室
2022年景谷傣族彝族自治县文化和旅游局所属事业单位
紧缺急需人才招聘公告
招聘岗位(1人):
(1)现场报名:2022年6月27日至7月8日(法定节假日除外),上午:8:00-11:30,下午:14:30-17:30。报名地点:景谷傣族彝族自治县文化和旅游局二楼行政办公室。
(2)邮箱报名:2022年6月27日8:00起至2022年7月8日18:00前。有意报名者可将报名材料以电子版的方式投到景谷傣族彝族自治县文物管理所邮箱(jgwgs0611@163.com),邮件标题格式:姓名+身份证号+所学专业,经招聘单位初审后按招聘方式和程序另行通知相关人员参加应聘。
德宏州人民医院
2022年考核招聘研究生公告
招聘岗位(15人):
(一)报名时间:2022年3月28日-岗位招满结束(本年度内有效)
(二)报名方式:按顺序扫描报名资料,存为一个WORD或PDF文件(后缀名为.doc或.docx或.pdf),以“2022+岗位+姓名”命名文件及邮件名,发送到电子邮箱:1024920501@qq.com,联系电话:0692-2139066。材料顺序为居民身份证、个人基本简历、获得各类证书(含本科毕业证及学位证书)等情况。
2022年德宏州
工业信息化和科学技术局招聘公告
招聘岗位(1人):
(一)报名方式
报名可以通过现场报名或邮件报名。
1.现场报名地址:芒市目瑙纵歌路40号,德宏州工业信息化和科学技术局一楼德宏州科学技术创新中心103室。
2.邮件报名:电子邮箱:834332312@qq.com。
(二)报名时间
2022年6月8日8:00~30日18:00前。
耿马自治县人力资源和社会保障局
关于2022年度事业单位急需紧缺专业人才公开招聘的公告
招聘岗位(10人):
1.报名方式:报名以网上提交报名登记表、上传资料图片的方式进行。报名不收取报名费。
2.报名时间:2022年6月20日8:30至6月21日18:00,超过报名时间的不予受理。
丽江市第一高级中学
2022年公开招聘紧缺岗位教师公告
招聘岗位(12人):
语文教师2人、数学教师2人、英语教师2人、生物教师2人、历史教师2人、物理教师1人、化学教师1人。
报名时间:2022年6月28日至2022年6月30日
报名地点:丽江市一中办公室
联系方式:张老师:13988898499
2022年云南藏语系佛学院
公开招聘工作人员公告(3人)
招聘岗位(3人):
报名方式:网上报名。报考人员登录人事考试服务平台(https://zk.xnrczpw.com/index.php/exam/?EXAMID=1973)进行网上报名,并按要求进行网上资格初审。
报名时间:2022年6月15日9:00-6月21日17:00。
迪庆藏族自治州藏医院
2022年公开招聘专业技术人员公告
招聘岗位(6人):
考生通过网上报名,符合岗位报考条件的考生于6月15日9:00至6月21日17:00期间完成报名,资格初审工作在6月15日9:00至6月22日24:00期间完成。资格初审通过考生自行在报名网站进行缴费(每人50元),缴费时间为6月15日9:00至6月23日24:00。
报名网址:https://zk.xnrczpw.com/index.php/exam/?EXAMID=1973
报名咨询电话:0887-8223974 13988766876
最新最全!
赶紧收藏转发!